2023-2024学年辽宁省沈阳八年级(上)第一次月考物理试卷
展开1.(2分)下列数据符合实际的是( )
A.物理教科书的宽度为18dm
B.某同学走路锻炼步数为6000,所用时间约5min
C.适宜的洗澡水的温度约为39℃
D.沈阳市区内车辆限速约为60m/s
2.(2分)小李利用分度值为1mm的刻度尺测量一个物体的长度,四次测量的数据分别为2.35cm、2.36cm、2.65cm、2.36cm,发现有一次记录错误。则这次测量结果应记为( )
A.2.36cmB.2.357cmC.2.43cmD.2.4cm
3.(2分)甲声音波形如图所示,把音调比甲低、响度比甲强的乙的声音输入同一设置的示波器,乙声音的波形是图中的哪一幅( )
A.B.
C.D.
4.(2分)甲、乙两球在同一水平面上,用相机在前后不同时刻拍到的照片如图所示,在拍照过程中两球不发生碰撞( )
A.甲静止,乙向南运动
B.甲向北运动,乙向南运动
C.甲、乙都向北运动,甲的速度大于乙的速度
D.甲、乙都向南运动,乙的速度小于甲的速度
5.(2分)下列说法正确的是( )
A.固体在熔化过程中都要吸热,但温度保持不变
B.往水瓶里灌水,水越多听到声音的音调越低
C.匀速直线运动的物体,其速度v由决定,但与s、t的大小无关
D.人们利用次声波来清洗钟表等精细的机械
6.(2分)甲、乙两物体同时沿同一方向运动,s﹣t图象如图所示,下列说法正确的是( )
A.0﹣4s 内,甲的速度是10m/s
B.0﹣4s内,以甲为参照物乙是静止的
C.0﹣8s 内,甲通过的路程是40m
D.0﹣8s内,甲的平均速度大于乙的平均速度
7.(3分)张一山在《朗读者》中为大家演绎了《追风筝的人》。关于其中的物理知识,下列说法正确的是( )
A.朗读时,朗读者的声带振动产生声音
B.空气中,声音的传播速度约为3×108m/s
C.观众主要依据音调区分主持人和朗读者的声音
D.朗读者的声音很大是因为声音的频率很高
(多选)8.(3分)两只内径不同、玻璃泡内水银量相等的合格温度计,同时插入一杯热水中,经过一段时间后( )
A.两只温度计示数相同
B.内径细的温度计水银柱上升得较高,示数较大
C.水银凝固时温度不变
D.内径粗的温度计水银柱上升得较低
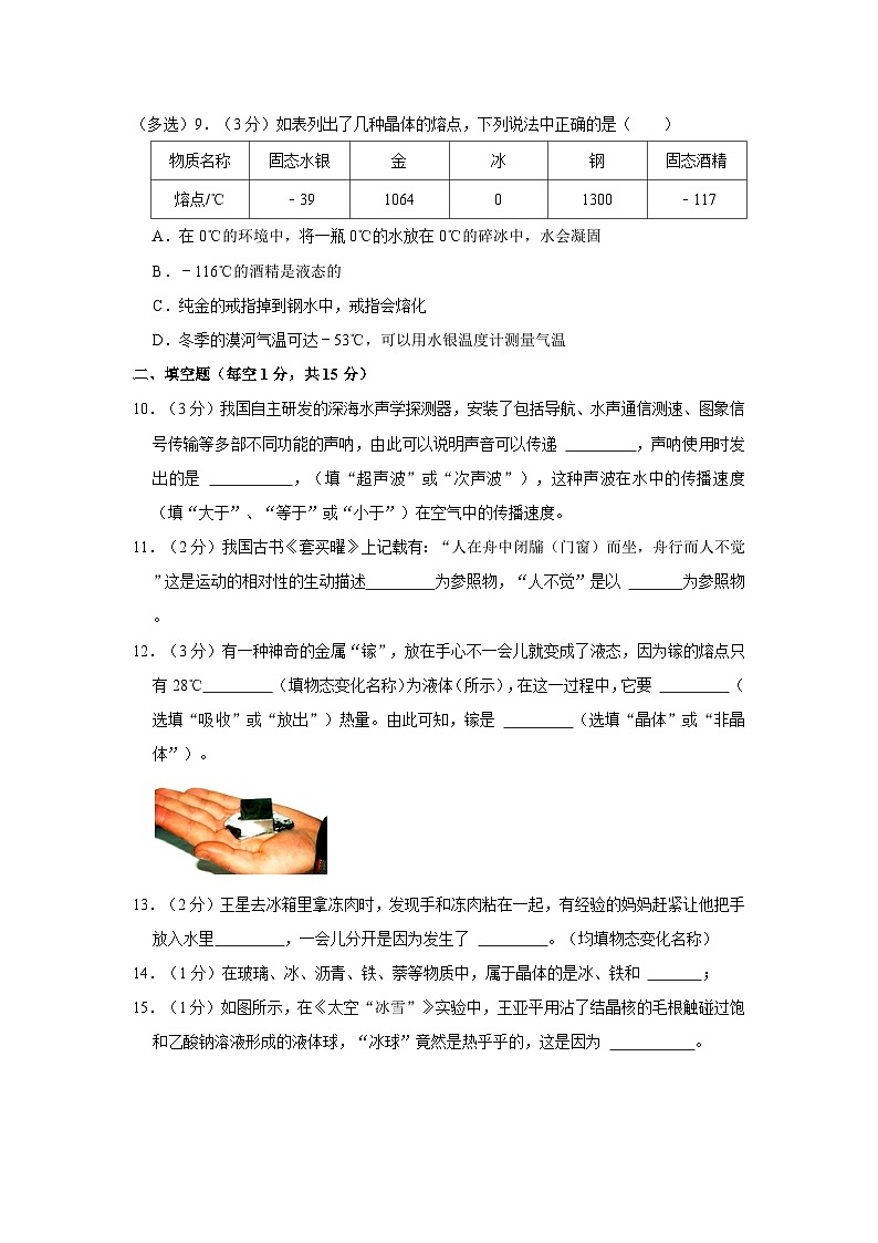
(多选)9.(3分)如表列出了几种晶体的熔点,下列说法中正确的是( )
A.在0℃的环境中,将一瓶0℃的水放在0℃的碎冰中,水会凝固
B.﹣116℃的酒精是液态的
C.纯金的戒指掉到钢水中,戒指会熔化
D.冬季的漠河气温可达﹣53℃,可以用水银温度计测量气温
二、填空题(每空1分,共15分)
10.(3分)我国自主研发的深海水声学探测器,安装了包括导航、水声通信测速、图象信号传输等多部不同功能的声呐,由此可以说明声音可以传递 ,声呐使用时发出的是 ,(填“超声波”或“次声波”),这种声波在水中的传播速度 (填“大于”、“等于”或“小于”)在空气中的传播速度。
11.(2分)我国古书《套买曜》上记载有:“人在舟中闭牖(门窗)而坐,舟行而人不觉”这是运动的相对性的生动描述 为参照物,“人不觉”是以 为参照物。
12.(3分)有一种神奇的金属“镓”,放在手心不一会儿就变成了液态,因为镓的熔点只有28℃ (填物态变化名称)为液体(所示),在这一过程中,它要 (选填“吸收”或“放出”)热量。由此可知,镓是 (选填“晶体”或“非晶体”)。
13.(2分)王星去冰箱里拿冻肉时,发现手和冻肉粘在一起,有经验的妈妈赶紧让他把手放入水里 ,一会儿分开是因为发生了 。(均填物态变化名称)
14.(1分)在玻璃、冰、沥青、铁、萘等物质中,属于晶体的是冰、铁和 ;
15.(1分)如图所示,在《太空“冰雪”》实验中,王亚平用沾了结晶核的毛根触碰过饱和乙酸钠溶液形成的液体球,“冰球”竟然是热乎乎的,这是因为 。
16.(1分)没有甩过的体温计的示数是38.7℃,用两支这样的体温计直接(不甩)给两个病人测体温,则两支体温计中最低的示数是 ℃。
17.(2分)世界上第一支伽利略气体温度计(如图所示),球形容器内是空气,下方的容器里盛的是水 性质制成的;若发现液面由A上升到B位置,则表明气温 (升高/降低)。
三、计算题(18题8分,19题10分)
18.(8分)某载人潜水器它在海面向海底发出一束超声波,发现经过10秒后收到反射回来的超声波,已知超声波在海水中的传播速度是1500m/s
(1)此海域的深度;
(2)若潜水器以速度20m/s下潜至2400m,需要几分钟?
19.(10分)一方有难,八方支援!今年7月份,河南多地出现内涝、洪灾,各地派出医疗、消防人员增援河南洪涝灾害后的消杀防疫救援工作。如图所示,有一只医疗队乘坐的专车总长为15m,如果途中某乘客发现通过一条隧道的时间为2min,求:
(1)该隧道的长度;
(2)所乘坐的专车完全在隧道里需要的时间;
(3)司机发现从出发到河南共用了2.5小时,专车在中途某休息站休息了30分钟,一共走了220km
四、实验题(每空1分,共26分)
20.(5分)如图是探究声现象时常用的几组装置。
(1)图1中,小明将正在发声的音叉紧靠用线悬挂的乒乓球,观察到乒乓球被反复多次弹开。这个实验现象说明 。他发现另外的一个音叉比图1中的长但粗细相同,则他敲击此音叉时的音调比图1的 (选填“高”或“低”)。
(2)图2中,将一只发声的小闹钟放在接有抽气机的玻璃罩内,用抽气机把玻璃罩内的空气逐渐抽出 (选填“变大”或“变小”),此实验可以推理出 ,小明发现自己家的玻璃窗就是将两层玻璃之间做了真空处理,这样做的好处是能避免噪声干扰。
(3)图3中,敲响右边的音叉,左边完全相同的音叉也会发声,则 (选填“还能”或“不能”)观察到上述现象。
21.(7分)在“测量小车的平均速度”实验中,如图显示的是小车在甲、乙、丙三个位置及其对应时间的情形,显示时间的格式是“时:分:秒”。
(1)某同学先练习了刻度尺和停表的读数,如图物体的长度是 mm,停表的读数为 s。
(2)实验中,应使斜面保持较 (选填“大”或“小”)的坡度,以减小测量 的误差;
(3)从甲到丙运动的平均速度为 m/s;实验中小车通过甲、乙段路程的平均速度 (选填“大于”、“小于”或“等于”)通过乙、丙段路程的平均速度;
(4)如果小车还没有到乙位置就停止计时,则会使所测甲、乙段的平均速度 (选填“偏大”、“偏小”或“不变”)。
22.(10分)小敏在探究“冰熔化时温度变化的规律”的实验中,分别在烧杯和试管中放入适量的碎冰(烧杯内的冰比试管内的冰多),并各放了一支温度计组成如图甲所示的实验装置
(1)器材安装调整应该按 (选填“从上到下”或“从下到上”)顺序进行;小敏点燃酒精灯给烧杯加热,一段时间后温度计A的示数如图甲所示 ℃。若小敏俯视温度计读数,则其读数偏 (选填“大”或“小”)。
(2)实验过程中A、B两个温度计的示数随时间变化的图象如图乙所示,第8min时烧杯内的碎冰处于 态(选填“固态”“液态”“固液共存”),此时试管内的碎冰 (选填“正在”或“没有”)熔化。
(3)通过分析图像可知, (选填“实”或“虚”)线是试管内碎冰的温度随时间变化的图像;通过实验可以得出晶体熔化的条件是:温度达到 ,继续吸热。分析图像可知烧杯内的碎冰的熔化过程共经历了 min;你认为小敏在此实验中时间过长的原因可能是 (写出一种原因即可)。
(4)在同一热源的情况下,相同时间物质吸收的热量相同,则烧杯内的物质在0~2min时间内吸收的热量 8~10min时间内吸收的热量(选填“大于”、“等于”或“小于”)。
23.(4分)根据材料,完成下列问题:
汽车防冻液
汽车在行驶时,发动机的温度会升得很高。为了确保安全,可用水循环进行冷却。实际上(原液),加入防冻液后的混合液冬天不容易凝固,长时间开车也不容易沸腾。有关资料表明,混合液的凝固点、沸点不同,具体数值参见下表(表中防冻液含量是指防冻液在混合液中所占体积的百分比)。
在给汽车水箱中加防冻液时,宜使用混合液的凝固点比本地常年最低气温低10~15℃,混合液中防冻液的含量不宜过高
(1)在混合液中,如果防冻液含量由30%逐渐增大到90%,则混合液凝固点的变化情况是 。
A.逐渐升高
B.逐渐降低
C.先升高后降低
D.先降低后升高
(2)若某地常年最低气温为﹣15℃,对该地区汽车来说,在下列不同防冻液含量的混合液中 。
A.30%
B.40%
C.60%
D.90%
(3)某同学联想到在冰面上撒一些盐,会使部分冰熔化。原理跟防冻液相似,这说明了盐可以 (选填“升高”或“降低”)熔点。寒冷的冬季,河水结上了厚厚的一层冰,当外界气温为﹣20℃时 ℃。
参考答案与试题解析
一、选择题(1-6为单选每题2分,7-9为多选题每题3分,共21分)
1.【分析】首先要对选项中涉及的几种物理量有个初步的了解,对于选项中的单位,可根据需要进行相应的换算或转换,排除与生活实际相差较远的选项,找出符合生活实际的答案。
【解答】解:A、中学生“一拃”的长度约15cm,在18cm左右;
B、人走路时2步约1米,锻炼步数为6000所用时间约3000s=50min;
C、人体正常体温在37℃左右,在40℃左右;
D、沈阳市区内车辆限速约为40km/h。
故选:C。
【点评】物理学中,对各种物理量的估算能力,是我们应该加强锻炼的重要能力之一,这种能力的提高,对我们的生活同样具有很大的现实意义。
2.【分析】(1)在进行长度的测量时,要估读到分度值的下一位,也就是说分度值所对应的数据(倒数第二位)是准确的,分度值所对应的下一位数据(最后一位)是估读的;
(2)偏差较大的读数是错误的,去错误读数,取其余3个正确测量值的平均值即为测量结果,根据刻度尺的读数方法确定准确值。
【解答】解:(1)观察4个测量值数据发现,数据2.65cm与其余8次记录的数值偏差太大。
(2)物体的长度≈2.36cm
故选:A。
【点评】用刻度尺多次测量物体长度时,要去掉出现错误的测量数值,求剩余正确数值的平均值作为测量值,这样测量值更接近物体长度的真实值。
3.【分析】音调跟物体的振动频率有关,振动频率越大,音调越高。
【解答】解:由题意,乙的声音音调比甲低,响度比甲强,符合以上两个条件的波形图是D。
故选:D。
【点评】通过比较声音的波形图来考查频率对音调的影响,解题的关键是能够从波形图上看懂频率。
4.【分析】运动和静止是相对的。根据两图拍摄的先后顺序和两球的位置关系,逐一分析选项中的说法所达到的结果可做出判断。
【解答】解:A、如果甲静止,一段时间后,如右图所示;
B、如果甲向北运动,两球方向相反,乙在南,如右图所示;
C、如果甲,甲的速度大于乙的速度,甲超过乙、甲在北,故C可能发生;
D、如果甲,乙的速度小于甲的速度,甲乙的相对距离会越来越远,故D不可能发生。
故选:D。
【点评】本题考查了参照物的选择和对物体运动状态、位置关系的判断,需要对物体运动情况进行仔细分析,然后再得出答案。
5.【分析】(1)熔化过程,晶体温度不变,非晶体温度不断升高;
(2)声音的高低和振动的快慢有关,振动的快慢和材料的长短、粗细、松紧有关。物体振动得越快,发出的声音就越高,物体振动得越慢,发出的声音就越低;
(3)匀速直线运动的物体,其速度v由决定,但与s、t的大小无关;
(4)声波能传递能量。
【解答】解:A、固态物体熔化时,非晶体温度不断升高;
B、往水瓶里灌水,振动得越快,听到声音的音调越高;
C、匀速直线运动的物体决定、t的大小无关;
D、人们利用超声波来清洗钟表等精细的机械;
故选:C。
【点评】本题考查熔化的特点、音调的影响因素、速度公式的理解和超声波的应用,是一道基础题。
6.【分析】A、由图可知,0~4s甲通过的路程,根据速度公式计算甲的平均速度;
B、由图可知,0~4s乙通过的路程,根据速度公式计算乙的平均速度,比较速度大小判断两物体的相对状态;
C、由图可知0﹣8s 内,甲通过的路程;
D、比较相同时间内甲、乙通过的路程,路程大的物体其速度大。
【解答】解:A、由图可知,甲的速度为:v甲===5m/s;
B、4~4s乙===8m/s,甲,所以0﹣4s内,故B正确;
C、5﹣8s 内,故C错误;
D、0﹣6s 内,相同时间内乙通过的路程大于甲的路程,故D错误。
故选:B。
【点评】本题考查学生的读图能力和速度公式的灵活运用。
7.【分析】(1)声音是由物体的振动产生的。
(2)声音在15℃的空气中传播速度约为340m/s;
(3)音色是区别声音的重要标志。区别声音就是靠音色。
(4)音调与频率有关,频率越高,音调越高,响度与振幅有关,振幅越大响度越大,还与距离有关。
【解答】解:A、发声的物体一定在振动,朗读者的声带振动产生声音;
B、声音在15℃的空气中传播速度约为340m/s;
C、主要依据音色区分主持人和朗读者的声音;
D、明读者的声音很大是因为声音的振幅大,故D错误。
故选:A。
【点评】解决此类问题要结合声音产生的条件、声音的传播是需要介质和传播速度几个方面去分析,同时还考查了声音三个特性的区分,属于基础题,也是中考的热点之一。
8.【分析】(1)液体温度计是根据液体热胀冷缩的原理制成的;
(2)两支温度计玻璃泡中所装水银一样多,将它们同时竖直插入一杯热水中,温度升高相同,最后的示数都显示同一温度,故示数相同,体积膨胀得也相同,内径细的(横截面积较小),上升得更高些。
【解答】解:
ABC、同一杯热水,温度计示数应该相同,B错误;
C、水银是晶体,故C正确;
D、玻璃泡中水银量相等,即增大的体积是相同的;内径粗的温度计水银柱升得较低,故D正确。
故选:ACD。
【点评】此题主要考查的是温度计的制作原理:根据液体的热胀冷缩性质制成的,测温原理。考查学生应用所学知识解决实际问题的能力。
9.【分析】晶体在熔点时,可能是固态,可能是液态,也可能是液固共存;晶体熔化条件:达到熔点,继续吸热;晶体凝固条件:达到凝固点,继续放热;温度高于熔点时物质是液态;温度低于熔点时物质是固态。
【解答】解:A、在0℃的环境中,水不会凝固,故A错误;
B﹣116℃的酒精是液态,因为此时的温度高于酒精的熔点;
C、纯金的戒指掉到钢水中,因为钢水的温度大于纯金的熔点;
D、冬季的沙漠气温可达﹣53℃,因为此时的温度低于水银的凝固点,故D错误。
故选:BC。
【点评】本题考查了学生对熔点以及熔化吸热的了解,掌握物质在熔点时、低于熔点时、高于熔点时的状态是解题的关键。
二、填空题(每空1分,共15分)
10.【分析】(1)声音可以传递信息、传递能量;
(2)它用的是超声波,声音的传播需要介质,声音在不同介质中的传播速度不同。一般地,声音在固体中传播速度最大,在液体中次之,在气体中最慢;真空不能传声。
【解答】解:
(1)导航、水声通信测速,可以说明声音可以传递信息;
(2)声呐是利用超声波来对目标进行探测、定位和通信的一种电子设备;
声音在不同介质中的传播速度不同,一般来说,在液体中次之;所以。
故答案为:信息;超声波。
【点评】此题是一道声现象的综合题,考查了声速、超声波,声音与信息,掌握基本概念和规律,才能正确解答。
11.【分析】物体的运动和静止,都是被研究的物体相对参照物来讲的,这是物体运动和静止的相对性。
舟运动,一定选择一个和舟之间发生位置改变的物体为参照物。
人不觉说明舟是静止的,一定选择一个和舟之间没有发生位置改变的物体为参照物。
【解答】解:舟行,舟和河岸之间发生了位置的改变,舟是运动的;
人不觉,意思是人没有感觉舟在运动(舟是静止的),以人为参照物。
故答案为:河岸;人。
【点评】选择的参照物不同,同一物体的运动和静止的结论就不同,说明运动和静止是相对的。
12.【分析】(1)物质由气态直接变为固态叫凝华,物质由固态直接变为气态叫升华;由气态变为液态叫液化,由液态变为气态叫汽化;由固态变为液态叫熔化,由液态变为固态叫凝固。
(2)六种物态变化过程中,都伴随着吸热或放热;其中放出热量的物态变化有:凝固、液化、凝华;吸热的有:熔化、汽化、升华。
(3)晶体有固定的熔化温度,各种金属都是晶体。
【解答】解:因为熔化吸热,故托在手心里的镓熔化时要吸收热量,有固定的熔化温度。
故答案为:熔化;吸收。
【点评】解答本题关键在于看清物态变化前后,物质各处于什么状态;另外对六种物态变化的吸热和放热情况也要有清晰的认识。
13.【分析】物质从液体变为固态是凝固过程;物质从固态变为液态是熔化过程。
【解答】解:王星同学洗手时,手上有水,手上的水放出热量变成冰,这是凝固过程,手上的冰吸收热量变成水。
故答案为:凝固;熔化。
【点评】本题通过日常现象考查了熔化和凝固,属于基础题。
14.【分析】晶体有一定的熔点,非晶体没有一定的熔点,具体哪些是晶体,哪些是非晶体,需要熟记。
【解答】解:冰、铁、萘都是晶体。
故答案为:萘。
【点评】本题考查了学生对常见晶体和非晶体的区分,属于基础知识的考查。
15.【分析】物质由液态变为固态的过程叫凝固,凝固是放热过程。
【解答】解:液体球迅速变成“冰球”,属于凝固现象;
过饱和乙酸钠溶液凝固成固态是放热过程,所以“冰球”是热乎乎的。
故答案为:凝固放热。
【点评】本题考查凝固现象,掌握凝固的概念和凝固放热的特点是解答本题的关键,属于基础题,
16.【分析】体温计在构造上有一个细且弯曲的地方,叫缩口。它的功能是使水银能上不能下,即体温计的缩口使其上面的水银不能够自由回到玻璃泡中,需要借助外力把它甩回去。因此体温计可以离开人体读数。
【解答】解:示数是38.7℃的体温计去测量37.0℃的人的体温时,由于没有甩,所以示数仍为38.2℃。
用它来测量39.4℃的人的体温时,水银柱可以受热膨胀升高,则两支体温计中最低的示数是38.7℃。
故答案为:38.2。
【点评】此题的关键是要把握住体温计上缩口的作用:能够使玻璃泡中的水银能上不能下。
17.【分析】(1)气体温度计是利用气体的热胀冷缩的原理制成的;
(2)上方的球形容器是用来感知空气温度的,当空气温度降低时,球形容器中的气体遇冷收缩,体积减小,瓶内气体压强减小,在大气压的作用下,玻璃管中的液面升高。
【解答】解:(1)气体温度计是利用气体的热胀冷缩的原理制成的;
(2)液面由A上升到B位置,是因为球形容器是用来感知空气温度的,球形容器中的气体遇冷收缩,瓶内气体压强减小,玻璃管中的液面升高。
故答案为:(1)气体的热胀冷缩;(2)降低。
【点评】伽利略温度计很粗糙,工作物质不是液体而是气体,依据气体的热胀冷缩的性质制成的。
三、计算题(18题8分,19题10分)
18.【分析】(1)先求出超声波从海面传到海底的时间,再根据公式s=vt求出海洋的深度;
(2)利用速度公式的变形式t=可求出潜水器匀速下潜所用的时间。
【解答】解:超声波从海面传到海底的时间:
t=×10s=2s,
由v=得海洋的深度:
s=vt=1500m/s×5s=7500m;
(2)根据速度公式得,潜水器匀速下潜所用的时间为:
t===450s=7.7min;
答:(1)此海域的深度为7500m;
(2)若潜水器以速度20m/s下潜至2400m,需要7.5分钟。
【点评】本题考查了速度公式和回声测距离的应用,弄清超声波从海面传到海底的时间(单趟距离)是解题的关键。
19.【分析】(1)乘客可以把自己看做是一个点,根据公式s=vt计算隧道长度;
(2)所乘坐的专车完全通过隧道的路程为隧道长度与车长度之和,根据公式t=便可计算出所乘坐的专车完全通过隧道需要的时间;
(3)v=可得平均速度。
【解答】解:(1)专车速度:v=54km/h=54×m/s=15m/s;
根据v=可得隧道长为:
s=vt=15m/s×2×60s=1800m;
(2)所乘坐的专车完全在隧道里的路程:
s′=s+s车=1800m﹣15m=1785m,
所乘坐的专车完全通过隧道需要的时间:
t′===119s;
(3)该车全部路程花的时间为:t″=2.3h;
专车在这段路程中的平均速度v平===88km/h。
答:(1)此隧道长为1800m;
(2)所乘坐的专车完全通过隧道需要的时间为119s;
(3)专车在这段路程中的平均速度88km/h。
【点评】本题考查速度公式的灵活运用,本题要注意的是:该车完全在桥上所走的路程是桥长与车身长之差,该车完全通过隧道行驶的路程是隧道长与车身长之和,易错点。
四、实验题(每空1分,共26分)
20.【分析】(1)音叉发声的同时小球被弹开,说明音叉发声的同时,也在振动;声音的音调与物体振动的频率有关;
(2)声音的传播需要介质;
(3)声音可以在固体、液体、气体中传播,真空中不能传声。
【解答】解:(1)将正在发声的音叉紧靠用线悬挂的乒乓球,会发现乒乓球多次被弹开;他发现另外的一个音叉比图1中的长但粗细相同;
(2)将一只发声的小闹钟放在接有抽气机的玻璃罩内,用抽气机把玻璃罩内的空气逐渐抽出,此实验说明了声音的传播需要介质;
(3)因为月球上没有空气,左右两音叉之间为真空,所以不能看到此现象。
故答案为:(1)发声的物体在振动;低;(2)变小;(3)不能。
【点评】本题考查了声音的产生和传播的探究过程,属声学基础知识,难度不大。
21.【分析】(1)使用刻度尺测量物体长度时,要观察是否从0刻度线量起,起始端没从0开始,要以某一刻度当作“0”刻度,读出末端刻度值,减去前面的刻度即为物体长度,注意刻度尺要估读到分度值的下一位;停表的中间的表盘代表分钟,周围的大表盘代表秒,停表读数是两个表盘的示数之和;
(2)实验中,应使斜面的坡度较小,这样小车滑下的速度较小,时间较长,便于测量时间;
(3)读出甲、乙两处车头所在位置的刻度,相减即可;用v=计算平均速度;小车在斜面上做加速运动;
(4)如果小车还没有到乙位置就停止计时,会使时间偏小,根据v=分析即可。
【解答】解:(1)由甲图可知,该刻度尺10cm之间有10个小格,即刻度尺的分度值为1cm;
停表小盘的分度值为0.4min,指针在5min和6min之间;大盘的分度值是6.1s,因此停表读数为t=5min38.5s=338.5s;
(2)实验中斜面坡度越大,小车沿斜面向下运动越快,所以为测量时间方便,斜面坡度应较小;
(3)小车从甲到丙的路程为:s=90.0cm=5.9m,时间为:t=6s==8.15m/s;
小车在斜面上做加速运动,故实验中小车通过甲、丙段路程的平均速度;
(4)如果小车还没有到乙位置就停止计时,会使时间偏小可知平均速度会偏大。
故答案为:(1)22.0;338.5;时间;小于。
【点评】本题考查“测量小车的平均速度”的实验,重点考查了实验测量器材、平均速度计算及误差分析等问题。
22.【分析】(1)酒精灯的外焰温度最高,因此实验时要用外焰加热,需要先固定好石棉网的高度,再调整烧杯和温度计的位置,据此分析;观察温度计的分度值和液面在零上或零下,据此读出温度计的示数;温度计读数时视线与液柱的液面相平,俯视读数比真实值偏大,仰视读数比真实值偏小;
(2)4~10min是冰的熔化过程,在第8min,冰处于熔化过程中。晶体熔化的条件是:温度达到熔点,持续吸收热量;
(3)冰熔化条件:达到熔点,继续吸热,冰在熔化时吸热但是温度不变,所以烧杯中的冰熔化时温度不变,试管内冰不能持续吸热,要等烧杯内温度升高后才可开始熔化,据此解答;加热时间长可能是因为冰太多;
(4)同一热源,相同时间放出的热量相同,故烧杯内的物质在0−2min时间内吸收的热量等于8~10min时间内吸收的热量。
【解答】解:(1)实验时要用温度计的外焰加热,因此需要先根据外焰的高度固定石棉网的高度,故实验装置的组装顺序应为自下而上,需要点燃酒精灯;
由图甲可知温度计的分度值是1℃,且在0℃以下;
温度计读数时视线应与液柱的液面相平,图甲中,则读数偏大;
(2)3~10min是冰的熔化过程,在第8min,所以处于固液共存态,持续吸收热量,温度不变,所以不能熔化;
(3)实验过程中A、B两个温度计的示数随时间变化的图像如图乙所示,烧杯中的冰先熔化,所以实线是烧杯中碎冰温度随时间变化的图像;通过实验可得,继续吸热;
通过分析图像可知,第4min烧杯中的碎冰开始熔化,熔化过程共经历2min;
(4)同一热源,相同时间放出的热量相同。
故答案为:(1)从下到上;﹣2;大;没有;熔点;6;(4)等于。
【点评】此题考查晶体熔化时的相关知识,难度不大。
23.【分析】(1)观察表中数据得出混合液凝固点的变化情况;
(2)某地常年最低气温为﹣15℃,结合“混合液的凝固点比本地常年最低气温低10~15℃”,判断出混合液凝固点的大致范围,再由表中数据找出合适的防冻液;
(3)冰雪中撒入盐后,降低了熔点,冰雪就会在较低的温度条件下开始熔化;冰水混合物的温度为0℃。
【解答】解:(1)观察表中数据得出,当防冻液含量由30%逐渐增大到90%时,故选D;
(2)某地常年最低气温为﹣15℃,由于混合液的凝固点比本地常年最低气温低10~15℃,且混合液中防冻液的含量不宜过高,故选B;
(3)冰雪中撒入盐后,降低了熔点,可以使冰雪尽快地熔化,能在更低温度下熔化;
冰水混合物的温度为0℃,故冰面下与河水交界处的温度是0℃;
故答案为:(1)D;(2)B;6。
【点评】本题综合考查了学生对沸点、凝固点的了解和掌握,会从表格中得出相关信息是本题的关键。物质名称
固态水银
金
冰
钢
固态酒精
熔点/℃
﹣39
1064
0
1300
﹣117
防冻液含量/%
30
40
50
60
70
80
90
混合液的凝固点/℃
﹣17
﹣28
﹣37
﹣49
﹣48
﹣46
﹣28
混合液的沸点/℃
103
104
107
111
117
124
141
2023-2024学年辽宁省沈阳八年级(上)第一次月考物理试卷: 这是一份2023-2024学年辽宁省沈阳八年级(上)第一次月考物理试卷,共17页。
2023-2024学年辽宁省沈阳市新民实验中学九年级(上)第一次段考物理试卷.: 这是一份2023-2024学年辽宁省沈阳市新民实验中学九年级(上)第一次段考物理试卷.,共12页。
2023-2024学年辽宁省沈阳市新民实验中学八年级(上)第一次学情调研物理试卷.: 这是一份2023-2024学年辽宁省沈阳市新民实验中学八年级(上)第一次学情调研物理试卷.,共10页。试卷主要包含了 下列说法不正确的是, 下列关于声现象说法正确的是等内容,欢迎下载使用。

