江西省鹰潭市余江区第一中学2024-2025学年高三上学期10月月考化学试卷(Word版附解析)
展开
这是一份江西省鹰潭市余江区第一中学2024-2025学年高三上学期10月月考化学试卷(Word版附解析),共11页。试卷主要包含了本试卷分选择题和非选择题两部分,本卷命题范围,可能用到的相对原子质量,受撞击时会发生爆炸,类比法是化学研究的重要方法之一,下列说法中正确的是等内容,欢迎下载使用。
考生注意:
1.本试卷分选择题和非选择题两部分。满分100分,考试时间75分钟。
2.答题前,考生务必用直径0.5毫米黑色墨水签字笔将密封线内项目填写清楚。
3.考生作答时,请将答案答在答题卡上。选择题每小题选出答案后,用2B铅笔把答题卡上对应题目的答案标号涂黑;非选择题请用直径0.5毫米黑色墨水签字笔在答题卡上各题的答题区域内作答,超出答题区域书写的答案无效,在试题卷、草稿纸上作答无效。
4.本卷命题范围:物质及其变化,物质的量,化学实验基础。
5.可能用到的相对原子质量:H 1 Li 7 C 12 N 14 O 16 Na 23 Mg 24 S 32 Cl 35.5 Ca 40 Fe 56
Ni 59 Sn 119 Ba 137
一、选择题(本题共14小题,每小题3分,共42分。在每小题给出的四个选项中,只有一项是符合题目要求的)
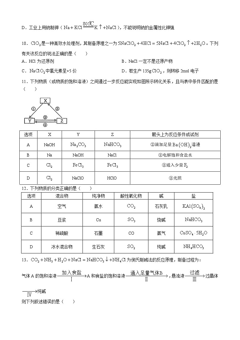
1.化学与生活、生产、科技联系紧密。下列说法正确的是( )
A.纳米材料都属于胶体B.氨基酸是构成生命物质的生物高分子
C.建造桥梁的水泥属于硅酸盐材料D.制白砂糖时用活性炭脱色属于化学变化
2.分类法是化学学习和研究的重要思想方法。下列有关物质的分类正确的是( )
A.、均为碱性氧化物B.氢氧化铁胶体为混合物
C.属于钠盐、碳酸盐、正盐D.“蛟龙”号潜水器使用的铁合金中不含非金属元素
3.下列除杂过程涉及氧化还原反应的是( )
A.用饱和食盐水除去中的HClB.用除去溶液中的
C.加热除去中的D.用NaOH溶液除去中的
4.常温下,下列溶液中一定不能大量共存的离子组是( )
A.的溶液中:、、、
B.的溶液中:、、、
C.的溶液中,、、、
D.的溶液中:、、、
5.下列离子方程式书写正确的是( )
A.过氧化钠溶于水:
B.硅酸钠溶液中通入过量二氧化碳:
C.用醋酸和淀粉-KI溶液检验加碘盐中的:
D.通入冷的溶液:
6.受撞击时会发生爆炸:。设为阿伏加德罗常数的值,下列说法正确的是( )
A.1L溶液中含数目为
B.1ml中含键数目为
C.标准状况下,22.4L中含电子数为
D.每生成0.2ml,该反应中转移电子数为
7.易水解,实验室利用固体配制490mL溶液。下列说法正确的是( )
A.配制溶液时500mL容量瓶需要干燥
B.配制溶液过程中,玻璃棒只起到引流的作用
C.需用托盘天平称量110.7g固体
D.溶解固体时需要用浓盐酸代替蒸馏水
8.类比法是化学研究的重要方法之一。下列类比合理的是( )
A.AgCl难溶于水,则NaCl也难溶于水
B.Na与反应生成NaOH和,则Fe与反应生成和
C.工业上通过电解熔融的NaCl冶炼Na,则可以通过电解熔融的冶炼Mg
D.NaClO溶液与反应生成和HClO,则NaClO溶液与反应生成和HClO
9.下列说法中正确的是( )
A.利用右图装置可以分离铁粉与
B.某物质焰色试验中,火焰呈黄色,该物质一定不含K元素
C.室温下,实验室利用浓盐酸与制取
D.工业上用钠制钾(),不能说明钠的金属性比钾强
10.是一种高效水处理剂,其制备原理之一为。下列有关该反应的说法正确的是( )
A.HCl为还原剂B.NaCl一定不是还原产物
C.中氯元素呈+5价D.若生产135g,则转移2ml电子
11.下列物质(或物质的饱和溶液)之间通过一步反应能实现如图所示转化关系,且与表中条件匹配的是( )
12.下列物质的分类正确的是( )
13.为侯氏制䂸法的反应原理,制备过程为:
气体A的饱和溶液A和食盐的饱和溶液,悬浊液过晶体纯碱
则下列叙述错误的是( )
A.把纯碱及第Ⅲ步得到的晶体与某些固体酸性物质(如酒石酸)混合可制得发酵粉
B.第Ⅳ步操作发生的化学反应方程式为
C.A气体是,B气体是
D.纯碱可广泛地用于玻璃、制皂、造纸、纺织等工业中
14.某溶液中可能含有、、、、、和。取该溶液100mL,加入过量NaOH溶液,加热,得到0.02ml气体、同时产生红褐色沉淀;过滤、洗涤、灼烧,得到1.6g固体;向上述滤液中加足量溶液,得到4.66g不溶于盐酸的沉淀。由此可知原溶液中( )
A.至少存在3种离子B.一定存在,且
C.、一定存在,不能确定D.、一定不存在,可能存在
二、非选择题(本题共4小题,共58分)
15.(14分)胶粒可以透过滤纸,不能透过半透膜,溶液中的分散质微粒既能透过半透膜,又能透过滤纸,浊液中的分散质不能透过滤纸、半透膜。为探究胶体的性质,某兴趣小组用下列两种方案制备胶体(夹持仪器已省略)。回答下列问题:
(1)方案一:
①该方案制取胶体的原理为______(用化学反应方程式表示)。
②判断胶体是否成功制备的具体操作是______。
③0.1ml水解形成的胶体粒子的数目______(填“大于”“小于”或“等于”)。
(2)方案二:
①Y中发生反应的离子方程式为______,将Z中固体分离出的操作为______(填字母,下同),分离出的液体进一步提纯的操作为______。
②取X中溶液蒸干制备氯化铁晶体,达不到实验目的的原因是______(从平衡移动原理角度解释原因)。
16.(14分)碳酸镁晶体是一种新型吸波隐形材料中的增强剂。回答下列问题:
Ⅰ.合成该物质的步骤如下:
步骤1:配制一定浓度的溶液和溶液;
步骤2:量取一定量的溶液于容器中,搅拌并逐滴加入溶液,温度控制在50℃,用氨水调节溶液pH至9.5;
步骤3:放置1h后,过滤、洗涤、干燥,得碳酸镁晶体产品。
(1)称取3.0g样品配制220mL溶液的流程如图所示:
写出实验仪器的名称:A______;B______。
(2)配制溶液过程中定容后“摇匀”的实验操作为______。
(3)步骤2中反应的离子方程式为______。
Ⅱ.测定产品中的n值(仪器和药品如图所示)。
(4)上述装置的连接顺序为______(按气流方向,用接口字母表示),其中C的作用是______。
(5)加热前先通入排尽装置中的空气,称取装置C、D的初始质量后,边加热边通入的作用是______。
(6)若装置B中无残留物,要准确测定n值,至少需要下列所给数据中的______(填序号),写出相应的数学表达式:______。
①装置A反应前后质量差 ②装置C反应前后质量差 ③装置D反应前后质量差
17.(15分)某废镍催化剂的主要成分是Ni―Al合金,还含有少量Cr、Fe及不溶于酸碱的有机物。采用如下工艺流程回收其中的镍制备镍的氧化物():
已知:常温下,,,。
回答下列问题:
(1)“碱浸”所得“滤液1”的主要溶质为NaOH、______,“灼烧”的目的是______。
(2)“溶解”后的溶液中,所含金属离子有、、、______、______。
(3)“煅烧”前滤渣需进行的两步操作是______。
(4)在空气中煅烧,其热重曲线如图所示。300~400℃转化为,反应的化学方程式为______;400~450℃生成镍的氧化物的化学式为______。
(5)工业上可用电解法制取。用NaOH溶液调节溶液pH至7.5,加入适是硫酸钠后采用情性电极进行电解。电解过程中产生的有80%在弱䂸性条件下生成,再把二价镍氧化为三价镍。写出氮化生成的离子方程式:______,二价镍全部转化为三价镍时,外电路中通过电子的物质的量为______ml(假设电解时阳极只考虑放电)。
18.(15分)在有机化学中,硫酰氯()常用作氯化剂和氯磺化剂,在染料、药品、除草剂和农用杀虫剂的生产过程中有重要作用。现在拟用干燥的和在活性炭催化下制取硫酰氯。反应的化学方程式为 ,实验装置如图所示(部分夹持装置未画出)。
已知:硫酰氯通常条件下为无色液体,熔点―54.1℃,沸点69.1℃,在潮湿空气中会“发烟”;100℃以上开始分解,生成二氧化硫和氯气,长期放置也会发生分解。
回答下列问题:
(1)装置丙中作为反应容器的仪器名称为______,装置丙中球形冷凝管的作用是______;控制两种反应物体积大致相等的操作是______。
(2)装置乙、丁中选择的合适试剂分别是______(填字母)。
A.浓硫酸B.饱和食盐水C.浓氢氧化钠溶液D.饱和溶液
(3)若缺少装置己,生成的硫酰氯()可能会变质,生成新物质的化学式为______。
(4)氯磺酸()加热分解,也能制得硫酰氯,分离两种产物的方法是______。
(5)长期储存的硫酰氯会显黄绿色,可能的原因是______(用化学方程式和必要的文字加以解释)。
(6)若反应中消耗的氯气体积为896mL(标准状况下),最后经过分离提纯得到4.05g纯净的硫酰氯,则硫酰氯的产率为______;为提高本实验硫酰氯的产率,在实验操作中还需要注意的有______(填字母)。
a.控制气流速度,宜慢不宜快
b.保证装置的气密性良好
c.先向装置丙中通入一种气体,排出空气后再通入另一种气体
d.先通气体,再通冷凝水
余江一中2025届高三年级第二次模拟考试·化学
参考答案、提示及评分细则
1.C 纳米材料的颗粒大小在胶体的范围内,但是没有分散剂,不能叫胶体,A项错误;氨基酸是构成蛋白质的基石,但氨基酸不是生物高分子,B项错误;水泥属于硅酸盐材料,为无机非金属材料,C项正确;活性炭具有吸附性,可将色素杂质吸附,因此可用于白砂糖的脱色,属于物理变化,D项错误。
2.B 能够和酸反应生成盐和水的氧化物称为碱性氧化物,和酸反应,除生成盐和水之外,还有生成,不属于碱性氧化物,A项错误;氢氧化铁胶体由分散质(氢氧化铁胶粒)和分散剂(水)组成,属于混合物,B项正确;属于钠盐、碳酸盐、酸式盐,C项错误;“蛟龙”号潜水器使用的铁合金中含有碳元素,D项错误。
3.B HCl溶于饱和食盐水为物理反应,A项不符合题意;将氧化为,为氧化还原反应,B项符合题意;受热分解,不涉及氧化还原反应,C项不符合题意;NaOH与反应,不涉及氧化还原反应,D项不符合题意。
4.C 的溶液中存在大量,和都能在溶液中大量共存,A项不符合题意;离子组内离子间不反应且和、也不反应,能够大量共存,B项不符合题意;酸性条件下,、能发生氧化还原反应生成和NO,不能大量共存,C项符合题意;由水电离出的的溶液可能呈酸性也可能呈碱性,若为酸性溶液,则不能存在,若为碱性溶液,则、、之间相互不反应,可以共存,D项不符合题意。
5.D 不能拆成离子形式,A项错误;硅酸的酸性小于碳酸,向硅酸钠溶液中通入过量二氧化碳时,反应的离子方程式为,B项错误;用醋酸和淀粉-KI溶液检验加碘盐中的的原理是在酸性条件下与发生归中反应生成,而遇淀粉变蓝,由于醋酸是弱酸,在离子方程式中不能用表示,C项错误;通入冷的溶液中发生反应生成和,该反应的离子方程式为,D项正确。
6.D 水解,其数目小于,A项错误;1ml中含键数目为,B项错误;标准状况下,是液态,C项错误;每生成2ml转移12ml电子,D项正确。
7.D 配制490mL溶液时,为了使操作规范、减小误差,应该使用500mL容量瓶,但不一定干燥,A项错误;配制溶液过程中,按照实验操作的顺序,玻璃棒分别起了搅拌和引流的作用,B项错误;用托盘天平称量固体质量时,需称量113.0g固体,C项错误;容易水解生成沉淀,所以溶解时需要把固体溶解在浓盐酸中,D项正确。
8.C NaCl易溶于水,A项错误;Fe与在高温下反应生成和,B项错误;NaCl和均为离子化合物,熔融状态下可以导电,钠离子和镁离子均可以在阴极放电,生成金属单质,C项正确;NaClO具有强氧化性,具有还原性,NaClO溶液与反应生成NaCl和,D项错误。
9.D 加热时铁粉和发生反应生成,不能利用该装置分离铁粉和,A项错误;Na元素的焰色为黄色,K元素的焰色为紫色,但黄色会干扰紫色,所以不能判断是否含有K元素,B项错误;室温下,、浓盐酸不能发生化学反应,C项错误;用Na制K的反应原理是:高温下K变为蒸汽逸出,浓度减小,平衡右移,不能说明钠的金属性比钾强,D项正确。
10.D HCl既不是氧化剂,也不是还原剂,A项错误;一部分NaCl是还原产物,B项错误;中氯元素呈+3价,C项错误;135g物质的量为2ml,若生产2ml,则转移2ml电子,D项正确。
11.A 溶液与足量溶液反应生成和NaOH,X、Y、Z能够完成图中的相互转化,A项正确;惰性电极条件下电解饱和食盐水,生成NaOH、和,不会产生Na,B项错误;和发生反应,生成HF和,不能置换出,C项错误;HClO光照分解生成HCl和,不会产生,D项错误。
12.B 氨水为混合物,石灰乳为悬浊液,属于混合物,不属于碱,A项错误;豆浆为混合物,Cu为单质属于纯净物,为酸性氧化物,烧碱为氢氧化钠属于碱,为盐,B项正确;CO为不成盐氧化物,并不属于酸性氧化物,氨气并不是碱,一水合氨为一元弱碱,C项错误;冰水混合物属于纯净物,纯碱为碳酸钠,属于盐类,D项错误。
13.C 纯碱及第Ⅲ步得到的碳酸氢钠晶体,它们与某些固体酸性物质(如酒石酸)混合可制得发酵粉,A项正确;第Ⅳ步是将得到的受热分解制备纯碱,B项正确;依据侯德榜制碱的原理,向氨化的饱和食盐水中通入二氧化碳气体析出碳酸氢钠,加热反应制备,则气体A为氨气,B为二氧化碳,C项错误;碳酸钠是重要的化工原料之一,用途广泛,是玻璃、肥㿝、洗涤剂、纺织、制革、香料、染料、药品等的重要原料,D项正确。
14.B 加入过量NaOH溶液,加热,得到0.02ml气体,可知一定存在,其物质的量为0.02ml;红褐色沉淀是,1.6g固体为,可知一定有,物质的量为;与不能共存,则一定没有;4.66g不溶于盐酸的沉淀,为硫酸钡沉淀,则溶液中含有,物质的量为;由上述分析可知,溶液中一定含有、、,溶液中、所带正电荷为,所带负电荷为,据电荷守恒,知溶液中必然大量存在另一种阴离子,A项错误;由电荷守恒可知,一定存在,且,B项正确;由上述分析可知,、、、一定存在,C项错误;综上所述,原溶液中一定含、、和,可能含、,一定不含,D项错误。
15.(1)①(胶体)
②用激光笔照射该液体,若观察到一条光亮的通路,则证明胶体制备成功
③小于
(2)①(胶体);A;C
②溶液中存在水解平衡:,升高温度,HCl气体不断逸出,平衡正向移动,水解趋于完全(每空2分)
16.(1)托盘天平;250mL容量瓶(不写规格不给分)(各1分)
(2)把容量瓶瓶塞塞紧,用食指顶住瓶塞,用另一只手托住瓶底,将容量瓶上下颠倒摇动多次,使溶液混合均匀(2分)
(3)(2分,不写“↓”也给分,方程式中与前面系数合理即可)
(4)aedbc;吸收以便测定样品中碳元素的含量(各1分)
(5)使分解生成的气体全部进入装置C和D中完全吸收并防止倒吸(2分,其他合理答案也给分)
(6)①②;[或①③;或②③](4分,各2分,只有对应正确才给分)
17.(1);除去有机物并将金属单质转化为金属氧化物(各2分)
(2);(各1分)
(3)洗涤、干燥(1分)
(4);(各2分)
(5);1.25a(各2分)
18.(1)三颈烧瓶(1分);冷凝回流硫酰氯、导气使反应中产生的气体污染物被碱石灰吸收(1分);调节甲、戊装置中的活塞,使乙、丁导管口冒出气泡的速度相等(2分)
(2)A、A(2分)
(3)和HCl(2分)
(4)控制温度100℃以下蒸馏(1分)
(5)硫酰氯长期放置分解,,产生少量的氯气溶解在其中而显黄绿色(2分)
(6)75%;abc(各2分)选项
X
Y
Z
箭头上为反应条件或试剂
A
NaOH
②滴加足量溶液
B
Na
NaOH
NaCl
②电解饱和食盐水
C
②通入少量
D
NaClO
HClO
②光照
选项
混合物
纯净物
酸性氧化物
碱
盐
A
空气
氨水
石灰乳
B
豆浆
Cu
烧碱
C
稀硫酸
石墨
CO
氨气
D
冰水混合物
生石灰
纯碱
相关试卷
这是一份北京市顺义区第一中学2024-2025学年高三上学期10月月考化学试卷(Word版附解析),文件包含北京市顺义区第一中学2024-2025学年高三上学期10月月考化学试题Word版含解析docx、北京市顺义区第一中学2024-2025学年高三上学期10月月考化学试题Word版无答案docx等2份试卷配套教学资源,其中试卷共36页, 欢迎下载使用。
这是一份北京市第一六一中学2024-2025学年高三上学期10月月考化学试卷(Word版附解析),文件包含北京市第一六一中学2024-2025学年高三上学期10月月考化学试卷Word版含解析docx、北京市第一六一中学2024-2025学年高三上学期10月月考化学试卷Word版无答案docx等2份试卷配套教学资源,其中试卷共32页, 欢迎下载使用。
这是一份北京市第一零一中学2024-2025学年高三上学期10月月考化学试卷(Word版附解析),文件包含北京市第一○一中学2024-2025学年高三上学期10月月考化学试题Word版含解析docx、北京市第一○一中学2024-2025学年高三上学期10月月考化学试题Word版无答案docx等2份试卷配套教学资源,其中试卷共34页, 欢迎下载使用。

