北京市首都师范大学附属中学昌平学校2023-2024学年高二上学期期中考试化学试卷(Word版附解析)
展开本试卷共12页,100分。考试时长90分钟。考生务必将答案答在答题卡上,在试卷上作答无效。考试结束后,将本试卷和答题卡一并交回。
可能用到的相对原子质量:H1 O2 C12 N14 S32 Fe56 Mg24
第一部分
共21题,每题2分,共42分。在每题列出的四个选项中,选出最符合题目要求的一项。
1. 下列过程中,将电能转化为化学能的是
A. AB. BC. CD. D
【答案】B
【解析】
【详解】A.风力发电,将风能转化为电能,故不选A;
B.电解熔融氯化钠生成钠和氯气,将电能转化为化学能,故选B;
C.太阳能发电,将太阳能转化为电能,故不选C;
D.天然气烧水,将化学能转化为热能,故不选D;
选B。
2. 下列关于反应热的描述正确的是
A. 需要加热才能进行的反应为吸热反应
B. 生成物总能量大于反应物总能量,该反应为放热反应
C. 反应热的大小与反应物所具有的能量和生成物所具有的能量无关
D. 化学反应的反应热只与反应体系的始态和终态有关,而与反应途径无关
【答案】D
【解析】
【详解】A.某些放热反应需要加热引发才能进行,A错误;
B.生成物总能量大于反应物总能量,该反应为吸热反应,B错误;
C.反应热的大小与反应物所具有的能量和生成物所具有的能量有关,C错误;
D.化学反应的反应热只与反应体系的始态和终态有关,而与反应途径无关,D正确;
答案选D。
3. 一定温度下的密闭容器中,可逆反应达到平衡状态的标志是
A. N2、H2、NH3在容器中共存
B. 单位时间内生成nmlN2,同时生成3nmlH2
C. 浓度商等于化学平衡常数
D. 体系内物质的总质量不变
【答案】C
【解析】
【详解】A.N2、H2、NH3在容器中共存,不能判断浓度是否还在改变,反应不一定平衡,故不选A;
B.单位时间内生成nmlN2,同时生成3nmlH2,不能判断正逆反应速率是否相等,反应不一定平衡,故不选B;
C.浓度商等于化学平衡常数,即Q=K,反应一定达到平衡状态,故选C;
D.气体总质量是恒量,体系内物质的总质量不变,反应不一定平衡,故不选D;
选C。
4. 反应mA(g)+nB(g)⇌pC(g)在某温度下的化学平衡常数为K,下列说法正确的是
A. 其他条件不变,升高温度,K值一定增大
B. 其他条件不变,增大B(g)的浓度,K值一定增大
C. 其他条件不变,减小压强,K值一定减小
D. 温度不变,K值一定不变
【答案】D
【解析】
【详解】A.正反应是吸热反应,温度越高,K值越大;正反应是放热反应,温度越高,K值越小,所以升高温度,K值不一定增大,A错误;
B.K值只与温度有关,与浓度无关,B错误;
C.K值只与温度有关,与压强无关,C错误;
D.K值只与温度有关,温度不变,K值不变,D正确;
故选D。
5. 下列关于化学反应方向的说法正确的是
A. 凡是放热反应都是自发反应B. 凡是熵增大的反应都是自发反应
C. 凡是吸热反应都不是自发反应D. 反应是否自发,需要综合考虑反应焓变和熵变
【答案】D
【解析】
【详解】A.若放热反应为熵减反应,当温度较高时,反应不一定能自发进行,A不正确;
B.若熵增反应为吸热反应,在低温时反应难以自发进行,B不正确;
C.若吸热反应的熵值增大,则在高温时可能自发进行,C不正确;
D.反应是否能自发进行,需要从焓判据和熵判据进行综合分析,D正确;
故选D。
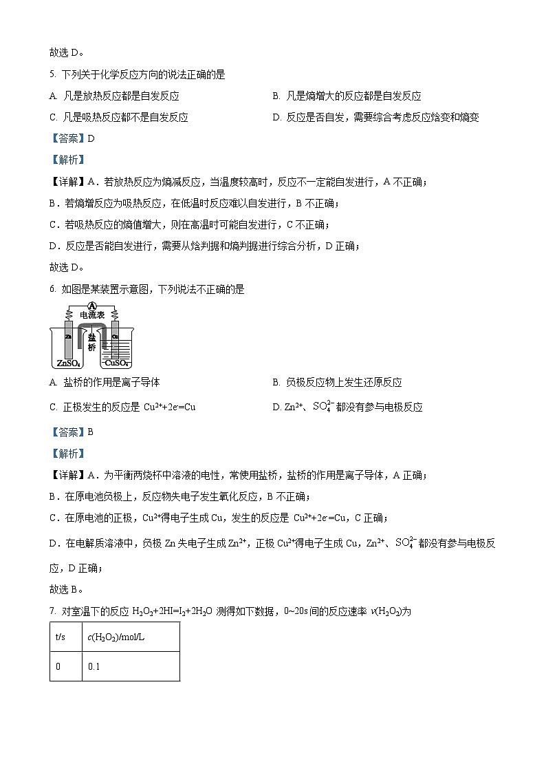
6. 如图是某装置示意图,下列说法不正确的是
A. 盐桥的作用是离子导体B. 负极反应物上发生还原反应
C. 正极发生的反应是 Cu2++2e-=CuD. Zn2+、都没有参与电极反应
【答案】B
【解析】
【详解】A.为平衡两烧杯中溶液的电性,常使用盐桥,盐桥的作用是离子导体,A正确;
B.在原电池负极上,反应物失电子发生氧化反应,B不正确;
C.在原电池的正极,Cu2+得电子生成Cu,发生的反应是 Cu2++2e-=Cu,C正确;
D.在电解质溶液中,负极Zn失电子生成Zn2+,正极Cu2+得电子生成Cu,Zn2+、都没有参与电极反应,D正确;
故选B。
7. 对室温下的反应 H2O2+2HI=I2+2H2O 测得如下数据,0~20s间的反应速率 v(H2O2)为
A. 0.001ml·L-1·s-1B. 0.004ml·L-1·s-1C. 0.005ml·L-1·s-1D. 0.008ml·L-1·s-1
【答案】A
【解析】
【详解】从表中可以看出,0~20s之间,c(H2O2)由0.1ml/L减小到0.08ml/L,则v(H2O2)== 0.001ml·L-1·s-1,故选A。
8. H2与N2在催化剂表面生成 NH3,反应历程及能量变化示意如下。
下列说法不正确的是
A. ①→②吸收能量
B. ②→③形成了N-H 键
C. 该催化剂可提高NH3的平衡产率
D. 该反应为放热反应
【答案】C
【解析】
【详解】A.从图中可知,状态①的总能量比状态②的低,故①→②过程中需要吸收能量,故A正确;
B.从图中可知:①→②是N2、H2分别分解成N原子和H原子,则②→③是N原子和H原子结合成NH3分子的过程,故②→③形成了N-H 键,故B正确;
C.催化剂只能改变反应速率,并不能使化学平衡发生移动,故不能提高NH3的平衡产率,故C不正确;
D.比较状态①和状态③可知,状态①的总能量比状态③的总能量高,故该反应为放热反应,故D正确;
故答案为:C。
9. 在2L的密闭容器中发生反应4A(s)+3B(g)=2C(g)+D(g),2min后,B减少了1.2ml。下列叙述不正确的是
A. 2min内D增加了0.2mlB. 2min内
C. v(B)∶v(C)∶v(D)=3∶2∶1D. 2min内
【答案】A
【解析】
【详解】A.根据物质反应的物质的量之比等于系数之比,2min内B减少1.2ml,则D增加了0.4ml,故A错误;
B.2min内,,故B正确;
C.根据速率之比等于系数之比,v(B)∶v(C)∶v(D)=3∶2∶1,故C正确;
D.根据速率之比等于系数之比,v(B)=0.3 ,则v(C)=0.2 ,故D正确;
答案选A。
10. 下列说法中,正确的是
A. 反应产物的总能量大于反应物的总能量时,△H< 0
B. 已知反应H2 (g)+I2(g)2HI(g)平衡常数为K,则2H2 (g)+2I2(g) 4HI(g)的平衡常数为2K
C. ΔH<0、ΔS>0的反应在温度低时不能自发进行
D. 在其他外界条件不变的情况下,使用催化剂,不能改变化学反应进行的方向
【答案】D
【解析】
【详解】A.反应产物的总能量大于反应物的总能量时,反应是吸热反应,△H> 0,A错误;
B.已知反应H2 (g)+I2(g) 2HI(g)平衡常数为K,,则2H2 (g)+2I2(g) 4HI(g)的平衡常数,B错误;
C.若反应ΔH<0、ΔS>0,则ΔG=ΔH-tΔS<0,因此在温度低时也能自发进行,C错误;
D.在其他外界条件不变的情况下,使用催化剂,可以改变反应速率,由于使正反应速率和逆反应速率改变的倍数相同,因此只能缩短达到平衡的时间,氮不能改变化学反应进行的方向,D正确。
故选D。
11. 锡是大名鼎鼎“五金”——金、银、铜、铁、锡之一。早在远古时代,人们便发现并使用锡了。
灰锡(以粉末状存在)和白锡是锡的两种同素异形体。
已知:①Sn(s,白)+2HCl(aq)=SnCl₂(aq)+H₂(g) △H1
②Sn(s,灰)+2HCl(aq)=SnCl₂(aq)+H₂(g) △H₂
③Sn(s,灰)白) △H₃=+2.1kJ/ml
下列说法正确的是
A. △H₁>△H₂
B. 锡在室温下以灰锡状态存在
C. 锡制器皿长期处在低于13.2℃的环境中,会自行损坏
D. 灰锡转化为白锡的反应是放热反应
【答案】C
【解析】
【详解】A.Sn(s,灰)白) △H₃=+2.1kJ/ml,灰锡能量小于白锡,等物质的量的白锡与盐酸反应放出的热量大于灰锡,则△H₁<△H₂,故A错误;
B.根据Sn(s,灰)白),锡在室温下以白锡状态存在,故B错误;
C.根据Sn(s,灰)白),锡制器皿长期处在低于13.2℃的环境中,会自行损坏,故C正确;
D.Sn(s,灰)白) △H₃=+2.1kJ/ml,灰锡转化为白锡的反应是吸热反应,故D错误;
选C。
12. 氯碱工业的原理示意图如图所示。下列说法中不正确的是
A. 阳极发生的反应是:
B. 总反应为:2NaCl+2H2OH2↑+Cl2↑+2NaOH
C. 阳离子交换膜中Na+由左向右移动
D. 通电一段时间后,阴极区pH降低
【答案】D
【解析】
【分析】由图示可知,左电极为电解池阳极、右电极为阴极,电解饱和食盐水时阳极氯离子失电子生成氯气,阴极区发生反应。
【详解】A.电解饱和食盐水,阳极氯离子失电子生成氯气,阳极反应式为,故A正确;
B.电解饱和食盐水生成氢氧化钠、氢气、氯气,总反应为:2NaCl+2H2OH2↑+Cl2↑+2NaOH,故B正确;
C.电解池中阳离子向阴极移动,所以阳离子交换膜中Na+由左向右移动,故C正确;
D.通电一段时间后,阴极区发生反应,pH升高,故D错误;
选D。
13. 甲烷燃料电池的工作原理如图,下列说法正确的是
A. a极为正极
B. K+从a极经溶液流向b极
C. 工作一段时间后,b极附近的pH会减小
D. a极的电极反应为
【答案】B
【解析】
【分析】a电极通入甲烷,甲烷发生氧化反应,则a极为负极;b电极通入空气,氧气发生还原反应,b极为正极,据此解答。
【详解】A.a电极通入甲烷,甲烷发生氧化反应,则a极为负极,A错误;
B.a极为负极,b极为正极,K+从a极经溶液流向b极,B正确;
C.b电极通入空气,氧气发生还原反应,电极反应式为:O2+4e-+2H2O=4OH-,即生成OH-,碱性增强,则工作一段时间后,b极附近的pH会增大,C错误;
D.a电极通入甲烷,甲烷被氧化生成,则a极的电极反应为:,D错误;
故选B。
14. COCl2(g)CO(g) +Cl2(g) △H>0,当反应达到平衡时,下列措施:①升温;②恒容通入惰性气体;③增加CO浓度;④减压;⑤加催化剂;⑥恒压通入惰性气体,能提高COCl2转化率的是
A. ①②④B. ①④⑥C. ②③⑤D. ③⑤⑥
【答案】B
【解析】
【分析】
【详解】①升温,平衡向吸热反应即正向移动,COCl2转化率增大,故①符合题意;②恒容通入惰性气体,压强虽增大,但浓度不变,平衡不移动,COCl2转化率不变,故②不符合题意;③增加CO浓度,平衡逆向移动,COCl2转化率降低,故③不符合题意;④减压,平衡向体积增大的反应方向移动即正向移动,COCl2转化率增大,故④符合题意;⑤加催化剂,速率增大,但平衡不移动,COCl2转化率不变,故⑤不符合题意;⑥恒压通入惰性气体,容器体积增大,相当于减小压强,平衡正向移动,COCl2转化率增大,故⑥符合题意;因此①④⑥符合题意,故B符合题意。
综上所述,答案为B。
15. 对于常温下发生的反应:,下列说法正确的是
A. 该反应是放热、熵增的反应
B. 由于反应需要“点燃”条件,因此可推断该反应在该条件下不是自发反应
C. 可根据计算是否小于0,判断常温下该反应是否自发反应
D. 该反应中的“点燃”条件,使反应从非自发反应变成自发反应,因此可以看到产生水珠的现象
【答案】C
【解析】
【详解】A.该反应,是放热反应,气体分子数减小,是熵减反应,故A错误;
B.反应式是否自发与反应条件是否需要“点燃”无关,故B错误;
C.<0时反应能自发进行,因此可根据计算是否小于0,判断常温下该反应是否自发反应,故C正确;
D.因为该反应△H<0、△S<0,所以该反应低温自发,与是否点燃无关,故D错误;
选C。
16. 向溶液中加入少量KI溶液,反应历程是:
i.
ii.
H2O2分解反应过程中能量变化和不同时刻测得生成的体积(已折算为标准状况)如下图所示。
下列说法不正确的是
A. 0~10min的平均反应速率:
B. KI的加入改变了分解反应的反应历程
C. KI的加入降低了反应的活化能,因此提高了反应速率
D. KI是分解反应的催化剂
【答案】A
【解析】
【详解】A.0~10min生成氧气的物质的量为9×10-4ml,反应消耗双氧水的物质的量为1.8×10-3ml,平均反应速率,故A错误;
B.KI是该反应催化剂,加入KI改变了分解反应的反应历程,故B正确;
C.KI是该反应的催化剂,KI的加入降低了反应的活化能,因此提高了反应速率,故C正确;
D.第一步反应消耗I-、第二步反应生成I-,KI是分解反应的催化剂,故D正确;
选A。
17. 化学小组研究金属的电化学腐蚀,实验如下:
下列说法不正确的是
A. 实验Ⅰ中铁钉周边出现红色
B. 实验I中负极的电极反应式:
C. 实验Ⅱ中正极的电极反应式:
D. 对比实验I、Ⅱ可知,生活中镀锌铁板比镀铜铁板在镀层破损后更耐腐蚀
【答案】B
【解析】
【详解】A.实验Ⅰ中锌做负极,铁做正极,铁钉极氧气得到电子发生还原反应生成氢氧根离子,溶液显碱性周边出现红色,故A正确;
B.实验I中锌做负极,负极的电极反应式:,故B错误;
C.实验Ⅱ中铜不活泼,铜作正极,正极的电极反应式:,故C正确;
D.对比实验I、Ⅱ可知,锌能保护铁,而铜铁形成原电池会加速铁锈蚀,故生活中镀锌铁板比镀铜铁板在镀层破损后更耐腐蚀,故D正确;
故选B。
18. 电解Na2SO4溶液制备NaOH和H2SO4的装置示意图如下。
下列说法不正确的是
A. I区溶液pH下降
B. Ⅲ区发生电极反应:
C. 理论上,每生成1 ml NaOH,同时生成0.5mlH2SO4
D. 离子交换膜a为阳离子交换膜
【答案】D
【解析】
【分析】电解槽中右侧电极为阴极、左侧电极为阳极,阳极上水失电子生成氧气和氢离子,电极反应为:2H2O-4e-=O2↑+4H+,阴极上水发生得电子的还原反应生成氢气,电极反应为2H2O+2e-=H2↑+2OH-,则钠离子通过离子交换膜生成NaOH、b为阳离子交换膜,硫酸根通过离子交换膜a生成硫酸a为阴离子交换膜,据此分析解答。
【详解】A.Ⅰ区为阳极,电极反应为:2H2O-4e-=O2↑+4H+,故pH下降,A正确;
B.Ⅲ区为阴极,发生电极反应:,B正确;
C.根据电极反应分析可知,氢离子的生成和氢氧根的生成与电子转移有:,故理论上每生成1 ml NaOH,同时生成0.5mlH2SO4,C正确;
D.a为阴离子交换膜,允许硫酸根离子移向阳极,D错误;
故选D。
19. 利用天然气水蒸气重整制H2的反应为。每次只改变一种条件(X),其它条件不变,CH4的平衡转化率φ随X的变化趋势如图所示。下列说法正确的是
A. X为温度时,φ的变化趋势为曲线N
B. X为压强时,φ的变化趋势为曲线M
C. X为投料比时,φ的变化趋势为曲线M
D. 某条件下,若CH4(g)、H2O(g)初始浓度均为0.2ml/L,φ=25%则K=3/400
【答案】D
【解析】
【详解】A.X 为温度时,升高温度,平衡正向移动,CH4 的平衡转化率φ增大,则φ 的变化趋势为曲线 M,故A错误;
B.X 为压强时,增大压强,平衡逆向移动,CH4 的平衡转化率φ减小,则φ的变化趋势为曲线 N,故B错误;
C.X为投料比时,增大CH4的物质的量,虽然平衡正向移动,但CH4的平衡转化率φ减小,则φ的变化趋势为曲线 N,故C错误;
D.某条件下,若 CH4(g)、H2O(g)初始浓度均为 0.2ml/L,φ=25%,则平衡时CH4(g)、H2O(g)、CO(g)、H2(g) 的物质的量浓度分别为0.15ml/L、0.15ml/L、0.05ml/L、0.15ml/L,K==,故D正确;
故选D。
20. 钒电池是目前发展势头强劲的绿色环保储能电池之一,其工作原理如图所示,放电时电子由B极一侧向A极移动,电解质溶液含硫酸。常见的含钒阳离子颜色如下表所示。
下列说法不正确的是
A. 放电时,负极上发生反应的电极反应是:
B. 放电时,通过离子交换膜由B极一侧向A极移动
C. 充电时,电池总反应为
D. 当充电完毕后,右侧的储液罐内溶液颜色为紫色
【答案】C
【解析】
【分析】放电时电子由B极一侧向A极移动,则B为负极,A为正极。
【详解】A.放电时,负极失电子,发生氧化反应,电极反应式为:,故A正确;
B.放电时,阳离子向正极移动,电解质溶液含硫酸,所以通过离子交换膜由B极一侧向A极移动,故B正确;
C.放电时,V2+转化为V3+,则充电时,V3+转化为V2+,即V3+和VO2+发生反应生成V2+和,电池总反应为:,故C错误;
D.充电时,右侧发生的反应为V3++e-=V2+,则充电完毕后,右侧的储液罐内溶液颜色为紫色,故D正确;
故选C。
21. 氯化氢直接氧化制氯气的反应是:。下图为在恒容密闭容器中,当进料浓度比分别等于1∶1(X)、4∶1(Y)、7∶1(Z)时,HCl平衡转化率随温度变化的关系:
以下说法不正确的是
A. 其他条件相同时,)越大,HCl的平衡转化率越低
B. =1:1时,的平衡转化率约为25%
C. 该反应的
D
【答案】D
【解析】
【详解】A.根据图示,其他条件相同时,越大,HCl的平衡转化率越低,A正确;
B.时,HCl的平衡转化率约为100%,设进料浓度,根据反应方程式可知O2的浓度变化量为,则O2的平衡转化率约为,B正确;
C.由图可知,当进料浓度比一定时,升高温度,HCl的平衡转化率减小,说明升高温度,平衡逆向移动,则该反应的,C正确;
D.升高温度,HCl的平衡转化率减小,说明升高温度,平衡逆向移动,平衡常数K减小,则,D错误;
故选D。
第二部分
本部分共6题,共58分。
22. 某同学设计如图所示原电池装置。
(1)该装置将a反应所释放的能量转化为了电能,写出a反应的离子方程式_______。
(2)负极反应物是_______。
(3)正极反应的电极反应式是_______。
(4)导线中电子的流向是(填“从右向左”或者“从左向右”,下同)_______盐桥中阳离子的流向是_______。
(5)若将左烧杯中的石墨换成铁,是否仍能组成原电池装置?请说明理由:_______。
【答案】(1)
(2)I- (3)
(4) ①. 从右向左 ②. 从右向左
(5)不能;因为Fe失电子能力强于碘离子,Fe将与铁离子直接发生氧化还原反应生成亚铁离子
【解析】
【小问1详解】
由题意可知,氯化铁与碘化钾反应生成氯化亚铁和碘单质,故离子方程式为;
【小问2详解】
负极发生氧化反应,失去电子,化合价升高,故负极反应物为I-;
【小问3详解】
正极发生还原反应,得到电子,化合价降低,故电极反应式为;
【小问4详解】
原电池工作时,电子由负极经导线流向正极,即从右向左,盐桥中的阳离子流向正极,即从右向左;
【小问5详解】
若将左烧杯中的石墨换成铁,不能形成原电池,因为Fe失电子能力强于碘离子,Fe将与铁离子直接发生氧化还原反应生成亚铁离子。
23. 某小组同学用下图装置在钢制钥匙上镀铜。观察到钥匙表面迅速变红,同时有细小气泡产生。30s后取出钥匙检验,镀层较好。
(1)与电源正极相连的是___________(填“精铜”或者“钥匙”)。
(2)钥匙上发生的电极反应式是___________。
(3)该装置中,精铜的作用是(选填序号)___________。
a.阳极反应物b.阳极材料c.阴极反应物
d.阴极材料e.电子导体f.离子导体
(4)钥匙表面产生的细小气泡可能是___________。
【答案】 ①. 精铜 ②. Cu2++2e-=Cu ③. a、b、e ④. H2
【解析】
【分析】本实验的目的,是在钢制钥匙上镀铜,从现象“钥匙表面迅速变红,同时有细小气泡产生”可以看出,电镀效果良好,但有副反应发生。在钢制钥匙上镀铜,钢制钥匙应作阴极,在其表面上Cu2+得电子生成Cu并附着,精铜应作阳极,电镀液中应含有Cu2+。
【详解】(1)与电源正极相连的是电镀池的阳极,从以上分析可知,阳极应为精铜。答案为:精铜;
(2)钥匙应作阴极,在其表面上Cu2+得电子生成Cu,发生的电极反应式是Cu2++2e-=Cu。答案为:Cu2++2e-=Cu;
(3)该装置中,精铜作阳极,是阳极反应物、阳极材料、电子导体,故其作用是a、b、e。答案为:a、b、e;
(4)钥匙表面产生的细小气泡应为H2,可能是溶液中的H+得电子生成。答案为:H2。
【点睛】电镀时,镀件应作阴极,与电源的负极相连,镀层金属应作阳极,与电源的正极相连,电镀液应为含有镀层金属离子的电解质。
24. 某小组同学欲探究浓度对平衡的影响设计了如下实验: 已知:Fe3++3SCN-Fe(SCN)3K≈105
(1)i 中观察到的现象是___________,请结合化学用语用平衡移动原理进行解释___________。
(2)ii 中观察到溶液血红色变浅,接近无色,原因是铁粉参与了反应:___________,减小了 c(Fe3+),使平衡向逆反应方向移动。
(3)iii 中观察到溶液红色褪去,对此现象产生的原因进行探究:
①甲同学查阅文献后推测:草酸根(C2O)具有还原性,可能与 Fe3+反应,产生一种气体,该气体的化学式是___________。
②乙同学查阅文献后推测:Fe3+可能与 C2O反应产生 Fe(C2O4) (黄色)。
用灵敏试剂检验试管 iii 中产物,未检出 Fe2+,进一步论证后证实乙同学的推测较为合理。但是甲同学在 12 小时后检验 iii 中产物,检出了 Fe2+,对此现象的合理解释是___________。
(4)实验 iv 是___________的对照实验。
a.实验i b.实验ii c.实验 iii
【答案】 ① 溶液血红色加深 ②. 对于平衡:Fe3++3SCN- Fe(SCN)3,增大 c(Fe3+),平衡向正反应方向移动,c[Fe(SCN)3]增加,溶液血红色加深 ③. Fe+2Fe3+=3Fe2+ ④. CO2 ⑤. Fe3+与 C2O发生氧化还原反应速率较慢,Fe3+与 C2O反应产生 Fe(C2O4)速率较快 ⑥. a、c
【解析】
【分析】(1)i 中增大Fe3+的浓度,Fe3++3SCN-Fe(SCN)3平衡正向移动;
(2)铁粉把Fe3+还原为Fe2+;
(3)草酸根(C2O)具有还原性,Fe3+具有氧化性,草酸根(C2O)能被Fe3+氧化;
(4) 实验 iv 滴加4滴蒸馏水,保证实验iv与实验i、实验 iii中KSCN的浓度相同。
【详解】(1) 对于平衡:Fe3++3SCN-Fe(SCN)3,增大 c(Fe3+),平衡向正反应方向移动,c[Fe(SCN)3]增加,溶液血红色加深;
(2)铁粉把Fe3+还原为Fe2+,反应离子方程式是Fe+2Fe3+=3Fe2+,减小了 c(Fe3+),使Fe3++3SCN-Fe(SCN)3平衡向逆反应方向移动,所以ii 中观察到溶液血红色变浅,接近无色;
(3)i①草酸根(C2O)能被 Fe3+氧化,碳元素化合价升高,所以产生气体的化学式是CO2;
②Fe3+与 C2O发生氧化还原反应速率较慢,Fe3+与 C2O反应产生 Fe(C2O4)速率较快,所以乙用灵敏试剂检验试管 iii 中产物,未检出 Fe2+,甲在 12 小时后检验 iii 中产物,检出了 Fe2+;
(4)实验 iv 滴加4滴蒸馏水,保证实验iv与实验i、实验 iii中KSCN的浓度相同,所以实验 iv是实验i、实验 iii的对照实验。
【点睛】本题考查影响化学平衡的因素,明确影响化学平衡移动的因素是解题关键,掌握浓度对化学平衡移动的影响,利用“控制变量法”研究浓度对化学平衡移动的影响。
25. 努力实现碳达峰、碳中和展现了我国积极参与和引领全球气候治理的大国担当。如图所示电解装置可将CO2转化为C2H4。该装置的电解质溶液为稀硫酸,电极材料为惰性电极。
(1)电极a是___________(填“阴极”或“阳极”),发生___________反应(填“氧化”或“还原”)。
(2)电极b上发生的电极反应式是___________。
(3)电解过程中H+运动方向为___________(填“由a到b”或“由b到a”),反应前后溶液中的n(H+)___________(填“增大”“减小”或“不变”)。
(4)电解的总反应方程式是___________,该反应是___________(填“自发”或“非自发”)反应。
【答案】(1) ①. 阴极 ②. 还原
(2)2H2O-4e-=4H++O2↑
(3) ①. 由b到a ②. 不变
(4) ①. ②. 非自发
【解析】
【小问1详解】
根据图示可知:CO2在a电极得到电子被还原为C2H4,所以a电极为阴极,a电极发生的反应为还原反应;
【小问2详解】
在电极b上水电离产生的OH-失去电子变为O2逸出,最终达到平衡水附近溶液中c(H+)>c(OH-),电解质溶液显酸性,故b电极的反应式为:2H2O-4e-=4H++O2↑;
小问3详解】
在电解过程中阳离子H+会不断由电极b向阴极即电极a方向移动;在a电极发生反应:2CO2+12e-+12H+=C2H4+4H2O,在b电极发生反应:2H2O-4e-=4H++O2↑,在同一闭合回路中电子转移数目相等,可得总反应方程式为:,可见反应前后溶液中的n(H+)不变;
【小问4详解】
根据上述分析可知该电解总反应方程式为。在该反应是体系混乱程度增大的吸热反应,△H>0,△S>0,因此该反应在常温下不能自发进行,属于非自发反应。
26. 羰基硫(COS)可用做粮食熏蒸剂,通过H2S与CO在一定条件下制得:。
(1)在2L的密闭容器中充入一定量的H2S和CO发生上述反应,测得如下数据:
①150℃时K的数值为_______.
②400℃时,则平衡时n(CO)=_______ml。
(2)150℃时,测得t时刻体系中各组分的浓度如下表:
此时上述反应的反应进行方向为______(填“正反应方向”或者“逆反应方向”),理由是______。
(3)任意写出2条能使平衡转化率增大的措施_______。
(4)如下图所示,在其他条件保持不变的情况下,曲线i为相同时间内不同温度下的转化率,曲线ii为不同温度下的平衡转化率:
曲线ii中,随温度升高,的平衡转化率降低的原因是_______。
【答案】(1) ①. ②. 16
(2) ①. 正反应方向 ②. Q=
(3)增大CO浓度、降低温度
(4)正反应放热,升高温度,平衡逆向移动
【解析】
【小问1详解】
①150℃时, ,K的数值为;
②400℃时,,,x=2,则平衡时c(CO)=8ml/L,n(CO)=16 ml。
【小问2详解】
此时Q=,所以上述反应的反应进行方向为正反应方向。
【小问3详解】
增大CO浓度,平衡正向移动,平衡转化率增大;正反应放热,降低温度,平衡正向移动,能使平衡转化率增大。
【小问4详解】
正反应放热,升高温度,平衡逆向移动,随温度升高,的平衡转化率降低。
27. 的资源化利用是“减少碳排放”背景下的科学研究热点。
I.我国科研人员提出了由和转化为高附加值产品CH3COOH的催化反应历程。该历程示意图如下。
(1)用化学方程式表示该过程_______,该反应为_______反应(填“吸热”或“放热”) 。
Ⅱ.利用甲烷化反应:进行热力学转化,
(2)已知:i.
ii.
写出CO2甲烷化反应的热化学方程式_______。
(3)CO2甲烷化反应的平衡常数的表达式K=_____________。温度升高,K_______(填“增大”或“减小”)。
(4)在下图中画出其他条件不变时,一段时间内,压强对CO2的转化率的影响示意图_______。
Ⅲ.电化学转化
多晶Cu可高效催化甲烷化,电解(制备的原理示意图如下。电解过程中温度控制在左右,持续通入,阴、阳极室的溶液的浓度基本保持不变。
(5)多晶Cu作_______(填“阴”或“阳”)极。
(6)阳极上发生的电极反应式是_______。
(7)阴离子交换膜中传导的离子是_______,移动方向是______________(填“从左向右”或者“从右向左”)。
【答案】(1) ①. +CH3COOH ②. 放热
(2) △H =-165.2kJ/ml
(3) ①. ②. 减小
(4) (5)阴
(6)4-4e−=O2↑+4CO2↑+2H2O
(7) ①. ②. 从右向左
【解析】
【小问1详解】
根据反应历程,该反应的化学方程式可表示为:+CH3COOH;反应物的总能量高于生成物的总能量,该反应为放热反应;
【小问2详解】
根据盖斯定律,2×反应i-反应ii可以得到,△H =-483.6kJ/ml×2-(-802kJ/ml)=-165.2kJ/ml,则二氧化碳甲烷化反应的热化学方程式为 △H =-165.2kJ/ml;
【小问3详解】
由反应可知平衡常数表达式为K=;该反应△H=-165.2kJ/ml<0,温度升高平衡逆向移动K减小;
【小问4详解】
该反应正向气体分子数减小,增大压强平衡正向移动,二氧化碳的转化率增大,压强对CO2的转化率的影响示意图;
【小问5详解】
多晶Cu可高效催化CO2甲烷化,通入二氧化碳生成甲烷、碳酸氢钾,C元素化合价下降,说明电解过程中多晶Cu电极做电解池阴极;
【小问6详解】
电解过程中阳极溶液中的碳酸氢根离子失电子,生成氧气和二氧化碳气体,电极反应为:4-4e−=O2↑+4CO2↑+2H2O;
【小问7详解】
阴极发生反应:9CO2+8e−+6H2O═CH4+8,生成的从右向左通过阴离子交换膜进入阳极室。A.风力发电
B.电解熔融氯化钠
C.太阳能发电
D.天然气烧水
t/s
c(H2O2)/ml/L
0
0.1
20
0.08
t/min
0
5
10
15
20
V(O₂)/mL
0.0
12.6
20.16
28.0
32.7
序号
实验Ⅰ
实验Ⅱ
实验
现象
铁钉周边出现_________色
锌片周边未见明显变化
铁钉周边出现蓝色
铜片周边略显红色
离子种类
颜色
黄色
蓝色
绿色
紫色
实验
温度℃
起始时
平衡时
n(CO)/ml
n(H₂S)/ml
n(CO)/ml
1
150
10.0
10.0
7.0
2
400
20.0
20.0
温度/℃
t时刻
c(CO)/ml·L-1
c(H₂S)/ml·L-1
c(COS)/ml·L-1
c(H₂)ml·L-1
150
7.0
8.0
2.0
4.5
北京市首都师范大学第二附属中学2024-2025学年高三上学期9月月考化学试卷(Word版附解析): 这是一份北京市首都师范大学第二附属中学2024-2025学年高三上学期9月月考化学试卷(Word版附解析),文件包含北京市首都师范大学第二附属中学2024-2025学年高三上学期9月月考化学试题Word版含解析docx、北京市首都师范大学第二附属中学2024-2025学年高三上学期9月月考化学试题Word版无答案docx等2份试卷配套教学资源,其中试卷共30页, 欢迎下载使用。
北京市首都师范大学附属中学朝阳学校2023-2024学年高二下学期期中检测化学试题: 这是一份北京市首都师范大学附属中学朝阳学校2023-2024学年高二下学期期中检测化学试题,共10页。
福建师范大学附属中学2023-2024学年高二上学期期中考试化学试卷(Word版附答案): 这是一份福建师范大学附属中学2023-2024学年高二上学期期中考试化学试卷(Word版附答案),文件包含敏行半期考高二化学化学试卷pdf、敏行高二化学半期考化学答案docx等2份试卷配套教学资源,其中试卷共12页, 欢迎下载使用。

