北京市怀柔区第一中学2024-2025学年高三上学期10月月考物理试卷(Word版附解析)
展开
这是一份北京市怀柔区第一中学2024-2025学年高三上学期10月月考物理试卷(Word版附解析),文件包含北京市怀柔区第一中学2024-2025学年高三上学期10月月考物理试题Word版含解析docx、北京市怀柔区第一中学2024-2025学年高三上学期10月月考物理试题Word版无答案docx等2份试卷配套教学资源,其中试卷共32页, 欢迎下载使用。
1. 如图所示,用同样大小的力、提一桶水沿水平路面做匀速直线运动。已知两个力、在同一竖直平面内。两人手臂间的夹角为θ,水和水桶的总重力为G,下列说法中正确的是( )
A. 在两个力的夹角逐渐变大的过程中,、的合力保持不变
B. 两个力的夹角大一些更省力
C. 当θ为120°时,
D. 不管θ为何值,都有
【答案】AC
【解析】
【详解】A.在两个力的夹角逐渐变大的过程中,根据受力平衡可知,、的合力与水和水桶的总重力大小相等,方向相反,即、的合力保持不变,故A正确;
BCD.根据对称性可知
根据受力平衡可得
解得
可知越小,力、越小,所以两个力的夹角小一些更省力;当θ为120°时,可得
故BD错误,C正确。
故选AC。
2. 在“探究弹力和弹簧伸长量的关系”的实验中,某实验小组将不同数量的钩码分别挂在竖直弹簧下端,进行测量,根据实验所测数据,利用描点法作出了所挂钩码的重力G与弹簧总长L的关系图像,如图所示。以下说法正确的是( )
A. 弹簧被拉伸时,不能超出它的弹性限度,且用直尺测得弹簧的长度即弹簧的伸长量
B. 用悬挂钩码的方法给弹簧施加拉力,应保证弹簧位于竖直位置且处于平衡状态
C. 分析图像,弹簧的原长为10cm
D. 分析图像,弹簧的劲度系数为10N/m
【答案】BC
【解析】
【详解】A.弹簧长度与弹簧原长之差为弹簧的伸长量,故A错误;
B.用悬挂钩码的方法给弹簧施加拉力,应保证弹簧位于竖直位置且处于平衡状态,故B正确;
C.当未悬挂钩码时,弹簧的长度即原长为10 cm,故C正确;
D.图线的斜率就是弹簧的劲度系数,即
故D错误。
故选BC。
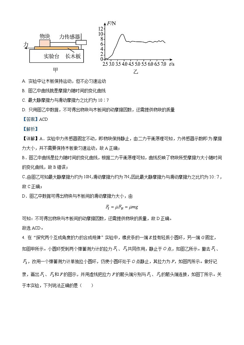
3. 某同学利用图甲所示装置研究摩擦力的变化情况。实验台上固定一个力传感器,传感器用棉线拉住物块,物块放置在粗糙的长木板上。水平向左拉木板,传感器记录的图像如图乙所示。下列说法正确的是( )
A. 实验中让木板保持运动,但不必匀速运动
B. 图乙中曲线就是摩擦力随时间的变化曲线
C. 最大静摩擦力与滑动摩擦力之比约为10∶7
D. 只用图乙中数据,不可得出物块与木板间的动摩擦因数,还需提供物块的质量
【答案】ACD
【解析】
【详解】A.实验中力传感器固定不动,即物块保持静止,由二力平衡原理可知,力传感器示数即摩擦力大小,并不需要保持木板做匀速运动,故A正确;
B.图乙中曲线是拉力随时间的变化曲线,根据二力平衡原理可知,曲线反映了物块所受摩擦力大小随时间的变化曲线,故B错误;
C.由图乙可知最大静摩擦力约为10N,滑动摩擦力约为7N,因此最大静摩擦力与滑动摩擦力之比约为,故C正确;
D.图乙中数据可得出物块与木板间的滑动摩擦力大小,由
可知:不可得出物块与木板间的动摩擦因数,还需提供物块的质量,故D正确。
故选ACD。
4. 在“探究两个互成角度的力的合成规律”实验中,橡皮条的一端E挂有轻质小圆环,另一端G固定,如图甲所示。小圆环受到两个弹簧测力计的拉力、共同作用,静止于O点,如图乙所示。撤去、,改用一个弹簧测力计单独拉小圆环,仍使小圆环处于O点静止,其拉力为F,如图丙所示。做好记录,画出、和F的图示,并用虚线把拉力F的箭头端分别与、的箭头端连接,如图丁所示。关于本实验,下列说法正确的是( )
A. 本实验体现了等效替代的思想方法
B. 实验中需要记录的信息不仅有、和F的大小,还要记录各个力的方向
C. 由图丁可初步猜测F与、满足平行四边形的关系
D. 重复多次实验时,每次都必须将小圆环拉至O点
【答案】ABC
【解析】
【详解】A.验证力的平行四边形定则时合力与分力之间作用效果相同,是等效替代关系,故A正确;
B.因为要做力的图示,所以实验中需要记录的信息有、和F的大小,还要记录各个力的方向,故B正确;
C.根据图丁可以看出,F与、满足平行四边形的关系,故C正确;
D.重复多次实验时,不需要每次都将小圆环拉至O点,而同一次实验需要将小圆环拉至O点,故D错误。
故选ABC。
5. 以下说法正确的( )
A. 地球由西向东自转,当你向上跳起以后,还会落在原地
B. 飞机投弹时,当目标在飞机的正下方时投下炸弹,则不能准确击中目标
C. 汽车速度越大,刹车后越难停下来,表明物体的速度越大,其惯性越大
D. 竖直向上抛出的物体在空中向上运动时,除了受到竖直向下的重力,还受到了竖直向上的作用力
【答案】AB
【解析】
【详解】A.因为当你跳起时,由于惯性,你仍有与地面相同的速度,所以还落在原地,故A正确;
B.因为炸弹被投下时,由于惯性,具有与飞机相同的水平速度,如果目标是静止的,炸弹就会落到目标的前方, 故当目标在飞机的正下方时投下炸弹,则不能准确击中目标,故B正确;
C.惯性的大小与速度大小无关,只与质量有关,故C错误;
D.竖直向上抛出的物体在空中向上运动时,除了受到竖直向下的重力,并未受到了竖直向上的作用力,故D错误。
故选AB。
6. 在生活和生产中应用牛顿第三定律的例子有很多,以下说法正确的
A. 人在划船时,桨向后推水,水就向前推桨,则船被向前推进
B. 以卵击石,鸡蛋破而石头没损伤,是因为石头对鸡蛋作用力大于鸡蛋对石头的作用力
C. 某人用绳子将一桶水从井内向上提的过程中,不计绳重,只有在桶匀速上升过程中,绳子对桶的拉力才等于桶对绳子的拉力
D. 汽车的发动机驱动车轮转动,由于轮胎和地面之间的摩擦,车轮向后推地面,地面给车轮一个向前的反作用力(即汽车受到的驱动力),使汽车前进。
【答案】AD
【解析】
【详解】A.人在划船时,桨向后推水,根据牛顿第三定律可知,水就向前推桨,则船被向前推进,故A正确;
B.以卵击石,鸡蛋破而石头没损伤,石头对鸡蛋的作用力等于鸡蛋对石头的作用力,鸡蛋壳能承受的压力小,容易破,故B错误;
C.某人用绳子将一桶水从井内向上提的过程中,不计绳重,无论桶匀速上升、加速上升还是减速上升过程中,绳子对桶的拉力都等于桶对绳子的拉力,故C错误;
D.汽车的发动机驱动车轮转动,由于轮胎和地面之间的摩擦,车轮向后推地面,地面给车轮一个向前的反作用力(即汽车受到的驱动力),使汽车前进,故D正确。
故选AD。
7. 物体A做平抛运动,以物体被抛出的位置为原点O,以初速度v₀的方向为x轴的方向、竖直向下的方向为y轴的方向,建立平面直角坐标系。如图所示,沿两坐标轴分别放置两个光屏。两束平行光分别沿着与坐标轴平行的方向照射,物体A在两个光屏上分别留下物体的两个“影子”的坐标分别为x、y,则右图中两个影子的坐标随时间变化关系正确的是( )
A. B. C. D.
【答案】AD
【解析】
【详解】AB.两束平行光分别将小球水平和竖直的位置照射在了两个坐标轴上,由于小球水平做匀速直线运动,所以
故A正确,B错误;
CD.竖直方向小球做自由落体运动,所以
故C错误,D正确;
故选AD。
8. 如图所示,圆盘在水平面内以角速度ω绕中心轴匀速转动,圆盘上距轴r处的P点有一质量为m的小物体随圆盘一起转动。某时刻圆盘突然停止转动,小物体由P点滑至圆盘上的某点停止。下列说法正确的是( )
A. 圆盘停止转动前,小物体所受摩擦力的方向沿运动轨迹切线方向
B. 圆盘停止转动前,小物体运动一圈所受摩擦力的大小为
C. 圆盘停止转动后,小物体沿圆盘半径方向向外运动
D. 圆盘停止转动后,小物体整个滑动过程所受摩擦力的大小为
【答案】B
【解析】
【详解】AB.圆盘停止转动前,小物体所受静摩擦力提供做圆周运动的向心力,则静摩擦力的方向指向圆心,静摩擦力大小为
选项A错误,B正确;
CD.物体线速度方向与半径垂直,可知圆盘停止转动后,小物体沿垂直于圆盘半径方向向外运动,小物体整个滑动过程所受摩擦力为滑动摩擦力,大小不一定为,选项CD错误。
故选B。
9. 如图所示为“验证机械能守恒定律”的实验装置示意图。实验结果显示,重锤重力势能的减少量大于动能的增加量,关于这个误差,下列说法正确的是( )
A. 该误差属于偶然误差,主要由于存在空气阻力和摩擦阻力引起的
B. 该误差属于偶然误差,主要由于没有采用多次实验取平均值的方法造成的
C. 该误差属于系统误差,主要由于存在空气阻力和摩擦阻力引起的
D. 该误差属于系统误差,主要由于没有采用多次实验取平均值的方法造成的
【答案】C
【解析】
【详解】实验结果显示,重锤重力势能的减少量大于动能的增加量,这个误差是系统误差,主要由于存在空气阻力和摩擦阻力引起的。
故选C。
10. 某同学用如图所示的装置做“验证动量守恒定律”实验。A、B为两个半径相等、质量分别为和的小球,O点是水平轨道末端在水平地面上的投影。实验时先让入射小球A多次从斜轨上位置S由静止释放,标记出其平均落地点P,测出射程OP。然后把被碰小球B置于水平轨道末端,仍将入射小球A从斜轨上位置S由静止释放,与小球B相碰,并多次重复该操作,标记出碰后两小球的平均落地点M、N,测出射程OM和ON。下面分析正确的()
A. 若两球碰撞前后动量守恒,则满足表达式
B. 若两球碰撞前后动量守恒,则满足表达式
C. 若两球碰撞为弹性碰撞,则还应满足
D. 若两球碰撞为弹性碰撞,则还应满足
【答案】B
【解析】
【详解】若两球碰撞前后的动量守恒,由动量守恒定律可得
两球做平抛运动的下落高度相等,有
因此有
整理可得1式
如果两个球发生的是弹性碰撞则有
即
联立1式可得
故选B。
11. 在做“用单摆测定重力加速度”的实验中,有人提出以下几点建议;其中对提高测量结果精确度有利的是______.
A. 适当加长摆线
B. 质量相同,体积不同的摆球,应选用体积较大的
C. 单摆偏离平衡位置的角度不能太大
D. 当单摆经过平衡位置时开始计时,经过一次全振动后停止计时,用此时间间隔作为单摆振动的周期
【答案】AC
【解析】
【详解】A.单摆的摆长越长,周期越大,适当加长摆长,便于测量周期,可以减小测量的误差,提供测量结果的精确度,故A正确;
B.要减小空气阻力的影响,应选体积较小的摆球,故B错误;
C.单摆在摆角很小的情况下才做简谐运动,则单摆偏离平衡位置的角度不能太大,一般不超过5°,故C正确;
D.单摆周期较小,把一次全振动的时间作为周期,测量误差较大,应采用累积法,测多个周期的时间取平均值作为单摆的周期,故D错误.
12. 如图所示,小明在体验蹦极运动时,把一端固定的长弹性绳绑在踝关节处,从高处由静止落下。将小明的蹦极过程近似为在竖直方向的运动,在运动过程中,把小明视作质点,不计空气阻力。下列判断中正确的是( )
A. 下落到弹性绳刚好被拉直时,小明的下落速度最大
B. 从开始到下落速度最大,小明动能的增加量小于其重力势能的减少量
C. 从开始到下落至最低点的过程,小明的机械能守恒
D. 从开始到下落至最低点,小明重力势能的减少量大于弹性绳弹性势能的增加量
【答案】B
【解析】
【分析】
【详解】A.下落至重力与弹性绳拉力等大时速度最大,A错误;
B.从开始到下落速度最大,小明重力势能的减少量等于动能的增加量与绳弹性势能之和,B正确;
C.从开始到下落至最低点的过程,小明的机械能减小,因为绳弹性势能增大,C错误;
D.从开始到下落至最低点,由于初末动能为零,故小明重力势能的减少量等于弹性绳弹性势能的增加量,D错误。
故选B。
13. 一个物块置于粗糙的水平地面上,受到的水平拉力F随时间t变化的关系如图(a)所示,速度v随时间t变化的关系如图(b)所示。取,下列说法正确的是( )
A. 1s末物块所受摩擦力的大小B. 物块与水平地面间的动摩擦因数
C. 第2~4s内,水平拉力做功48JD. 第4~6s内,克服摩擦力做功64J
【答案】BCD
【解析】
【详解】A.根据乙图可知,0~2s内物块保持静止,第1s末物块所受摩擦力为静摩擦力,与推力等大反向,由甲图可知第1s末物块所受摩擦力的大小为
故A错误;
B.根据乙图可知,4~6s内物块做匀速运动,根据受力平衡可得
2~4s内物块做匀加速运动,加速度大小为
根据牛顿第二定律可得
其中
联立解得
,
故B正确;
C.由图像可知,2~4s内,物块通过的位移大小为
则该过程水平拉力做功为
故C正确;
D.4~6s内,物块通过的位移大小为
则该过程克服摩擦力做功
故D正确。
故选BCD。
14. 如图甲所示,两个皮带轮顺时针转动,带动水平传送带以恒定的速率v运行。现使一个质量为m的物体(可视为质点)沿与水平传送带等高的光滑水平面以初速度v0(v0
相关试卷
这是一份北京市清华大学附属中学2024-2025学年高三上学期10月质量检测物理试卷(Word版附解析),文件包含北京市清华大学附属中学2024-2025学年高三上学期10月质量检测物理试卷Word版含解析docx、北京市清华大学附属中学2024-2025学年高三上学期10月质量检测物理试卷Word版无答案docx等2份试卷配套教学资源,其中试卷共36页, 欢迎下载使用。
这是一份北京市海淀区2024-2025学年高三上学期10月月考物理试卷(Word版附解析),文件包含北京市海淀区2024-2025学年高三上学期10月月考物理试卷Word版含解析docx、北京市海淀区2024-2025学年高三上学期10月月考物理试卷Word版无答案docx等2份试卷配套教学资源,其中试卷共40页, 欢迎下载使用。
这是一份北京市第一七一中学2024-2025学年高二上学期10月月考物理试卷(Word版附解析),文件包含北京市第一七一中学2024-2025学年高二上学期10月月考物理试题Word版含解析docx、北京市第一七一中学2024-2025学年高二上学期10月月考物理试题Word版无答案docx等2份试卷配套教学资源,其中试卷共32页, 欢迎下载使用。

