阜阳市第三中学2024-2025学年高二上学期第一次调研考试生物试卷(含答案)
展开这是一份阜阳市第三中学2024-2025学年高二上学期第一次调研考试生物试卷(含答案),共18页。试卷主要包含了单选题,读图填空题等内容,欢迎下载使用。
一、单选题
1.内环境是机体内细胞直接生活的环境,区别于个体生活的外界环境。下列有关内环境的叙述,正确的是( )
A.葡萄糖、尿酸、甘油三酯都属于内环境的成分
B.食物的消化、吸收和原尿中水的重吸收都发生在内环境中
C.血浆中含量最多的离子和化合物分别是Na⁺、Cl⁻和蛋白质
D.组织液流向血浆的液体量与流向淋巴液的液体量大致相等
2.高考体检工作在各地陆续展开,血检中各项指标的参考值都有一个变化范围。血浆组成成分和理化性质的相对稳定对人体进行正常生命活动有重要意义。下列相关叙述错误的是( )
A.血浆中可检测到血浆蛋白、丙氨酸氨基转移酶等成分
B.决定血浆渗透压的是蛋白质和无机盐,与血糖分子无关
C.正常人血浆pH波动很小,这主要与血浆中存在的缓冲物质有关
D.内环境的稳态是在神经—体液—免疫调节下,各个系统和器官协调的结果
3.胃肠道又被称为人体的“第二大脑”,原因是胃肠道中存在着一套由大量神经元构成的相对独立的内在神经系统。研究表明正常情况下人体的自主神经对胃肠道的内在神经系统具有调节作用,但是在切除自主神经后,内在神经系统依然可以独立调节胃肠道的运动、分泌等功能,下列说法错误的是( )
A.副交感神经兴奋时,可以引起胃肠蠕动和消化液分泌加强,进而提高消化吸收速率
B.神经冲动沿神经元的轴突传递时,膜内局部电流的方向是从兴奋部位流向未兴奋部位
C.切除自主神经后,内在神经系统独立调节肠道运动的过程是一种反射活动
D.自主神经系统属于传出神经,它们的活动可以受到大脑皮层的调控
4.霍金被诊断患有渐冻症,它是一种运动神经元疾病。患者就好像被冰渐渐冻住,从四肢到躯干,以及胸腹部的肌肉逐渐无力和萎缩。渐冻症患者被称为“清醒的植物人”。下图为某渐冻症患者的反射弧结构模式图,下列叙述正确的是( )
A.图中③表示的是神经中枢,⑤表示的是感受器
B.若给予一适宜刺激,渐冻症患者无法感觉到疼痛
C.若刺激Ⅱ处,患者相应的部位或器官产生反应,该过程不属于反射
D.渐冻症患者具有完整的反射弧,并能正常传递兴奋
5.科研人员以大鼠神经元为材料,研究细胞外ATP对突触传递的作用。Glu是大鼠神经元产生的一种神经递质,科研人员用Glu受体抑制剂和ATP分别处理离体培养的大鼠神经元,检测突触后膜膜电位变化,结果如图1所示。科研人员用Glu和Glu+ATP分别处理突触后神经元,检测发现两组突触后神经元电位变化无差异。当给予突触前神经元一个电刺激时,能够引起细胞膜上Ca2+通道的开放,Ca2+流入细胞,使突触小泡与突触前膜融合,释放神经递质,经ATP处理后结果如图2。下列说法错误的是( )
A.图1实验结果表明,ATP对突触的传递有抑制作用
B.根据实验现象可推测ATP对突触后膜没有直接作用
C.由图2结果分析可知ATP能抑制Ca2+内流,从而抑制神经递质的释放
D.突触小泡与突触前膜融合,释放出的神经递质通过自由扩散到达突触后膜
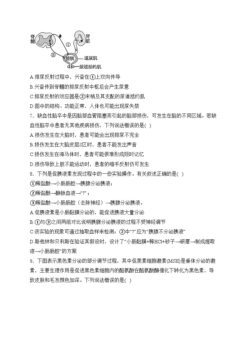
6.当膀胱内压升高到15厘米水柱以上时,膀胱被动扩张,使膀胱壁内牵张感受器受到刺激而兴奋,发生的排尿反射部分过程如图所示。下列叙述正确的是( )
A.排尿反射过程中,兴奋在①上双向传导
B.兴奋传到脊髓的排尿反射中枢后会产生尿意
C.排尿反射的效应器是②末梢及其支配的尿道括约肌
D.图中的结构、功能正常,人体也可能出现尿失禁
7.缺血性脑卒中是因脑部血管阻塞而引起的脑部损伤,可发生在脑的不同区域。若缺血性脑卒中患者无其他疾病损伤,下列说法错误的是( )
A.损伤发生在大脑时,患者可能会出现排尿不完全
B.损伤发生在大脑皮层S区时,患者不能发出声音
C.损伤发生在海马体时,患者可能很难形成短时记忆
D.损伤导致上肢不能运动时,患者的缩手反射仍可发生
8.下列是促胰液素发现过程中的一些实验操作。有关叙述正确的是( )
①稀盐酸→小肠肠腔→胰腺分泌胰液;
②稀盐酸→静脉血液→“?”;
③稀盐酸→小肠肠腔(去除神经)→胰腺分泌胰液。
A.促胰液素是小肠黏膜分泌的,能促进胰液大量分泌
B.①与③之间两组对比说明胰腺分泌胰液的过程不受神经调节
C.该实验的现象可通过抽取血样来检测;②中“?”应为“胰腺不分泌胰液”
D.斯他林和贝利斯在验证其假设时,设计了“小肠黏膜+稀HCl+砂子→研磨→制成提取液→小肠肠腔”的方案
9.下图表示黑色素分泌的部分调节过程,其中促黑素细胞激素(MSH)是垂体分泌的激素,主要生理作用是促进黑色素细胞内的酪氨酸在酪氨酸酶催化下转化为黑色素,导致皮肤和毛发颜色加深。下列说法错误的是( )
(注:“+”表示促进,“-”表示抑制)
A.衰老的黑色素细胞中酪氨酸酶活性降低,会导致老年人头发变白
B.黑色素分泌的调节过程与甲状腺激素分泌的调节过程相同
C.MRF是下丘脑分泌的激素,但可通过手臂取血检测其含量
D.若某人体内MSH的含量明显低于正常值,其垂体功能也可能正常
10.内环境中性激素的含量保持相对稳定主要与性激素的负反馈调节和分级调节有关。为探究垂体分泌的促性腺激素对下丘脑分泌促性腺激素释放激素是否也存在负反馈调节,①~⑥是各种处理,下列叙述正确的是( )
①注射适量的促性腺激素
②进行手术并切除性腺
③不手术
④注射适量的生理盐水
⑤进行手术不切除性腺
⑥不注射
A.该实验设计运用了“加法原理”和“减法原理”
B.实验组的处理是②①,对照组的处理是⑤④
C.若存在负反馈调节,则对照组的促性腺激素释放激素含量低于实验组
D.性激素分泌的过程存在分级调节,该调节机制可以放大激素的调节效应
11.过度紧张、焦虑等会导致脱发、白发,研究者利用黑色小鼠得出相关调节机制如图。下列相关叙述错误的是( )
A.若糖皮质激素分泌异常增多,将会影响HFSC的增殖分化导致脱发
B.抑制NE的合成能够预防白发,促进Gas6蛋白的合成能够预防脱发
C.脑和脊髓通过传出神经调节肾上腺髓质分泌NE属于神经—体液调节
D.途径①②过程中的NE均为信息分子,但运输途径和作用时间都不相同
12.下列关于免疫系统组成的叙述,错误的是( )
A.抗体的化学本质都是蛋白质,能特异性的与抗原结合
B.免疫器官主要由淋巴组织构成,并借助于血液循环和淋巴循环相互联系
C.溶菌酶、抗体和淋巴细胞分泌的细胞因子等都属于免疫活性物质,都由免疫细胞产生
D.淋巴结和扁桃体中含有淋巴细胞,都具有免疫防御的功能
13.疱疹病毒(EBV)主要侵入B淋巴细胞,在EBV感染潜伏期,EBV会抑制宿主细胞凋亡;在裂解期却会主动诱导宿主细胞凋亡并会选择包裹在凋亡小体中被邻近细胞吞噬。下列说法错误的是( )
A.EBV侵入人体后,可被抗原呈递细胞摄取和加工处理,并呈递给辅助性T细胞
B.若EBV侵入了B淋巴细胞,则说明人体免疫系统的第一、第二道防线已被突破
C.EBV感染者免疫自稳能力降低,可能导致各项恶性肿瘤的发生和发展
D.包裹在凋亡小体中的子代EBV可避免与抗体接触,从而逃避宿主免疫系统的攻击
14.花粉过敏是常见的过敏现象。花粉作为抗原进入某些人身体后,他们的体内会产生大量能与该抗原结合的蛋白质IgE,该种蛋白质还可与体内少数可以表达特定受体的肥大细胞等结合,使肥大细胞产生组胺等物质,从而引起毛细血管壁通透性增强等。下列有关叙述错误的是( )
A.IgE并不是与机体内所有的细胞都可以结合
B.根据过敏反应发生的机理,IgE的含量越多,过敏症状越严重
C.IgE与肥大细胞结合后,使肥大细胞产生组胺等物质,导致组织液中蛋白质含量下降,从而造成局部组织水肿
D.过敏反应产生的抗体与机体进行体液免疫产生的抗体的存在位置不同
15.我国的“种痘之术”开创了预防人类天花病(由天花病毒引起的疾病)的先河。清代《种痘新法》中描述了人痘苗的选育方法:“其苗传种愈久药力提拔愈清,人工之选炼愈熟,火毒汰尽,精气独存,所以万全而无害也。”后来该法被牛痘接种法代替,因为接种牛痘比接种人痘更加安全。下列有关叙述正确的是( )
A.天花痘苗进入人体后通常只引发细胞免疫
B.种痘成功可预防天花、麻疹等多种病毒感染
C.种痘后病原体会在机体的内环境中大量增殖
D.引起牛痘和人痘的病毒具有相似的抗原结构
二、读图填空题
16.高乳酸血症是一类代谢缺陷的总称,多见于婴幼儿。患儿于出生后不久即被发现有间歇性呼吸快,伴有全身肌张力低等症状。研究发现其致病原因与细胞呼吸过程有关。请结合以下细胞呼吸过程图回答问题:
(1)图中A是________,B是________。
(2)代谢产物M是________,该物质进入血液后,会使血液pH值________,但血液中的________可与之发生反应,使pH维持相对稳定。
(3)高乳酸血症患者所处环境氧气供应正常,但血浆中乳酸含量依然过高。请结合该过程图,分析高乳酸血症的致病原因可能是________。
17.为研究除草剂草甘膦在环境中残留的危害,科研人员将生长良好、生理状况一致的成年蟾蜍均分为若干组,每天定时将等量不同浓度的草甘膦溶液或蒸馏水喷洒对应组蟾蜍体表,分别取不同喷洒天数的蟾蜍制备坐骨神经一腓肠肌标本(图1),测定并记录蟾蜍坐骨神经上神经冲动传导速度,得到图2所示结果。回答下列问题:
(1)坐骨神经—腓肠肌标本可看作反射弧结构中的________,该实验中制备好的标本需置于任氏液(两栖动物的生理盐水)中,任氏液的作用是________。
(2)上述实验的自变量有________,根据图2实验结果分析,随着草甘膦溶液浓度的升高,蟾蜍坐骨神经的神经冲动传导速度________,能否判断“草甘膦处理时间越长,蟾蜍坐骨神经的神经冲动传导速度越慢”?________(能/不能)。
(3)实验中还发现,随着草甘膦溶液浓度的升高,蟾蜍神经动作电位峰值逐渐降低,推测草甘膦很可能抑制细胞膜上________的功能,使Na+内流减少,从而导致动作电位峰值降低。
18.不少糖尿病患者有清晨空腹血糖明显升高的现象。研究发现,出现这一现象主要有两种情况:一种为夜间短暂低血糖后引起的血糖反跳性增高,称为“苏木杰反应”;另一种为夜间血糖平稳,清晨出现一段时间高血糖,称为“黎明现象”。请回答下列问题。
(1)正常人体的血糖浓度为________________。当血糖含量较低时,机体通过神经—体液调节的作用,使________________(至少写2个)等激素的分泌增多,血糖浓度升高,避免因血糖过低而发生危险。
(2)糖尿病患者由于_______________细胞功能减退,血糖调节能力降低。当饥饿过度或降糖药物使用过量时,容易矫枉过正,使_______________过多分解为葡萄糖进入血液,出现“苏木杰反应”。因此,为避免出现该反应,可采取的措施有________________。
(3)为探究“黎明现象”的发生机制,研究人员将2型糖尿病患者分为有黎明现象组(DP+)和无黎明现象组(DP-),测定体内相关激素的含量如下图1。
①由图1结果显示,________________节律性分泌异常可能与黎明现象有关。
②研究人员进一步检测外周淋巴细胞中多个与生物钟相关基因的动态表达,部分结果如下图2,DP+组中REV-erbβ基因表达发生了________________,表明“黎明现象”与生物节律紊乱有关。
③研究发现,生长激素会影响胰岛素作用的敏感性。除此之外,影响胰岛素作用敏感性的因素可能还有______________(填序号)。
I.存在胰岛细胞自身抗体Ⅱ.胰岛素受体表达下降Ⅲ.胰岛素受体基因突变Ⅳ.组织细胞信号转导异常Ⅴ.胰岛素分泌障碍
(4)为区分糖尿病患者的清晨空腹高血糖为上述哪种情况,临床上可将尿液中酮体(脂肪分解代谢的产物)的含量作为诊断依据之一,其原因是_______________。
19.图1表示人体神经系统各组成间的关系。图2表示交感神经通过释放去甲肾上腺素(NE)支配心脏、血管、膀胱和脂肪组织的活动,调节血压、排尿和体温。某些药物的作用原理与其中机制有关。回答以下问题:
(1)请完善图1:a________,b_______,c________。
(2)交感神经释放的NE对心跳和血管的影响分别是________。图中VMAT将细胞质基质中的NE运入________中,药物利血平抑制VMAT的功能从而________(升高、降低)血压。
(3)寒冷刺激下,冷觉感受器上的Ca2+通道开放,使膜电位转变为________,产生兴奋。兴奋传入到位于________的体温调节中枢,再通过交感神经作用于褐色脂肪组织,促进脂肪的氧化分解,提高________。
(4)膀胱平滑肌兴奋性过强导致尿频、尿急等症状,药物YM-178通过改变膀胱平滑肌上的NE受体活性来治疗该症状,其原理是________。
20.艾滋病是一种危害性极大的传染病,由感染人类免疫缺陷病毒(HIV)引起。为预防艾滋病,科学家曾给食蟹猴注射艾滋病疫苗制剂(减毒HIV+生理盐水)进行实验。如图是艾滋病疫苗制剂引发食蟹猴机体免疫效应的部分示意图(图中数字编号代表细胞),据图回答下列问题。
(1)HIV是一种能攻击人体免疫系统的病毒,它侵入人体后,主要攻击目标是__________细胞,而不攻击人体的其他细胞,从细胞膜结构角度分析,其原因最可能是__________。
(2)感染初期,侵入人体的HIV刺激细胞毒性T细胞增殖、分化成新的细胞毒性T细胞和记忆T细胞。同时在细胞因子的作用下,B细胞增殖、分化成_______,最终使HIV数量下降。以上描述说明免疫系统可通过_________(填“细胞免疫”“体液免疫”或“细胞免疫和体液免疫”)消灭大多数的HIV。
(3)图中物质A是__________,⑤是________。已注射该疫苗的食蟹猴再次接触HIV时,图中__________(填序号)细胞能迅速增殖、分化。
(4)为检测已注射该疫苗的食蟹猴对HIV是否具有免疫能力,有人设计了如下实验,请完善实验过程并写出预期实验结果。
①选取身体健康、体重、大小等相同的食蟹猴若干,均分为两组。
②第1组每只食蟹猴注射3mL疫苗制剂,第2组每只食蟹猴注射_________。
③两周后,给两组食蟹猴注射等量的HIV,随之检测两组食蟹猴体内相应的抗体水平。
预期结果是______。
参考答案
1.答案:A
解析:A、细胞外液包括血浆、组织液、淋巴液等,也称为内环境。葡萄糖、尿酸、甘油三酯都属于内环境的成分,A正确;
B、食物的消化、吸收发生在消化道,消化道不属于内环境,B错误:
C、血浆中含量最多的化合物是水,C错误;
D、组织液大部分流回血浆,少数分流入淋巴管,因此流向血浆的组织液多于流向淋巴的组织液,D错误。
故选A。
2.答案:B
解析:A、血浆中可检测到血浆蛋白、丙氨酸氨基转移酶等内环境成分,A正确;B、血浆渗透压大小是由血浆中的溶质分子数量决定的,主要取决于蛋白质和NaCl,但血糖分子也属于溶质,所以也影响血浆渗透压,B错误;C、正常人血浆的pH为7.35~7.45,pH能保持在这么狭小的范围内主要是因为血浆中含有很多缓冲对,例如/H2CO3等,C正确;D、内环境稳态是在神经—体液—免疫调节下,通过各个系统和器官协调而实现的,D正确。
3.答案:C
解析:A、自主神经系统由交感神经和副交感神经两部分组成,副交感神经兴奋时,可以引起胃肠蠕动和消化液分泌加强,进而提高消化吸收速率,A正确;
B、神经冲动沿神经元的轴突传导时,膜外局部电流的方向是从未兴奋部位(膜外正电位)流向兴奋部位(膜外负电位),膜内则相反,B正确;
C、反射需要中枢神经系统的参与和完整的反射弧结构,由内在神经系统独立调节肠道运动的过程不属于反射,C错误;
D、自主神经系统属于支配内脏活动的传出神经,内脏运动神经纤维一般由两个神经细胞发出的神经纤维组成,一个神经细胞的胞体在脑和脊髓的灰质里,另一个神经细胞的胞体在神经节中,自主神经的活动可以受到大脑皮层的调控,D正确。
故选C。
4.答案:C
解析:A、③是神经中枢,⑤是效应器,A错误;
B、渐冻症患者运动神经元发生病变,感觉神经元及神经中枢等正常,若给予一适宜刺激,渐冻症患者可以感觉到疼痛,B错误;
C、刺激Ⅱ处,未经历完整反射弧,该过程不是反射,C正确;
D、渐冻症患者是由于运动神经元受损而导致的疾病,其反射弧中的传出神经和效应器可能受到损伤,不能正常传递兴奋,D错误。
故选C。
5.答案:D
解析:A、观察图1可知:用ATP处理离体培养的大鼠神经元,突触后膜电位变化比对照组变化小,说明ATP对突触传递产生(部分)抑制作用,A正确;
B、因为Glu是受体抑制剂,能抑制突触后膜上的受体,用Glu和Glu+ATP分别处理突触后神经元,检发现两组突触后神经元的电位变化无差异,说明ATP对突触后膜上的受体没有作用,B正确;
C、由图2可知,加了ATP后,Ca2+通道电流减少,说明ATP能抑制Ca2+内流,从而抑制神经递质释放,抑制突触传递,C正确;
D、突触小泡与突触前膜融合,释放出的神经递质通过扩散(而非自由扩散)到达突触后膜,D错误。
故选D。
6.答案:D
解析:A、排尿反射过程中,兴奋在①上单向传导,A错误;
B、兴奋传到大脑皮层后会产生尿意,B错误;
C、排尿反射的效应器是②末梢及其支配的肌肉,C错误;
D、图中的结构、功能正常,若大脑皮层受损,失去对脊髓的调控,人体也可能出现尿失禁,D正确。
故选D。
7.答案:B
解析:A、排尿的高级中枢在大脑皮层,低级中枢在脊髓,损伤发生在大脑时,患者可能会出现排尿不完全,A正确;
B、S区为运动性语言中枢,损伤后,患者与讲话有关的肌肉和发声器官完全正常,能发出声音,但不能表达用词语表达思想,B错误;
C、损伤发生在海马体时,患者可能很难形成短时记忆,因为短时记忆的形成与海马区有关,C正确;
D、损伤导致上肢不能运动时,大脑皮层的躯体运动中枢受到损伤,此时患者的缩手反射仍可发生,因为缩手反射的低级中枢在脊髓,D正确。
故选B。
8.答案:A
解析:A、促胰液素是小肠黏膜分泌的,作用于胰腺,能促进胰液大量分泌,A正确;
B、①与③的共同前提条件是稀盐酸刺激,故两组对比只能说明稀盐酸刺激导致胰腺分泌胰液的过程可以不受神经调节,至于胰腺是否还直接或间接受神经调节,无法通过①与③的对比得出,还需进一步探究,B错误;
C、该实验的现象是胰腺是否能分泌胰液。胰液是消化液,分泌后进入消化道而非血液,所以不能通过抽取血样来检测,C错误;
D、斯他林和贝利斯在验证其假设(小肠黏膜可能产生了一种化学物质)时,设计的实验方案是将制成的提取液注入狗的静脉血液而非小肠肠腔中,D错误。
故选A。
9.答案:B
解析:A、在细胞衰老过程中,酪氨酸酶活性降低,则酪氨酸转化为黑色素的能力降低,因而老年人的头发逐渐变白,A正确;
B、甲状腺激素的反馈调节中,既能作用于下丘脑,也能作用垂体,垂体分泌的促甲状腺激素只作用于甲状腺,而图中的黑色素分泌的调节过程中,MSH只对垂体有负反馈,对下丘脑和黑色素细胞无负反馈,B错误;
C、分泌的激素弥散到体液中,可随血液运至全身,所以MRF是下丘脑分泌的激素,可通过在手臂内侧取血,检测MSH的含量,C正确;
D、若某人体内MSH的含量明显低于正常值,可能是下丘脑功能受损,导致MRH的释放量减少,进而导致MSH的含量明显低于正常值,即垂体功能也可能正常,D正确。
故选B。
10.答案:D
解析:A、在实验过程中需要排除性激素对实验结果的影响,可以通过切除性腺实现,故该实验设计运用了“减法原理”,A错误;
B、依题意可知:实验组和对照组小鼠是否注射促性腺激素为自变量,因变量是测定小鼠体内促性腺激素释放激素的含量,为了排除小鼠体内产生的性激素对下丘脑分泌促性腺激素释放激素的负反馈调节作用,所以实验组和对照组小鼠都应切除性腺,只是实验组小鼠要注射适量的促性腺激素,对照组小鼠只注射等量的生理盐水,综上分析,实验组处理为②①,对照组处理为②④,B错误;
C、若存在负反馈调节,则实验组的促性腺激素释放激素含量低于对照组,C错误;
D、性激素分泌的过程存在分级调节,该调节机制可以放大激素调节的效应,有利于精细调控,从而维持机体的稳态,D正确。
故选D。
11.答案:C
解析:A、糖皮质激素分泌异常增多影响HFSC的增殖分化导致毛囊细胞减少引起脱发,A正确; B、抑制NE的合成能预防白发,促进Gas6蛋白的合成能预防脱发,符合图中机制,B正确; C、脑和脊髓通过传出神经调节肾上腺髓质分泌NE属于神经调节,而非神经一体液调节,C错误; D、途径①中的NE为神经递质,运输的途径为扩散,②中的NE为激素通过体液运输,均为信息分子,但是运输途径和作用时间不同,D正确。
故选:C。
12.答案:C
解析:A、抗体的化学本质都是蛋白质,能与抗原发生特异性结合,A正确;
B、免疫器官主要由淋巴组织构成,并借助于血液循环和淋巴循环相互联系,B正确;
C、溶菌酶、抗体和淋巴细胞分泌的细胞因子等都属于免疫活性物质,由免疫细胞或其他细胞产生的发挥免疫作用的物质,C错误;
D、淋巴结和扁桃体中含有淋巴细胞,都具有免疫防御的功能,D正确。
故选C。
13.答案:C
解析:EBV侵入人体后,一部分可被抗原呈递细胞摄取和加工处理,并将其抗原信息暴露在细胞表面,以便呈递给辅助性T细胞,A正确;B淋巴细胞属于免疫细胞,参与特异性免疫,若EBV侵入了B淋巴细胞,则说明人体免疫系统的第一、第二道防线已被突破,B正确;EBV感染者免疫监视能力降低,可能导致各项恶性肿瘤的发生和发展,C错误;抗体无法与包裹在凋亡小体中的病毒结合,从而使病毒能够逃避宿主免疫系统的攻击,D正确。
14.答案:C
解析:本题考查免疫调节与过敏反应。由题干可知,IgE可与体内少数可以表达特定受体FcER1的肥大细胞结合并相互作用,所以并不是机体内所有细胞都可以跟IgE结合,A正确;根据过敏反应发生的原理,IgE的量越多,结合的肥大细胞越多,产生的组织胺等越多,毛细血管壁通透性增强,血浆中的水大量渗入到组织液中,导致局部组织液增多,使过敏症状加重,B正确,C错误;过敏反应产生的抗体一般分布在细胞表面上,而正常机体产生的抗体分布在体液中,D正确。
15.答案:D
解析:A.天花痘苗进入人体后,也会激活体液免疫,产生抗体和记忆B细胞。A选项错误;
B.痘苗(疫苗)激活的人体的特异性免疫,只针对天花病毒起预防作用,对麻疹病毒无预防作用。B选项错误;
C.天花的病原体是一种病毒,必须在活细胞内才能增殖,不能在内环境增殖。C选项错误;
D.接种牛痘也可以预防天花,牛痘病毒和人痘病毒具有相似的抗原结构。D选项正确。
16.答案:(1)能量;[H]或NADH或还原型辅酶Ⅰ
(2)乳酸;降低;NaHCO3或Na2HPO4
(3)线粒体中有氧呼吸异常,导致丙酮酸不能进入线粒体氧化分解,在细胞质基质中进行无氧呼吸产生乳酸
解析:(1)图中的A在有氧呼吸的三个阶段都能产生,说明A是能量;B是有氧呼吸第一阶段和第二阶段产生,用于第三阶段,说明是[H](或NADH或还原型辅酶I)。
(2)M在细胞质基质产生,M是无氧呼吸的产物,人体中无氧呼吸产生乳酸。乳酸会使血液pH值降低,但血液中的NaHCO3或Na2HPO4等缓冲物质,可与乳酸发生反应,维持pH的相对稳定。
(3)高乳酸血症患者所处环境氧气供应正常,但血浆中乳酸含量依然过高,说明无氧呼吸过强,可能是因为线粒体中有氧呼吸异常,导致丙酮酸不能进入线粒体氧化分解,在细胞质基质中进行无氧呼吸产生乳酸。
17.答案:(1)效应器;维持标本的生活状态/活性/细胞形态都可
(2)草甘膦浓度和饲养天数;减慢;不能
(3)钠离子通道蛋白
解析:(1)反射弧中效应器由传出神经末梢及其支配的肌肉或腺体细胞构成,坐骨神经—腓肠肌标本可看作反射弧结构中的效应器;实验中需要经常在标本上滴加任氏液以维持标本的生活状态。
(2)由题干和图2可知,自变量是草甘膦浓度和饲养天数;分析图2的数据可知,在实验所示浓度范围内,随着草甘膦溶液浓度的升高,蟾蜍坐骨神经上神经冲动传导速度逐渐减慢;除草甘膦外,与对照组相比,神经冲动传导速度也会随实验时间延长而下降,说明培养天数也影响神经传导速度,因此不能得出题干结论。
(3)神经纤维受到刺激后,神经细胞膜的通透性发生改变,对钠离子的通透性增大,钠离子内流,形成内正外负的动作电位。随着草甘膦溶液浓度的升高,蟾蜍神经动作电位峰值逐渐降低,推测草甘膦很可能抑制细胞膜上钠通道蛋白的功能,使Na+内流减少,从而导致动作电位峰值降低。
18.答案:(1)3.9-6.1ml/L(0.8~1.2g/L);胰高血糖素和肾上腺素、甲状腺激素、糖皮质激素(写出两个,其中一定要有胰高血糖素)
(2)胰岛B细胞;肝糖原;睡前适量加餐(避免过度饥饿);合理控制降糖药物的使用量。
(3)生长激素;节律性异常;Ⅱ、Ⅲ、Ⅳ
(4)若发生苏木杰现象,则在出现低血糖时,会由脂肪参与代谢供能,造成尿中酮体增加。
解析:(1)正常人体的血糖浓度为3.9-6.1ml/L(0.8~1.2g/L)。当血糖含量较低时,机体通过神经—体液调节的作用,使胰高血糖素和肾上腺素分泌增加,促进肝糖原分解,使血糖浓度升高。
(2)胰岛B细胞分泌的胰岛素具有降低血糖的作用,糖尿病患者由于胰岛B细胞功能减退,血糖调节能力降低,从而使血糖升高。当饥饿过度或降糖药物使用过量时,容易矫枉过正,使肝糖原过多分解为葡萄糖进入血液,出现“苏木杰反应”。因此,为避免出现该反应,可在睡前适量加餐(避免过度饥饿)或合理控制降糖药物的使用量,防止肝糖原过快的分解使血糖升高。
(3)①分析图1可知,有黎明现象组(DP+)和无黎明现象组(DP-)在不同时间段内胰岛素和褪黑素含量几乎没有差异,而生长激素的含量存在很大差异,因此说明生长激素节律性分泌异常可能与黎明现象有关。
②据图2可知,与DP-组相比,DP+组中REV-erbβ基因表达发生了节律性异常,表明“黎明现象”与生物节律紊乱有关。
③影响胰岛素作用敏感性的因素会使胰岛素不能很好的发挥降低血糖的作用,如胰岛素受体表达下降;胰岛素受体基因突变,不能形成胰岛素受体;以及组织细胞信号转导异常,都会使胰岛素不能与受体很好的识别并发挥降血糖的作用,因此Ⅱ、Ⅲ、Ⅳ符合题意。
(4)若发生苏木杰现象,则在出现低血糖时,会由脂肪参与代谢供能,造成尿中酮体增加,因此可将尿液中酮体(脂肪分解代谢的产物)的含量作为诊断依据之一,以区分糖尿病患者的清晨空腹高血糖为上述哪种情况。
19.答案:(1)外周神经系统;内脏运动神经(自主神经系统);副交感神经
(2)使心跳加快,血管收缩;突触小泡;降低
(3)内正外负;下丘脑;产热
(4)交感神经兴奋抑制膀胱收缩,药物YM-178通过提高膀胱平衡肌上NE受体的活性来降低膀胱平滑肌兴奋性(增强交感神经的抑制作用)
解析:(1)神经系统包括中枢神经系统和外周神经系统,中枢神经系统由脑和脊髓组成,外周神经系统包括传入神经和传出神经,传出神经包括躯体运动神经和内脏运动神经(自主神经系统),自主神经系统包括交感神经和副交感神经。
(2)当人体处于兴奋状态,交感神经活动占据优势,心跳加快,血管收缩,支气管扩张,但肠胃的蠕动和消化腺的分泌活动减弱。交感神经释放的NE属于神经递质,神经递质位于突触小泡内,图中VMAT将细胞质基质中的NE运入突触小泡内。利血平抑制VMAT的功能,能阻碍突触小泡对NE的摄取,使NE释放量减少,进而使血管舒张,从而降低血压。
(3)静息电位是外正内负,动作电位是内正外负,寒冷刺激下,冷觉感受器上的Ca2+通道开放,使膜电位转变为内正外负,产生兴奋。体温调节中枢位于下丘脑。脂肪是生物体储能物质,氧化分解能产生大量热能,交感神经作用于褐色脂肪组织,促进脂肪的氧化分解,提高产热。
(4)交感神经兴奋抑制膀胱收缩,NE是交感神经释放的一种神经递质,它与膀胱平滑肌上的NE受体结合后,可以传递抑制膀胱收缩的信号。药物YM-178的作用就是提高膀胱平滑肌上NE受体的活性。通过增加NE受体与NE的结合能力,YM-178能够增强交感神经对膀胱平滑肌的抑制作用,从而降低膀胱平滑肌的兴奋性。
20.答案:(1)辅助性T;其他细胞缺乏HIV的特异性受体
(2)记忆B细胞和浆细胞;细胞免疫和体液免疫
(3)细胞因子;浆细胞;④
(4)3mL生理盐水;第1组食蟹猴体内的抗体水平高于第2组
解析:(1)HIV是一种能攻击人体免疫系统的病毒,它侵入人体后,主要攻击辅助性T细胞,而不攻击人体的其他细胞,从细胞膜结构角度分析,其原因最可能是其他细胞缺乏HIV的特异性受体。
(2)在感染初期,侵入人体的HIV刺激细胞毒性T细胞增殖、分化成新的细胞毒性T细胞和记忆T细胞。同时在细胞因子的作用下,B细胞增殖、分化成记忆B细胞和浆细胞,浆细胞合成并分泌抗体,抗体和HIV特异性结合,最终使HIV数量下降。以上描述说明免疫系统可通过细胞免疫和体液免疫消灭大多数的HIV。
(3)题图为艾滋病疫苗制剂引发食蟹猴机体免疫效应的部分示意图,物质B表示抗体,⑤是浆细胞,④是记忆B细胞,③是B细胞,物质A是细胞因子,②是辅助性T细胞,①是抗原呈递细胞。已注射该疫苗的食蟹猴再次接触HIV时,图中④记忆B细胞能迅速增殖、分化。
(4)为检测已注射该疫苗的食蟹猴对HIV是否具有免疫能力,可设计如下实验过程:
①选取身体健康、体重、大小等相同的食蟹猴若干,均分为两组。
②第1组每只食蟹猴注射3mL疫苗制剂,第2组每只食蟹猴注射3mL生理盐水作对照。
③两周后,给两组食蟹猴注射等量的HIV。
④二次免疫反应产生抗体数量多且速度快,因此随之检测两组食蟹猴体内相应的抗体水平,预期结果是第1组食蟹猴体内的抗体水平高于第2组。
相关试卷
这是一份[生物]安徽省阜阳市第三中学2024~2025学年高二上学期第一次调研考试月考试卷(有答案),共13页。
这是一份江苏省海门中学2024-2025学年高三上学期第一次调研考试生物试卷,共10页。
这是一份安徽省阜阳市亲情学校2024-2025学年高二上学期10月联考生物试卷,共10页。试卷主要包含了本试卷分选择题和非选择题两部分,答题前,考生务必用直径0,本卷命题范围等内容,欢迎下载使用。

