安徽省皖南八校2025届高三第一次联考(一模)生物试卷(含答案)
展开这是一份安徽省皖南八校2025届高三第一次联考(一模)生物试卷(含答案),共14页。试卷主要包含了单选题,读图填空题,实验探究题等内容,欢迎下载使用。
一、单选题
1.饲喂北京鸭时,主要以玉米、谷类和菜叶为饲料,使其肥育。北京烤鸭食用时取一张用小麦粉制作的荷叶饼,挑点甜面酱抹在荷叶饼上,夹几片烤鸭片盖在上面,放上几根葱条、黄瓜条或萝卜条,将荷叶饼卷起食用。下列说法错误的是( )
A.一份鸭肉卷饼中至少包括了三种多糖
B.北京鸭皮下脂肪富含饱和脂肪酸,室温时呈液态
C.玉米、谷物等富含糖类的食物,在体内可以大量转化成脂肪
D.细胞内脂肪氧化速率比糖类慢且耗氧多,不适合作为细胞的主要能源物质
2.下列关于细胞膜的成分和功能的说法,正确的是( )
A.蛋白质在细胞膜行使功能方面起重要作用,所以细胞膜上蛋白质含量最多
B.科学家最早是通过对膜成分的提取与检测来了解细胞膜的组成成分
C.精子和卵细胞的识别体现了细胞膜具有进行细胞间信息交流的功能
D.细胞衰老时细胞膜通透性会增大,使物质运输功能降低
3.生物膜上不同类型的蛋白质有不同的功能,下列关于生物膜上蛋白质的叙述,错误的是( )
A.细胞膜上有种类繁多的载体蛋白来满足细胞对营养的需求
B.细胞膜上的某些蛋白质可能来源于内质网
C.高尔基体膜上的蛋白质可能参与蛋白质分子的加工与定向运输
D.核糖体蛋白既是核糖体的组分,又在细胞内蛋白质的生物合成中发挥重要作用
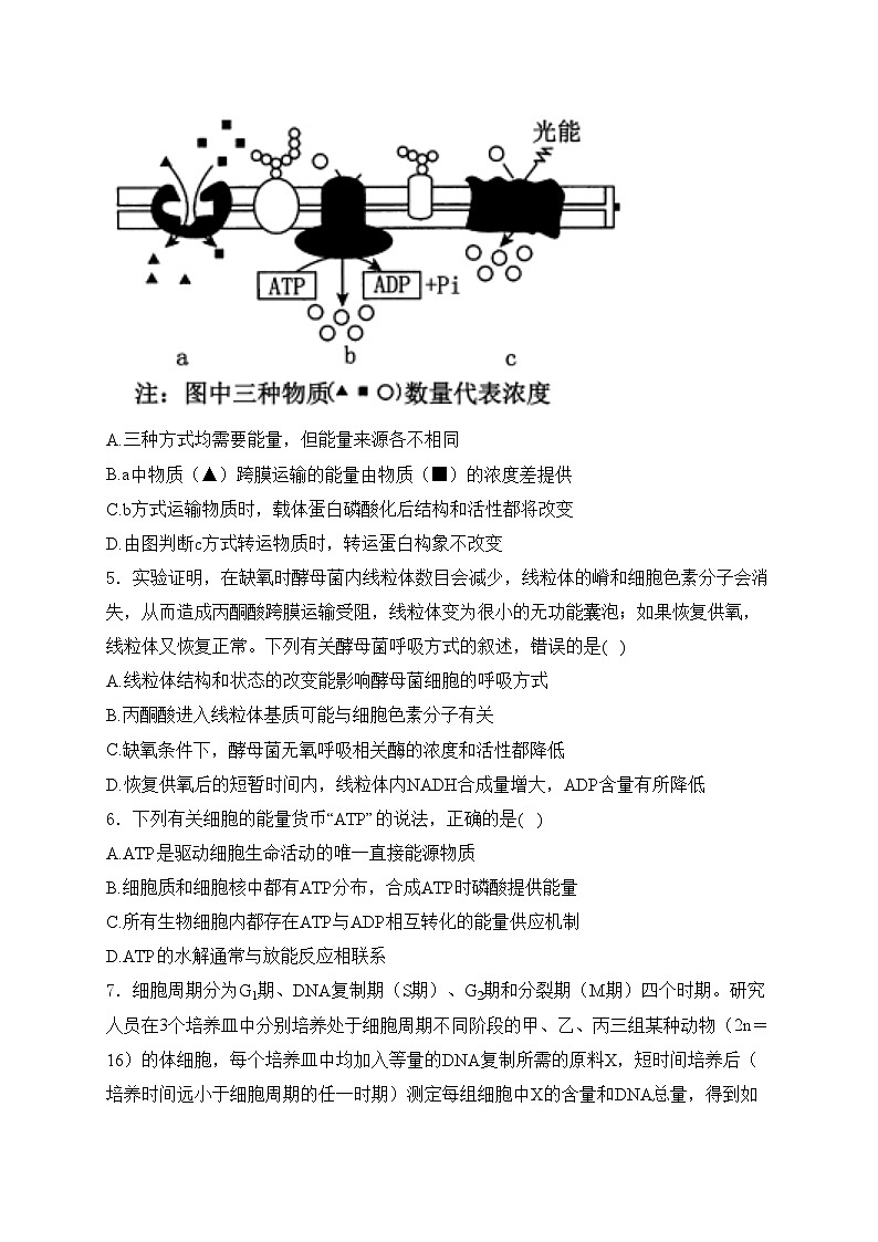
4.物质进出细胞的方式由膜和物质本身的属性来决定。如下图所示,a、b、c为三种主动运输的模式图,下列相关叙述错误的是( )
A.三种方式均需要能量,但能量来源各不相同
B.a中物质(▲)跨膜运输的能量由物质(■)的浓度差提供
C.b方式运输物质时,载体蛋白磷酸化后结构和活性都将改变
D.由图判断c方式转运物质时,转运蛋白构象不改变
5.实验证明,在缺氧时酵母菌内线粒体数目会减少,线粒体的嵴和细胞色素分子会消失,从而造成丙酮酸跨膜运输受阻,线粒体变为很小的无功能囊泡;如果恢复供氧,线粒体又恢复正常。下列有关酵母菌呼吸方式的叙述,错误的是( )
A.线粒体结构和状态的改变能影响酵母菌细胞的呼吸方式
B.丙酮酸进入线粒体基质可能与细胞色素分子有关
C.缺氧条件下,酵母菌无氧呼吸相关酶的浓度和活性都降低
D.恢复供氧后的短暂时间内,线粒体内NADH合成量增大,ADP含量有所降低
6.下列有关细胞的能量货币“ATP”的说法,正确的是( )
A.ATP是驱动细胞生命活动的唯一直接能源物质
B.细胞质和细胞核中都有ATP分布,合成ATP时磷酸提供能量
C.所有生物细胞内都存在ATP与ADP相互转化的能量供应机制
D.ATP的水解通常与放能反应相联系
7.细胞周期分为G1期、DNA复制期(S期)、G2期和分裂期(M期)四个时期。研究人员在3个培养皿中分别培养处于细胞周期不同阶段的甲、乙、丙三组某种动物(2n=16)的体细胞,每个培养皿中均加入等量的DNA复制所需的原料X,短时间培养后(培养时间远小于细胞周期的任一时期)测定每组细胞中X的含量和DNA总量,得到如图所示的结果。下列相关叙述错误的是( )
(注:●表示测定的细胞DNA总量,以乙组细胞的DNA含量平均值为1个计量单位。)
A.原料X为4种脱氧核苷酸B.甲组细胞正处在G₂期
C.乙组细胞可能包含新形成的子细胞D.丙组中部分细胞染色体数为32
8.下列关于绿叶中色素的提取和分离实验的说法,错误的是( )
A.实验选材宜选鲜绿的,光合色素含量高且细胞含水量少的叶片
B.滤纸条自上而下第三条色素带为蓝绿色的叶绿素a
C.色素提取的原理是四种色素在无水乙醇中的溶解度不同
D.色素在滤纸上的扩散速度与其在层析液中的溶解度呈正相关
9.下列关于细胞有丝分裂的说法,正确的是( )
A.动植物细胞有丝分裂的不同主要表现在前期和后期
B.细胞遗传物质复制后的平均分配是保证亲子代细胞之间遗传稳定的关键
C.在高倍镜下先找到分生区细胞,再寻找各时期分裂象
D.细胞周期的调控出现异常可能导致细胞癌变
10.研究人员发现AMPK信号通路的激活是肺泡干细胞分化的必要条件,该通路能显著加速糖的氧化分解从而产生足够多的能量。但在年老小鼠的肺泡再生过程中,肺泡干细胞中的AMPK信号通路无法被激活,从而影响了肺泡干细胞的分化,不能进行肺泡的再生。下列有关肺泡干细胞分化的叙述,错误的是( )
A.肺泡干细胞属于已分化的干细胞,其分化历程具有个体发育的持久性
B.肺泡细胞处于饥饿时,AMPK通过抑制细胞自噬避免细胞数目的减少
C.年老小鼠的肺泡再生发生障碍,可能与肺泡干细胞的分化高度耗能有关
D.物质和能量代谢过程是细胞分化的基础,信息分子能调控其分化过程
11.人的某条染色体上D、H、K三个基因紧密排列,且不发生互换。这三个基因各有多个复等位基因(例如:D1~Dn)。某家庭成员基因组成如下表所示,下列分析正确的是( )
A.基因D、H、K不可能位于性染色体上
B.父亲的其中一条染色体上基因组成是D11H7K6
C.基因H和K在遗传过程中符合分离定律
D.此夫妻再生一个基因组成为H7H32K1K18的男孩的概率是1/8或1/4
12.蜜蜂种群中有蜂王、工蜂(不育)和雄蜂。蜂王和工蜂由受精卵发育而来,体细胞中染色体数为2n=32。蜂王食用蜂王浆,是生殖器官发育完全的雌蜂,可进行减数分裂产生卵细胞。工蜂因喂食一般的蜂蜜无法完成生殖能力的发育,无法产生生殖细胞,主要职责是筑巢、采集食料、哺育幼虫、清理巢室等。雄蜂由未受精的卵细胞发育而来。下图为雄蜂产生精细胞过程的示意图。下列说法正确的是( )
A.甲细胞联会时可形成8个四分体
B.甲、乙细胞中染色体和DNA分子数均为16
C.上述分裂过程可能存在不均等分裂现象
D.蜜蜂后代的遗传多样性主要与蜂王和工蜂有关
13.在进行减数分裂形成配子时,位于同一对染色体上的不同基因,常常连在一起进入配子,该现象称为基因的连锁。某些生物的雌雄个体在产生配子时连锁类型不同,雌性个体产生配子时完全连锁,雄性个体部分精原细胞在分裂形成四分体时,位于同源染色体上的等位基因有时会随着非姐妹染色单体的交换而发生交换。黑腹果蝇中,灰体(A)对黑体(a)为显性,红眼(B)对紫眼(b)为显性。现有基因型为AaBb的雌雄个体(如图)相互交配,如子代灰体红眼:灰体紫眼:黑体红眼:黑体紫眼=14:1:1:4,则发生互换的精原细胞的比例为( )
A.30%B.40%C.48%D.50%
14.下列关于性别决定和伴性遗传的说法,正确的是( )
A.性染色体上的基因在遗传时总是和性别相关联
B.如果摩尔根用豌豆做杂交实验也能发现伴性遗传现象
C.所有雄性动物都会产生含X或Y染色体的两种配子
D.抗维生素D佝偻病患者中男性多于女性
15.下列关于科学方法的叙述,正确的是( )
A.孟德尔发现遗传的基本规律和萨顿提出的基因位于染色体上都采用了假说一演绎法
B.细胞学说的建立过程运用了完全归纳法
C.可以利用同位素标记法研究甲状腺滤泡上皮细胞对碘的吸收情况
D.差速离心法起始离心速度较低,先分离出较小的颗粒
二、读图填空题
16.非酒精性脂肪性肝病是以肝细胞的脂肪变性和异常贮积为病理特征的慢性肝病。葡萄糖在肝脏中以糖原和甘油三酯两种方式储存。蛋白R1在高尔基体膜上先后经S1和S2蛋白水解酶酶切后被激活,进而启动脂肪酸合成基因(核基因)的转录。膜转运蛋白F5可将UDPG(糖原合成的中间代谢产物)转运进高尔基体内。回答下列问题:
(1)细胞中内质网、高尔基体等膜结构的基本骨架是________。
(2)S1和S2蛋白水解酶是在________上合成的。图示可体现高尔基体的________功能。
(3)蛋白R1被激活后需经过________进入细胞核中启动脂肪酸合成基因的转录。据图推断:UDPG进入高尔基体后会________(填“促进”或“抑制”)S1蛋白水解酶的活性,据此可知UDPG可________(填“促进”或“抑制”)脂肪酸的合成。所以________(填“升高”或“降低”)高尔基体内UDPG的量会诱发非酒精性脂肪性肝病。
17.以下为某家族甲病(成年后发病的一种肾小管功能异常疾病,由基因A、a控制的单基因遗传病)和乙病(由基因D、d控制的单基因遗传病)的遗传家系图,其中Ⅱ1携带甲病的致病基因,但不携带乙病的致病基因。两对基因独立遗传,不考虑性染色体同源区段,回答下列问题:
(1)甲病的遗传方式是________,乙病的遗传方式是________,Ⅲ—6的基因型为________。
(2)假如在人群中甲病的发病率为1/1600,如果Ⅲ—4与一无亲缘关系的健康女子婚配,生出患甲病孩子的概率为________。
(3)若Ⅲ—4与Ⅲ—2婚配,生出患甲病孩子的概率为________。
三、实验探究题
18.回答下列有关“探究植物细胞吸水和失水”实验的问题:
(1)在本探究实验中,可以先作出假设:植物细胞的原生质层相当于一层半透膜。原生质层与原生质体的不同之处是:________________________________;水分进出成熟的植物细胞实际上是指水分通过原生质层进出________________________________。
(2)本实验可以通过观察________________现象来了解植物细胞失水和吸水的情况。在生物材料的选择上,优先选择紫色洋葱鳞片叶外表皮的原因是:________________;是否可以选择根尖分生区细胞呢?请判断并说明理由:________________________。
(3)本实验选择了质量浓度为0.3g/mL的蔗糖溶液作为实验试剂,如更换为与0.3g/mL的蔗糖溶液等渗的KNO3溶液,可能的实验现象是________________________。
(4)作物根系无氧呼吸会产生酒精导致烂根。为研究酒精对细胞的毒害作用,某小组用不同体积分数的酒精溶液处理紫色洋葱鳞片叶外表皮,处理1个、2个、3个单位时间后,制成临时装片研究细胞质壁分离的情况,结果如图所示。
该实验的自变量是________。处理2个单位时间下,不同酒精浓度处理,质壁分离细胞所占百分比的变化情况为________。从紫色洋葱鳞片叶外表皮的不同细胞角度分析,实验结果可说明:________________。
19.酶作为生物催化剂,是细胞代谢必不可少的。回答下列问题:
(1)酶的催化效率比无机催化剂更高,是因为酶________更显著,正是由于酶的催化作用,细胞代谢才能在温和条件下快速地进行。细胞中各类化学反应能有序进行的原因有________;________(答出两点)。
(2)已知直链淀粉遇碘变蓝,玉米淀粉一般来说属于直链淀粉,但高温(70~90℃)会破坏直链淀粉的结构。下表为使用唾液淀粉酶探究温度对酶活性影响的实验步骤。
①上述实验过程有两处不合理的地方,请指出:
a.________________________________________________________________。
b.________________________________________________________________。
②该实验的无关变量有___________________________(答出两点)。
(3)若进一步探究不同温度下酶活性大小的差异,需对其进行________,分别在不同的温度下(在0°C~100°C之间每隔10℃设置一系列温度梯度)测同一种酶的活性,根据所得到的数据绘制酶活性受温度影响的曲线图。
20.为研究CO2浓度增加对植物光合作用的影响,下表是研究人员以大豆、水稻、棉花为实验材料进行的三组实验,实验处理如下:甲组提供大气CO2浓度(375μml·ml—1);乙组提供CO2浓度倍增环境(750μml·ml—1);丙组先在CO2浓度倍增的环境中培养60d,测定前一周恢复为大气CO2浓度。整个生长过程保证充足的水分供应,选择晴天上午测定各组的光合作用速率(单位:μml·m-2·s-1)。回答下列问题:
(1)大气中的CO2主要是通过________(填结构)进入植物叶肉细胞间隙,再进入叶绿体中。CO2参与光合作用的________阶段,在光照充足的条件下,CO2浓度增加,其单位时间内与________结合形成的C3增加,产生的糖类等有机物也会增加,从而使光合作用速率提高。
(2)实验过程中发现,在CO2浓度倍增时,光合作用速率并未倍增,试从暗反应的过程角度分析原因________。
(3)丙组的光合作用速率比甲组低。有研究表明:高浓度CO2会降低固定CO2的酶——Rubisc酶的活性(Rubisc酶需要中性或微碱性的环境,才能与作为辅因子的Mg2+更好地结合,发挥酶的作用),请分析高浓度CO2会使Rubisc酶活性降低的可能原因:_________________。
(4)假如表中所测数据为叶绿体的O2释放量,其代表________(填“真”或“净”)光合作用速率。
参考答案
1.答案:B
解析:鸭肉卷饼中有淀粉、纤维素和糖原三种多糖,A正确;动物脂肪富含饱和脂肪酸,室温时呈固态,B错误;糖类在供应充足时,可以大量转化成脂肪,C正确;脂肪中氢的含量较高,氧化速率比糖类慢且耗氧多,适合储能,不适合作为细胞的主要能源物质,会增加细胞对氧的依赖性,D正确。
2.答案:C
解析:细胞膜的组分中脂质含量最多,A错误;最初对细胞膜成分的认识,是通过对现象的推理分析,还不能对膜成分做提取与检测,B错误;受精时,精子和卵细胞的识别体现了细胞膜具有进行细胞间信息交流的功能,C正确;细胞衰老时细胞膜通透性会改变,使物质运输功能降低,D错误。
3.答案:D
解析:核糖体无膜结构,核糖体蛋白不是膜蛋白,D错误。
4.答案:D
解析:由图可知,a中物质(▲)跨膜运输的能量由物质(■)在膜两侧形成的电化学势能提供,b方式由ATP水解供能,c方式由光能提供动力,A、B正确;ATP水解释放的磷酸基团使载体蛋白磷酸化,磷酸化后的载体蛋白结构和活性都将改变,C正确;c方式也为主动运输,相应的转运蛋白是载体蛋白,在转运物质时,会发生构象的改变,D错误。
5.答案:C
解析:缺氧和恢复供氧时酵母菌内线粒体数目、结构、状态发生改变,呼吸方式改变,A正确;由题意可知,细胞色素分子消失可能会造成丙酮酸跨膜运输受阻,B正确;缺氧条件下,只是线粒体的结构、状态发生变化,对酵母菌无氧呼吸没有影响,C错误;恢复供氧后,线粒体内丙酮酸分解增强,NADH、ATP合成量增大,ADP含量会有所降低,D正确。
6.答案:C
解析:细胞生命活动的直接能源物质除了ATP还有GTP、CTP、UTP等,A错误;合成ATP时的能量可来源于光能,有机物中的化学能,磷酸不能为ATP的合成提供能量,B错误;ATP与ADP相互转化的能量供应机制是生物界的共性,C正确;ATP的水解通常与吸能反应相联系,D错误。
7.答案:B
解析:合成DNA分子的原料是4种脱氧核苷酸,A正确;甲组细胞DNA总量介于1到2之间,应处于DNA复制期,即S期,B错误;乙组细胞DNA总量为1,可能包含有丝分裂末期新形成的子细胞,C正确;丙组细胞已完成DNA复制,处于G2期或分裂期,在分裂后期染色体暂时加倍为32条,D正确。
8.答案:C
解析:光合色素不溶于水,细胞含水量少的叶片利于光合色素的提取,A正确;叶绿素a呈蓝绿色,B正确;光合色素提取的原理是色素易溶于有机溶剂无水乙醇,C错误;色素在滤纸条上的扩散速度与其在层析液中的溶解度呈正相关,D正确。
9.答案:D
解析:动植物细胞有丝分裂的不同主要表现在前期和末期,A错误;染色体复制后的平均分配是保证亲子代细胞之间遗传稳定的关键,细胞质内的遗传物质不能平均分配,B错误;先在低倍镜下找到分生区细胞,再换高倍镜寻找各时期分裂象,C错误;细胞癌变可能是细胞周期的调控出现异常导致的,D正确。
10.答案:B
解析:肺泡干细胞由胚胎干细胞分化而来,只能分化成肺泡细胞,属于已分化的干细胞,具有个体发育的持久性,A正确;当细胞处于饥饿时,细胞通过细胞自噬获取能量,B错误;AMPK通路能显著加速糖的氧化分解而产生足够多的能量以促进肺泡细胞的再生,老年小鼠体内的糖含量较低,不足以启动AMPK通路,C正确;物质和能量代谢过程受阻会阻止细胞分化,信号通路失活会降低分化能力,D正确。
11.答案:D
解析:基因D、H、K可能位于X、Y染色体的同源区段,A错误;由表中家庭成员父亲和儿子的基因组成分析,D8、H7、K1应该在一条染色体上,B错误;基因H与基因K不是等位基因,两者遗传不符合分离定律,C错误;若该染色体为常染色体,此夫妻再生一个基因组成为H7H32K1K18的男孩的概率是1/4×1/2=1/8,若该染色体为性染色体,则由父亲和儿子的基因型可知H7K7位于Y染色体上,则再生一个基因组成为H7H32K1K18的男孩的概率为1/4,D正确。
12.答案:C
解析:雄蜂(n=16)只有一个染色体组,没有同源染色体,不能联会形成四分体,A错误;细胞中的DNA还包括细胞质中的DNA,不止16,B错误;由图示推断,可能存在不均等分裂现象,C正确;工蜂不育,雄蜂只能产生一种配子,蜜蜂后代的遗传多样性主要与蜂王有关,D错误。
13.答案:B
解析:雌性个体产生配子时完全连锁,产生AB和ab两种配子,数量相等,假设雄性个体有比例为x的精原细胞发生一次互换,产生四种配子AB:Ab:aB:ab=1:1:1:1,各占x/4,比例为(1—x)的精原细胞不发生互换,产生AB和ab两种配子,数量相等,各占(1—x)/2,所以雄性个体产生四种配子AB:Ab:aB:ab=[x/4+(1—x)/2]:x/4:x/4:[x/4+(1—x)/2],雌雄个体交配,子代灰体红眼:灰体紫眼:黑体红眼:黑体紫眼=14:1:1:4,灰体紫眼占比为x/4×1/2=1/20,则x=40%,B正确。
14.答案:A
解析:性染色体上的基因在遗传上总是和性别相关联,A正确;豌豆没有性染色体,不能用于研究伴性遗传,B错误;有些动物是ZW型性别决定,不含X或Y染色体,C错误;抗维生素D佝偻病是伴X染色体显性遗传,患者中女性多于男性,D错误。
15.答案:C
解析:萨顿提出的基因位于染色体上未采用假说一演绎法,采用了类比法,A错误;细胞学说的建立过程运用了不完全归纳法,B错误;甲状腺滤泡上皮细胞具有很强的吸收碘的能力,可以通过检测细胞内131I的放射性变化来了解甲状腺滤泡上皮细胞对碘的吸收情况,C正确;差速离心法起始离心速度较低,先分离出较大的颗粒,D错误。
16.答案:(1)磷脂双分子层
(2)核糖体(或粗面内质网上的核糖体);对蛋白质进行加工
(3)核孔;抑制;抑制;降低
解析:(1)内质网、高尔基体等膜结构(生物膜)的基本骨架是磷脂双分子层。
(2)S1和S2蛋白水解酶的化学本质是蛋白质,其是在核糖体上合成的。依据题图信息可知,蛋白R1在高尔基体膜上先后经S1和S2蛋白水解酶酶切后被激活,说明高尔基体具有对蛋白质进行加工的功能。
(3)蛋白R1被激活后需经过核孔(大分子物质进入细胞核的通道)进入细胞核中启动脂肪酸合成基因的转录。依据图示信息可知,UDPG进入高尔基体后会抑制S1蛋白水解酶的活性,依据题干信息,“蛋白R1在高尔基体膜上先后经S1和S2蛋白水解酶酶切后被激活,进而启动脂肪酸合成基因(核基因)的转录”,故可推知,UDPG可抑制脂肪酸的合成,所以降低高尔基体内UDPG的量会诱发非酒精性脂肪性肝病。
17.答案:(1)常染色体隐性遗传;伴X染色体隐性遗传;AAXDY或AaXDY
(2)1/123
(3)1/6
解析:(1)对于甲病:由Ⅱ1携带甲病的致病基因,但不患病,Ⅱ2患病,可知甲病为隐性遗传病,又因为是成年后发病的一种肾小管功能异常疾病,所以是常染色体隐性遗传病(如果是伴X隐性遗传病,男性患者在幼年时期就可能发病),对于乙病:Ⅱ1不携带乙病的致病基因,Ⅱ2正常,Ⅲ1患乙病,所以乙病为伴X隐性遗传病。因为甲病为常染色体隐性遗传病,Ⅱ3和Ⅱ4表现正常,Ⅲ5患甲病,所以Ⅱ3和Ⅱ4的基因型均为Aa,Ⅲ6的基因型为AA或Aa,乙病为伴X隐性遗传病,又由于Ⅲ6是男性且不患乙病,基因型为XDY,综合起来Ⅲ6基因型为AAXDY或AaXDY。
(2)已知在人群中甲病(aa)的发病率为1/1600,a的概率为1/40,A的概率为39/40,AA的概率为39/40×39/40=1521/1600,Aa的概率为2×39/40×1/40=78/1600,所以健康女子是携带者的概率为(78/1600)/(78/1600+1521/1600)=26/533,Ⅲ4的基因型为1/3AAXDY、2/3AaXDY,二者婚配,生出患甲病孩子的概率为1/4×2/3×26/533=1/123。
(3)由于Ⅱ2患甲病,基因型为aa,Ⅲ2正常,基因型为Aa,Ⅲ4的基因型为1/3AA、2/3Aa,二者婚配,生出患甲病孩子的概率为1/4×2/3=1/6。
18.答案:(1)原生质体包括细胞核和细胞液,原生质层不包括;液泡
(2)质壁分离和复原;紫色洋葱鳞片叶外表皮细胞有紫色大液泡,容易观察;不可以,根尖分生区细胞没有大液泡
(3)质壁分离后会自动复原
(4)酒精浓度、处理的单位时间;在体积分数为0~15%时,质壁分离细胞所占百分比不变,体积分数超过15%时,随酒精浓度增大,质壁分离细胞所占百分比逐渐下降;紫色洋葱鳞片叶外表皮不同细胞对酒精毒害的耐受力是不同的
解析:(1)细胞膜和液泡膜以及两层膜之间的细胞质称为原生质层;原生质体是指植物细胞除了细胞壁的部分,所以原生质层与原生质体的不同之处是:原生质体包括细胞核和细胞液,原生质层不包括。水分进出成熟的植物细胞实际上是指水分通过原生质层进出液泡。
(2)本实验可以通过观察质壁分离和质壁分离复原现象来了解植物细胞失水和吸水的情况。在生物材料的选择上,优先选择紫色洋葱鳞片叶外表皮的原因是:紫色洋葱鳞片叶外表皮细胞有紫色大液泡,容易观察。而本实验不能选根尖分生区细胞是由于根尖分生区细胞没有大液泡。
(3)K+和是植物细胞所需要的离子,所以如将0.3g/mL的蔗糖溶液更换为与0.3g/mL的蔗糖溶液等渗的KNO3溶液,首先外界溶液的浓度大于细胞液的浓度,细胞失水,导致植物细胞发生质壁分离,质壁分离的同时,K+和进入细胞液,细胞液的浓度逐渐升高,当细胞液浓度大于外界溶液时,发生质壁分离复原,故如将0.3g/mL的蔗糖溶液更换为与0.3g/mL的蔗糖溶液等渗的KNO3溶液,可能的实验是质壁分离后会自动复原。
(4)依据题图信息可知,本实验的目的是研究不同体积分数的酒精对细胞的毒害作用,故其自变量为酒精浓度和处理的单位时间,因变量为质壁分离的细胞所占百分率。处理2个单位时间下,依据曲线可知,不同酒精浓度处理,质壁分离细胞所占百分比的变化情况为;在酒精浓度体和分数为0.15%/时质壁分离细胞所占百分比不变,体积分数超过15%时,随酒精浓度增大,质壁分离细胞所占百分比逐渐下降,这说明了作为质壁分离材料的紫色洋葱鳞片叶外表皮的不同细胞对酒精毒害的耐受能力有差异。
19.答案:(1)降低活化能的作用;酶有专一性;酶在细胞内的分布是有序的
(2)①a.第三步应在相应温度下混合并保温
b.实验中3、6组温度设置不合理,高温会破坏直链淀粉结构
②溶液的pH、淀粉的浓度、淀粉酶的用量、实验步骤的先后次序等
(3)定量分析(或定量实验)
解析:略
20.答案:(1)气孔;暗反应;C5
(2)C5再生速率不够快
(3)高浓度CO2会使H⁺浓度增加,pH降低,影响了Mg2+与Rubisc酶结合,导致Rubisc酶活性下降
(4)真
解析:略
家庭成员
父亲
母亲
儿子
女儿
基因组成
D8D11H7H25K1K6
D20D25H8H32K9K18
D8D20H7H8K1K9
D11D25H25H32K6K18
相关试卷
这是一份生物丨安徽省“皖南八校”2025届高三10月第一次大联考生物试卷及答案,共8页。
这是一份生物丨安徽省皖南八校2023届高三第一次大联考生物试卷及答案,共7页。
这是一份2022安徽省皖南八校高三上学期第一次联考生物试题含答案

