


所属成套资源:【高考专项】2025年高考数学总复习专项复习系列合集(新高考专用)
2025高考数学总复习专项复习(讲义)--概率专题十(含解析)
展开
这是一份2025高考数学总复习专项复习(讲义)--概率专题十(含解析),共16页。学案主要包含了注意基础知识的整合,查漏补缺,保强攻弱,提高运算能力,规范解答过程,强化数学思维,构建知识体系,解题快慢结合,改错反思,重视和加强选择题的训练和研究等内容,欢迎下载使用。
一、注意基础知识的整合、巩固。进一步夯实基础,提高解题的准确性和速度。
二、查漏补缺,保强攻弱。针对“一模”的问题要根据自己的实际情况作出合理的安排。
三、提高运算能力,规范解答过程。一定要重视运算技巧粗中有细,提高运算准确性和速度。
四、强化数学思维,构建知识体系。同学们在听课时注意把重点要放到理解老师对问题思路的分析以及解法的归纳总结,以便于同学们在刷题时做到思路清晰,迅速准确。
五、解题快慢结合,改错反思。要适当地选择好的方案,解题动作要快要自信。
六、重视和加强选择题的训练和研究。对于选择题不但要答案正确,还要优化解题过程,提高速度。灵活运用特值法、排除法、数形结合法、估算法等。
人教A版数学--概率专题十
知识点一 由频率分布直方图估计平均数,总体百分位数的估计,频率分布直方图的实际应用,
求离散型随机变量的均值
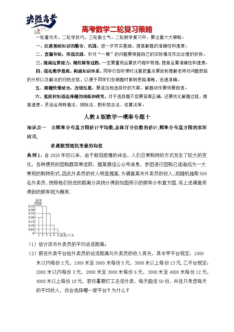
典例1、自2020年初以来,由于新冠疫情的冲击,人们日常购物的方式发生了较大的变化,各种便民的团购群异常活跃,据某微信公众号消息,参团进行团购已逐渐成为一大常规的购物形式,因此外卖员的收入明显提高.为调查某市外卖员的收入,现随机抽取500名外卖员,按照他们投送的距离分类统计得到如图所示的频率分布直方图.将上述调查所得到的频率视为概率.
(1)估计该市外卖员的平均运送距离;
(2)假设外卖平台给外卖员的运送距离与外卖员的收入有关,其中甲平台规定:1000米以内每份2元,1000米至3000米每份5元,3000米以上每份13元.乙平台规定:2000米以内每份3元,2000米至3000米每份6元,3000米至4000米每份12元,4000米以上每份18元,若你暑期打工去送外卖,每天能送50份,并且只考虑每天的平均收入,你会选择哪一家平台?为什么?
随堂练习:中医药文化历史悠久,我国经历了数千年的艰难探索和发展,逐渐积淀成博大精深的中医药文化.某医药采购商计划购买500千克乌天麻,购买数据如频率分布直方图所示.
(1)估计每千克乌天麻的平均支数(同一组中的数据用该区间的中点值作代表);
(2)知生产商提供该产品的两种销售方案供采购商选择,方案一:这500千克乌天麻一律售价为280元/千克.方案二:这500千克按规格不同售出,其售价如下:乌天麻规格在售300元/千克,规格在售价280元/千克,规格在售260元/千克,规格在售240元/千克.从采购商的角度考虑,应该选择哪种方案?请说明理由.
典例2、某“双一流A类”大学就业部从该校2020年已就业的大学本科毕业生中随机抽取了100人进行问卷调查,其中一项是他们的月薪收入情况,调查发现,他们的月薪收入在1.65万元到2.35万元之间,根据统计数据分组,得到如下的频率直方图,同一组数据用该区间的中点值作代表.
(1)求这100人月薪收入的样本平均数和样本方差;
(2)该校在某地区就业的2018届本科毕业生共50人,决定于2019年国庆长假期间举办一次同学联谊会,并收取一定的活动费用,有两种收费方案:
方案一:设,月薪落在区间Ω左侧的每人收取400元,月薪落在区间Ω内的每人收取600元,月薪落在区间Ω右侧的每人收取800元;
方案二:按每人个月薪水的3%收取.
用该校就业部统计的这100人月薪收入的样本频率进行估算,哪一种收费方案能收到更多的费用.
参考数据:.
随堂练习:某公司为了了解A,B两个地区用户对其产品的满意程度,从A地区随机抽取400名用户,从B地区随机抽取100名用户,通过问卷的形式对公司产品评分.该公司将收集的数据按照,,,分组,绘制成评分分布表如下:
(1)采取按组分层随机抽样的方法,从A地区抽取的400名用户中抽取10名用户参加座谈活动.求参加座谈的用户中,对公司产品的评分不低于60分的用户有多少名?
(2)从(1)中参加座谈的且评分不低于60分的用户中随机选取2名用户,求这2名用户的评分恰有1名低于80分的概率;
(3)若A地区用户对该公司产品的评分的平均值为,B地区用户对该公司产品的评分的平均值为,两个地区的所有用户对该公司产品的评分的平均值为,试比较和的大小,并说明理由.
典例3、为了保障学生们的合法权益,并保证高考的公平性,重庆市施行的新高考方案中再选科目的高考成绩采用赋分制.赋分制在一定程度上缩小了试题难度不同带来的分数差,也在一定程度上减少了学科难度不一造成的分数差.2022年高考成绩公布后,重庆市某中学收集了部分学生的高考成绩,其中地理成绩均在(单位:分),将收集到的地理成绩按分组,得到频率分布直方图如下.
(1)求,并估计该校2022年高考地理科的平均成绩;(同一组数据用该区间的中点值作代表)
(2)已知该校2022年所有参加高考的学生中历史类考生占20%,物理类考生占80%,历史类考生中选考地理的占90%,物理类考生中选考地理的占5%,历史类考生中高考地理成绩不低于90分的占8%,若从该校2022年高考地理成绩不低于90分的学生中任选1名代表进行经验交流,求选到历史类考生的概率(以样本中各区间的频率作为相应事件的概率).
随堂练习:某服装加工厂为了提高市场竞争力,对其中一台生产设备提出了甲、乙两个改进方案:甲方案是引进一台新的生产设备,需一次性投资1900万元,年生产能力为30万件;乙方案是将原来的设备进行升级改造,需一次性投入700万元,年生产能力为20万件.根据市场调查与预测,该产品的年销售量的频率分布直方图如图所示,无论是引进新生产设备还是改造原有的生产设备,设备的使用年限均为6年,该产品的销售利润为15元/件(不含一次性设备改进投资费用).
(1)根据年销售量的频率分布直方图,估算年销量的平均数(同一组中的数据用该组区间的中点值作代表);
(2)将年销售量落入各组的频率视为概率,各组的年销售量用该组区间的中点值作年销量的估计值,并假设每年的销售量相互独立.
①根据频率分布直方图估计年销售利润不低于270万元的概率;
②若以该生产设备6年的净利润的期望值作为决策的依据,试判断该服装厂应选择哪个方案.(6年的净利润=6年销售利润-设备改进投资费用)
知识点一 写出简单离散型随机变量分布列,由随机变量的分布列求概率,独立事件的乘法公式
典例4、2022年11月21日.第22届世界杯在卡塔尔开幕.小组赛阶段,已知某小组有甲、乙、丙、丁四支球队,这四支球队之间进行单循环比赛(每支球队均与另外三支球队进行一场比赛);每场比赛胜者积3分,负者积0分;若出现平局,则比赛双方各积1分.若每场比赛中,一支球队胜对手或负对手的概率均为,出现平局的概率为.
(1)求甲队在参加两场比赛后积分的分布列与数学期望;
(2)小组赛结束后,求四支球队积分均相同的概率.
随堂练习:8月5日晚,2022首届湖南·岳阳“洞庭渔火季”开幕式在洞庭南路历史文化街区工业遗址公园(岳阳港工业遗址公园)举行,举办2022首届湖南·岳阳“洞庭渔火季”,是我市深入贯彻落实中央和省委“稳经济、促消费、激活力”要求,推出的大型文旅活动,旨在进一步深挖岳阳“名楼”底蕴、深耕“江湖”文章,打造“大江大湖大岳阳”文旅IP,为加快推进文旅融合发展拓展新维度、增添新动力.活动期间,某小吃店的生意异常火爆,对该店的一个服务窗口的顾客从排队到取到食品的时间进行统计,结果如下:
假设每个顾客取到食品所需的时间互相独立,且都是整数分钟.从排队的第一个顾客等待取食品开始计时.
(1)试估计“恰好4分钟后,第三个顾客开始等待取食品”的概率;
(2)若随机变量X表示“至第2分钟末,已取到食品的顾客人数”,求X的分布列及数学期望.
典例5、某智能共享单车备有、两种车型,采用分段计费的方式营用,型单车每30分钟收费0.5元(不足30分钟的部分按30分钟计算),型单车每30分钟收费1元(不足30分钟的部分按30分钟计算),现有甲、乙、丙三人,分别相互独立地到租车点租车骑行(各租一车一次),设甲、乙、丙不超过30分钟还车的概率分别为,,,并且三个人每人租车都不会超过60分钟,甲、乙均租用型单车,丙租用型单车.
(1)求甲、乙两人所付的费用之和等于丙所付的费用的概率;
(2)设甲、乙、丙三人所付费用之和为随机变量,求的分布列和数学期望.
随堂练习:2022年10月1日,某超市举行“迎国庆促销抽奖活动”,所有购物的顾客,以收银台机打发票为准,尾数为偶数(尾数中的奇偶数随机出现)的顾客,可以获得三次抽奖,三次抽奖获得奖品的概率分别为,,,每次中奖都可以获得一份奖品,且每次抽奖是否中奖互不影响.
(1)求顾客获得两个奖品的概率;
(2)若3位购物的顾客,没有获奖的人数记为,求的分布列与数学期望.
典例6、甲乙两人进行围棋比赛,约定先连胜两局者直接赢得比赛,若赛完5局仍末出现连胜,则判定获胜局数多者赢得比赛.假设每局甲获胜的概率为,乙获胜的概率为,各局比赛结果相互独立.
(1)求乙只赢1局且甲赢得比赛的概率;
(2)记为比赛决出胜负时的总局数,求的分布列和期望.
随堂练习:某社区为丰富居民的业余文化生活,打算在周一到周五连续为该社区居民举行“社区音乐会”,每晚举行一场,但若遇到风雨天气,则暂停举行.根据气象部门的天气预报得知,在周一到周五这五天的晚上,前三天每天出现风雨天气的概率均为,后两天每天出现风雨天气的概率均为,每天晚上是否出现风雨天气相互独立.已知前两天的晚上均出现风雨天气的概率为,且这五天至少有一天晚上出现风雨天气的概率为.
(1)求该社区能举行4场音乐会的概率;
(2)求该社区举行音乐会场数的分布列和数学期望.
人教A版数学--概率专题十答案
典例1、答案: (1)2.8千米 (2)会选择乙平台,因为每天平均收入会高一些
解:(1)由频率分布直方图可知:
平均运送距离为(千米),
所以估计该市外卖员的平均运送距离为2.8千米.
(2)设外卖员在甲平台每份外卖的收入为X元,在乙平台每份外卖的收入为Y元,
则可得到X,Y的分布列分别为:
则(元), (元),
即选择甲平台每天的平均收入为402.5元.
则(元),(元),
即选择乙平台每天的平均收入为427.5元.因为
故会选择乙平台,因为每天平均收入会高一些.
随堂练习:答案: (1)16支; (2)选择方案二,理由见解析.
解:(1),
所以该采购商购买的乌天麻每千克的平均支数为16支.
(2)方案一:采购总额为:元
方案二:乌天麻规格在的数量为:(千克),
规格在的数量为:(千克),
规格在的数量为:(千克),
规格在的数量为:(千克).
采购总额:元
因为139000元
相关学案
这是一份2025高考数学总复习专项复习(讲义)--解三角形专题七(含解析),共6页。学案主要包含了注意基础知识的整合,查漏补缺,保强攻弱,提高运算能力,规范解答过程,强化数学思维,构建知识体系,解题快慢结合,改错反思,重视和加强选择题的训练和研究等内容,欢迎下载使用。
这是一份2025高考数学总复习专项复习(讲义)--解三角形专题六(含解析),共8页。学案主要包含了注意基础知识的整合,查漏补缺,保强攻弱,提高运算能力,规范解答过程,强化数学思维,构建知识体系,解题快慢结合,改错反思,重视和加强选择题的训练和研究等内容,欢迎下载使用。
这是一份2025高考数学总复习专项复习(讲义)--解三角形专题九(含解析),共7页。学案主要包含了注意基础知识的整合,查漏补缺,保强攻弱,提高运算能力,规范解答过程,强化数学思维,构建知识体系,解题快慢结合,改错反思,重视和加强选择题的训练和研究等内容,欢迎下载使用。