



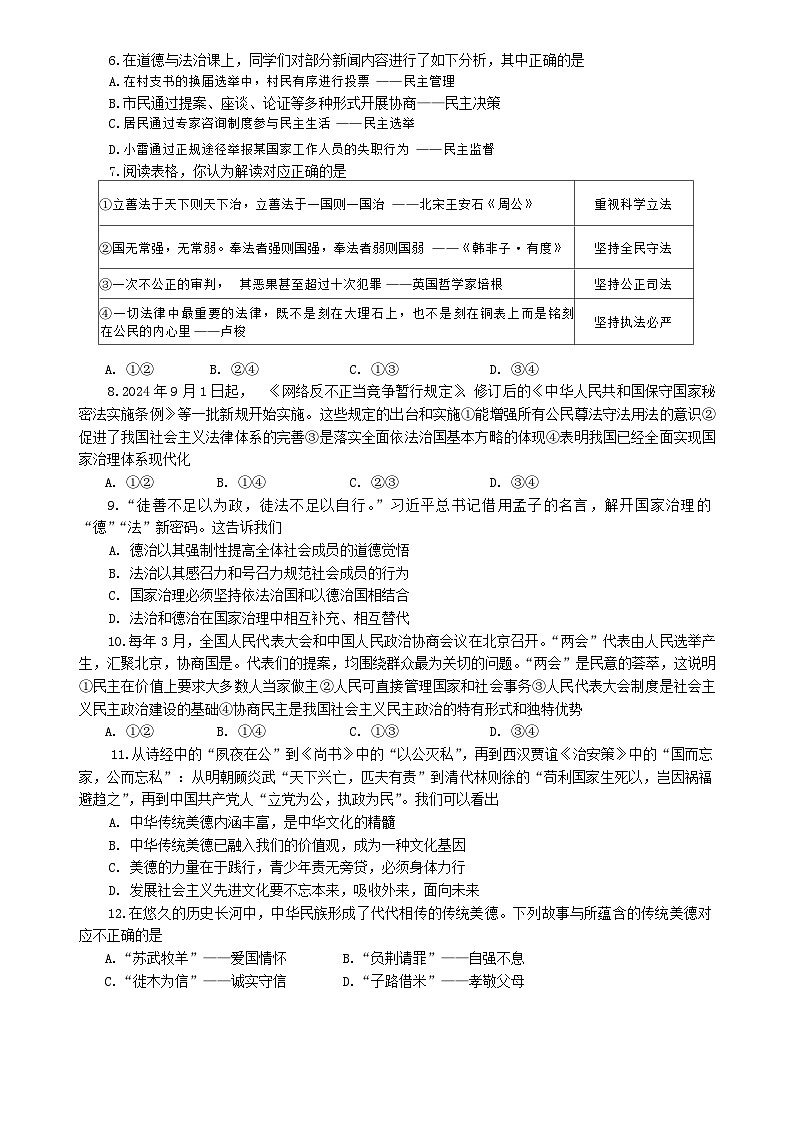
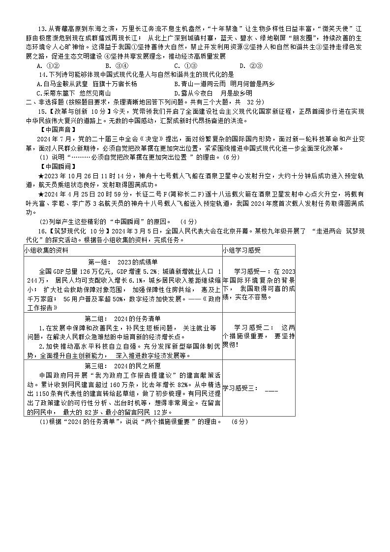
湖北省十堰市郧西县2024-2025学年九年级上学期10月期中道德与法治.历史试题
展开相关试卷
这是一份湖北省十堰市郧西县2024-2025学年九年级上学期10月期中道德与法治o历史试题,文件包含湖北省十堰市郧西县2024-2025学年九年级上学期10月期中道德与法治•历史试题pdf、参考答案docx等2份试卷配套教学资源,其中试卷共11页, 欢迎下载使用。
这是一份湖北省十堰市实验中学名校教联体2024-2025学年九年级上学期10月月考道德与法治 历史试题,文件包含预约2024-2025学年九年级政史上学期第一次阶段测试docx、预约2024-2025学年九年级政史上学期第一次阶段测试答案docx等2份试卷配套教学资源,其中试卷共10页, 欢迎下载使用。
这是一份湖北省十堰市实验中学名校教联体2024-2025学年九年级上学期10月月考道德与法治 历史试题,文件包含文综试题docx、文综试题pdf等2份试卷配套教学资源,其中试卷共17页, 欢迎下载使用。