









- 2024-2025学年高二上学期期中模拟考试历史(统编版,选必1全册)02试卷(Word版附解析) 试卷 0 次下载
- 2024-2025学年高二上学期期中模拟考试历史(新八省通用,选必1全册)试卷(Word版附解析) 试卷 0 次下载
- 2024-2025学年高二上学期期中模拟考试历史(新高考通用154模式,选必1全册)03试卷(Word版附解析) 试卷 0 次下载
- 2024-2025学年高二上学期期中模拟考试历史(新高考通用163模式,选必1全册)02试卷(Word版附解析) 试卷 0 次下载
- 2024-2025学年高二上学期期中模拟考试历史(浙江专用,选必1全册)试卷(Word版附解析) 试卷 0 次下载
2024-2025学年高二上学期期中模拟考试历史(新高考通用164模式,选必1全册)01试卷(Word版附解析)
展开第I卷(请用2B铅笔填涂)
1 [A] [B] [C] [D]
2 [A] [B] [C] [D]
3 [A] [B] [C] [D]
4 [A] [B] [C] [D]
5 [A] [B] [C] [D]
6 [A] [B] [C] [D]
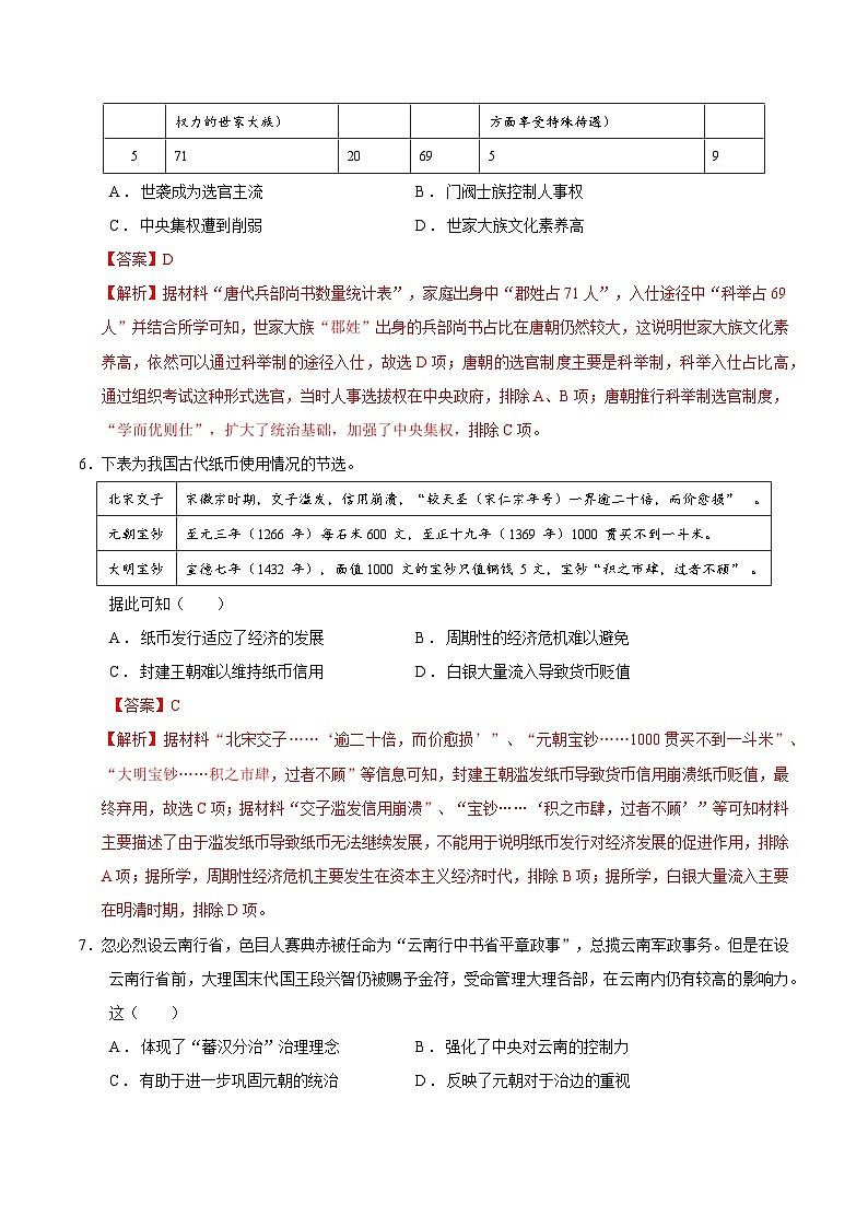
7 [A] [B] [C] [D]
8 [A] [B] [C] [D]
9 [A] [B] [C] [D]
10 [A] [B] [C] [D]
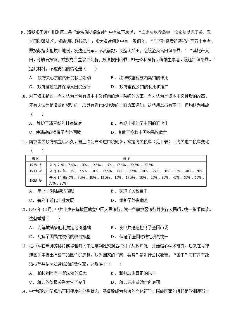
11 [A] [B] [C] [D]
12 [A] [B] [C] [D]
13 [A] [B] [C] [D]
14 [A] [B] [C] [D]
15 [A] [B] [C] [D]
16 [A] [B] [C] [D]
17.(12分)
______________________________________________________________________________________________________________________________________________________________________________________________________________________________________________________________________________________________________________________________________________________________________________________________________________________________________________________________________________________________________________________________________________________________________________________________________________________________________________________________________________________________________________________________________________________________________________________________________________________________________________________________________
________________________________________________________________________________________________________________________________________________________________________________
________________________________________________________________________________________________________________________________________________________________________________________________________________________________________________________________________________________________________________________________________________________________________________________________________________________________________________________________________________________________________________________________________________
________________________________________________________________________________________________________________________________________________________________________________
第II卷(请在各试题的答题区内作答)
请在各题目的答题区域内作答,超出黑色矩形边框限定区域的答案无效!
18.(16分)
________________________________________________________________________________________________________________________________________________________________________________________________________________________________________________________________________________________________________________________________________________________________________________________________________________________________________________________________________________________________________________________________________________________________________________________________________________________________________________________________________________________________________________________________
19.(12分)
________________________________________________________________________________________________________________________________________________________________________________________________________________________________________________________________________________________________________________________________________________________________________________________________________________________________________________________________________________________________________________________________________________________________________________________________________________________________________________________________________________________________________________________________________________________________________________________________________________________
________________________________________________________________________________________20.(12分)
________________________________________________________________________________________________________________________________________________________________________________________________________________________________________________________________________
________________________________________________________________________________________________________________________________________________________________________________________________________________________________________________________________________
____________________________________________________________________________________________________________________________________________________________________________________________________________________________________________________________________________________________________________________________________________________________________________________________________________________________________________________________________________________________________________________________________________________________________________________________________________________________________________________________________________________________________________________________________________________________________________________________________________________________________________________________________________________________________________
请在各题目的答题区域内作答,超出黑色矩形边框限定区域的答案无效!
请在各题目的答题区域内作答,超出黑色矩形边框限定区域的答案无效!
2024-2025学年高二上学期期中模拟考试历史(江苏专用,选必一全册选必二1~7课)01试卷(Word版附解析): 这是一份2024-2025学年高二上学期期中模拟考试历史(江苏专用,选必一全册选必二1~7课)01试卷(Word版附解析),文件包含江苏专用选必一全册+选必二17课01全解全析江苏专用docx、江苏专用选必一全册+选必二17课01考试版A4测试范围选必一全册+选必二17课江苏专用docx、江苏专用选必一全册+选必二17课01考试版A3测试范围选必一全册+选必二17课江苏专用docx、江苏专用选必一全册+选必二17课01答题卡江苏专用docx、江苏专用选必一全册+选必二17课01答题卡江苏专用pdf、江苏专用选必一全册+选必二17课01参考答案江苏专用docx等6份试卷配套教学资源,其中试卷共30页, 欢迎下载使用。
2024-2025学年高二上学期期中模拟考试历史(统编版,选必1全册)01试卷(Word版附解析): 这是一份2024-2025学年高二上学期期中模拟考试历史(统编版,选必1全册)01试卷(Word版附解析),文件包含统编版选必1全册01全解全析统编版docx、统编版选必1全册01考试版A4测试范围选必1全册统编版docx、统编版选必1全册01考试版A3测试范围选必1全册统编版docx、统编版选必1全册01参考答案统编版docx、统编版选必1全册01答题卡统编版docx、统编版选必1全册01答题卡统编版pdf等6份试卷配套教学资源,其中试卷共30页, 欢迎下载使用。
2024-2025学年高二上学期期中模拟考试历史(统编版,选必1全册)02试卷(Word版附解析): 这是一份2024-2025学年高二上学期期中模拟考试历史(统编版,选必1全册)02试卷(Word版附解析),文件包含统编版选必1全册02全解全析统编版docx、统编版选必1全册02考试版A4统编版docx、统编版选必1全册02参考答案统编版docx、统编版选必1全册02考试版A3统编版docx、统编版选必1全册02答题卡统编版docx、统编版选必1全册02答题卡统编版pdf等6份试卷配套教学资源,其中试卷共31页, 欢迎下载使用。