


黑龙江省龙东地区2024-2025学年高三上学期一轮复习联考(期中)生物试卷(二)
展开注意事项:
1.答卷前,考生务必将自己的姓名、考场号、座位号、准考证号填写在答题卡上。2.回答选择题时,选出每小题答案后,用铅笔把答题卡上对应题目的答案标号涂黑,如需改动,用橡皮擦干净后,再选涂其他答案标号。回答非选择题时,将答案写在答题卡上,写在本试卷上无效。3.考试结束后,将本试卷和答题卡一并交回。
考试时间为75分钟,满分100分
一、选择题:本题共15小题,每小题2分,共30分。在每小题给出的四个选项中,只有一项是符合题目要求的。
1.同位素标记法是生物学研究中常用的方法。下面关于同位素标记法及其在生物学中的应用,描述正确的是
A.在同一元素中,质子数不同、中子数相同的原子为同位素
B.鲁宾和卡门利用放射性同位素18O标记H2O或CO2,研究了光合作用中O2的来源
C.由同位素组成的化合物化学性质相同,可以示踪物质的运行和变化规律
D.科学家利用同位素示踪实验证明了DNA边解旋边复制
2.某些蛋白质可赋予细胞运动的能力,作为肌肉收缩和细胞游动基础的蛋白质在结构上都是丝状分子或丝状聚集体。“五谷宜为养,失豆则不良”,大豆中含有丰富的蛋白质、不饱和脂肪酸、钙、钾、维生素等,还含有磷、锌等元素,是健康、营养、均衡膳食的重要组成部分。下列相关叙述错误的是
A.磷是RNA、DNA、胆固醇等不可缺少的成分,属于大量元素
B.蛋白质呈现为丝状分子或丝状聚集体,与其能执行相关的运动功能联系紧密
C.由五谷制成的面包等食品中含有淀粉,经消化分解,能为机体提供葡萄糖,保证能量的供应
D.Zn具有增强免疫力、防止厌食症的发生等作用,这体现了无机盐能够维持生物体正常生命活动的功能
3.下列有关细胞结构和功能的叙述,正确的是
A.支原体为原核细胞,没有成形的细胞核,不能合成维持细胞功能所必需的蛋白质
B.细胞骨架被破坏,将影响物质运输、能量转化、信息传递等生命活动
C.哺乳动物成熟红细胞的细胞膜与内质网膜之间具有膜融合现象
D.细胞核的核孔是DNA、RNA、蛋白质进出细胞核的通道
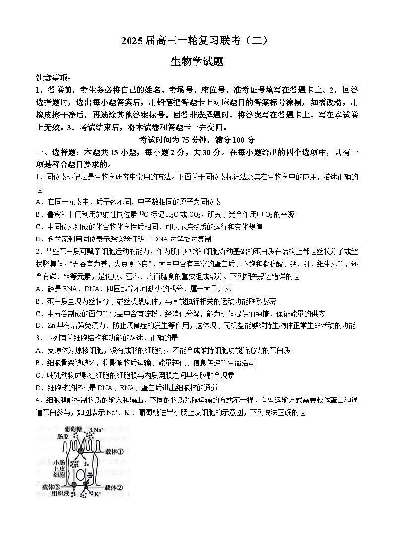
4.细胞膜能控制物质的输入和输出,不同的物质跨膜运输的方式不一样,有些运输方式需要载体蛋白和通道蛋白参与,如图表示Na+、K+、葡萄糖进出小肠上皮细胞的示意图,下列说法正确的是
A.小肠上皮细胞通过载体①逆浓度梯度运输葡萄糖,需要ATP提供能量
B.载体①和载体②运输的物质不同,与载体蛋白的空间结构无关
C.由图示信息可知,同一种细胞运输同一种物质,跨膜运输方式不一定相同
D.分子或离子通过通道蛋白时,需要和通道蛋白结合
5.龙血树在《本草纲目》中被誉为“活血圣药”,有消肿止痛、收敛止血的功效。下图为龙血树在不同温度下相关指标的变化曲线(其余条件均相同),下列说法正确的是
A.在光照条件下,30℃环境中龙血树的实际光合速率比25℃环境中小
B.昼夜时间相同且温度不变,P点时龙血树无法正常生长发育
C.30℃时,光照条件下叶肉细胞吸收CO2的速率等于3.5mg/h
D.该实验的自变量是温度,因变量是CO2的吸收速率或释放速率
6.部分厌氧菌缺乏处理氧自由基的酶,可进行不产氧光合作用,避免氧气产生的氧自由基对自身造成伤害。如图表示绿硫细菌的光反应过程示意图,下列叙述错误的是
A.菌绿素与蛋白质共同组成复合体,吸收、传递与转化光能
B.ATP合酶以协助扩散方式运输H+,并利用H+浓度差合成ATP
C.H+进入内腔需要的能量直接来自H2S分解时产生的能量
D.绿硫细菌在光合作用中,H2S代替了H2O,产生S,不产生氧气
7.下列有关细胞结构及功能的叙述,错误的是
A.受损细胞器的蛋白质、核酸可被溶酶体降解
B.线粒体膜上存在运输葡萄糖的蛋白质
C.核糖体的组成成分与RNA病毒的相同,染色体的组成成分与T2噬菌体的相同
D.分泌蛋白的合成过程首先需要游离的核糖体参与
8.从事染色体研究时经常要求得到较高的细胞分裂指数(分裂期细胞数/总细胞数),最理想的措施是使细胞同步分裂,DNA合成双阻断法是最常用的方法,高浓度TdR(脱氧胸苷)可以抑制DNA复制(S期进行DNA复制)而不影响其他分裂时期,对S期细胞毒性最小,洗脱(除去TdR)后细胞继续分裂。某科研团队利用两次阻断和两次洗脱方法处理细胞,使某连续分裂的细胞(如图)分裂同步,下列分析错误的是
A.第一次阻断,加入过量TdR,至少处理15h,使细胞阻断在S期和G1/S交界处
B.第一次洗脱,除去阻断剂,使细胞分裂正常,处理时间最长为15h,最短6h
C.第二次阻断,加入过量TdR,使细胞全部停留在G1/S交界处,处理的时间最短15h
D.第二次洗脱,除去阻断剂,全部细胞实现细胞周期同步化
9.关于孟德尔的豌豆杂交实验,下列说法正确的是
A.孟德尔在一对相对性状的遗传实验中提出性状是由染色体上的基因控制的
B.F2的表型比为3:1最能说明基因分离定律的实质
C.在减数分裂过程中,等位基因分离,非等位基因自由组合
D.“一对相对性状的遗传实验中,F2出现3:1的性状分离比”是实验观察现象
10.某雌雄异花植物,花的颜色由一对等位基因(A、a)控制,其中基因型为AA的花色为红色,aa的为白色,Aa的为粉红色,且含有A的雄配子50%致死,雌配子不存在致死现象。某种群中只有AA、Aa两种基因型,其比例为1:1,该种群自然状态下随机交配,子一代个体的花色及比例为
A.红花:粉红花:白花=9:9:2B.红花:粉红花:白花=9:6:1
C.红花:粉红花:白花=5:2:1D.红花:粉红花:白花=7:3:2
11.已知甲、乙遗传病分别由等位基因A/a和B/b控制(其中一种病的遗传方式为伴性遗传)。图1表示某家系中有关甲病和乙病的遗传系谱图;图2表示该家系部分成员与上述乙病有关基因的电泳结果(每种基因电泳后出现1个条带,且不同基因的电泳条带不同。例如,基因型为Bb的个体的基因电泳后显示2个不同的条带)。不考虑基因突变和染色体变异的发生,下列叙述错误的是
A.甲病的遗传方式是常染色体隐性遗传,乙病的遗传方式是伴X染色体隐性遗传
B.条带①和条带②依次代表基因B、b电泳的结果
C.Ⅱ1的乙病致病基因来自于I2
D.Ⅱ2的基因型可能为AaXbY
12.某DNA分子中,共有碱基对m个,其中一条链中腺嘌呤占该链的20%,整个DNA分子中腺嘌呤占比25%。该DNA分子在第4次复制过程中,一个DNA分子的一条链中碱基A突变为碱基G,其他链的碱基未发生改变,下列叙述错误的是
A.该DNA分子另一条链中,腺嘌呤占该链的30%
B.碱基突变之前,该DNA片段复制3次,共需要消耗游离的腺嘌呤4m个
C.突变后的DNA分子热稳定性增强
D.发生突变的DNA分子经过n次复制产生的子代DNA中,突变位点为G-C的DNA占1/2
13.生物科学的发展离不开生物技术和方法的创新,下列叙述正确的是
A.格里菲思的肺炎链球菌体外转化实验使用了物质分离鉴定技术
B.艾弗里在S型细菌的细胞提取物中加入DNA酶进行实验,运用了加法原理
C.科学家用差速离心法分离开含有相对原子质量不同的氮元素的DNA
D.艾弗里的肺炎链球菌转化实验和T2噬菌体侵染细菌实验均采用了能区分DNA和蛋白质的技术
14.如图所示为某细胞中遗传信息的表达的某个过程示意图,下列说法正确的是
A.在胚胎干细胞、哺乳动物成熟红细胞中,都可发生图示过程
B.基因表达时,DNA双链打开及子链延伸需要ATP水解提供能量
C.图示过程表示翻译,参与该过程的RNA有三种,结合在图中mRNA上的多个核糖体可合成多种肽链
D.图示过程在核糖体中进行,图中决定丙氨酸的密码子是5'-CGA-3'
15.动物的某些基因中有一段特殊的碱基序列,该序列上有多个位点可以与-CH3结合(称为甲基化修饰)。研究发现,小鼠体内一对等位基因A和a,在卵子中均发生甲基化,传给子代后都不能表达;但在精子中都是非甲基化的,传给子代后都能正常表达。下列叙述正确的是
A.DNA的甲基化可在改变基因碱基序列的前提下实现对基因表达的调控
B.发生在基因启动子区的甲基化,最可能影响DNA的复制过程
C.将基因型分别为Aa的雌雄小鼠杂交,后代的表型比例不是3:1
D.表观遗传未改变DNA的碱基排列顺序,属于不可遗传变异
二、选择题:本题共5小题,每小题3分,共15分。在每小题给出的四个选项中,有一项或多项符合题目要求。全部选对得3分,选对但不全得1分,有选错得0分。
16.为探究草莓果实适宜的储存条件,某生物兴趣小组称取三等份生理状态相同的草莓果实,分别装入容积相同的瓶内,密封后置于不同温度下储存,每隔12h测定各瓶中CO2的生成速率,结果如下表。下列分析正确的是
A.上述实验为对照实验,其中果实的生理状态属于自变量
B.与15℃相比,5℃条件下草莓果实的CO2生成速率较低,主要原因是低温降低了细胞呼吸相关酶的活性
C.随着储存时间的增加,CO2生成速率持续降低,主要原因是密闭容器中CO2浓度增加,O2浓度减少
D.冷藏草莓时,在盛放草莓的保鲜袋上扎几个小孔后再冷藏,可在一定程度上抑制其无氧呼吸
17.如图所示为玉米(2N=20)的花粉母细胞(精原细胞,基因型为AaBb,其中A、B基因位于同一条染色体上)减数分裂I和减数分裂Ⅱ过程中,某两个时期细胞的染色体数目与核DNA数目,关于该精原细胞的减数分裂过程,下列分析正确的是
A.减数分裂过程中,染色体互换发生在减数分裂I的后期
B.图中甲、乙两时期细胞中的染色单体条数分别为40、0
C.图中乙时期细胞的名称为次级精母细胞,不含同源染色体
D.该精原细胞减数分裂产生了一个基因型为Ab的精子,则另一个次级精母细胞产生的精子的基因型是AB、aB或aB、ab
18.小鼠的毛色有黄色、黑色、灰色和白色,由常染色体上的两对等位基因A、a和R、r控制,A基因决定黄色,R基因决定黑色,A、R基因同时存在时毛色为灰色,不考虑突变和染色体互换,将一只基因型为AaRr的灰色鼠和一只白色鼠交配,产生足够多的后代,则F1的表型及比例可能为
A.灰色:黄色:黑色:白色=1:1:1:1B.灰色:白色=1:1
C.黄色:黑色=1:1D.黄色:白色=1:1
19.如图表示细胞中DNA复制的部分过程,图中虚线表示复制起点,该位置一般A、T含量较高。泡状结构叫作DNA复制泡,是DNA上正在复制的部分,下列分析错误的是
A.复制起点一般A、T含量较高,氢键数量较少,易解旋
B.图中表示3'端的是b,判断的理由是子链只能由5'端向3'端延伸
C.图示过程中需要DNA聚合酶的参与,该酶的作用是打开DNA双链
D.图中过程具有多个DNA复制泡,可提高DNA复制的效率
20.减数分裂过程中,一条染色体上的两个基因间的距离越大,发生互换的概率就越大,产生的重组类型的配子就会越多。科研人员研究某基因型为AaBbDd(三对基因位于一对同源染色体上)的雄果蝇产生的配子,结果如下表。下列分析正确的是
A.该个体细胞中,A、B、d基因位于一条染色体上,a、b、D基因位于另一条染色体上
B.只考虑A/a、B/b两对等位基因时,重组类型的配子是Ab和aB,占比约10.5%
C.只考虑B/b、D/d两对等位基因时,重组类型的配子是BD和bd,占比约19.5%
D.根据题干信息可知,A、B、d基因在染色体上的位置可表示为“”
三、非选择题:本题共5小题,共55分。
21.(10分)与小麦相比,玉米更适合生活在高温、干旱环境中。根据光合作用碳同化的最初光合产物不同,把高等植物分成C1植物和C,植物。玉米是C.植物,碳的固定多了C,途径,其光合作用由叶肉细胞和维管束鞘细胞共同完成(如图1),且叶肉细胞中的PEP羧化酶比维管束鞘细胞中的Rubisc酶对CO2有更强的亲和力。图2表示玉米维管束鞘细胞的叶绿体进行暗反应的中间产物磷酸丙糖的代谢途径,其中磷酸转运器(TPT)将无机磷酸运入叶绿体的同时能将等量的磷酸丙糖运出叶绿体。回答下列问题:
(1)光合作用过程根据对光照的需求不同,可以划分为光反应阶段与暗反应阶段,能将这两阶段联系起来的是________之间的物质转化。科学家在对C4植物光合作用的研究过程中发现,在维管束鞘细胞中只能进行光合作用的暗反应,从结构上分析,其原因可能是_________。
(2)结合图1分析,玉米适应高温、干旱环境的原因是________。
(3)结合图2分析,若要增加新鲜玉米的甜度,应适当________(填“增加”或“减少”)磷肥的施用量,原因是________。
22.(10分)鸡的性别决定方式为ZW型,“牝鸡司晨”是鸡性别由雌性转化为雄性的一种现象,即原来下过蛋的母鸡,后来却变成了公鸡。若无Z染色体的受精卵无法存活,A、a和B、b基因分别位于常染色体和Z染色体上,回答下列问题:
(1)正常情况下,公鸡的性染色体表示为_________,母鸡的性染色体表示为________。性反转公鸡的出现能够说明________之间存在着复杂的相互作用。此外,基因与基因、基因与基因表达产物之间也存在着复杂的相互作用,这些相互作用形成了一个错综复杂的网络,精细地调控着生物体的性状。
(2)家鸡腿的长度受多对独立遗传的等位基因控制,只有隐性纯合子才能表现为短腿。现有一只杂合的长腿雄鸡,但不知有几对基因杂合,将该雄鸡与多只短腿的雌鸡测交。若测交后代中长腿:短腿=711,说明控制长腿的基因有________对杂合。
(3)研究小组用红色荧光标记基因A、a,用绿色荧光标记基因B、b,在显微镜下观察某公鸡细胞的制片,若某细胞中出现了4个红色荧光点和2个绿色荧光点,则该个体一定为________(填“性反转”或“非性反转”)公鸡。若该公鸡某细胞中只出现红色荧光点,则该细胞的名称是________。
(4)若通过实验研究某只公鸡(具有正常的繁殖能力)是否由性反转而来,请设计合理的杂交实验并预期实验结果和结论:________。
23.(11分)阅读下列材料,回答问题。
研究者将1个含14N/14N-DNA的大肠杆菌转移到以15NH4Cl为唯一氮源的培养液中,培养24h后,提取子代大肠杆菌的DNA,将DNA双链解开再进行密度梯度离心,试管中出现两种条带,如图1所示。
DNA复制时两条子链的延伸方向相反,其中一条子链称为前导链,该链连续延伸;另一条称为后随链,该链逐段延伸,这些片段称为冈崎片段,如图2所示。
将某植物的分生区细胞(2n=18)在含放射性标记胸腺嘧啶的培养基中培养足够长的时间,然后转移到无放射性培养基中再培养一段时间,测定分裂期细胞中带放射性DNA的细胞百分率,结果如图3所示。
(1)根据图1所示信息,可知该种大肠杆菌的细胞周期大约为________h。
(2)图2中,________(填“甲链”或“乙链”)为后随链,该链的合成过程中,除需要解旋酶之外,还需要_________(至少答出一种)等酶,其合成的方向与复制叉延伸的方向________(填“相同”或“相反”),依据是_________。
(3)图3中,更换培养基后1个细胞分裂两次形成的4个子细胞中,_________个细胞带有放射性。更换培养基后处于第二次分裂期的细胞中,含有放射性的染色体有________条。根据图中信息可知,更换培养基________小时后开始有细胞进入第二次有丝分裂的分裂期。
24.(11分)脑源性神经营养因子(BDNF)是由两条肽链构成的蛋白质,能够促进和维持中枢神经系统正常的生长发育。若BDNF基因表达受阻,则会导致精神异常。如图为BDNF基因的表达及调控过程,回答下列问题:
(1)图中的DNA片段M195基因________(填“能”或“不能”)编码蛋白质,但仍将M195称作基因,理由是_________。
(2)过程甲是________,图中催化过程甲的酶是________,与过程乙相比,该过程中特有的碱基配对方式是________。图中BDNF基因mRNA的A端为________(填“3'”或“5'”)端,其最终合成的①、②两条多肽链的氨基酸序列________(填“相同”或“不同”)。
(3)当M195基因过量表达时,会导致精神异常,据图描述其作用机理________。
25.(13分)玉米是用于遗传规律研究的常见模式生物,玉米为雌雄同株异花植物,是理想的遗传学实验材料。图1是随机将纯种非甜玉米植株和纯种甜玉米植株进行间行种植,图中数字符号表示不同的传粉方式。某种玉米的雄性不育性状由基因A控制,A对a为完全显性。另外,基因B会抑制不育基因的表达,使之表现为可育,取甲(雌蕊正常,雄蕊异常,表现为雄性不育)、乙(雌蕊、雄蕊均可育)两株玉米进行相关实验,实验过程和结果如图2所示。完成下列各题:
图2
(1)玉米作为遗传学实验材料的优点除具有易于区分的相对性状、生长周期短等之外,还有________(至少答出一点)。
(2)图1中非甜玉米的果穗上所得籽粒中只有非甜玉米,甜玉米的果穗上所得籽粒中有非甜和甜玉米,则_________为显性,判断的理由是________。若甜玉米果穗上结出的籽粒,甜玉米占比1/2,则①:④传粉成功的比例为_________。
(3)图2中,F1基因型是_________,由以上实验可推知这两对基因遵循自由组合定律,理由是________。若将F2中所有雄性不育个体与基因型为aabb的个体杂交,子代的雄性不育:雄性可育=________。
(4)研究人员将一个荧光蛋白基因插入到纯合雄性不育玉米的染色体上。有人认为将该植株与基因型为aabb的植株进行杂交,通过观察并统计后代的表型及其比例,就可以判断荧光蛋白基因是否插入到了雄性不育基因A所在的染色体上(假设插入到A所在染色体上时,不会插入A基因内部)。你认为这种判断方法________(填“可行”或“不可行”)。
参考答案
1.C 2.A 3.B 4.A 5.D 6.C 7.B 8.B 9.D 10.C
11.D 12.B 13.D 14.B 15.C 16.B 17.BC 18.ABC 19.C 20.ACD
21.(1)ATP和NADPH;维管束鞘细胞中的叶绿体没有基粒。
(2)叶肉细胞中的PEP羧化酶比维管束鞘细胞中的Rubisc酶对CO2有更强的亲和力,在高温干旱环境下,植物气孔关闭,CO2吸收减少,玉米可以利用低浓度的CO2进行光合作用(通过C4途径先固定CO2)。
(3)减少;氮元素是合成蛋白质等含氮化合物的重要元素,减少氮的施用,会减少氨基酸等含氮物质的合成,从而使更多的磷酸丙糖用于合成蔗糖,增加玉米的甜度。
22.(1)ZZ;ZW;基因与环境
(2)3
(3)非性反转;次级精母细胞(或精细胞)
(4)让该公鸡与正常母鸡(ZW)杂交,观察后代的性别比例。如果后代公鸡:母鸡=1:1,说明该公鸡不是性反转公鸡;如果后代公鸡:母鸡=2:1,则说明该公鸡是性反转公鸡。
23.(1)24
(2)乙链;DNA聚合酶、引物酶;相反;后随链是逐段合成冈崎片段的,而前导链是连续延伸的,所以后随链合成方向与复制叉延伸方向相反
(3)2;0-18;20
24.(1)不能;它是有遗传效应的DNA片段。
(2)转录;RNA聚合酶;T-A;5′;相同。
(3)M195基因过量表达时,产生更多与miRNA-194的结合物,使BDNF基因的mRNA与更多结合物结合,导致能与核糖体结合的BDNF基因的mRNA减少,BDNF合成量减少,导致精神异常。
25.(1)雌雄同株异花便于杂交操作、产生的后代数量多等。(2)非甜;非甜玉米自交后代都是非甜玉米,甜1玉米自交后代出现了性状分离;(3)AaBb;F2中可育株:雄性不育株=13:3,是9:3:3:1的变形;2:1。(4)可行。处理温度
CO2生成速率(mL·kg-1·h-1)
12h
24h
36h
48h
60h
15℃
47
43
40
38
37
10℃
24
21
19
17
16
5℃
4.9
3.7
2.8
2.5
2.5
配子类型
ABD
ABd
AbD
Abd
aBD
aBd
abD
abd
数量
163
1455
1
148
192
1
1158
130
P
F1
F1F1自交得F2
甲与乙杂交
全部可育
可育株:雄性不育株=13:3
【生物】黑龙江省龙东十校2024-2025学年高三上学期开学考试(解析版): 这是一份【生物】黑龙江省龙东十校2024-2025学年高三上学期开学考试(解析版),共24页。试卷主要包含了本试卷主要考试内容等内容,欢迎下载使用。
黑龙江省龙东十校2024-2025学年高三上学期开学考试生物试卷(Word版附答案): 这是一份黑龙江省龙东十校2024-2025学年高三上学期开学考试生物试卷(Word版附答案),共9页。试卷主要包含了本试卷主要考试内容,阿尔茨海默病与β-淀粉样蛋白等内容,欢迎下载使用。
黑龙江省龙东地区2023-2024高三上学期期中考试生物试卷: 这是一份黑龙江省龙东地区2023-2024高三上学期期中考试生物试卷,共8页。