









所属成套资源:2024-2025学年高一上学期期中模拟考试化学试卷多份(Word版附解析)
- 2024-2025学年高一上学期期中模拟考试化学(人教版2019,必修第一册第1_2章)01试卷(Word版附解析) 试卷 0 次下载
- 2024-2025学年高一上学期期中模拟考试化学(人教版2019,必修第一册第1章_第3章第1节)02试卷(Word版附解析) 试卷 0 次下载
- 2024-2025学年高一上学期期中模拟考试化学(上海专用,沪教版2020必修第一册第1_2章)试卷(Word版附解析) 试卷 0 次下载
- 2024-2025学年高一上学期期中模拟考试化学(苏教版2019)试卷(Word版附解析) 试卷 0 次下载
- 2024-2025学年高一上学期期中模拟考试化学(天津专用,人教版2019必修第一册第1_2章)试卷(Word版附解析) 试卷 0 次下载
2024-2025学年高一上学期期中模拟考试化学(人教版2019第1-2章)试卷(Word版附解析)
展开
这是一份2024-2025学年高一上学期期中模拟考试化学(人教版2019第1-2章)试卷(Word版附解析),文件包含高一年级化学期中模拟卷全解全析docx、高一年级化学期中模拟卷测试范围第1-2章人教版2019考试版A4docx、高一年级化学期中模拟卷测试范围第1-2章人教版2019考试版A3docx、高一年级化学期中模拟卷答题卡docx、高一年级化学期中模拟卷答题卡pdf、高一年级化学期中模拟卷参考答案docx等6份试卷配套教学资源,其中试卷共24页, 欢迎下载使用。
注意事项:
1.本试卷分第Ⅰ卷(选择题)和第Ⅱ卷(非选择题)两部分。答卷前,考生务必将自己的姓名、准考证号填写在答题卡上。
2.回答第Ⅰ卷时,选出每小题答案后,用2B铅笔把答题卡上对应题目的答案标号涂黑。如需改动,用橡皮擦干净后,再选涂其他答案标号。写在本试卷上无效。
3.回答第Ⅱ卷时,将答案写在答题卡上。写在本试卷上无效。
4.测试范围:第一、二章(人教版2019必修一)。
5.难度系数:0.70
6.考试结束后,将本试卷和答题卡一并交回。
可能用到的相对原子质量:H-1 C-12 N-14 O-16 Si-28 S-32 Cl-35.5 Na-23 Mg-24 Al-27 Ca-40 Fe-56 Cu-64 As-75 Ba-137
第Ⅰ卷(选择题 共45分)
一、选择题(本题共15个小题,每小题3分,共45分。在每小题给出的四个选项中,只有一项是符合题目要求的)
1.古代利用绿矾(FeSO4·7H2O)制取硫酸。制取过程中FeSO4·7H2O首先发生如下分解反应:2[FeSO4·7H2O]Fe2O3+SO2↑+SO3↑+14H2O,该反应中没有涉及的物质类别是( )
A.盐B.酸性氧化物C.碱性氧化物D.含氧酸
2.下列物质的保存方法不正确的是( )
A.金属钠保存在煤油中B.氯水保存在无色试剂瓶中
C.过氧化钠应密封保存D.漂白粉密封保存
3.下列反应(条件均省略)中,反应物中的各种元素都参加了氧化还原反应的是( )
A.2KNO3+S+3C===K2S+N2↑+3CO2↑ B.2KMnO4===K2MnO4+MnO2+O2↑
C.4HNO3===2H2O+4NO2↑+O2↑ D.HgS+O2===Hg+SO2
4.我国中科院天津工业生物所首次在实验室实现以二氧化碳(CO2)为原料人工合成淀粉[(C6H10O5)n]。下列有关二氧化碳和淀粉的说法正确的是( )
A.1 ml CO2的质量为44 g·ml-1 B.淀粉的摩尔质量为162 g·ml-1
C.淀粉中C、H、O的质量之比为6∶10∶5 D.11 g CO2物质的量为0.25 ml
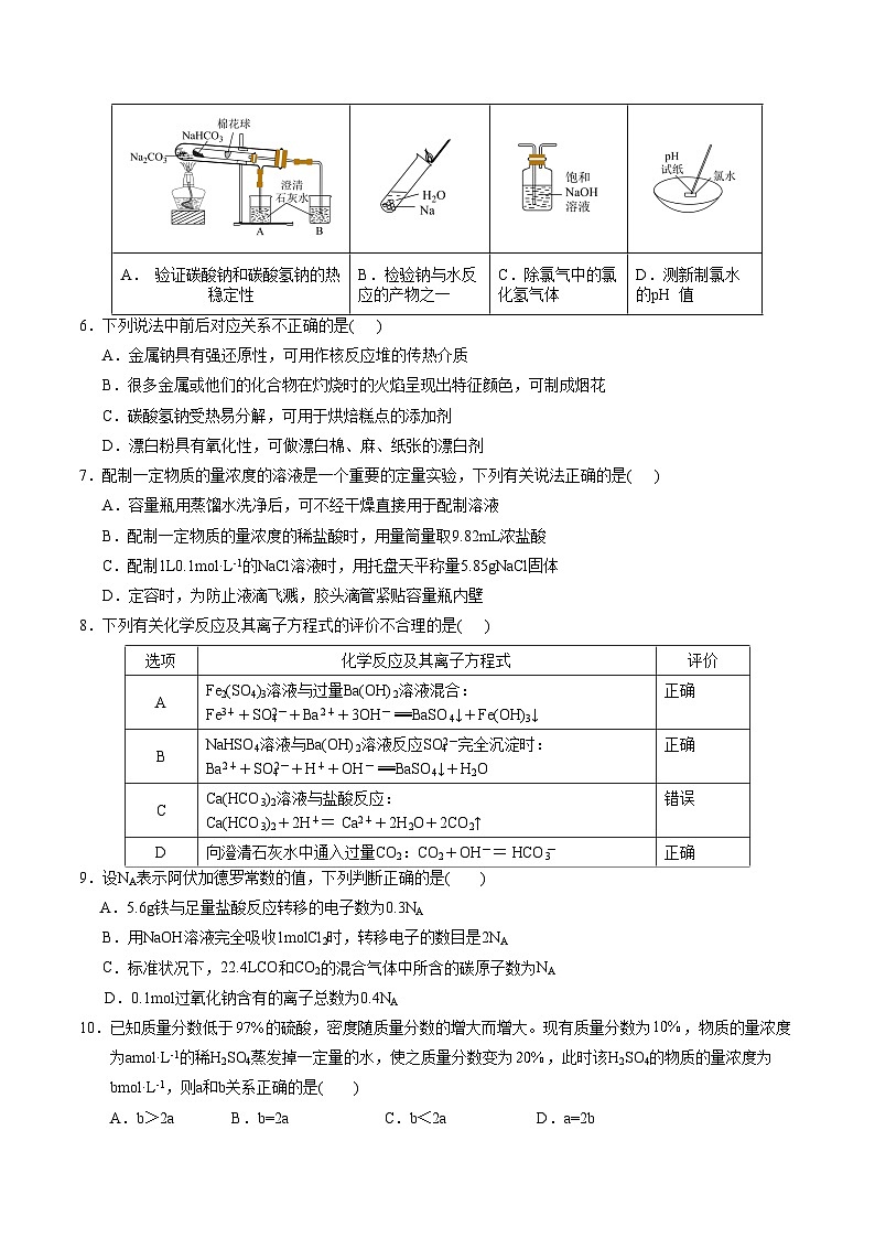
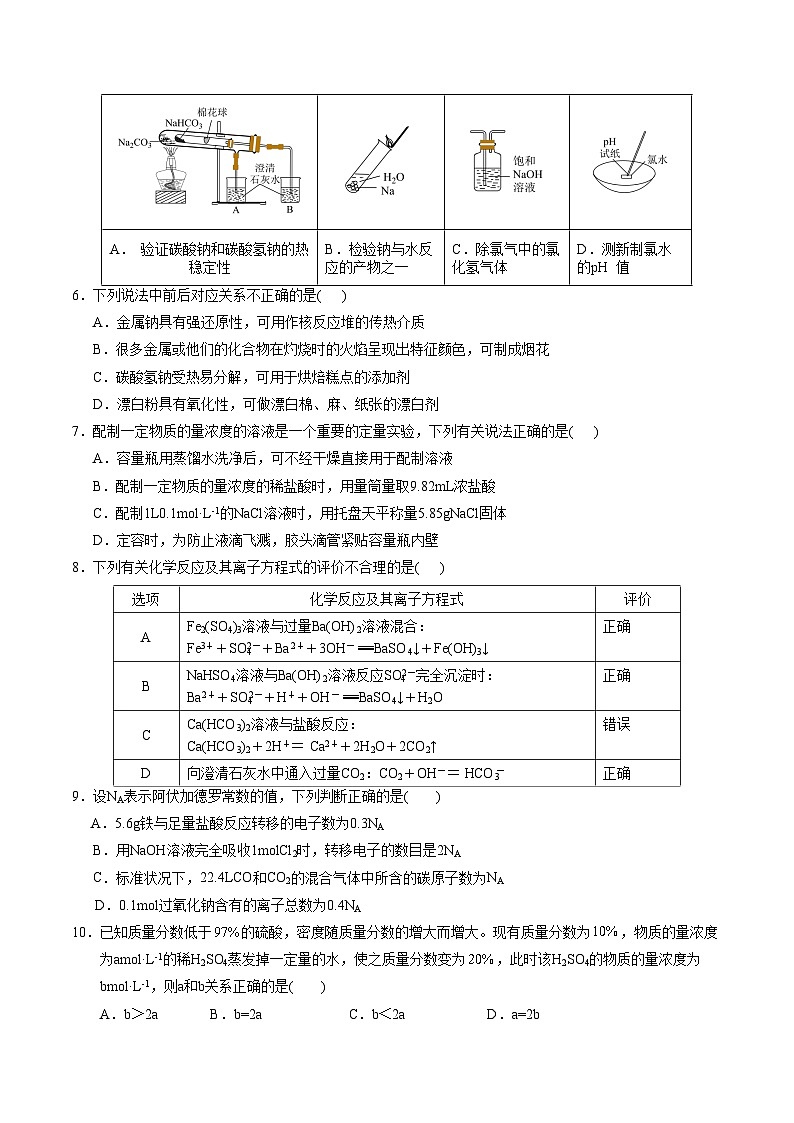
5.下列实验装置正确且能达到实验目的的是( )
6.下列说法中前后对应关系不正确的是( )
A.金属钠具有强还原性,可用作核反应堆的传热介质
B.很多金属或他们的化合物在灼烧时的火焰呈现出特征颜色,可制成烟花
C.碳酸氢钠受热易分解,可用于烘焙糕点的添加剂
D.漂白粉具有氧化性,可做漂白棉、麻、纸张的漂白剂
7.配制一定物质的量浓度的溶液是一个重要的定量实验,下列有关说法正确的是( )
A.容量瓶用蒸馏水洗净后,可不经干燥直接用于配制溶液
B.配制一定物质的量浓度的稀盐酸时,用量筒量取9.82mL浓盐酸
C.配制1L0.1ml·L-1的NaCl溶液时,用托盘天平称量5.85gNaCl固体
D.定容时,为防止液滴飞溅,胶头滴管紧贴容量瓶内壁
8.下列有关化学反应及其离子方程式的评价不合理的是( )
9.设NA表示阿伏加德罗常数的值,下列判断正确的是( )
A.5.6g铁与足量盐酸反应转移的电子数为0.3NA
B.用NaOH溶液完全吸收1mlCl2时,转移电子的数目是2NA
C.标准状况下,22.4LCO和CO2的混合气体中所含的碳原子数为NA
D.0.1ml过氧化钠含有的离子总数为0.4NA
10.已知质量分数低于的硫酸,密度随质量分数的增大而增大。现有质量分数为,物质的量浓度为aml·L-1的稀H2SO4蒸发掉一定量的水,使之质量分数变为,此时该H2SO4的物质的量浓度为bml·L-1,则a和b关系正确的是( )
A.b>2aB.b=2aC.b<2aD.a=2b
11.某运载火箭的主要燃料是偏二甲肼(用R表示)和四氧化二氮,在火箭发射时,两者剧烈反应产生大量气体并释放出大量的热,反应的化学方程式为R+2N2O4=3N2↑+4H2O↑+2CO2↑,则下列叙述错误的是( )
A.此反应是氧化还原反应 B.反应瞬间产生大量高温气体,推动火箭飞行
C.在反应中N2O4作还原剂 D.R的分子式为C2H8N2
12.对于化学反应A+B==C+D,下列说法中正确的是( )
A.若生成物C、D中有一种为单质,则该反应一定是置换反应
B.若生成物C和D分别为两种沉淀,A、B有可能为盐和碱
C.若C、D是盐和水,则A、B一定是酸和碱
D.若C、D是两种化合物,则A、B一定是化合物
13.工业上将氯气通入冷的石灰乳中制备漂白粉,一种简单的制备流程如图所示。下列有关说法正确的是( )
A.漂白粉的水溶液能导电,则漂白粉为电解质
B.“反应”中Cl2是氧化剂,Ca(OH)2是还原剂
C.漂白粉是比氯水更稳定的漂白剂
D.工业制备漂白粉的离子方程式为2OH-+Cl2=Cl-+ClO-+H2O
14.元素的价类二维图是我们学习元素及其化合物相关知识的重要模型和工具。下图为钠元素的价类二维图。下列有关叙述错误的是( )
A.若a是,其中氢元素的化合价为价
B.b能与水剧烈反应产生氢气
C.c包含Na2O和Na2O2,二者均为碱性氧化物
D.若e是NaHCO3,其晶体溶于水时伴随着吸热现象
15.某白色粉末中可能含有Ba(NO3)2、CaCl2、Na2CO3,现进行以下实验:
(1)将部分粉末加入水中,振荡,有白色沉淀生成;
(2)向(1)中的悬浊液中加入过量稀硝酸,白色沉淀消失,并有气泡产生;
(3)取少量(2)的溶液滴入AgNO3溶液,有白色沉淀生成。
根据上述现象判断,下列说法中不正确的是( )
A.原白色粉末中肯定含有Na2CO3
B.原白色粉末中肯定含有CaCl2
C.实验(1)后的溶液中肯定不含Na2CO3
D.根据以上实验无法确定原白色粉末中是否含有Ba(NO3)2
第II卷(非选择题 共55分)
二、填空题(本题共4小题,共55分)
16.(14分)对于数以千万计的化学物质和十分丰富的化学变化,分类法的作用几乎是无可替代。某化学兴趣小组对下列四组物质进行研究:
A.HCl、H2SO4、H2CO3、HNO3
B.NaNO3、AgNO3、Ba(NO3)2、Na2CO3
C.FeCl3溶液、蒸馏水、CaCO3悬浊液、Fe(OH)3胶体
D.NaOH、KOH、Ba(OH)2、Fe2O3
(1)填写下列空白:
(2)写出(1)表中“不属于该类别的物质”发生反应的化学方程式。
A(足量)+B→气体: ;
A+D: 。
(3)取一小烧杯加入20ml蒸馏水,加热至沸腾后,向沸水中滴入几滴 溶液,继续煮沸直至溶液呈 色,即制得Fe(OH)3胶体,将制得的胶体放置于暗处用激光笔照射,可以产生 效应。这个实验可以用来区别 。
(4)酸碱盐的水溶液都具有导电性,原因酸、碱、盐溶于水在水分子的作用下都能解离出自由移动的离子。电导率是衡量溶液导电能力大小的物理量。在相同条件下,电导率与离子浓度(单位体积内的离子个数)成正比。如图所示是利用数字传感技术测定氢氧化钠溶液与稀硫酸反应过程中的电导率变化。
①M点的意义是 。
②P点和N点的电导率相同,对应溶液中的离子是否相同? (选填“相同”或“不相同”)。
17.(14分)物质分类与转化是学习化学的基石,如图为氯及其化合物的“价一类”二维图,请正确回答下列问题:
(1)填写二维图缺失的内容:化学式 A ;类别 B 。
(2)已知HClO4像盐酸一样属于强酸,写出其电离方程式为 ;
(2)某同学利用以下试剂研究HCl性质,进行了如下预测:
a.NaClO b.Fe c.NaOH d.KMnO4 e.AgNO3
从物质类别上看,HCl属于 ,可能与 发生反应(填序号);
从化合价角度看,Cl-具有 性,可能与 发生反应(填序号)。
(3)关于盐酸与NaClO反应,同学们有不同意见,甲同学认为发生反应:NaClO+HCl=NaCl+HClO,该反应属于 反应类型(填四大基本反应类型);乙同学认为发生氧化还原反应,因为他曾经看到一篇报道称:某家庭主妇在清洗卫生间时,因混合使用“洁厕灵”(主要成分是稀盐酸)与“84”消毒液(主要成分是 NaClO)而发生氯气中毒事件。请写出反应方程式 ;该反应从化合价角度体现了盐酸具有 性。
18.(13分)三氧化二砷(As2O3),俗称砒霜,无臭无味,外观为白色霜状粉末,微溶于水。请回答下列问题:
(1)As2O3中As元素的化合价为_______价。
(2)砒霜包装标签上应印有的标志是__________。
A. B. C. D.
(3)As2O3与NaOH溶液反应的化学方程式为As2O3+2NaOH=2NaAsO2+H2O,该反应_____(填“属于”或“不属于”)氧化还原反应,该反应的离子方程式为__________________________________。
(4)菜谱中记载:河虾不宜与西红柿同食。主要原因是河虾中含有五价砷,西红柿中含有比较多的维生素C,两者同食可给出一个公式:大量海鲜大量维生素C=砒霜。下面有关解释不正确的是______________。
A.青菜中含有维生素CB.维生素C具有氧化性
C.致人中毒过程中砷发生还原反应D.砒霜是还原产物
(5)已知As2O3与Zn可发生反应6Zn+As2O3+6H2SO4=2AsH3↑+6ZnSO4+3H2O,其中氢元素的化合价未发生变化。
①用双线桥法标明上述反应方程式中电子转移的方向和数目_______________________。
②As2O3在上述反应中表现出 性,若生成0.2ml AsH3,则转移电子的物质的量为 ml。
19.(14分)某种胃药的有效成分为碳酸钙,测定其中碳酸钙含量的操作顺序如下(设该药片中的其它成分不与盐酸或氢氧化钠反应)。请回答下列问题:
①配制0.10ml∙L-1稀盐酸和0.10ml∙L-1NaOH溶液
②向一粒研碎后的药片(0.10g)中加入20.00mL蒸馏水
③加入∙L-1稀盐酸
④用0.10ml∙L-1NaOH溶液中和过量的稀盐酸,记录所消耗NaOH溶液的体积
(1)测定过程中发生反应的离子方程式为 、 。
(2)该测定实验共进行了4次。实验室现有50mL、100mL、250mL、500mL4种规格的容量瓶,则配制盐酸应选用 ,理由是 。
(3)实验室常用浓盐酸来配制稀盐酸。已知某浓盐酸密度为1.20 g∙cm-3,HCl的质量分数为36.5%,则该浓盐酸的物质的量浓度为 ml∙L-1。(小数点后保留一位小数)
(4)浓盐酸配制稀盐酸时,一般可分为几个步骤:①量取;②计算;③稀释;④摇匀;⑤转移;⑥洗涤;⑦定容;⑧冷却。其正确的操作顺序为:②→①→③→_____→_____→______→______→④(填序号)。
(5) 下列操作会使配制的溶液物质的量浓度偏低的是 。
A.定容时俯视容量瓶刻度线 B.容量瓶用蒸馏水洗涤后未干燥
C.未将洗涤液转移进容量瓶 D.定容时水加多了用胶头滴管吸出
E.摇匀静置,液面下降A. 验证碳酸钠和碳酸氢钠的热稳定性
B.检验钠与水反应的产物之一
C.除氯气中的氯化氢气体
D.测新制氯水的pH 值
选项
化学反应及其离子方程式
评价
A
Fe2(SO4)3溶液与过量Ba(OH)2溶液混合:
Fe3++SO42-+Ba2++3OH-=BaSO4↓+Fe(OH)3↓
正确
B
NaHSO4溶液与Ba(OH)2溶液反应SO42-完全沉淀时:
Ba2++SO42-+H++OH-=BaSO4↓+H2O
正确
C
Ca(HCO3)2溶液与盐酸反应:
Ca(HCO3)2+2H+=Ca2++2H2O+2CO2↑
错误
D
向澄清石灰水中通入过量CO2:CO2+OH-=HCO3-
正确
A组
B组
C组
D组
分类标准
含氧酸
②
分散系
④
不属于该类别的物质
①
Na2CO3
③
Fe2O3
相关试卷
这是一份2024-2025学年高一上学期期中模拟考试化学(北京专用,人教版2019必修第一册第1_2章)试卷(Word版附解析),文件包含北京专用人教版2019必修第一册第1_2章北京专用全解全析docx、北京专用人教版2019必修第一册第1_2章北京专用人教版2019必修一第1-2章考试版A4docx、北京专用人教版2019必修第一册第1_2章北京专用人教版2019必修一第1-2章考试版A3docx、北京专用人教版2019必修第一册第1_2章北京专用参考答案docx、北京专用人教版2019必修第一册第1_2章北京专用答题卡docx、北京专用人教版2019必修第一册第1_2章北京专用答题卡pdf等6份试卷配套教学资源,其中试卷共36页, 欢迎下载使用。
这是一份2024-2025学年高一上学期期中模拟考试化学(江苏专用苏教版2019)试卷(Word版附解析),文件包含江苏专用苏教版2019第一册专题1_专题3第二单元全解全析江苏专用测试范围专题1专题3第二单元苏教版2019docx、江苏专用苏教版2019第一册专题1_专题3第二单元测试范围专题1专题3第二单元苏教版2019考试版A4docx、江苏专用苏教版2019第一册专题1_专题3第二单元测试范围专题1专题3第二单元苏教版2019考试版A3docx、江苏专用苏教版2019第一册专题1_专题3第二单元参考答案docx、江苏专用苏教版2019第一册专题1_专题3第二单元答题卡A4版docx、江苏专用苏教版2019第一册专题1_专题3第二单元答题卡A4版pdf等6份试卷配套教学资源,其中试卷共32页, 欢迎下载使用。
这是一份2024-2025学年高一上学期期中模拟考试化学(人教版2019,必修第一册第1_2章)01试卷(Word版附解析),文件包含人教版2019必修第一册第1_2章01全解全析docx、人教版2019必修第一册第1_2章01测试范围第12章人教版2019必修第一册考试版A4docx、人教版2019必修第一册第1_2章01测试范围第12章人教版2019必修第一册考试版A3docx、人教版2019必修第一册第1_2章01答题卡A4版docx、人教版2019必修第一册第1_2章01答题卡A4版pdf、人教版2019必修第一册第1_2章01参考答案docx等6份试卷配套教学资源,其中试卷共26页, 欢迎下载使用。