青海省西宁二十一中学2024年九上数学开学综合测试试题【含答案】
展开
这是一份青海省西宁二十一中学2024年九上数学开学综合测试试题【含答案】,共23页。试卷主要包含了选择题,填空题,解答题等内容,欢迎下载使用。
一、选择题(本大题共8个小题,每小题4分,共32分,每小题均有四个选项,其中只有一项符合题目要求)
1、(4分)某企业1~5月份利润的变化情况如图所示,以下说法与图中反映的信息相符的是( ).
A.1~2月份利润的增长快于2~3月份利润的增长
B.1~4月份利润的极差与1~5月份利润的极差不同
C.1~5月份利润的众数是130万元
D.1~5月份利润的中位数为120万元
2、(4分)把一元二次方程x2﹣6x+1=0配方成(x+m)2=n的形式,正确的是( )
A.(x+3)2=10 B.(x﹣3)2=10 C.(x+3)2=8 D.(x﹣3)2=8
3、(4分)已知平行四边形中,一个内角,那么它的邻角( ).
A.B.C.D.
4、(4分)若分式 有意义,则x的取值范围是
A.x>1B.x<1C.x≠1D.x≠0
5、(4分)用正三角形和正方形镶嵌一个平面,在同一个顶点处,正三角形和正方形的个数之比为( )
A.1:1B.1:2C.2:3D.3:2
6、(4分)如图,有两个可以自由转动的转盘(每个转盘均被等分),同时转动这两个转盘,待转盘停止后,两个指针同时指在偶数上的概率是( )
A.B.C.D.
7、(4分)某校八年级学生去距学校10km的科技馆参观,一部分学生骑自行车,过了30min,其余学生乘汽车出发,结果他们同时到达.已知汽车的速度是骑自行车学生速度的4倍,设骑自行车学生的速度为xkm/h,则下列方程正确的是( )
A.B.C.D.
8、(4分)甲、乙、丙三个旅行团的游客人数都相等,且每个团游客的平均年龄都是35岁,这三个团游客年龄的方差分别是28,18.6,1.1.导游小李最喜欢带游客年龄相近的团队,若在三个团中选择一个,则他应选( )
A.甲团B.乙团C.丙团D.三个团都一样
二、填空题(本大题共5个小题,每小题4分,共20分)
9、(4分)数据2,4,3,x,7,8,10的众数为3,则中位数是_____.
10、(4分)一组数据:2,﹣1,0,x,1的平均数是0,则x=_____.
11、(4分)当x______时,分式有意义.
12、(4分)已知等腰三角形的两条中位线的长分别为2和3,则此等腰三角形的周长为_____.
13、(4分)在平面直角坐标系中,已知一次函数y=x+1的图象经过P1(x1,y1)、P2(x2,y2)两点,若x1<x2,则y1_____y2(填“>”,“<”或“=”).
三、解答题(本大题共5个小题,共48分)
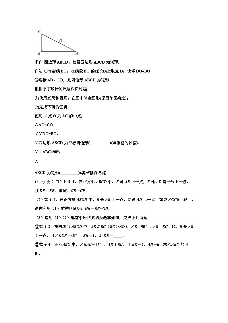
14、(12分)下面是小丁设计的“利用直角三角形和它的斜边中点作矩形”的尺规作图过程.
已知:如图,在RtΔABC中,∠ABC=90°,0为AC的中点.
求作:四边形ABCD,使得四边形ABCD为矩形.
作法:①作射线BO,在线段BO的延长线上取点D,使得DO=BO;
②连接AD,CD,则四边形ABCD为矩形.
根据小丁设计的尺规作图过程.
(1)使用直尺和圆规,在图中补全图形(保留作图痕迹);
(2)完成下面的证明.
证明:∴点O为AC的中点,
∴AO=CO.
又∵DO=BO,
∵四边形ABCD为平行四边形(__________)(填推理的依据).
∵∠ABC=90°,
∴ABCD为矩形(_________)(填推理的依据).
15、(8分)(1)如图1,在正方形ABCD中,E是AB上一点,F是AD延长线上一点,且DF=BE.求证:CE=CF;
(2)如图2,在正方形ABCD中,E是AB上一点,G是AD上一点,如果∠GCE=45°,请你利用(1)的结论证明:GE=BE+GD.
(3)运用(1)(2)解答中所积累的经验和知识,完成下列两题:
①如图3,在四边形ABCD中,AD∥BC(BC>AD),∠B=90°,AB=BC=12,E是AB上一点,且∠DCE=45°,BE=4,则DE= .
②如图4,在△ABC中,∠BAC=45°,AD⊥BC,且BD=2,AD=6,求△ABC的面积.
16、(8分)如图,在平面直角坐标系中,已知直线,都经过点,它们分别与轴交于点和点,点、均在轴的正半轴上,点在点的上方.
(1)如果,求直线的表达式;
(2)在(1)的条件下,如果的面积为3,求直线的表达式.
17、(10分)正方形ABCD中,点E是BD上一点,过点E作EF⊥AE交射线CB于点F,连结CE.
(1)已知点F在线段BC上.
①若AB=BE,求∠DAE度数;
②求证:CE=EF;
(2)已知正方形边长为2,且BC=2BF,请直接写出线段DE的长.
18、(10分)如图,平行四边形ABCD中,AB=4cm,BC=6cm,∠B=60°,G是CD的中点,E是边AD上的动点,EG的延长线与BC的延长线交于点F,连接CE,DF.
(1)求证:四边形CEDF是平行四边形;
(2)①AE为何值时四边形CEDF是矩形?为什么?
②AE为何值时四边形CEDF是菱形?为什么?
B卷(50分)
一、填空题(本大题共5个小题,每小题4分,共20分)
19、(4分)如图,在平面直角坐标系中,函数y=2x和y=﹣x的图象分别为直线l1,l2,过点(1,0)作x轴的垂线交l2于点A1,过点A1作y轴的垂线交l2于点A2,过点A2作x轴的垂线交l2于点A3,过点A3作y轴的垂线交l2于点A4,…依次进行下去,则点A2017的坐标为_________________.
20、(4分)如图,在中,,,,点在上,以为对角线的所有中,的最小值是____.
21、(4分)若点A(x1,y1)和点B(x1+1,y2)都在一次函数y=2018x-2019的图象上,则y1_______y2(选择“>”、“<”或“=”填空).
22、(4分)直角三角形的两条直角边长为6,8,那么斜边上的中线长是____.
23、(4分)甲、乙两车从城出发匀速行驶至城在个行驶过程中甲乙两车离开城的距离(单位:千米)与甲车行驶的时间(单位:小时)之间的函数关系如图所示.则下列结论: ①两城相距千米;②乙车比甲车晚出发小时,却早到小时;③乙车出发后小时追上甲车;④在乙车行驶过程中.当甲、乙两车相距千米时,或,其中正确的结论是_________.
二、解答题(本大题共3个小题,共30分)
24、(8分)如图,BE=CF,DE⊥AB的延长线于点E,DF⊥AC于点F,且DB=DC,求证:AD是∠EAC的平分线.
25、(10分)先化简,再求代数式的值,其中
26、(12分)将两张完全相同的矩形纸片ABCD、FBED按如图方式放置,BD为重合的对角线.重叠部分为四边形DHBG,
(1)试判断四边形DHBG为何种特殊的四边形,并说明理由;
(2)若AB=8,AD=4,求四边形DHBG的面积.
参考答案与详细解析
一、选择题(本大题共8个小题,每小题4分,共32分,每小题均有四个选项,其中只有一项符合题目要求)
1、C
【解析】
根据折线图1~2月以及2~3月的倾斜程度可以得出:
2~3月份利润的增长快于1~2月份利润的增长;故A选项错误,
1~4月份利润的极差为:130-100=30,1~5月份利润的极差为:130-100=30;故B选项错误;
根据只有130出现次数最多,∴130万元是众数,故C选项正确;
1~5月份利润的中位数是:从小到大排列后115万元位于最中间,故D选项错误
2、D
【解析】
直接利用配方法进行求解即可.
【详解】
解:移项可得:x2-6x=-1,
两边加9可得:x2-6x+9=-1+9,
配方可得:(x-3)2=8,
故选:D.
本题主要考查配方法的应用,熟练掌握配方的过程是解题的关键.
3、C
【解析】
根据平行四边形的性质:邻角互补,求解即可.
【详解】
∵四边形ABCD是平行四边形,
∴∠A+∠B=180°,
∵∠A=60°,
∴∠B=120°,
故选C.
本题考查了平行四边形的性质:邻角互补,属于基础性题目.
4、C
【解析】
分式分母不为0,所以,解得.
故选:C.
5、D
【解析】
分别求出各个正多边形的每个内角的度数,结合镶嵌的条件即可求出答案.
【详解】
解:正三角形的每个内角是,正方形的每个内角是,
,
用正三角形和正方形镶嵌平面,每一个顶点处有3个正三角形和2个正方形.
正三角形和正方形的个数之比为,
故选.
本题考查平面密铺的知识,比较简单,几何图形镶嵌成平面的关键是:围绕一点拼在一起的多边形的内角加在一起恰好组成一个周角.
6、B
【解析】
根据题意画出树状图,然后由树状图求得所有可能的结果与两个指针同时指在偶数上的情况,再利用概率公式即可求得答案.
【详解】
根据题意列树状图得:
∵共有25可能出现的情况,两个指针同时指在偶数上的情况有6种,
∴两个指针同时指在偶数上的概率为: ,
故选B
本题考查了列表法与树状图法求概率的知识,概率=所求情况数与总情况数之比.熟练掌握列表法与树状图法及概率公式是解题关键.
7、A
【解析】
汽车的速度是4xkm/h, 骑自行车所需要的时间=乘汽车的时间+30min,故选A.
8、C
【解析】
根据方差的意义即可得.
【详解】
方差越小,表示游客年龄波动越小、越相近
则他应该选择丙团
故选:C.
本题考查了方差的意义,掌握理解方差的意义是解题关键.
二、填空题(本大题共5个小题,每小题4分,共20分)
9、1
【解析】
先根据众数是一组数据中出现次数最多的数据,求得x,再由中位数要把数据按从小到大的顺序排列,位于最中间的一个数(或两个数的平均数)为中位数.
【详解】
解:∵这组数据2,1,3,x,7,8,10的众数为3,
∴x=3,
从小到大排列此数据为:2,3,3,1,7,7,10,
处于中间位置的数是1,
∴这组数据的中位数是1;
故答案为:1.
本题主要考查数据统计中的众数和中位数的计算,关键在于根据题意求出未知数.
10、-2
【解析】
根据平均数的公式可得关于x的方程,解方程即可得.
【详解】
由题意得
,
解得:x=-2,
故答案为:-2.
本题考查了平均数,熟练掌握平均数的计算公式是解题的关键.
11、≠
【解析】
试题分析:分式有意义的条件:分式的分母不为0时,分式才有意义.
由题意得,.
考点:分式有意义的条件
点评:本题属于基础应用题,只需学生熟练掌握分式有意义的条件,即可完成.
12、14或1
【解析】
因为三角形中位线的长度是相对应边长的一半,所以此三角形有一条边为4,一条为6;那么就有两种情况,或腰为4,或腰为6,再分别去求三角形的周长.
【详解】
解:∵等腰三角形的两条中位线长分别为2和3,
∴等腰三角形的两边长为4,6,
当腰为6时,则三边长为6,6,4;周长为1;
当腰为4时,则三边长为4,4,6;周长为14;
故答案为:14或1.
此题涉及到三角形中位线与其三边的关系,解答此题时要注意分类讨论,不要漏解.
13、
【解析】
根据一次函数的性质,k>0时,y随x的增大而增大;k<0时,y随x的增大而减小,从而得出答案.
【详解】
一次函数y=x+1,,y随x的增大而减小
∵x1<x2
∴y1>y2
故答案为:>
本题考查了一次函数的增减性,熟练掌握相关知识点是解题关键.
三、解答题(本大题共5个小题,共48分)
14、 (1)作图如图所示,见解析(2)对角线互相平分的四边形是平行四边形, 有一个角是直角的平行四边形是矩形.
【解析】
(1)根据要求画出图形即可.
(2)根据有一个角是直角的平行四边形是矩形即可证明.
【详解】
(1)如图,矩形ABCD即为所求.
(2)理由:∵点O为AC的中点,
∴AO=CO
又∵DO=BO,
∴四边形ABCD为平行四边形(对角线互相平分的四边形是平行四边形)
∵∠ABC=90°,
∴▱ABCD为矩形(有一个角是直角的平行四边形是矩形).
故答案为:对角线互相平分的四边形是平行四边形,有一个角是直角的平行四边形是矩形.
本题考查作图-复杂作图,矩形的判定等知识,解题的关键是熟练掌握基本知识.
15、(1)见解析;(2)见解析;(4)①DE=4;②△ABC的面积是1.
【解析】
(1)根据正方形的性质,可直接证明△CBE≌△CDF,从而得出CE=CF;
(2)延长AD至F,使DF=BE,连接CF,根据(1)知∠BCE=∠DCF,即可证明∠ECF=∠BCD=90°,根据∠GCE=45°,得∠GCF=∠GCE=45°,利用全等三角形的判定方法得出△ECG≌△FCG,即GE=GF,即可得出答案GE=DF+GD=BE+GD;
(4)①过C作CF⊥AD的延长线于点F.则四边形ABCF是正方形,设DF=x,则AD=12-x,根据(2)可得:DE=BE+DF=4+x,在直角△ADE中利用勾股定理即可求解;
②作∠EAB=∠BAD,∠GAC=∠DAC,过B作AE的垂线,垂足是E,过C作AG的垂线,垂足是G,BE和GC相交于点F,BF=2-2=4,设GC=x,则CD=GC=x,FC=2-x,BC=2+x.在直角△BCF中利用勾股定理求得CD的长,则三角形的面积即可求解.
【详解】
(1)证明:如图1,在正方形ABCD中,
∵BC=CD,∠B=∠CDF,BE=DF,
∴△CBE≌△CDF,
∴CE=CF;
(2)证明:如图2,延长AD至F,使DF=BE,连接CF,
由(1)知△CBE≌△CDF,
∴∠BCE=∠DCF.
∴∠BCE+∠ECD=∠DCF+∠ECD
即∠ECF=∠BCD=90°,
又∵∠GCE=45°,∴∠GCF=∠GCE=45°,
∵CE=CF,∠GCE=∠GCF,GC=GC,
∴△ECG≌△FCG,
∴GE=GF,
∴GE=DF+GD=BE+GD;
(4)①过C作CF⊥AD的延长线于点F.则四边形ABCF是正方形.
AE=AB﹣BE=12﹣4=8,
设DF=x,则AD=12﹣x,
根据(2)可得:DE=BE+DF=4+x,
在直角△ADE中,AE2+AD2=DE2,则82+(12﹣x)2=(4+x)2,
解得:x=2.
则DE=4+2=4.
故答案是:4;
②作∠EAB=∠BAD,∠GAC=∠DAC,过B作AE的垂线,垂足是E,过C作AG的垂线,垂足是G,BE和GC相交于点F,则四边形AEFG是正方形,且边长=AD=2,BE=BD=2,
则BF=2﹣2=4,设GC=x,则CD=GC=x,FC=2﹣x,BC=2+x.
在直角△BCF中,BC2=BF2+FC2,
则(2+x)2=42+x2,
解得:x=4.
则BC=2+4=5,
则△ABC的面积是:AD•BC=×2×5=1.
本题考查了全等三角形的判定和性质以及正方形的性质,解决本题的关键是注意每个题目之间的关系,正确作出辅助线.
16、(1);(2).
【解析】
(1)先根据A点坐标求出OA的长度,然后根据求出OB的长度,进而得到B点的坐标,最后利用待定系数法即可求出直线的表达式;
(2)首先利用的面积求出点C的坐标,然后利用待定系数法即可求出直线的表达式.
【详解】
(1),
.
,
点在轴正半轴,
.
设的函数解析式为,
把,代入得
解得:,
.
(2),
,
∵,
.
设,则,
点在点上方,
,
.
设的函数解析式为,
把,代入得,
解得:,
.
本题主要考查一次函数,掌握待定系数法及数形结合是解题的关键.
17、(1)①22.5°;②证明见解析;(2)或.
【解析】
(1)①先求得∠ABE的度数,然后依据等腰三角形的性质和三角形内角和定理求得∠BAE的度数,然后可求得∠DAE度数;
②先利用正方形的对称性可得到∠BAE=∠BCE,然后在证明又∠BAE=∠EFC,通过等量代换可得到∠BCE=∠EFC;
(2)当点F在BC上时,过点E作MN⊥BC,垂直为N,交AD于M.依据等腰三角形的性质可得到FN=CN,从而可得到NC的长,然后可得到MD的长,在Rt△MDE中可求得ED的长;当点F在CB的延长线上时,先根据题意画出图形,然后再证明EF=EC,然后再按照上述思路进行解答即可.
【详解】
(1)①∵ABCD为正方形,∴∠ABE=45°,
又∵AB=BE,∴∠BAE(180°﹣45°)=67.5°,
∴∠DAE=90°﹣67.5°=22.5°;
②∵正方形ABCD关于BD对称,
∴△ABE≌△CBE,∴∠BAE=∠BCE,
又∵∠ABC=∠AEF=90°,∴∠BAE=∠EFC,∴∠BCE=∠EFC,∴CE=EF;
(2)如图1,过点E作MN⊥BC,垂直为N,交AD于M,
∵CE=EF,∴N是CF的中点,
∵BC=2BF,∴,
又∵四边形CDMN是矩形,△DME为等腰直角三角形,
∴CN=DM=ME,
∴EDDMCN;
如图2,过点E作MN⊥BC,垂直为N,交AD于M,
∵正方形ABCD关于BD对称,∴△ABE≌△CBE,∴∠BAE=∠BCE,
又∵∠ABF=∠AEF=90°,∴∠BAE=∠EFC,
∴∠BCE=∠EFC,∴CE=EF,∴FN=CN,
又∵BC=2BF,∴FC=3,∴CN,∴EN=BN,∴DE,
综上所述:ED的长为或.
本题考查了正方形的性质、全等三角形的性质和判定、等腰三角形的性质和判定、等腰直角三角形的性质,正确添加辅助线并灵活运用相关知识是解本题的关键.
18、(1)见解析;(2)①当AE=4cm时,四边形CEDF是矩形.理由见解析;②当AE=2时,四边形CEDF是菱形,理由见解析.
【解析】
(1)先证△GED≌△GFC,推出DE=CF和DE∥CF,再根据平行四边形的判定推出即可;
(2)①作AP⊥BC于P,先证明△ABP≌△CDE,然后求出DE的值即可得出答案;②先证明△CDE是等边三角形,然后求出DE的值即可得出答案.
【详解】
(1)证明:∵四边形ABCD是平行四边形
∴AD∥BF,
∴∠DEF=∠CFE,∠EDC=∠FCD,
∵G是CD的中点,
∴GD=GC,
∴△GED≌△GFC,
∴DE=CF,DE∥CF,
∴四边形CEDF是平行四边形,
(2)①当AE=4cm时,四边形CEDF是矩形.
理由:作AP⊥BC于P,
∵四边形CEDF是矩形,
∴∠CED=∠APB=90°,
∴AP=CE,
又∵ABCD是平行四边形,
∴AB=CD=4cm,
则△ABP≌△CDE(HL),
∴BP=DE,
∵AB=4cm,∠B=60°,
∴BP=AB×cs60°=4×=2(cm),
∴BP=DE=2cm,
又∵BC=AD=6cm,
∴AE=AD-DE=6-2=4(cm);.
②当AE=2时,四边形CEDF是菱形.
理由:∵平行四边形CEDF是菱形,
∴DE=CE,
又∵∠CDE=∠B=60°,
∴△CDE是等边三角形,
∵四边形ABCD是平行四边形,
∴AB=CD=4cm,DE=CD=4cm,
∵BC=AD=6cm,
则AE=AD-DE=6-4=2(cm).
本题考查了平行四边形的判定和性质,等边三角形的判定和性质,全等三角形的判定和性质以及三角函数应用,注意:有一组对边平行且相等的四边形是平行四边形.
一、填空题(本大题共5个小题,每小题4分,共20分)
19、(21008,21009).
【解析】
观察,发现规律:A1(1,2),A2(﹣2,2),A3(﹣2,﹣4),A4(4,﹣4),A5(4,8),…,
∴A2n+1((﹣2)n,2(﹣2)n)(n为自然数).
∵2017=1008×2+1,
∴A2017的坐标为((﹣2)1008,2(﹣2)1008),
即A2017(21008,21009).
故答案为(21008,21009).
【点睛】本题主要考查一次函数图象中点的坐标特征以及规律问题中点的坐标变化特征,解题的关键是找出变化规律A2n+1((﹣2)n,2(﹣2)n)(n为自然数).解决时的关键是要先写出一些点的坐标,根据坐标的特征找出变化的规律.
20、6
【解析】
由平行四边形的对角线互相平分、垂线段最短知,当OD⊥BC时,DE线段取最小值.
【详解】
∵四边形ADCE是平行四边形,
∴OD=OE,OA=OC.
∴当OD取最小值时,DE线段最短,此时OD⊥BC.
∴OD是△ABC的中位线,
∴,,
∴,
∵在Rt△ABC中,∠B=90°,
,,
∴,
∴.
故答案为:6.
本题考查了平行四边形的性质,三角形中位线的性质以及垂线段最短的知识.正确理解DE最小的条件是关键.
21、<
【解析】
先根据直线y=1018x-1019判断出函数图象的增减性,再根据各点横坐标的大小进行判断即可.
【详解】
∵直线y=1018x-1019,k=1018>0,
∴y随x的增大而增大,
又∵x1<x1+1,
∴y1<y1.
故答案为:<.
本题考查的是一次函数的增减性,即一次函数y=kx+b(k≠0)中,当k>0,y随x的增大而增大;当k<0,y随x的增大而减小.
22、1.
【解析】
试题分析:∵直角三角形的两条直角边长为6,8,∴由勾股定理得,斜边=10.
∴斜边上的中线长=×10=1.
考点:1.勾股定理;2. 直角三角形斜边上的中线性质.
23、①②
【解析】
观察图象可判断①②,由图象所给数据可求得甲、乙两车离开A城的距离y与时间t的关系式,可求得两函数图象的交点,可判断③,再令两函数解析式的差为50,可求得t,可判断④,进而得出答案.
【详解】
由图象可知,A. B两城市之间的距离为300km,甲行驶的时间为5小时,而乙是在甲出发1小时后出发的,且用时3小时,即比甲早到1小时,
∴①②都正确;
设甲车离开A城的距离y与t的关系式为y甲=kt,
把(5,300)代入可求得,k=60,
∴y甲=60t,
设乙车离开A城的距离y与t的关系式为y乙=mt+n,
把(1,0)和(4,300)代入可得
解得
∴y乙=100t−100,
令y甲=y乙可得:60t=100t−100,
解得t=2.5,
即甲、乙两直线的交点横坐标为t=2.5,
此时乙出发时间为1.5小时,即乙车出发1.5小时后追上甲车,
∴③不正确;
令|y甲−y乙|=50,可得|60t−100t+100|=50,即|100−40t|=50,
当100−40t=50时,可解得t=,
当100−40t=−50时,可解得t=,
又当t=时,y甲=50,此时乙还没出发,
当t=时,乙到达B城,y甲=250;
综上可知当t的值为或或或t=时,两车相距50千米,
∴④不正确;
综上,正确的有①②,
故答案为:①②
本题考查了函数图像的实际应用,准确从图中获取信息并进行分析是解题的关键.
二、解答题(本大题共3个小题,共30分)
24、见解析
【解析】
首先证明Rt△BDE≌Rt△CDF,可得DE=DF,再根据到角的两边的距离相等的点在角的平分线上可得AD是∠EAC的平分线.
【详解】
证明:∵DE⊥AB的延长线于点E,DF⊥AC于点F,
∴∠BED=∠CFD=90°
在Rt△BDE和Rt△CDF中,,
∴Rt△BDE≌Rt△CDF(HL),
∴DE=DF,
∵DE⊥AB的延长线于点E,DF⊥AC于点F,
∴AD是∠BAC的平分线.
此题主要考查了角平分线的判定,关键是掌握到角的两边的距离相等的点在角的平分线上.
25、原式=
【解析】
分析:首先将分式的分子和分母进行因式分解,然后根据分式的除法和减法计算法则进行化简,最后将a的值代入化简后的式子得出答案.
详解:解:===,
当时,=.
点睛:本题主要考查的是分式的化简求值问题,属于基础题型.在分式化简的时候一定要注意因式分解的方法.
26、(1)四边形DHBG是菱形,理由见解析;(2)1.
【解析】
(1)由四边形ABCD、FBED是完全相同的矩形,可得出△DAB≌△DEB(SAS),进而可得出∠ABD=∠EBD,根据矩形的性质可得AB∥CD、DF∥BE,即四边形DHBG是平行四边形,再根据平行线的性质结合∠ABD=∠EBD,即可得出∠HDB=∠HBD,由等角对等边可得出DH=BH,由此即可证出▱DHBG是菱形;
(2)设DH=BH=x,则AH=8-x,在Rt△ADH中,利用勾股定理即可得出关于x的一元一次方程,解之即可得出x的值,再根据菱形的面积公式即可求出菱形DHBG的面积.
【详解】
解:四边形是菱形.理由如下:
∵四边形、是完全相同的矩形,
∴,,.
在和中,,
∴,
∴.
∵,,
∴四边形是平行四边形,,
∴,
∴,
∴是菱形.
由,设,则,
在中,,即,
解得:,即,
∴菱形的面积为.
本题考查了菱形的判定与性质、矩形的性质、全等三角形的判定与性质以及勾股定理,解题的关键是:(1)利用等角对等边找出DH=BH;(2)利用勾股定理求出菱形的边长.
题号
一
二
三
四
五
总分
得分
批阅人
相关试卷
这是一份2025届西宁市重点中学数学九上开学检测模拟试题【含答案】,共23页。试卷主要包含了选择题,填空题,解答题等内容,欢迎下载使用。
这是一份2025届青海省西宁市数学九上开学学业质量监测试题【含答案】,共21页。试卷主要包含了选择题,填空题,解答题等内容,欢迎下载使用。
这是一份2024年青海省西宁市海湖中学数学九上开学学业水平测试试题【含答案】,共22页。试卷主要包含了选择题,填空题,解答题等内容,欢迎下载使用。

