历史选择性必修1 国家制度与社会治理第12课 近代西方民族国家与国际法的发展当堂达标检测题
展开
这是一份历史选择性必修1 国家制度与社会治理第12课 近代西方民族国家与国际法的发展当堂达标检测题,共11页。试卷主要包含了单选题,材料分析题,论述题等内容,欢迎下载使用。
一、单选题
1.最符合“建立民族国家——确立专制王权——推翻专制王权”这一近代历史轨迹的国家是
A.英国
B.德国
C.美国
D.日本
2.1928年,美、法、英、德、日、意等十五个国家的代表共同签署《非战公约》,明确指出:缔约各方以他们各国人民的名义郑重声明,他们斥责用战争来解决国际纠纷,并在他们的相互关系上,废弃战争作为实行国家政策的工具”。这表明,《非战公约》
A.可以保证了缔约国家的安全B.各国废弃了以战争解决国际争端
C.体现了各国政府的共同意愿D.使限制和制止战争有了法律依据.
3.美国法学家沃格林认为宗教改革的一个重要结果就是:人们逐步认识到,由基督教的人所组成的制度上的统一体,已经无可挽回地倒塌了,新的共同体代替基督教的统一体已成为历史的必然。沃格林意在强调,宗教改革( )
A.进一步解放了人们的思想B.一定程度上冲击了封建秩序
C.推动了欧洲民族国家形成D.重塑了欧洲统一的历史进程
4.《巴黎协定》是由全世界178个缔约方共同签署的气候变化协定,2016年正式实施。该协定致力于将全球平均气温较前工业化时期上升幅度控制在2摄氏度以内,2017年美国总统特朗普宣布“即日起,美国将停止落实不具有约束力的《巴黎协定》”,这反映了( )
A.《巴黎协定》不具备约束力B.国际法的实施受到大国强权的影响
C.二战后国际法涉及领域扩大D.《巴黎协定》有效遏制了气候变暖
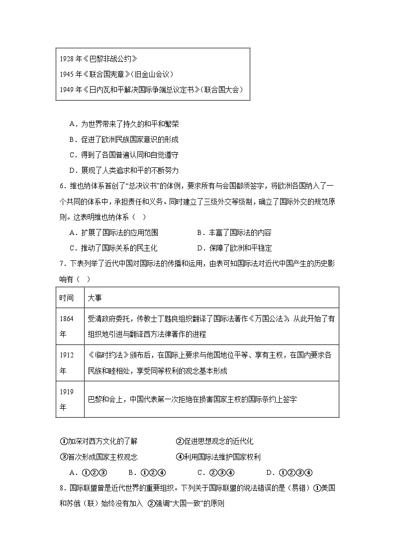
5.下图是17世纪以来出现的一系列重要的国际性文献。这些文献
A.为世界带来了持久的和平和繁荣
B.促进了欧洲民族国家意识的形成
C.得到了各国普遍认同和自觉遵守
D.展现了人类追求和平的不断努力
6.维也纳体系首创了“总决议书”的体例,要求所有与会国都须签字,将欧洲各国纳入了一个共同的体系中,承担责任和义务。同时建立了三级外交等级制,确立了国际外交的规范原则。这表明维也纳体系( )
A.扩展了国际法的应用范围B.丰富了国际法的内容
C.推动了国际关系的民主化D.保障了欧洲和平稳定
7.下表列举了近代中国对国际法的传播和运用,由表可知国际法对近代中国产生的历史影响有( )
①加深对西方文化的了解 ②促进思想观念的近代化
③首次形成国家主权观念 ④利用国际法维护国家权利
A.①②③B.①②④C.②③④D.①②③④
8.国际联盟曾是近代世界的重要组织。下列关于国际联盟的说法错误的是(易错)①美国和苏俄(联)始终没有加入 ②强调“大国一致”的原则
③国联缺乏普遍性和权威性 ④带有大国控制和强权政治色彩
A.①②B.②③C.①③D.②④
9.19世纪,欧洲很多史学家相继整理出版自己民族的大型史料集,争相撰写本民族和本国历史。同时,史学家们开始关注社会下层的历史, 1850年,斯坦因的《1789年至今的法国工人运动史》和恩格斯的《德国农民战争》问世。这一现象反映的时代主题有( )
①近代民族国家的发展②资本主义的早期萌发
③影响世界的工业革命④世界殖民体系的确立
A.①②B.①③C.②③D.②④
10.经过众多国家的一致行动,《联合国宪章》规定各会员国在其国际关系,上不得武力使用或威胁,其中“大国一致原则”和“核均衡”是禁止使用武力条款赖以实施的“双支柱”。同时,联合国主张和推动其他价值,如自决权、人权、经济与社会发展及公正的国际秩序,但是这些价值均不能以战争或武力来达成。联合国的这些举措( )
A.意在促进国际安全机制的发展B.颠覆了欧洲旧有的国际法规
C.体现出大国之间协调合作加强D.带有帝国主义强权政治色彩
11.1928年《非战公约》中提到“废弃以战争作为推行国家政策的工具”,认为任何战争都是不道德的,“不管其原因如何,……是对人类的一种犯罪。”这战争观
A.源自一战后民众观念的变化
B.能和平解决国际争端
C.客观上利于绥靖政策的推行
D.带有社会主义的色彩
12.有学者认为: “在世界民族国家发展史上, 西欧民族国家的构建具有典型意义,经历了从传统国家到绝对主义国家,再到近代民族国家的转变。其国家构建的过程实际上是权力的集中化与理性化过程。”对此理解正确的是( )
A.“西欧传统国家”下王权有力地维护了社会秩序
B.“近代民族国家”意味着对封建王权的逐渐背弃
C.“民族国家的构建”强化了欧洲天主教会的统治
D.“绝对主义国家”在中世纪与城市自治冲突较大
二、材料分析题
13.阅读材料,完成下列要求。
材料一 恩格斯曾经指出:“行动的目的是预期的,但是行动实际产生的结果并不是预期的”。30年战争于1648年结束后,现代国家体系在《威斯特伐利亚和约》的基础上建立起来。政治家们承认了战争所带来的破坏性,但是新的体系并没能真正阻止战争,至少在很长一段时间内如此。150年后,极具毁灭性的拿破仑战争导致了19世纪欧洲神圣同盟以及欧洲均势的建立。然而,19世纪的各种和平会议以及关于战争的国际禁律的出台,反而导致了各自利益和欲望的增长。
——据刘成《和平学》等整理
材料二 联合国安全理事会决议与大型武装冲突统计表(1986-1999)
——Peter Wallensteen《Understanding Cnflict Reslutin》
(1)根据材料一、指出“拿破仑战争”前后国际关系体系的变化。结合所学,概括19世纪“各种和平会议以及关于战争的国际禁律”的预期目的及实际产生的结果。
(2)根据材料二、结合所学,简要评价联合国安理会制止大型武装冲突的作为。
14.阅读材料,回答问题。
材料 针对马岛(位于南大西洋,毗邻南美洲和南极洲)的主权问题,英国与阿根廷曾于1982年爆发过战争,英方获胜,但阿根廷始终未放弃对马岛的主权要求。战争后,连续7届联合国大会决议均敦促英阿两国谈判解决主权问题,但英国一直拒绝回到谈判桌上。双方新一轮冲突发生于2010年,英国政府单方面允许本国石油公司在马岛附近海域进行石油开采,阿根廷政府立即宣布封锁马岛海道表示抗议。英国派出战舰“捍卫主权”,两国关系剑拔弩张。阿根廷政府多次表示不会使用武力,坚持在国际法和国际框架内收回马岛主权。拉美当前团结一致,敦促英国尽快与阿根廷进行谈判。面对英方的蛮横,阿根廷积极发展国力,同马岛之间建立密切联系,赢得了岛内大量英裔居民的认同。
——摘编自赵万里《马岛争端现状及其解决前景》
(1)根据材料并结合所学知识,概括马岛问题出现的原因。
(2)根据材料并结合所学知识,说明阿根廷解决马岛问题的有利因素。
三、论述题
15.阅读材料,完成下列要求。
材料 利奥波德.冯.兰克用丰富的历史和道德感强调权势斗争下生动丰富的文明发展内涵。他认为历史并非是乍看来的那样混乱、战争和国家的无规则兴亡,它包含着精神的、道德的、赋予生命的和创造性的力量;在这些力量的互相作用和交替中,在它们的勃勃生机以及衰落和包含更丰富内容、更高价值和更广范围的更生中,蕴藏着世界历史的秘密。
结合所学世界现代史的知识,谈谈你对材料中兰克认识的理解。(要求:表述成文,持论有据,论述充分,逻辑清晰。)
参考答案:
1.A
【详解】结合所学知识可知,英国是近代民族主义的最初发源地,其在市民阶级和王权结成联盟的情况下初步完成民族统一,在1485年时建立都铎王朝,确立了君主专制,但后期因为君主专制抑制了资本主义的进一步发展,故1640年爆发英国资产阶级革命,最终在1689年完成了君主专制到君主立宪制的转变,故选A。德国与日本在最初建立资产阶级代议制的同时,都保留了大量的封建残留,君主仍保留较大的权力,不是“建立民族国家——确立专制王权——推翻专制王权”这一近代历史轨迹的最佳代表国家,排除BD;美国最初是英属殖民地,并未经历确立专制王权和推翻专制王权的阶段,排除C。
2.D
【详解】《非战公约》要求缔约各方郑重声明废弃战争作为实行国家政策的工具,主张用和平方式处理一切争端和冲突,为限制和制止战争提供了法律依据,故选D;《非战公约》没有强大的约束力,实际上美能起到制止侵略战争的作用,排除A;B不符合史实,排除;C表述太绝对,错误。
【点睛】
3.C
【详解】本题是单类型单项选择题。据本题主题干的设问词,可知这是目的题。据本题时间信息可知准确时空是:宗教改革时期(欧洲)。由基督教的人组成的制度统一体主要指罗马教廷,新的共同体主要是指近代民族国家,因此宗教改革推动了欧洲民族国家形成,C项正确;材料并未涉及宗教改革促进思想解放的作用,排除A项;宗教改革使天主教会的权威受到越来越多质疑,在一定程度上冲击了欧洲的封建秩序,但材料强调宗教改革对欧洲民族国家的形成,排除B项;宗教改革后欧洲重新陷入分裂,排除D项。故选C项。
4.B
【详解】本题是单类型单项选择题。根据题干设问词,可知是本质题。根据题干关键信息可知准确时空是:现代世界。材料“2017年美国总统特朗普宣布‘即日起,美国将停止落实不具有约束力的《巴黎协定》’”体现的是美国奉行霸权主义和强权政治,公开不遵守国际法,说明的是国际法的实施受到大国强权的影响,B项正确;《巴黎协定》是国际法,具有约束力,排除A项;材料与国际法涉及的领域无关,排除C项;材料未涉及《巴黎协定》的效果,排除D项。故选B项。
5.D
【详解】结合材料中的一系列重要的国际性文献并结合所学可知,这些重要的国际法文献都是为追求和平,防止战争面做的努力,D项正确;A项说法不符合史实,如两次世界大战,排除A项;材料强调的是国际法的演变,而且也不只涉及欧洲,排除B项;C项说法太过于绝对,不符合史实,排除C项。故选D项。
6.B
【详解】本题是单类型单项选择题。据本题主题干的设问词,可知这是本质题。据本题的时间信息可知准确时空是:19世纪(欧洲)。据材料“将欧洲各国纳入了一个共同的体系中,承担责任和义务,为其后的凡尔赛体系和雅尔塔体系奠定了格式基础”可知,维也纳体系首创了“总决议书”的体例,要求各与会国要承担责任与义务,对以后的凡尔赛体系和雅尔塔体系奠定了格式基础,促进国与国之间法律规则的发展,即丰富了国际法的发展,B项正确;材料没有讲述扩展了国际法的应用范围,排除A项;材料强调的是维也纳体系确立了国际外交的规范原则,没有讲述推动了国际关系的民主化,排除C项;维也纳体系在一定程度上维护欧洲和平稳定,排除D项。故选B项。
7.B
【详解】根据材料“受清政府委托,传教士丁韪良组织翻译了国际法著作《万国公法》,从此开始了有组织地引进与翻译西方法律著作的进程”得出有利于对西方文化的了解,①所述符合题意。根据材料“《临时约法》颁布后,在国际上要求与他国地位平等、享有主权,在国内要求各民族和睦相处,享受同等权利的观念基本形成”得出有利于思想观念的近代化,②所述符合题意。“首次形成国家主权观念”中“首次”的说法不符合史实,③所述不符合题意。根据材料“巴黎和会上,中国代表第一次拒绝在损害国家主权的国际条约上签字”得出利用国际法维护国家权利,④所述符合题意。综上,①②④属于国际法对近代中国产生的历史影响,B项正确;③不属于国际法对近代中国产生的历史影响,排除A项、C项、D项。故选B项。
8.A
【详解】据所学可知,国联实际上被英法操纵,美国鉴于其无法操纵国联,故一直没有加入;国联成立之初,苏俄(联)因为受到排斥而没有加入,但1934年苏联加入了国联,所以国联缺乏普遍性和权威性。故①表述错误,符合题意,③表述正确,不符合题意。国联在形成决议时实行“全体一致”原则,故②表述错误,符合题意。国联被英法控制,带有大国控制和强权政治色彩,故④表述正确,不符合题意。根据以上分析可知,A符合题意,排除B、C、D。
9.B
【详解】 根据材料及所学可知,19世纪欧洲史学家撰写本民族和本国历史,这一时期是欧洲民族国家形成和发展的阶段。史学家开始关注工人和农民的历史,这一时期欧洲进行的工业革命,使社会阶层结构发生变化,工业资产阶级和工人阶级出现,阶级矛盾不蹲加剧。因此,材料的现象反映的时代主题是①③,B项正确;②资本主义的早期萌发是14、15世纪,②错误。世界殖民体系的确立是19世纪末20世纪初,④错误,排除ACD项。故选B项。
10.A
【详解】根据材料“大国一致原则”“核均衡”“主张和推动其他价值……均不能以战争或武力来达成”等信息并结合所学知识可知,联合国的这些举措意在促进国际安全机制的发展,A项正确;B项说法过于绝对,排除B项;C、D两项并不是材料反映的主旨,排除。故选A项。
11.C
【详解】材料“认为任何战争都是不道德的,‘不管其原因如何,……是对人类的一种犯罪’”认为所有战争都是非正义的,反对对战争的干预,在当时一定程度上纵容了法西斯国家侵略,C选项符合题意。一战后民众渴望和平,但并不是对侵略战争纵容,A选项排除。《非战公约》并未和平解决国际争端,B选项排除。《非战公约》是资本主义世界国际关系的产物,D选项排除。
12.B
【详解】本题是单类型单项选择题。据本题主题干的设问词,可知这是正向题。据本题时间信息可知准确时空是:近代(西欧)。据材料“在世界民族国家发展史上,西欧民族国家的构建具有典型意义,经历了从传统国家到绝对主义国家,再到近代民族国家的转变。其国家构建的过程实际上是权力的集中化与理性化过程”并结合所学可知,西欧民族国家的构建经历了从传统国家到绝对主义国家,再到近代民族国家的转变,近代民族国家构建的过程实际上是由专制集权向民主、科学的转化过程,意味着对封建王权的逐渐背弃,B项正确;材料强调的是民族国家构建,未涉及“西欧传统国家”的作用,排除A项;材料强调的是民族国家,与宗教无关,不涉及欧洲天主教会的统治,排除C项;材料主旨是“西欧民族国家的演变过程”,而非强调城市自治冲突,排除D项。故选B项。
13.(1)变化:威斯特伐利亚体系解体,维也纳体系建立。(从威…到维…特)预期目的:和平解决国际争端。
实际结果:西方各国在国际法应用中实行双重标准;为了谋取利益经常违反国际法,导致国际冲突不断,最终引发了第一次世界大战。
(2)评价:安理会行使了制裁侵略的权力;体现了“大国一致”原则;集体安全体制进一步完善;一定程度上制止了大型武装冲突;但另一方面,安理会制止大型武装冲突决议在不同区域的比例不平衡;安理会作用没能进一步发挥。
【详解】(1)本题是对比类、影响类材料分析题。时空是:近代(世界)。第一小问变化,根据材料一“现代国家体系在《威斯特伐利亚和约》的基础上建立起来。”结合所学知识可知,现代国际外交体系初步形成;根据材料一“在《威斯特伐利亚和约》的基础上建立起来。”结合所学知识可知,主权国家成为国际法主体;根据材料一“政治家们承认了战争所带来的破坏性,但是新的体系并没能真正阻止战争,至少在很长一段时间内如此。”结合所学知识可知,以国家利益为导向的现实主义外交政策逐渐成为主流。
第二小问预期,根据材料二“政治家们承认了战争所带来的破坏性,但是新的体系并没能真正阻止战争,至少在很长一段时间内如此。”结合所学知识可知,通过国际合作和法律约束来维护和平,减少战争的可能性。
第三小问结果,根据材料一“150年后,极具毁灭性的拿破仑战争导致了19世纪欧洲神圣同盟以及欧洲均势的建立。然而,19世纪的各种和平会议以及关于战争的国际禁律的出台,反而导致了各自利益和欲望的增长。”结合所学知识可知,和平会议和国际禁律没有维护和平,19世纪的欧洲仍然经历了多次冲突和战争。
(2)本题是影响类材料分析题。时空是:二战后(世界)。首先,做出总评。根据材料二“联合国安全理事会决议与大型武装冲突中安理会决议的总比例有45%”结合所学知识可知,在1986至1999年期间,联合国安全理事会在制止大型武装冲突方面发挥了一定作用,但效果参差不齐;在积极方面分析,根据材料二“欧洲的大型武装冲突9次,安全理事会关于欧洲的大型武装冲突的决议数量有7次”结合所学知识可知,一方面,安全理事会通过了一系列决议,旨在解决特定地区的紧张局势和冲突,例如针对非洲与前南斯拉夫等地的冲突。而这些决议通常要求冲突各方停止敌对行动,进行和平谈判,并在必要时实施武器禁运或经济制裁,在一定程度上起到维护和平的作用;在消极方面,亚洲的大型武装冲突22次,安全理事会关于亚洲的大型武装冲突的决议数量有4次,而亚洲的安理会决议比例为18%”结合所学知识可知,然而,尽管有这些努力,安全理事会在实际执行其决议方面面临着重大挑战。成员国之间的政治分歧,特别是常任理事国之间的对立,经常导致对安理会决议的执行力度不足。此外,安全理事会的反应往往滞后于冲突的发展,而且在实施和平维持行动时也常常受限于资源和授权的范围。最后,归纳总结,升华中心。如,总体而言,联合国安全理事会在这一时期内对于防止和结束大型武装冲突做出了重要贡献,但由于多种因素,包括国际政治环境的复杂性和安全理事会自身机制的局限性,其成效并不总是能够达到预期目标。
14.(1)原因:马岛战略地理位置重要;自然资源优越;英国的霸权主义和强权政治;国际解决机制存在弊端。
(2)因素:二战后非殖民化的历史趋势;历史依据和国际法的支持;国际社会的认同;拉美地区的支持,增强抗衡英国的力量;综合国力提升,国际影响力增强;岛内居民的意愿,为问题解决提供契机。
【详解】(1)本题是背景类材料分析题。时空是现代史1982年以后(世界)。原因:据材料“针对马岛(位于南大西洋,毗邻南美洲和南极洲)的主权问题”可得出马岛战略地理位置重要;据材料“双方新一轮冲突发生于2010年,英国政府单方面允许本国石油公司在马岛附近海域进行石油开采,阿根廷政府立即宣布封锁马岛海道表示抗议。”可得出自然资源优越;据材料“英国派出战舰“捍卫主权”,两国关系剑拔弩张。阿根廷政府多次表示不会使用武力,坚持在国际法和国际框架内收回马岛主权。”可得出英国的霸权主义和强权政治;据材料“战争后,连续7届联合国大会决议均敦促英阿两国谈判解决主权问题,但英国一直拒绝回到谈判桌上。”可得出国际解决机制存在弊端。
(2)本题是背景类材料分析题。时空是现代史1982年以后(世界)。因素:据所学,二战后,亚非拉地区民族独立,殖民体系瓦解可得出二战后非殖民化的历史趋势;据材料“坚持在国际法和国际框架内收回马岛主权”可得出历史依据和国际法的支持;据材料“战争后,连续7届联合国大会决议均敦促英阿两国谈判解决主权问题”可得出国际社会的认同;据材料“拉美当前团结一致,敦促英国尽快与阿根廷进行谈判。”可得出拉美地区的支持,增强抗衡英国的力量;结合所学国家强大的因素可得出综合国力提升,国际影响力增强;据材料“面对英方的蛮横,阿根廷积极发展国力,同马岛之间建立密切联系,赢得了岛内大量英裔居民的认同。”可得出岛内居民的意愿,为问题解决提供契机。
15.示例理解:兰克认为国际政治冲突过程孕育着新的世界政治文明.这有一定的道理。第二次世界大战是一场世界范围内的反法西斯战争,波及范围广,持续时间长,破坏性大。但在二战期间,反法西斯同盟国相继在开罗、德黑兰、雅尔塔和波茨坦等地召开会议并缔结了一系列条约和协定,建立了以美、苏、英、中为主导的战后国际秩序。1945年成立的联合国,作为主权国家的国际组织,体现了第二次世界大战后的国际社会的共同追求:以建立和维护世界和平为主要目标.提倡不同社会制度国家之间的共处与合作。联合国的宗旨正是维护世界和平与安全,加强国际合作,促进全球社会共同发展。联合国的建立和发展标志着战后新的国际政治文明得到广泛认可和普及,证明了以二战为代表的政治冲突创造了新型的、具有时代价值和生命力的、符合人类公共价值的世界文明。
【详解】根据材料“他认为历史并非是乍看来的那样混乱、战争和国家的无规则兴亡,它包含着精神的、道德的、赋予生命的和创造性的力量;在这些力量的互相作用和交替中,在它们的勃勃生机以及衰落和包含更丰富内容、更高价值和更广范围的更生中,蕴藏着世界历史的秘密。”可知,材料反映兰克认为国际政治冲突过程孕育着新的世界政治文明,这有一定的道路。学生可围绕观点,结合二战等相关的史实写出相应的理由即可,如:第二次世界大战是一场世界范围内的反法西斯战争,波及范围广,持续时间长,破坏性大。但在二战期间,反法西斯同盟国相继在开罗、德黑兰、雅尔塔和波茨坦等地召开会议并缔结了一系列条约和协定,建立了以美、苏、英、中为主导的战后国际秩序。1945年成立的联合国,作为主权国家的国际组织,体现了第二次世界大战后的国际社会的共同追求:以建立和维护世界和平为主要目标.提倡不同社会制度国家之间的共处与合作。联合国的宗旨正是维护世界和平与安全,加强国际合作,促进全球社会共同发展。联合国的建立和发展标志着战后新的国际政治文明得到广泛认可和普及,证明了以二战为代表的政治冲突创造了新型的、具有时代价值和生命力的、符合人类公共价值的世界文明。
1625年《战争和平法》(格劳秀斯)
1648年《威斯特伐利亚和约》
1899年《国际争端和平解决公约》(海牙国际会议)
1919年《国际联盟盟约》(巴黎和会)
1928年《巴黎非战公约》
1945年《联合国宪章》(旧金山会议)
1949年《日内瓦和平解决国际争端总议定书》(联合国大会)
时间
大事
1864 年
受清政府委托,传教士丁韪良组织翻译了国际法著作《万国公法》,从此开始了有组织地引进与翻译西方法律著作的进程
1912 年
《临时约法》颁布后,在国际上要求与他国地位平等、享有主权,在国内要求各民族和睦相处,享受同等权利的观念基本形成
1919 年
巴黎和会上,中国代表第一次拒绝在损害国家主权的国际条约上签字
区域
大型武装冲突的数量
安理会关于大型武装冲突的决议数量
安理会决议的比例(%)
非洲
24
13
54
美洲
5
2
40
亚洲
22
4
18
欧洲
9
7
78
中东
11
6
55
总计
71
32
45
题号
1
2
3
4
5
6
7
8
9
10
答案
A
D
C
B
D
B
B
A
B
A
题号
11
12
答案
C
B
相关试卷
这是一份人教统编版选择性必修1 国家制度与社会治理第12课 近代西方民族国家与国际法的发展课后测评,共7页。试卷主要包含了单选题,非选择题等内容,欢迎下载使用。
这是一份人教统编版选择性必修1 国家制度与社会治理第12课 近代西方民族国家与国际法的发展同步训练题,共5页。试卷主要包含了选择题,非选择题等内容,欢迎下载使用。
这是一份高中历史人教统编版选择性必修1 国家制度与社会治理第四单元 民族关系与国家关系第12课 近代西方民族国家与国际法的发展同步达标检测题,共17页。试卷主要包含了选择题,非选择题等内容,欢迎下载使用。

