浙江省强基联盟2024-2025学年高一上学期10月联考历史试卷(Word版附答案)
展开
这是一份浙江省强基联盟2024-2025学年高一上学期10月联考历史试卷(Word版附答案),文件包含浙江省强基联盟2024-2025学年高一上学期10月联考历史试题docx、历史答案pdf等2份试卷配套教学资源,其中试卷共10页, 欢迎下载使用。
历史 试题
浙江强基联盟研究院 命制
考生注意:
1.本试卷满分100分,考试时间90分钟。
2.考生作答时,请将答案答在答题卡上。选择题每小题选出答案后,用2B铅笔把答题卡上对应题目的答案标号涂黑;非选择题请用直径0.5毫米黑色墨水签字笔在答题卡上各题的答题区域内作答,超出答题区域书写的答案无效,在试题卷、草稿纸上作答无效。
一、选择题Ⅰ(本大题共15小题,每小题2分,共30分。每小题列出的四个备选项中只有一个是符合题目要求的,不选、多选、错选均不得分)
1.新石器时代晚期,同一墓地中往往有大墓和小墓的差别。大墓往往有棺椁,随葬品多达百件,而小墓不但没有任何葬具,且绝大部分也没有任何随葬品。这说明当时
A.早期国家的形成 B.贫富分化的出现
C.母系社会的瓦解 D.民主政治的实行
2.尧、舜可能是中原地区的联盟首领。尧年老时,将其位禅让给舜。后来,禹因治水有功,接受了舜的禅让。对于材料中“禅让”的理解,正确的是
A.推举和考察是其重要依据 B. 血缘关系成为主要纽带
C.实现了族权和政权的结合 D.在一家一姓中世代相传
3.下图为商朝政权结构示意图。据此可知
A.商朝在地方实行分封制 B.商王不断加强中央集权
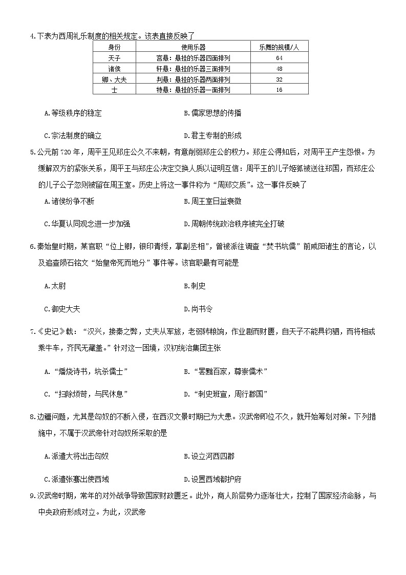
C.商朝国家机构较为完善 D.商王脱离了神权的束缚4.下表为西周礼乐制度的相关规定。该表直接反映了
A.等级秩序的稳定 B.儒家思想的传播
C.宗法制度的确立 D.君主专制的形成
5.公元前720年,周平王见郑庄公久不来朝,有意削弱郑庄公的权力。郑庄公得知后,对周平王产生怨恨。为缓解双方的紧张关系,周平王与郑庄公决定交换人质以证明互信:周平王的儿子姬狐被送往郑国,而郑庄公的儿子公子忽则被留在周王室。历史上将这一事件称为“周郑交质”。这一事件反映了
A.诸侯纷争不断 B.周王室日益衰微
C.华夏认同观念进一步加强 D.周朝传统政治秩序被完全打破
6.秦始皇时期,某官职“位上卿,银印青绶,掌副丞相”,曾被派往调查“焚书坑儒”前咸阳诸生的言论,以及追查陨石铭文“始皇帝死而地分”事件等。该官职最有可能是
A.太尉 B.刺史
C.御史大夫 D.尚书令
7.《史记》载:“汉兴,接秦之弊,丈夫从军旅,老弱转粮饷,作业剧而财匮,自天子不能具钧驷,而将相或乘牛车,齐民无藏盖。”针对这一困境,汉初统治集团主张
A.“燔烧诗书,坑杀儒士” B.“罢黜百家,尊崇儒术”
C.“扫除烦苛,与民休息” D.“刺史班宣,周行郡国”
8.边疆问题,尤其是匈奴的不断入侵,在西汉文景时期已为大患。汉武帝即位不久,就开始筹划对策。下列措施中,不属于汉武帝针对匈奴所采取的是
A.派遣大将出击匈奴 B.设立河西四郡
C.派遣张骞出使西域 D.设置西域都护府
9.汉武帝时期,常年的对外战争导致国家财政匮乏。此外,商人阶层势力逐渐壮大,控制了国家经济命脉,与中央政府形成对立。为此,汉武帝
①将铸币权收归中央 ②实行盐铁官营
③推行均输平准 ④向工商业者征收财产税
A.①④ B.②③
C.②③④ D.①②③④
10.观察下图。图中所示现象
A.促进了南方地区的开发 B.造成了三国鼎立的局面
C.维持了原有的民族布局 D.导致了藩镇割据的出现
11.有学者评述,这是中国历史上一个极为特殊的分裂时代。在这个时代,既有对峙,也有合作;既有战争,也有和平;既有民族大分裂,也有民族大融合。其思想活跃程度甚至可以和战国时代的百家争鸣相媲美。这一时代是
A.秦汉 B.南北朝
C.隋唐 D. 五代十国
12.隋唐时期,地处江淮之地的扬州,以“十万人家”“十里长街”著称,其富庶程度有“扬一益二”之说。扬州的繁荣主要得益于
A.其地处运河枢纽之地 B.农业生产力的发展
C.重农抑商政策的废除 D.大批北民流亡南下
13.有诗人作诗:“忆昔开元全盛日,小邑犹藏万家室。稻米流脂粟米白,公私仓廪俱丰实。九州道路无豺虎,远行不劳吉日出。齐纨鲁缟车班班,男耕女桑不相失。”该诗描绘的是
A.文景之治 B.光武中兴
C.贞观之治 D.开元盛世
14.吐蕃是7世纪初至9世纪中叶藏族在青藏高原上建立的边疆民族政权。松赞干布继位后,积极推进与唐朝的广泛交往。为此他
A.迎娶文成公主 B.尊奉唐太宗为“天可汗”
C.接受唐朝管辖 D.与唐联手平定后突厥汗国
15.在中国历史上,每逢改朝换代或外族入侵,便有世居于中原北方的名门望族和百姓向南方迁徙,其中尤以西晋末年、唐末和北宋末年三次南迁的规模最大,又被称作“衣冠南渡”。第二次“衣冠南渡”源于
A. 七国之乱 B.安史之乱
C.武周篡唐 D.靖康之变
二、选择题Ⅱ(本大题共10小题,每小题3分,共30分。每小题列出的四个备选项中只有一个是符合题目要求的,不选、多选、错选均不得分)
16.相传,商的祖先名契,其母与同伴在水边洗浴,偶然见到一只燕子蛋,便取来吃掉,由此怀孕生契;周的祖先名弃,其母在野外偶然踩踏他人的足迹,因而怀孕生弃。两人之父均不详。上述传说主要反映
A.部落发展经过了母系氏族阶段 B.封建帝王自我神化王权
C.宗法制以母系的血缘来定亲疏 D.图腾崇拜始于商周时期
17.《国语》记载:“同姓则同德,同德则同心,同心则同志。”材料所述“同志”的基础是
A.分封制 B.宗法制
C.政治同盟 D.联姻关系
18.与商代相比,西周在许多方面发生了巨变,但两朝也有共通之处。下列项中,属于两朝共通之处的是
A.金属工具广泛使用 B.国家治理模式
C. 血缘氏族影响巨大 D.王位传承方式
19.从甲骨文卜辞来看,商朝的“王臣”大致为商王所有,商都以外之地和商王以外之贵族的臣不能称之为“王臣”。而西周时期“王臣”的内涵在社会阶层的范畴里向纵深不断延伸,逐渐形成“王臣公,公臣大夫,大夫臣士,士臣皂”的局面。这一转变说明西周
A.王室对地方政治统治的强化 B.血缘关系和贵族等级制的解体
C.王室对地方垂直管理的确立 D.“家国一体”的观念深入人心
20.史料有载:“(公元前705年)山戎越燕而伐齐……(公元前664年)齐人伐山戎。”据现有研究成果,分布于燕北辽西一带的夏家店上层文化,即为山戎遗存。目前,在天津、北京及河北唐山等地均有属于夏家店上层文化的青铜器出土,很多青铜是仿照中原青铜礼器而铸造的。对此解读正确的是
A.区域文化交融根源于民族征伐 B.山戎长期直接统治京津冀地区
C.华夷一体的文化格局初显雏形 D.考古发现比文献记载更加可信
21.战国中期,各国货币不一,圜钱仅在秦国普遍流行,并从圆形圆孔演变为圆形方孔,取“天圆地方”之意。随着秦军东扩,赵、燕、齐等先后铸行便于携带的圜钱,直至秦朝“半两”圜钱作为统一货币,通行全国。促成上述现象的因素有
①区域间经济联系不断增强 ②货币的统一具备社会基础
③传统宇宙观和战争的影响 ④商品经济主导地位的确立
A.①②③ B.①②④
C.①③④ D.②③④
22.2001年,在西安市灞桥区江村东侧,有一座西汉大型墓葬被盗,被称为“江村大墓”。经考古研究,国家文物局宣布此大型墓葬为汉文帝霸陵。下列能够证实墓主人身份的信息中,最关键的是
身份
使用乐器
乐舞的规模/人
天子
宫悬:悬挂的乐器四面排列
64
诸侯
轩悬:悬挂的乐器三面排列
48
卿、大夫
判悬:悬挂的乐器两面排列
32
士
特悬:悬挂的乐器一面排列
16
A
元代文献记载:“文帝霸陵在京兆通化门东四十里白鹿原北凤凰嘴下”。清代陕西巡抚在凤凰嘴立碑,上书“汉文帝霸陵”;江村大墓距凤凰嘴约2公里。
B
《三辅黄图》记载:“文帝霸陵在长安城东七十里,因山为藏,不复起坟,就其水名,因以为陵
号。”《水经注》中记载:“汉文帝葬其上,谓之霸陵。上有四出道以泻水。在长安东南三十里。”
C
西汉帝陵实行“同茔异穴”的制度,即皇帝与皇后墓同处一个陵园,但各有墓穴。江村大墓距
汉文帝窦皇后陵约800米,两墓四周发现了围墙,构成了一个陵园系统。
D
江村大墓外藏坑、陶窑、陪葬墓等遗址发掘出土陶俑、陶器、铁器、铜器、漆木器、金银器等文物上万件。
23.观察下表。这主要反映了该时期
东汉获乡论支持者仕进途径表(部分)
A.豪强势重的政治现实 B.儒家思想的主导地位
C.乡里舆论的支配作用 D.阶层流动的固化趋势
24.《宋书》记载江南地区:“自义熙十一年(415)司马休之外奔,至于元嘉末,三十有九载,兵车勿用,民不外劳,役宽务简,氓庶繁息,至余粮栖亩,户不夜扃,盖东西之极盛也。”由此可知,这一时期该区域得以开发的原因有
①大运河的开通 ②民众负担相对减轻
③曲辕犁的发明 ④相对稳定的政局
A.①② B.①④
C.②③ D.②④
25.《新唐书·地理志》记载:“自太宗平突厥,西北诸蕃及蛮夷稍稍内属,即其部落列置州县,其大者为都督府,以其首领为都督、刺史,皆得世袭。虽贡赋版籍,多不上户部,然声教所暨,皆边州都督、都护所领。”上述材料所反映的制度
①体现了统治者因俗而治的治国理念
②实现了中央对边疆地区的高度集权
③推动了统一多民族封建国家的建立
④促进了边疆民族地区经济文化发展
A.①② B.①③
C.②④ D. ①④
三、非选择题(本 大题共3小题,26题13分,27题15分,28题12分,共40分)
26.阅读材料,完成下列要求。(13分)
材料一 良渚古城作为环太湖流域史前文化的一环,与马家浜文化、崧泽文化、钱山漾文化在文化因素上一脉相承。古城的核心区由内而外分别是内城(包括宫殿区、墓葬区、作姓名
乡论事迹
入仕途径
宋杨
以恭孝称于乡闾
不应州郡之命
张霸
年数岁而知孝让
举孝廉,光禄主事
朱儁
以孝养致名
为县门下书佐
许晏
乡人皆称弟克让
晏等以此并得选举
坊区和仓储区等)、城墙、外郭城,城外还有祭坛墓地和大型水利工程。良渚古城俨然是一个政教中心,政权管辖所及的范围除了以太湖流域为中心的长江下游外,更是远达今天江苏北部、钱塘江以南的地区。通过考古再现良渚古城,可以发现它在中国都邑发展史和中国文明史上的重要地位。
——摘自《良渚古城:中华5000多年文明史的实证之城》
材料二 五代十国时期,江浙、川蜀、两湖等南方地区经济得到较大的开发,逐渐显示出南方区域经济的优势。若干以商业城市为中心的区域已经形成,因此,东汉以后,长江流域只能建立蜀、吴两国,唐以后却可以成立好几个小国。 范仲淹说:“江南旧有圩田,每一圩方数十里如大城……中稔之利,每亩得米二石至三石。”这些地区开始大量种植水果、花卉和药材等,并且将其大量运往到北方,即使战事紧张,这种商业联系也不曾隔断过。
——整编自王丽梅《论五代十国的历史地位》等
(1)根据材料一,概括良渚古城的特点,并结合所学,分析其考古发掘和研究的历史价值。(6分)
(2)根据材料二,概括五代十国时期南方经济发展的主要成就,并结合所学,分析其对当时政治和经济格局的影响。(7分)
27.阅读材料,完成下列要求。(15分)
材料一 西周、春秋时期,社会上层即贵族层、统治者层皆按宗法制组成父家长制集体大家庭。虽然在宗族组织中,有时又分成若干分支家庭,甚至小家庭,但这些个别家庭在社会与政治、经济活动中均不具有独立性格,而是被淹没在宗族体系之中。秦自商鞅变法后,确立了以夫妻为核心的两代层结构小家庭。它在政治上得到了国家的承认,是户籍的最基本单位,在经济上成为一个耕织结合、自给自足的独立经济实体,在伦理上又是一个充满天伦之乐的小天地。在这个小天地中,分散的个体小家庭成为社会政治的出发点,在一定范围内的家际关系也由原来的充满血缘情感而变为浓厚的地缘社会政治色彩。
——整编自张金光《商鞅变法后秦的家庭制度》
材料二 北魏建国之初,由于刚由原始社会脱胎不久,在婚配上尚带有原始的遗风,部族内部通婚现象仍广泛存在。孝文帝即位不久,就诏令禁绝同姓相婚,令下后如仍有犯者,处以绞刑。他认为北魏社会,由于婚嫁越轨,使“贫富相高,贵贱无别”的等级不分明状况愈来愈严重,为此,孝文帝下令禁止鲜卑贵族等士族与百公伎巧卑姓为婚。除此之外,孝文帝将汉族第一等士族崔、卢、李、郑、王五姓之女收为妃嫔,同时又命5个皇弟娶汉族高门女子,北魏公主或宗室女大约有40多人嫁给汉族高门。于是,鲜卑族王室与汉族之间的族类界限也变得有点模糊了。
——改编自薛瑞泽《嬗变中的婚姻——魏晋南北朝婚姻形态研究》
(1)根据材料一,概括商鞅变法前后家庭制度的变化。结合所学,分析秦国统治者推动上述变化的因素。(9分)
(2)根据材料二,指出北魏孝文帝婚姻改革的主要内容。结合所学,从民族关系的角度,分析北魏孝文帝改革的历史意义。(6分)
28.阅读材料,完成下列要求。(12分)
材料 中国历史在经历了一个波动期后,隋朝又实现了南北方的统一,中国文化的发展并没有受到根本的影响。而在罗马帝国,西罗马一经解体,就再也没能恢复,在西罗马的废墟上,出现了一个又一个蛮族国家,演变成欧洲林立的小国,导致欧洲中世纪也就是我们所说的黑暗时代的到来。那么为什么同样的“蛮族”入侵,在中国和西方的结果不同呢? 为什么中华帝国在崩溃后总能统一,而西罗马帝国一旦崩溃,就再也不能复建呢?
——摘自张宏杰《简读中国史:世界史坐标下的中国》
根据材料,结合中国古代史相关史实,自拟题目,写一篇历史小论文。(要求:立论正确,史论结合,史实充分,逻辑清晰,表述成文)
相关试卷
这是一份浙江省强基联盟2024-2025学年高三上学期10月联考历史试题(Word版附解析),文件包含浙江强基联盟2024-2025学年高三上学期10月联考历史试题Word版含解析docx、浙江强基联盟2024-2025学年高三上学期10月联考历史试题Word版无答案docx等2份试卷配套教学资源,其中试卷共24页, 欢迎下载使用。
这是一份浙江省强基联盟2024-2025学年高三上学期10月联考历史试题(附参考答案),文件包含浙江省强基联盟2024-2025学年高三上学期10月联考历史试题pdf、浙江省强基联盟2024-2025学年高三上学期10月联考历史试题答案pdf等2份试卷配套教学资源,其中试卷共12页, 欢迎下载使用。
这是一份浙江省强基联盟2024-2025学年高二上学期10月份联考历史试卷,文件包含浙江省强基联盟2024-2025学年高二上学期10月份联考历史试卷pdf、浙江省强基联盟2024-2025学年高二上学期10月份联考历史试卷答案docx等2份试卷配套教学资源,其中试卷共10页, 欢迎下载使用。

