辽宁省沈阳七中学2024年九上数学开学考试试题【含答案】
展开
这是一份辽宁省沈阳七中学2024年九上数学开学考试试题【含答案】,共20页。试卷主要包含了选择题,填空题,解答题等内容,欢迎下载使用。
一、选择题(本大题共8个小题,每小题4分,共32分,每小题均有四个选项,其中只有一项符合题目要求)
1、(4分)做“抛掷一枚质地均匀的硬币试验”,在大量重复试验中,对于事件“正面朝上”的频率和概率,下列说法正确的是( )
A.概率等于频率B.频率等于C.概率是随机的D.频率会在某一个常数附近摆动
2、(4分)如图①,在平面直角坐标系中,平行四边形ABCD在第一象限,且AB∥x轴.直线y=-x从原点出发沿x轴正方向平移,在平移过程中直线被平行四边形截得的线段长度l与直线在x轴上平移的距离m的函数图象如图②,那么平行四边形ABCD的面积为()
A.4B.C.D.8
3、(4分)某校八年级(2)班第一组女生的体重(单位:):35,36,36,42,42,42,45,则这组数据的众数为( )
A.45B.42C.36D.35
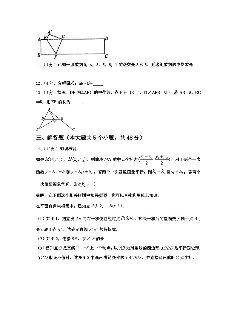
4、(4分)下列算式中,正确的是
A.B.
C.D.
5、(4分)数学课上,小明同学在练习本的相互平行的横隔线上先画了直线a,度量出∠1=112°,接着他准备在点A处画直线b.若要b∥a,则∠2的度数为( )
A.112°B.88°C.78°D.68°
6、(4分)数学兴趣小组的甲、乙、丙、丁四位同学进行还原魔方练习,下表记录了他们10次还原魔方所用时间的平均值与方差:
要从中选择一名还原魔方用时少又发挥稳定的同学参加比赛,应该选择( )
A.甲B.乙C.丙D.丁
7、(4分)用配方法解一元二次方程时,下列变形正确的是( )
A.B.
C.D.
8、(4分)若,则的值用、可以表示为 ( )
A.B.C.D.
二、填空题(本大题共5个小题,每小题4分,共20分)
9、(4分)函数的自变量的取值范围是 .
10、(4分)如图,一张矩形纸片的长AD=12,宽AB=2,点E在边AD上,点F在边BC上,将四边形ABFE沿直线EF翻折后,点B落在边AD的三等分点G处,则EG的长为_______.
11、(4分)已知一组数据6,x,3,3,5,1的众数是3和5,则这组数据的中位数是_____.
12、(4分)分解因式:ab﹣b2=_____.
13、(4分)如图,DE为△ABC的中位线,点F在DE上,且∠AFB=90°,若AB=5,BC=8,则EF的长为______.
三、解答题(本大题共5个小题,共48分)
14、(12分)知识再现:
如果,,则线段的中点坐标为;对于两个一次函数和,若两个一次函数图象平行,则且;若两个一次函数图象垂直,则.
提醒:在下面这个相关问题中如果需要,你可以直接利用以上知识.
在平面直角坐标系中,已知点,.
(1)如图1,把直线向右平移使它经过点,如果平移后的直线交轴于点,交x轴于点,请确定直线的解析式.
(2)如图2,连接,求的长.
(3)已知点是直线上一个动点,以为对角线的四边形是平行四边形,当取最小值时,请在图3中画出满足条件的,并直接写出此时点坐标.
15、(8分)如图,,分别表示小明步行与小刚骑车在同一路上行驶的路程S与时间t的关系.
(1)小刚出发时与小明相距________米.走了一段路后,自行车发生故障进行修理,所用的时间是________分钟.
(2)求出小明行走的路程S与时间t的函数关系式.(写出计算过程)
(3)请通过计算说明:若小刚的自行车不发生故障,保持出发时的速度前进,何时与小明相遇?
16、(8分)已知:一次函数y=(3﹣m)x+m﹣1.
(1)若一次函数的图象过原点,求实数m的值;
(2)当一次函数的图象经过第二、三、四象限时,求实数m的取值范围.
17、(10分)计算
(1);(2)()2﹣(﹣)(+).
18、(10分)在“2019慈善一日捐”活动中,某校八年级(1)班40名同学的捐款情况如下表:
根据表中提供的信息回答下列问题:
(1)x的值为________ ,捐款金额的众数为________元,中位数为________元.
(2)已知全班平均每人捐款57元,求a的值.
B卷(50分)
一、填空题(本大题共5个小题,每小题4分,共20分)
19、(4分)在●〇●〇〇●〇〇〇●〇〇〇〇●〇〇〇〇〇中,空心圈“〇”出现的频率是_____.
20、(4分)如图所示,直线y=kx+b经过点(﹣2,0),则关于x的不等式kx+b<0的解集为_____.
21、(4分)如图是本地区一种产品30天的销售图象,图1是产品日销售量y(单位:件)与时间t(单位:天)的函数关系,图2是一件产品的销售利润z(单位,元)与时间t(单位:天)的函数关系,已知日销售利润=日销售量×一件产品的销售利润,下列正确结论的序号是____.
①第24天的销售量为200件;
②第10天销售一件产品的利润是15元;
③第12天与第30天这两天的日销售利润相等;
④第30天的日销售利润是750元.
22、(4分)如果关于x的分式方程有增根,那么m的值为______.
23、(4分)如图所示,△ABC中,AB=10cm,AC=8cm,∠ABC和∠ACB的角平分线交于点O,过点O作BC的平行线MN交AB于点M,交AC于点N,则△AMN的周长为____.
二、解答题(本大题共3个小题,共30分)
24、(8分)如图,某住宅小区在施工过程中留下了一块空地,已知AD=4米,CD=3米,∠ADC=90°,AB=13米,BC=12米,小区为美化环境,欲在空地上铺草坪,已知草坪每平方米100元,试问用该草坪铺满这块空地共需花费多少元?
25、(10分)如图,在正方形中,点分别在和上,.
(1)求证:;
(2)连接交于点,延长至点,使,连结,试证明四边形是菱形.
26、(12分)某文具店用1050元购进第一批某种钢笔,很快卖完,又用1440元购进第二批该种钢笔,但第二批每支钢笔的进价是第一批进价的1.2倍,数量比第一批多了10支.
(1)求第一批每支钢笔的进价是多少元?
(2)第二批钢笔按24元/支的价格销售,销售一定数量后,根据市场情况,商店决定对剩余的钢笔全按8折一次性打折销售,但要求第二批钢笔的利润率不低于20%,问至少销售多少支后开始打折?
参考答案与详细解析
一、选择题(本大题共8个小题,每小题4分,共32分,每小题均有四个选项,其中只有一项符合题目要求)
1、D
【解析】
频率是在一次试验中某一事件出现的次数与试验总数的比值。概率是某一事件所固有的性质。频率是变化的每次试验可能不同,概率是稳定值不变。在一定条件下频率可以近似代替概率。
【详解】
A、概率不等于频率,A选项错误;
B、频率等于 ,B选项错误
C、概率是稳定值不变,C选项错误
D、频率会在某一个常数附近摆动,D选项是正确的。
故答案为:D
此题主要考查了概率公式,以及频率和概率的区别。
2、D
【解析】
根据图象可以得到当移动的距离是4时,直线经过点A,当移动距离是7时,直线经过D,在移动距离是8时经过B,则AB=8-4=4,当直线经过D点,设交AB与N,则,作DM⊥AB于点M.利用三角函数即可求得DM即平行四边形的高,然后利用平行四边形的面积公式即可求解.
【详解】
根据图象可以得到当移动的距离是4时,直线经过点A,当移动距离是7时,直线经过D,在移动距离是8时经过B,则,
如图所示,
当直线经过D点,设交AB与N,则,作于点M.
与轴形成的角是,轴,
,则△DMN为等腰直角三角形,
设
由勾股定理得,
解得,即DM=2
则平行四边形的面积是:.
故选:D.
本题考查一次函数与几何综合,解题的关键利用l与m的函数图像判断平行四边形的边长与高.
3、B
【解析】
出现次数最多的数是1.故众数是1.
【详解】
解:出现次数最多的数是1.故众数是1.
故答案:B
注意众数是指一组数据中出现次数最多的数据,它反映了一组数据的多数水平,一组数据的众数可能不是唯一的.
4、C
【解析】
根据二次根式的混合运算法则逐一计算即可判断.
【详解】
解:A.,此选项错误;
B. ,此选项错误;
C.,此选项正确;
D.,此选项错误;
故选:C.
本题考查二次根式的混合运算,解题的关键是掌握二次根式的混合运算法则.
5、D
【解析】
根据平行线的性质,得出,根据平行线的性质,得出,即可得到,进而得到的度数.
【详解】
练习本的横隔线相互平行,
,
,
,
又,
,
即.
故选:.
本题主要考查了平行线的性质,解题时注意:两直线平行,同位角相等;两直线平行,同旁内角互补.
6、D
【解析】
在这四位同学中,丙、丁的平均时间一样,比甲、乙的用时少,但丁的方差小,成绩比较稳定,由此可知,可选择丁,故选D.
7、A
【解析】
根据完全平方公式即可进行求解.
【详解】
∵=0
∴方程化为
故选A.
此题主要考查配方法,解题的关键是熟知完全平方公式的应用.
8、C
【解析】
根据化简即可.
【详解】
=.
故选C.
此题的关键是把写成的形式.
二、填空题(本大题共5个小题,每小题4分,共20分)
9、x>1
【解析】
解:依题意可得,解得,所以函数的自变量的取值范围是
10、或
【解析】
如图,作GH⊥BC于H.则四边形ABHG是矩形.G是AD的三等分点,推出AG=4或8,证明EG=FG=FB,设EG=FG=FB=x,分两种情形构建方程即可解决问题.
【详解】
解:如图,作GH⊥BC于H.则四边形ABHG是矩形.
∵G是AD的三等分点,
∴AG=4或8,
由翻折可知:FG=FB,∠EFB=∠EFG,设FG=FB=x.
∵AD∥BC,
∴∠FEG=∠EFB=∠GFE,
∴EG=FG=x,
在Rt△FGH中,∵FG2=GH2+FH2,
∴x2=22+(4-x)2或x2=22+(8-x)2
解得:x=或,
故答案为或.
本题考查翻折变换,矩形的性质,等腰三角形的判定和性质,勾股定理等知识,解题的关键是学会添加常用辅助线,构造直角三角形解决问题.
11、1
【解析】
【分析】先根据众数的定义求出x=5,再根据中位数的定义进行求解即可得.
【详解】∵数据6,x,3,3,5,1的众数是3和5,
∴x=5,
则这组数据为1、3、3、5、5、6,
∴这组数据的中位数为=1,
故答案为:1.
【点睛】本题主要考查众数和中位数,熟练掌握众数和中位数的定义以及求解方法是解题的关键.
12、b(a﹣b)
【解析】根据提公因式法进行分解即可,ab﹣b2=b(a﹣b),
故答案为:b(a﹣b).
13、1.1
【解析】
试题解析:∵∠AFB=90°,D为AB的中点,
∴DF=AB=2.1,
∵DE为△ABC的中位线,
∴DE=BC=4,
∴EF=DE-DF=1.1,
故答案为1.1.
直角三角形斜边上的中线性质:在直角三角形中,斜边上的中线等于斜边的一半和三角形的中位线性质:三角形的中位线平行于第三边,并且等于第三边的一半.
三、解答题(本大题共5个小题,共48分)
14、(1);(2)5;(3)
【解析】
(1)用待定系数法可求直线AB的解析式,由平移的性质可设直线A'B'的解析式为:,将点P坐标代入可求直线A′B′的解析式;
(2)由P(6,4),B(6,0),点B'坐标(9,0)可得BP⊥B'B,BP=4,BB'=3,由勾股定理可求B'P的长;
(3)由平行四边形的性质可得,AE=BE,当CE⊥CO时,CE的值最小,即CD的值最小,由中点坐标公式可求点E坐标,可求CE解析式,列出方程组可求点C坐标.
【详解】
解:(1)设直线的解析式为:,过点两点,有
∴,∴
直线的解析式为: ,
把直线向右平移使它经过点
∴直线的解析式为,且过点
∴,∴
∴直线的解析式为
(2)∵直线交轴于点,交轴于点
∴当时,
当时,
∴点坐标,点坐标
∵,,点坐标
∴轴,,,
∴
(3)如图,设与的交点为,
∵四边形是平行四边形,
∴,,
∴要使取最小值,即的值最小,
由垂线段最短可得:当时,的值最小,即的值最小,
∵点,,且
∴点
∵,直线解析式为:
∴设解析式为,且过点
∴
∴
∴解析式为
∴联立直线和的解析式成方程组,得
解得:
∴点
本题是一次函数综合题,考查了待定系数法求一次函数解析式、一次函数图象上点的坐标特征以及中点坐标公式、平行四边形的性质、勾股定理,解题的关键是:(1)读懂并理解材料;(2)利用中点坐标公式求出点E的坐标;(3)联立两直线的解析式成方程组,通过解方程组求出点C的坐标.
15、(1)3000,12;(2);(3)若小刚的自行车不发生故障,保持出发时的速度前进,20分钟与小刚相遇.
【解析】
(1)根据函数图象可以直接得出答案;
(2)根据直线lA经过点(0,3000),(30,6000)可以求得它的解析式;
(3)根据函数图象可以求得lB的解析式与直线lA联立方程组即可求得相遇的时间.
【详解】
解:(1)根据函数图象可知,小刚出发时与小明相距3000米.走了一段路后,自行车发生故障进行修理,所用的时间是12分钟.
故答案为:3000;12;
(2)根据函数图象可知直线经过点,.
设直线的解析式为:,则
解得,,
即小明行走的路程S与时间t的函数关系式是:;
(3)设直线的解析式为:,
∵点(10,2500)在直线上,
得,
.
解得,.
故若小刚的自行车不发生故障,保持出发时的速度前进,20分钟与小刚相遇.
本题考查一次函数的应用,解题的关键是利用数形结合的思想对图象进行分析,找出所求问题需要的条件.
16、(1)m=1;(2)3<m<1
【解析】
(1)由一次项系数非零及一元一次函数图象上点的坐标特征,可得出关于m的一元一次不等式及一元一次方程,解之即可得出实数m的值;
(2)由一次函数的图象经过第二、三、四象限,利用一次函数图象与系数的关系可得出关于m的一元一次不等式组,解之即可得出实数m的取值范围.
【详解】
(1)∵一次函数y=(3﹣m)x+m﹣1的图象过原点,
∴,
解得:m=1.
(2)∵一次函数y=(3﹣m)x+m﹣1的图象经过第二、三、四象限,
∴,
解得:3<m<1.
本题考查了一次函数图象与系数的关系以及一次函数图象上点的坐标特征,解题的关键是:(1)根据一次项系数非零及一元一次函数图象上点的坐标特征,找出关于m的一元一次不等式及一元一次方程;(2)牢记“k<0,b<0⇔y=kx+b的图象在二、三、四象限”.
17、(1);(2)6+4.
【解析】
(1)先把各二次根式化为最简二次根式,然后合并即可;
(2)先根据完全平方公式和平方差公式计算,然后合并即可.
【详解】
(1)原式==;
(2)原式===.
本题考查了二次根式的混合运算.先把各二次根式化为最简二次根式,再进行二次根式的乘除运算,然后合并同类二次根式.
18、(1)3;50;50 (2)1
【解析】
(1)总人数为40人,所以x为总人数减去已知人数;根据众数的定义,一组数据中出现次数最多的数叫众数,捐款金额50元人数最多则为众数;中位数的定义是将一组数据从大到小的顺序排列,处于最中间位置的数是中位数,如果这组数据的个数是偶数,则是中间两个数据的平均数.
(2)根据平均数的定义求解,本题应是总捐款金额=平均数×总人数.
【详解】
解:(1)x=40-2-8-16-4-7=3;
在几种捐款金额中,捐款金额50元有16人,人数最多,∴捐款金额的众数为50;
将捐款金额按从小到大顺序排列,处于最中间位置的为50和50,所以中位数=(50+50)÷2=50.
(2)由题意得, 20×2+30×8+50×16+3a+80×4+100×7=57×40,解得a=1.
本题考查了平均数、中位数和众数,熟练掌握三者的定义及求解方法是解题的关键.
一、填空题(本大题共5个小题,每小题4分,共20分)
19、0.1
【解析】
用空心圈出现的频数除以圆圈的总数即可求解.
【详解】
解:由图可得,总共有20个圆,出现空心圆的频数是15,频率是15÷20=0.1.
故答案是:0.1.
考查了频率的计算公式:频率=频数÷数据总数,是需要识记的内容.
20、x<﹣1.
【解析】
结合函数图象,写出直线在轴下方所对应的自变量的范围即可.
【详解】
∵直线经过点(-1,0),
∴当时,,
∴关于的不等式的解集为.
故答案为:.
本题考查了一次函数与一元一次不等式:从函数图象的角度看,就是确定直线在轴上(或下)方部分所有的点的横坐标所构成的集合.
21、①②④.
【解析】
图1是产品日销售量y(单位:件)与时间t单位:天)的函数图象,观察图象可对①做出判断;通过图2求出z与t的函数关系式,求出当t=10时z的值,对②做出判断,通过图1求出当0≤t≤24时,产品日销售量y与时间t的函数关系式,分别求出第12天和第30天的销售利润,对③④进行判断,最后综合各个选项得出答案.
【详解】
解:图1反应的是日销售量y与时间t之间的关系图象,过(24,200),因此①是正确的,
由图2可得:z= ,
当t=10时,z=15,因此②也是正确的,
当0≤t≤24时,设产品日销售量y(单位:件)与时间t(单位;天)的函数关系为y=kt+b,
把(0,100),(24,200)代入得:,
解得: ,
∴y=t+100(0≤t≤24),
当t=12时,y=150,z=-12+25=13,
∴第12天的日销售利润为;150×13=1950(元),第30天的销售利润为:150×5=750元,
因此③不正确,④正确,
故答案为:①②④.
本题考查一次函数的应用,分段函数的意义和应用以及待定系数法求函数的关系式等知识,正确的识图,分段求出相应的函数关系式是解决问题的关键.
22、-4
【解析】
增根是化为整式方程后产生的不适合分式方程的根所以应先确定增根的可能值,让最简公分母,确定可能的增根;然后代入化为整式方程的方程求解,即可得到正确的答案.
【详解】
解:,
去分母,方程两边同时乘以,得:,
由分母可知,分式方程的增根可能是2,
当时,,
.
故答案为.
考查了分式方程的增根增根问题可按如下步骤进行:让最简公分母为0确定增根;化分式方程为整式方程;把增根代入整式方程即可求得相关字母的值.
23、18
【解析】
根据角平分线的定义、平行线的性质,及等角对等边可知OM=BM,ON=CN,则△AMN的周长=AB+AC可求.
【详解】
∵∠ABC和∠ACB的角平分线交于点O,
∴∠ABO=∠CBO,∠ACO=∠BCO,
∵BC∥MN,
∴∠BOM=∠CBO,∠CON=∠BCO,
∴∠BOM=∠ABO,∠CON=∠ACO,
∴OM=BM,ON=CN,
∴△AMN的周长=AM+AN+MN=AM+OM+AN+NC=AB+AC=18cm.
故答案为:18.
此题考查角平分线的定义,平行线分线段成比例,解题关键在于得出OM=BM,ON=CN.
二、解答题(本大题共3个小题,共30分)
24、2400元
【解析】
试题分析:连接AC,根据勾股定理求出AC,根据勾股定理的逆定理求出∠ACB=90°,求出区域的面积,即可求出答案.
试题解析:连结AC,
在Rt△ACD中,∠ADC=90°,AD=4米,CD=3米,由勾股定理得:AC=(米),
∵AC2+BC2=52+122=169,AB2=132=169,∴AC2+BC2=AB2,∴∠ACB=90°,
该区域面积S=S△ACB﹣S△ADC=×5×12﹣×3×4=24(平方米),
即铺满这块空地共需花费=24×100=2400元.
考点:1.勾股定理;2.勾股定理的逆定理.
25、(1)见解析;(2)见解析
【解析】
(1)根据正方形的性质,可得∠B=∠D=90°,进而证得Rt△ABE≌Rt△ADF即可;
(2)由(1)中结论可证得,从而可证垂直平分,再证明垂直平分即可.
【详解】
解:(1)∵正方形,
∴∠B=∠D=90°,AB=AD,
又AE=AF,
∴Rt△ABE≌Rt△ADF(HL),
∴BE=DF.
(2)∵,
∴,又,为公共边,
∴,
∴,
∴垂直平分,
∴,
又,
∴垂直平分,
∴,
∴四边形是菱形.
本题考查了正方形的性质,直角三角形全等的判定和性质,菱形的判定,掌握直角三角形全等的判定和性质以及菱形的判定是解题的关键.
26、(1)15元;(2)1支.
【解析】
试题分析:(1)设第一批文具盒的进价是x元,则第二批的进价是每只1.2x元,根据两次购买的数量关系建立方程求出其解即可;
(2)设销售y只后开始打折,根据第二批文具盒的利润率不低于20%,列出不等式,再求解即可.
试题解析:解:(1)设第一批每只文具盒的进价是x元,根据题意得:
﹣=10
解得:x=15,经检验,x=15是方程的解.
答:第一批文具盒的进价是15元/只.
(2)设销售y只后开始打折,根据题意得:
(24﹣15×1.2)y+(﹣y)(24×80%﹣15×1.2)≥141×20%,解得:y≥1.
答:至少销售1只后开始打折.
点睛:本题考查了列分式方程和一元一次不等式的应用,解答时找到题意中的等量关系及不相等关系建立方程及不等式是解答的关键.
题号
一
二
三
四
五
总分
得分
甲
乙
丙
丁
(秒)
30
30
28
28
1.21
1.05
1.21
1.05
捐款金额(元)
20
30
50
a
80
100
人数(人)
2
8
16
x
4
7
相关试卷
这是一份辽宁省沈阳市实验北2024-2025学年九上数学开学统考试题【含答案】,共21页。试卷主要包含了选择题,填空题,解答题等内容,欢迎下载使用。
这是一份辽宁省沈阳126中学2024-2025学年数学九上开学达标检测试题【含答案】,共20页。试卷主要包含了选择题,填空题,解答题等内容,欢迎下载使用。
这是一份2025届辽宁省沈阳市第八十五中学九上数学开学调研试题【含答案】,共23页。试卷主要包含了选择题,填空题,解答题等内容,欢迎下载使用。

