


还剩3页未读,
继续阅读
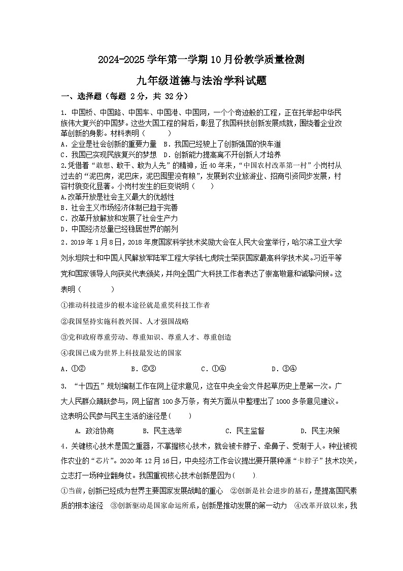
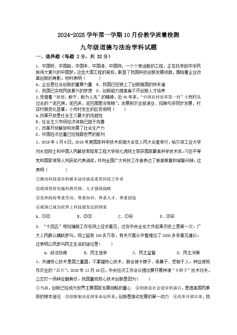
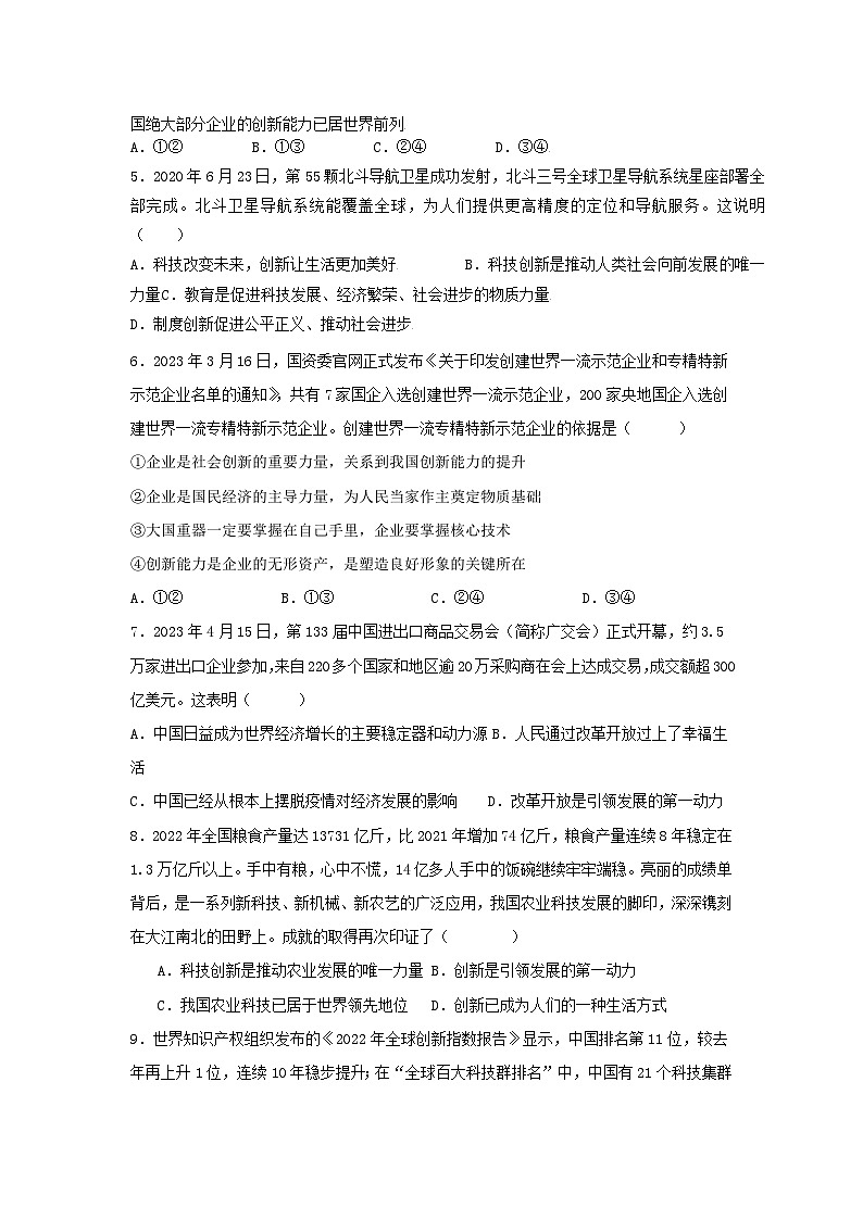
山东省庆云县东辛店中学2024-2025学年九年级上学期第一次月考道德与法治试题
展开
这是一份山东省庆云县东辛店中学2024-2025学年九年级上学期第一次月考道德与法治试题,共6页。试卷主要包含了选择题,情境分析,探究实践等内容,欢迎下载使用。
相关试卷
山东省庆云县东辛店中学2024-2025学年七年级上学期第一次月考道德与法治试题:
这是一份山东省庆云县东辛店中学2024-2025学年七年级上学期第一次月考道德与法治试题,共4页。试卷主要包含了选择题,情景分析,探究实践等内容,欢迎下载使用。
山东省庆云县东辛店中学2024-2025学年八年级上学期第一次月考道德与法治试题:
这是一份山东省庆云县东辛店中学2024-2025学年八年级上学期第一次月考道德与法治试题,共6页。试卷主要包含了选择题.,情景分析,价值判断,探究实践等内容,欢迎下载使用。
山东省德州市庆云县慧德中学等多校2023-2024学年九年级下学期第一次月考道德与法治试题:
这是一份山东省德州市庆云县慧德中学等多校2023-2024学年九年级下学期第一次月考道德与法治试题,共2页。