湖南省长沙市长雅实、西雅、雅洋2024-2025学年数学九上开学调研试题【含答案】
展开
这是一份湖南省长沙市长雅实、西雅、雅洋2024-2025学年数学九上开学调研试题【含答案】,共23页。试卷主要包含了选择题,填空题,解答题等内容,欢迎下载使用。
一、选择题(本大题共8个小题,每小题4分,共32分,每小题均有四个选项,其中只有一项符合题目要求)
1、(4分)多项式2m+4与多项式m2+4m+4的公因式是( )
A.m+2B.m﹣2C.m+4D.m﹣4
2、(4分)小明调查了班级里20位同学本学期购买课外书的花费情况,并将结果绘制成了如图的统计图.在这20位同学中,本学期购买课外书的花费的众数和中位数分别是( )
A.50,50B.50,30C.80,50D.30,50
3、(4分)计算的结果是( )
A.2B.﹣2C.±2D.±4
4、(4分)若正比例函数的图象经过(1,-2),则这个图象必经过点( )
A.(-1,-2)B.(-1,2)C.(2,-1)D.(-2,-1)
5、(4分)下列图形中,既是轴对称图形又是中心对称图形的是( )
A.等边三角形B.等腰梯形C.正方形D.平行四边形
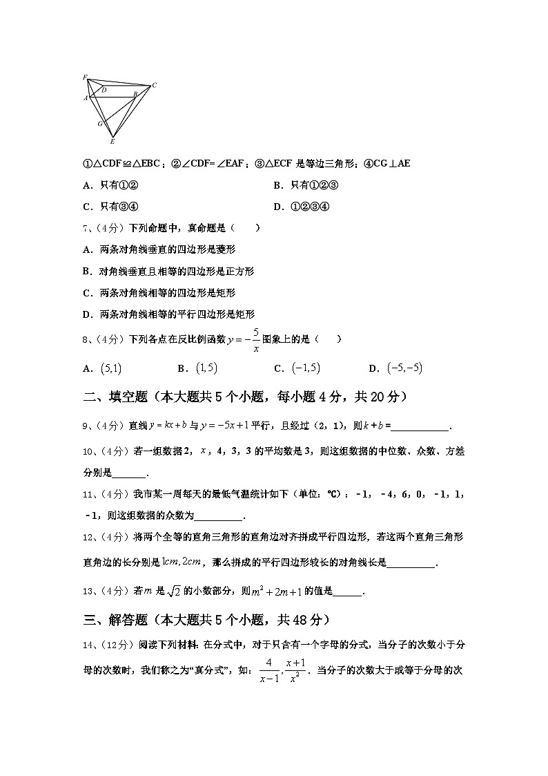
6、(4分)如图,在▱ABCD中,分别以AB,AD为边向外作等边△ABE,△ADF,延长CB交AE于点G,点G在点A,E之间,连接CE,CF,EF,则以下四个结论一定正确的是()
①△CDF≌△EBC;②∠CDF=∠EAF;③△ECF是等边三角形;④CG⊥AE
A.只有①②B.只有①②③
C.只有③④D.①②③④
7、(4分)下列命题中,真命题是( )
A.两条对角线垂直的四边形是菱形
B.对角线垂直且相等的四边形是正方形
C.两条对角线相等的四边形是矩形
D.两条对角线相等的平行四边形是矩形
8、(4分)下列各点在反比例函数图象上的是( )
A.B.C.D.
二、填空题(本大题共5个小题,每小题4分,共20分)
9、(4分)直线与平行,且经过(2,1),则+=____________.
10、(4分)若一组数据2,,4,3,3的平均数是3,则这组数据的中位数、众数、方差分别是_______.
11、(4分)我市某一周每天的最低气温统计如下(单位:℃):﹣1,﹣4,6,0,﹣1,1,﹣1,则这组数据的众数为__________.
12、(4分)将两个全等的直角三角形的直角边对齐拼成平行四边形,若这两个直角三角形直角边的长分别是,那么拼成的平行四边形较长的对角线长是__________.
13、(4分)若是的小数部分,则的值是______.
三、解答题(本大题共5个小题,共48分)
14、(12分)阅读下列材料:在分式中,对于只含有一个字母的分式,当分子的次数小于分母的次数时,我们称之为“真分式”,如:.当分子的次数大于或等于分母的次数时,我们称之为“假分式”,如:.假分式可以化为整式与真分式和的形式,我们也称之为带分式,如:.
解决问题:
(1)下列分式中属于真分式的是( )
A. B. C. D.
(2)将假分式分别化为带分式;
(3)若假分式的值为整数,请直接写出所有符合条件的整数x的值.
15、(8分)在体育局的策划下,市体育馆将组织明星篮球赛,为此体育局推出两种购票方案(设购票张数为x,购票总价为y):
方案一:提供8000元赞助后,每张票的票价为50元;
方案二:票价按图中的折线OAB所表示的函数关系确定.
(1)若购买120张票时,按方案一和方案二分别应付的购票款是多少?
(2)求方案二中y与x的函数关系式;
(3)至少买多少张票时选择方案一比较合算?
16、(8分)平面直角坐标系中,直线y=2kx-2k (k>0)交y轴于点B,与直线y=kx交于点A.
(1)求点A的横坐标;
(2)直接写出的x的取值范围;
(3)若P(0,3)求PA+OA的最小值,并求此时k的值;
(4)若C(0,2)以A,B,C,D为顶点的四边形是以BC为一条边的菱形,求k的值.
17、(10分)如图,在直角坐标系中,已知直线与轴相交于点,与轴交于点.
(1)求的值及的面积;
(2)点在轴上,若是以为腰的等腰三角形,直接写出点的坐标;
(3)点在轴上,若点是直线上的一个动点,当的面积与的面积相等时,求点的坐标.
18、(10分)已知:如图,在菱形ABCD中, BE⊥AD于点E,延长AD至F,使DF=AE,连接CF.
(1)判断四边形EBCF的形状,并证明;
(2)若AF=9,CF=3,求CD的长.
B卷(50分)
一、填空题(本大题共5个小题,每小题4分,共20分)
19、(4分)两个相似三角形最长边分别为10cm和25cm,它们的周长之差为60cm,则这两个三角形的周长分别是。
20、(4分)如图,在Rt△ABC中,∠B=90°,AB=,BC=3,D、E分别是AB、AC的中点,延长BC至点F,使CF=BC,连接DF、EF,则EF的长为____.
21、(4分)小明五次测试成绩为:91、89、88、90、92,则五次测试成绩平均数为_____,方差为________.
22、(4分)用反证法证明命题“三角形中至少有两个锐角”,第一步应假设_____.
23、(4分)如图,每个小正方形边长为1,A、B、C是小正方形的顶点,则AB2=_____,∠ABC=_____°.
二、解答题(本大题共3个小题,共30分)
24、(8分)某种计时“香篆”在0:00时刻点燃,若“香篆”剩余的长度h(cm)与燃烧的时间x(h)之间是一次函数关系,h与x的一组对应数值如表所示:
(1)写出“香篆”在0:00时刻点然后,其剩余的长度h(cm)与燃烧时间x(h)的函数关系式,并解释函数表达式中x的系数及常数项的实际意义;
(2)通过计算说明当“香篆”剩余的长度为125cm时的时刻.
25、(10分)设一次函数y=kx+b(k≠0)的图象经过A(1,3)、B(0,-2)两点,求此函数的解析式.
26、(12分)如图1,将一张矩形纸片ABCD沿着对角线BD向上折叠,顶点C落到点E处,BE交AD于点F.
(1)求证:△BDF是等腰三角形;
(2)如图2,过点D作DG∥BE,交BC于点G,连接FG交BD于点O.
①判断四边形BFDG的形状,并说明理由;
②若AB=6,AD=8,求FG的长.
参考答案与详细解析
一、选择题(本大题共8个小题,每小题4分,共32分,每小题均有四个选项,其中只有一项符合题目要求)
1、A
【解析】
根据公因式定义,对每个多项式整理然后即可选出有公因式的项.
【详解】
2m+4=2(m+2),
m2+4m+4=(m+2)2,
∴多项式2m+4与多项式m2+4m+4的公因式是(m+2),
故选:A.
本题考查了公因式的定义,找公因式的要点是:(1)公因式的系数是多项式各项系数的最大公约数;(2)字母取各项都含有的相同字母;(3)相同字母的指数取次数最低的.
2、A
【解析】
分析:根据扇形统计图分别求出购买课外书花费分别为100、80、50、30、20元的同学人数,再根据众数、中位数的定义即可求解.
详解:由扇形统计图可知,购买课外书花费为100元的同学有:20×10%=2(人),购买课外书花费为80元的同学有:20×25%=5(人),购买课外书花费为50元的同学有:20×40%=8(人),购买课外书花费为30元的同学有:20×20%=4(人),购买课外书花费为20元的同学有:20×5%=1(人),20个数据为100,100,80,80,80,80,80,50,50,50,50,50,50,50,50,30,30,30,30,20,在这20位同学中,本学期计划购买课外书的花费的众数为50元,中位数为(50+50)÷2=50(元).
故选A.
点睛:本题考查了扇形统计图,平均数,中位数与众数,注意掌握通过扇形统计图可以很清楚地表示出各部分数量同总数之间的关系.
3、A
【解析】
直接利用二次根式的性质化简即可求出答案.
【详解】
=2
故选:A.
此题主要考查了二次根式的化简,正确掌握二次根式的性质是解题关键.
4、B
【解析】
求出函数解析式,然后根据正比例函数的定义用代入法计算.
【详解】
解:设正比例函数的解析式为y=kx(k≠0),
因为正比例函数y=kx的图象经过点(1,-2),
所以-2=k,
解得:k=-2,
所以y=-2x,
把这四个选项中的点的坐标分别代入y=-2x中,等号成立的点就在正比例函数y=-2x的图象上,
所以这个图象必经过点(-1,2).
故选B.
本题考查正比例函数的知识.关键是先求出函数的解析式,然后代值验证答案.
5、C
【解析】
根据轴对称图形和中心对称图形的概念,即可求解.
【详解】
解:A、B都只是轴对称图形;
C、既是轴对称图形,又是中心对称图形;
D、只是中心对称图形.
故选:C.
掌握好中心对称图形与轴对称图形的概念是解题的关键.
6、B
【解析】
根据题意,结合图形,对选项一一求证,判定正确选项.
【详解】
解:在□ABCD中,∠ADC=∠ABC,AD=BC,CD=AB,
∵△ABE、△ADF都是等边三角形,
∴AD=DF,AB=EB,∠ADF=∠ABE=60°,
∴DF=BC,CD=BC,
∴∠CDF=360°-∠ADC-60°=300°-∠ADC,
∠EBC=360°-∠ABC-60°=300°-∠ABC,
∴∠CDF=∠EBC,
在△CDF和△EBC中,
DF=BC,∠CDF=∠EBC,CD=EB,
∴△CDF≌△EBC(SAS),故①正确;
在▱ABCD中,∠DAB=180°-∠ADC,
∴∠EAF=∠DAB+∠DAF+∠BAE=180°-∠ADC+60°+60°=300°-∠ADC,
∴∠CDF=∠EAF,故②正确;
同理可证△CDF≌△EAF,
∴EF=CF,
∵△CDF≌△EBC,
∴CE=CF,
∴EC=CF=EF,
∴△ECF是等边三角形,故③正确;
当CG⊥AE时,∵△ABE是等边三角形,
∴∠ABG=30°,
∴∠ABC=180°-30°=150°,
∵∠ABC=150°无法求出,故④错误;
综上所述,正确的结论有①②③.
故选B.
本题考查了全等三角形的判定、等边三角形的判定和性质、平行线的性质等知识,综合性强,考查学生综合运用数学知识的能力.
7、D
【解析】A、两条对角线垂直并且相互平分的四边形是菱形,故选项A错误;
B、对角线垂直且相等的平行四边形是正方形,故选项B错误;
C、两条对角线相等的平行四边形是矩形,故选项C错误;
D、根据矩形的判定定理,两条对角线相等的平行四边形是矩形,为真命题,故选项D正确;
故选D.
8、C
【解析】
由可得,xy=-5,然后进行排除即可.
【详解】
解:由,即,xy=-5,经排查只有C符合;
故答案为C.
本题考查了反比例函数的性质,即对于反比例函数,有xy=k是解答本题的关键.
二、填空题(本大题共5个小题,每小题4分,共20分)
9、6
【解析】
∵直线y=kx+b与y=−5x+1平行,
∴k=−5,
∵直线y=kx+b过(2,1),
∴−10+b=1,
解得:b=11.
∴k+b=-5+11=6
10、3,3,0.4
【解析】
根据平均数求出x=3,再根据中位数、众数、方差的定义解答.
【详解】
∵一组数据2,,4,3,3的平均数是3,
∴x=,
将数据由小到大重新排列为:2、3、3、3、4,
∴这组数据的中位数是3,众数是3,
方差为,
故答案为:3、3、0.4.
此题考查数据的分析:利用平均数求某一个数,求一组数据的中位数、众数和方差,正确掌握计算平均数、中位数、众数及方差的方法是解题的关键.
11、-1
【解析】
众数是一组数据中出现次数最多的数据.
【详解】
观察﹣1,﹣4,6,0,﹣1,1,﹣1
其中﹣1出现的次数最多,
故答案为: .
本题考查了众数的概念,解题的关键在于对众数的理解.
12、
【解析】
根据题意拼图,再运用勾股定理求解即可
【详解】
如图,
将直角边为的边长对齐拼成平行四边形,
它的对角线最长为:(cm).
故答案为:.
本题主要考查平行四边形的判定及勾股定理的应用,能够画出正确的图形,并作简单的计算.
13、1
【解析】
根据题意知,而,将代入,即可求解.
【详解】
解:∵ 是的小数部分,而我们知道,
∴,
∴.
故答案为1.
本题目是二次根式的变型题,难度不大,正确理解题干并表示出来,是顺利解题的关键.
三、解答题(本大题共5个小题,共48分)
14、(1)C;
(2),;
(3)x可能的整数值为0,-2,-4,-6.
【解析】
(1)根据真分式的定义,即可选出正确答案;
(2)利用题中的方法把分子分别变形为和,然后写成带分式即可;
(3)先把分式化为带分式,然后利用有理数的整除性求解.
【详解】
(1)A.分子的次数为2,分母的次数为1,所以错误;
B. 分子的次数为1,分母的次数为1,故错误;
C. 分子的次数为0,分母的次数为1,故正确;
D. 分子的次数为2,分母的次数为2,故错误;
所以选C;
(2),
,
(3)
∵该分式的值为整数,
∴ 的值为整数,
所以x+3可取得整数值为±3,±1,
x可能的整数值为0,-2,-4,-6.
本题主要考查分式的性质,要结合分式的基本性质依照题目中的案例,会对分式进行适当的变形.(1)根据真分式的定义判断即可;(2)可借助平方差公式,先给x2减1再加1,将它凑成平方差公式x2-1=(x+1)(x-1);(3)需将假分式等量变形成带分式,然后对取整.
15、 (1)14000,13200; (2)y=60x+1.(3)200.
【解析】
试题分析:(1)方案一中,总费用y=8000+50x,代入x=120求得答案;由图可知方案二中,当x=120时,对应的购票总价为13200元;
(2)分段考虑当0<x≤100时,当x≥100时,设出一次函数解析式,把其中两点的坐标代入即可求得相应的函数解析式;
(3)由(1)(2)的解析式建立不等式,求得答案即可.
试题解析:(1)若购买120张票时,
方案一购票总价:y=8000+50x=14000元,
方案二购票总价:y=13200元.
(2)当0<x≤100时,
设y=kx,代入(100,12000)得
12000=100k,
解得k=120,
∴y=120x;
当x>100时,
设y=ax+b,代入(100,12000)、(120,13200)得
,
解得,
∴y=60x+1.
(3)由(1)可知,要选择方案一比较合算,必须超过120张,由此得
8000+50x≤60x+1,
解得x≥200,
所以至少买200张票时选择方案一比较合算.
考点:一次函数的应用.
16、(1)点横坐标为2;(2);(3);(4)或.
【解析】
(1)联立两直线方程即可得出答案;
(2)先根据图像求出k的取值范围,再解不等式组即可得出答案;
(3)先求出点关于直线的对称点为的坐标,连接交直线于点,此时最小,根据将和P的坐标求出直线的解析式,再令x=2,求出y的值,即可得出点A的坐标,再将点A的坐标代入y=kx中即可得出答案;
(4)根据题意得出△ABC为等腰三角形,且BC为腰,再根据A、B和C的坐标分别求出AB、BC和AC的长度,分情况进行讨论:①当时,②当时,即可得出答案.
【详解】
解:(1)根据题意得
,解得
点横坐标为2;
(2)由图像可知k>0
∴由2kx-2k>0,可得x>1;由2kx-2k
相关试卷
这是一份2025届湖南省长沙市长雅中学数学九上开学经典试题【含答案】,共24页。试卷主要包含了选择题,填空题,解答题等内容,欢迎下载使用。
这是一份2025届湖南省长沙市长雅中学九上数学开学达标检测模拟试题【含答案】,共25页。试卷主要包含了选择题,填空题,解答题等内容,欢迎下载使用。
这是一份湖南省长沙市长雅实、西雅、雅洋2023-2024学年九年级数学第一学期期末调研试题含答案,共8页。试卷主要包含了下列说法中正确的是等内容,欢迎下载使用。

