还剩6页未读,
继续阅读
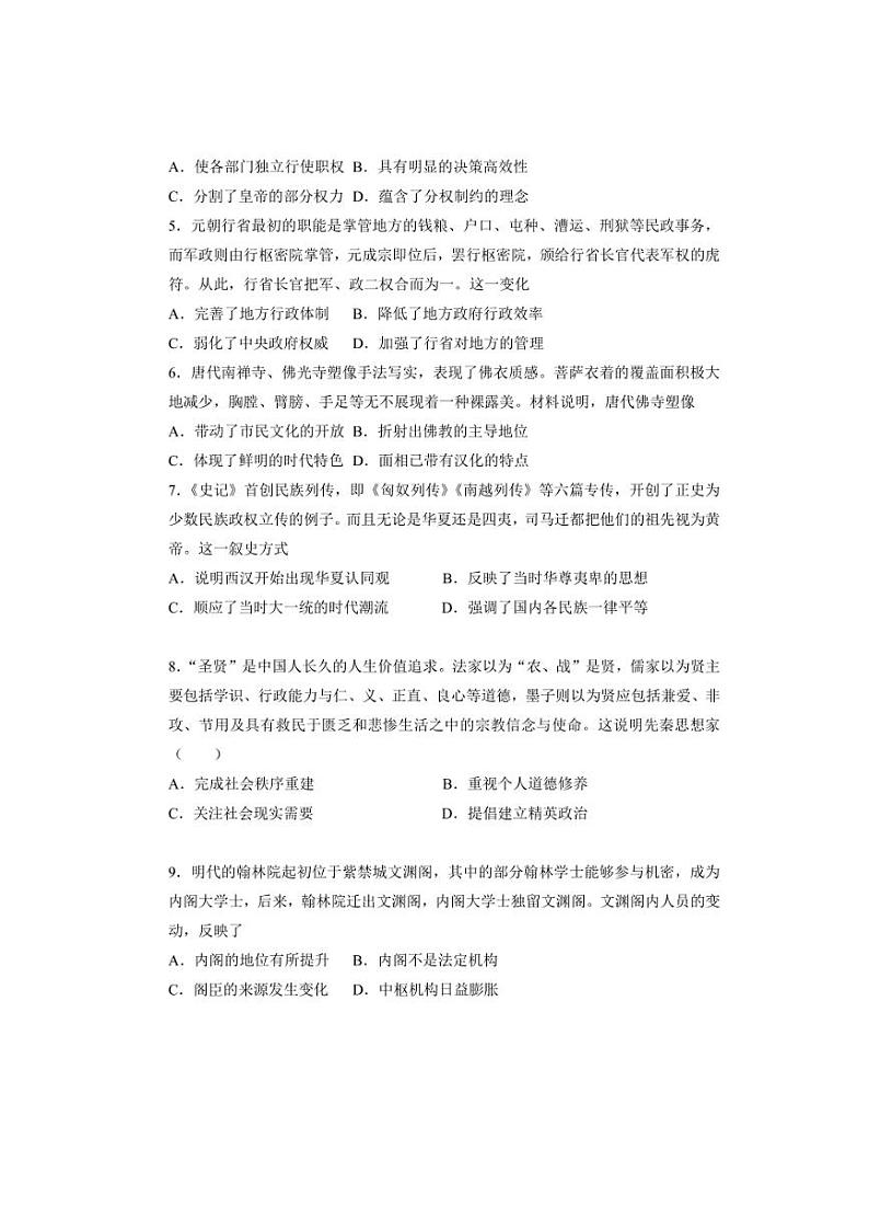
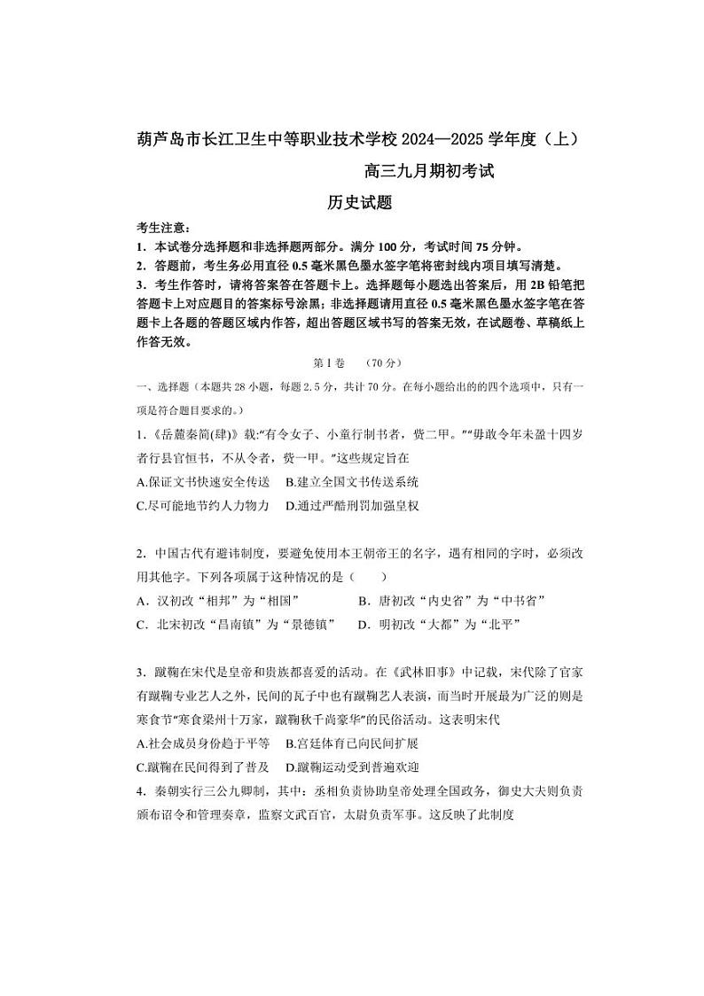
[历史]辽宁省葫芦岛市长江卫生中等职业技术学校2024~2025学年高三上学期九月期初考试(普高班)试题(有答案)
展开
这是一份[历史]辽宁省葫芦岛市长江卫生中等职业技术学校2024~2025学年高三上学期九月期初考试(普高班)试题(有答案),共9页。
相关试卷
[历史]辽宁省葫芦岛市长江卫生中等职业技术学校2024—2025学年高一上学期九月考试试题(有答案):
这是一份[历史]辽宁省葫芦岛市长江卫生中等职业技术学校2024—2025学年高一上学期九月考试试题(有答案),共9页。
[历史]辽宁省葫芦岛市长江卫生中等职业技术学校2024~2025学年高二上学期九月期初考试(普高班)试题(有答案):
这是一份[历史]辽宁省葫芦岛市长江卫生中等职业技术学校2024~2025学年高二上学期九月期初考试(普高班)试题(有答案),共9页。
辽宁省葫芦岛市长江卫生中等职业技术学校(普高班)2024-2025学年高三上学期10月月考历史试题(解析版):
这是一份辽宁省葫芦岛市长江卫生中等职业技术学校(普高班)2024-2025学年高三上学期10月月考历史试题(解析版),共17页。试卷主要包含了本试卷分选择题和非选择题两部分,人口迁徙有利于世界联系加强,如表是中国民族资本构成比重表,京北地区,阅读材料,完成下列要求,阅读材料,回答问题等内容,欢迎下载使用。

