[生物][期末]江西省南昌市2023-2024学年八年级上学期期末试题(解析版)
展开1. 在人类历史的早期阶段,通过观察鸟类飞翔的方式激发了人类飞行的想象力。新中国第一架自制飞机,是初教-5初级教练机。该机于1954年7月3日在南昌首飞上天,该机是新中国航空工业的一个里程碑,也是南昌人民的骄傲。下列关飞行动物的特征描述错误的是( )
A. 风蜘蛛---身体和附肢分节,有三对足,两对足,两对翅
B. 飞鱼---用鳃呼吸,通过躯干部的摆动和鳍的协调作用游泳
C. 飞鼠----体表被毛,胎生、哺乳,体温恒定
D. 草原雕----身体呈流线型,体表被覆羽毛,体温恒定
【答案】A
【分析】①鱼类的主要特征,用鳃呼吸,通过躯干部和尾部的摆动以及各鳍的协调作用游泳。
②哺乳动物的主要特征:体表有毛,牙齿分化,体腔内有膈,心脏四腔,用肺呼吸,大脑发达,体温恒定,胎生,哺乳。
③鸟类的主要特征,身体呈流线型,体表覆羽,用肺呼吸,气囊辅助呼吸,体温恒定。
④节肢动物的主要特征,身体和附肢分节,体表有外骨骼。
【详解】A.风蜘蛛属于节肢动物,身体和附肢分节,有四对足,没有翅,A错误。
B.飞鱼属于鱼类,用鳃呼吸,通过躯干部的摆动和鳍的协调作用游泳,B正确。
C.飞鼠属于哺乳动物,体表被毛,胎生、哺乳,体温恒定,C正确。
D.草原雕属于鸟类,身体呈流线型,体表被覆羽毛,体温恒定,D正确。
故选A。
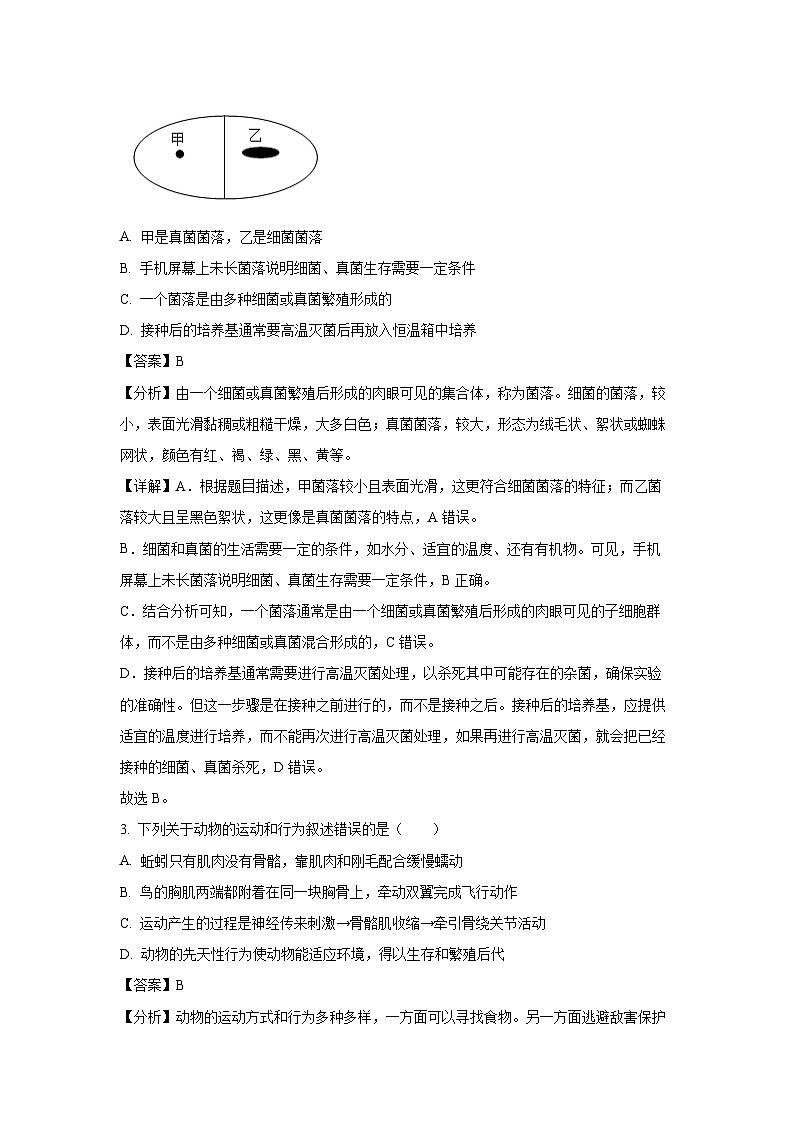
2. 某同学在做“探究细菌、真菌的分布”实验时,用无菌棉棒擦拭自己的手机屏幕,然后轻轻地在培养基上涂抹,经过一段时间的恒温培养,他发现甲菌落较小且表面光滑,乙菌落较大且呈黑色絮状。下列说法正确的是( )
A. 甲是真菌菌落,乙是细菌菌落
B. 手机屏幕上未长菌落说明细菌、真菌生存需要一定条件
C. 一个菌落是由多种细菌或真菌繁殖形成的
D. 接种后的培养基通常要高温灭菌后再放入恒温箱中培养
【答案】B
【分析】由一个细菌或真菌繁殖后形成的肉眼可见的集合体,称为菌落。细菌的菌落,较小,表面光滑黏稠或粗糙干燥,大多白色;真菌菌落,较大,形态为绒毛状、絮状或蜘蛛网状,颜色有红、褐、绿、黑、黄等。
【详解】A.根据题目描述,甲菌落较小且表面光滑,这更符合细菌菌落的特征;而乙菌落较大且呈黑色絮状,这更像是真菌菌落的特点,A错误。
B.细菌和真菌的生活需要一定的条件,如水分、适宜的温度、还有有机物。可见,手机屏幕上未长菌落说明细菌、真菌生存需要一定条件,B正确。
C.结合分析可知,一个菌落通常是由一个细菌或真菌繁殖后形成的肉眼可见的子细胞群体,而不是由多种细菌或真菌混合形成的,C错误。
D.接种后的培养基通常需要进行高温灭菌处理,以杀死其中可能存在的杂菌,确保实验的准确性。但这一步骤是在接种之前进行的,而不是接种之后。接种后的培养基,应提供适宜的温度进行培养,而不能再次进行高温灭菌处理,如果再进行高温灭菌,就会把已经接种的细菌、真菌杀死,D错误。
故选B。
3. 下列关于动物的运动和行为叙述错误的是( )
A. 蚯蚓只有肌肉没有骨骼,靠肌肉和刚毛配合缓慢蠕动
B. 鸟的胸肌两端都附着在同一块胸骨上,牵动双翼完成飞行动作
C. 运动产生的过程是神经传来刺激→骨骼肌收缩→牵引骨绕关节活动
D. 动物的先天性行为使动物能适应环境,得以生存和繁殖后代
【答案】B
【分析】动物的运动方式和行为多种多样,一方面可以寻找食物。另一方面逃避敌害保护自己,有利于动物个体的生存和种族的繁衍,更好的适应生活环境。
【详解】A.蚯蚓属于环节动物,其体内只有肌肉没有骨骼。蚯蚓的蠕动是依靠纵、环肌的交互舒缩及体表的刚毛的配合而完成的,A不符合题意。
B.肌肉只能牵拉骨,不能推开骨,因此任何一个动作的产生,都需要两组以上的肌肉相互配合才能完成,每一块肌肉的两端都要附着在两块骨上,这样才能使肌肉绕过关节,牵引着骨做运动。鸟的胸肌两端要附着在不同骨上,才能牵动两冀完成飞行动作,B符合题意。
C.运动产生的过程是神经接收刺激后传递信号,导致骨骼肌收缩,进而牵引骨绕关节活动,C不符合题意。
D.先天性行为往往是一些简单的、出生时就必不可少的行为,是动物的一种先天具备的非条件反射行为,能够维持动物最基本生存的需要使动物能适应环境,得以生存和繁殖后代,D不符合题意。
故选B。
4. 下列关于动物的生活环境及获取食物方式的叙述中,正确的是( )
A. 腔肠动物生活在水中,利用刺细胞帮助捕获猎物
B. 寄生虫终生生活在寄主体表或体内,靠获取寄主体内的养料生存
C. 软体动物生活在水中,靠入水管、出水管获取水里的食物颗粒
D. 节肢动物生活在陆地上,利用口器获取食物
【答案】A
【详解】A.腔肠动物有一种较为特殊的结构称为刺细胞,帮助捕捉食物,故A正确;
B.寄生虫可分为长期性寄生虫和暂时性寄生虫,后者如蚤、蜱等只在吸血时暂时侵袭寄主,并非终生生活在寄主体表或体内,故B错误;
C.软体动物不能主动捕食,靠水流带入微小的有机颗粒、小形动物和藻类为食物食,故C错误;
D.昆虫的口器有多种,有刺吸式口器、肛吸式口器、舔吸式口器、咀嚼式口器等,咀嚼式口器是最原始的口器类型,适合取食固体食物,由上唇、下唇、舌各1片,上颚、下颚各2个组成,上颚极为坚硬,适于咀嚼;下颚和下唇各生有2条具有触觉和味觉作用的触须,蝗虫的上颚一对很坚硬,适于切断、咀嚼食物,许多农作物的茎、叶都被它取食,造成蝗灾,属于咀嚼式口器。故D错误。
5. 为探究两种抗生素对某细菌的抑制效果,设计如题图所示实验方案;在无菌固体培养基表面涂布被检测细菌,放置甲、乙和丙三个圆形滤纸片(抗生素可在培养基中扩散,滤纸片周围出现抑菌圈的大小能反映其抑菌效果,抑菌圈越大,抑菌效果越明显)。下列说法错误的是( )
A. 抑菌最有效的是抗生素b
B. 浸泡滤纸片的抗生素a、b浓度应相同
C. 丙滤纸片起到对照作用
D. 此方法可检测抗生素对病毒的抑制效果
【答案】D
【分析】(1)对照实验:在探究某种条件对研究对象的影响时,对研究对象进行的除了该条件不同以外,其他条件都相同的实验。根据变量设置一组对照实验,使实验结果具有说服力。一般来说,对实验变量进行处理的,就是实验组。没有处理是的就是对照组。
(2)有的真菌能引起多种疾病,有的真菌却可以产生杀死某些致病细菌的物质,这些物质被称为抗生素,抗生素可以用来治疗相应的细菌性疾病。
【详解】抗生素可在培养基中扩散,根据滤纸片周围出现抑菌圈的大小能反映其抑菌效果的特点,抗生素b扩散面积最大,因此抑菌最有效的是抗生素b,A正确;
根据对照实验变量唯一的特点,浸泡滤纸片的抗生素a、b浓度应相同,B正确;
丙滤纸片浸泡的是无菌水,与甲、乙形成对照,变量是有无抗生素,C正确;
有的真菌能引起多种疾病,有的真菌却可以产生杀死某些致病细菌的物质,这些物质被称为抗生素,抗生素可以用来治疗相应的细菌性疾病,对病毒无能为力,D错误。
6. 以下为四种常见的生物,其中描述不正确的是( )
A. ①能进行出芽生殖
B. ②④的菌丝有两种,深入到营养物质内部的叫直立菌丝
C. ③的生殖方式是孢子生殖
D. ①②③④都属于直菌
【答案】B
【分析】真菌有真正的细胞核,有细胞壁、细胞膜、细胞质;细菌有细胞壁、细胞膜、细胞质,没有成形的细胞核,只有DNA集中的区域。图中①酵母菌,②根霉、③蘑菇、④曲霉。
【详解】A.①酵母菌是单细胞真菌,能够进行孢子生殖,在环境适宜的条件下,也可以进行出芽生殖,A正确。
B.②根霉和④曲霉属于多细胞真菌,根霉和曲霉的菌体是由许多细胞连接起来的菌丝构成的,分为营养菌丝和直立菌丝,深入到营养物质内部的叫营养菌丝,B错误。
C.蘑菇是由菌丝构成的。营养菌丝深入营养物质内吸收营养,直立菌丝(气生菌丝),生长到一定阶段,顶端产生孢子囊,孢子囊内有大量的孢子,孢子落到适宜的环境就会萌发生出菌丝,形成新个体,C正确。
D.①酵母菌是单细胞真菌,②根霉、③蘑菇和④曲霉属于多细胞真菌,D正确。
故选B。
7. 细菌和许多真菌“无影无踪”,无处不在,人们对它“爱恨交加”。你认为下列叙述错误的是( )
A. 幽门螺旋杆菌是引起肠胃疾病的病原体,其细胞特点是没有成形的细胞核
B. 细菌和真菌的大量繁殖是食品腐败的主要原因,所以要用正确方法保存食品
C. 蘑菇、大肠杆菌、木耳、灵芝都属于真菌,体内没有叶绿体不能进行光合作用
D. 农业上豆粮间作(豆科植物和玉米等间行种植),主要是利用根瘤菌的固氮作用提高土壤肥力
【答案】C
【分析】(1)细菌是单细胞个体,其细胞由细胞壁、细胞膜、细胞质等部分构成,但没有成形的细胞核,只有DNA集中的核区。
(2)真菌有单细胞的个体,也有多细胞的个体;真菌的细胞都具有细胞壁、细胞膜、细胞质和细胞核,多细胞的真菌由细胞形成菌丝。
(3)大多数的细菌和真菌作为分解者促进了生态系统中的物质循环。
【详解】A.幽门螺杆菌是引起胃肠道疾病的病原体,幽门螺杆菌属于细菌,其细胞由细胞壁、细胞膜、细胞质等部分构成,但没有成形的细胞核核,A正确。
B.由于各种细菌、真菌等微生物大量繁殖,接触到食物,并依附其上利用食物中的养分发育、繁殖,会产生很多的生长代谢产物,产生各种各样的味道,如酸、臭等等。因此要用正确方法保存食品,B正确。
C.大肠杆菌属于细菌,蘑菇、木耳和灵芝属于真菌,它们体内没有叶绿体不能进行光合作用,C错误。
D.农业上豆粮间作、瓜豆轮作,可以提高产量,主要原因是根瘤菌将空气中的氮转化为豆科植物能够吸收利用的含氮物质,提高土壤肥力,有利于提高整体产量,D正确。
故选C。
8. 作为地地道道的江西人,你了解江西特色美食吗?很多美食的制作用到了一些细菌和真菌,下列美食与所用菌类相符合的是( )
①资溪面包——酵母菌;②遂川红军菜(竹筒酸菜)——乳酸菌;③高安豆腐乳——毛霉菌等;④瑞金米酒——大肠杆菌
A. ①②③B. ①②④C. ①③④D. ②③④
【答案】A
【分析】①发酵技术是指人们利用微生物的发酵作用,运用一些技术手段控制发酵过程,大规模生产发酵产品的技术。
②微生物的发酵在食品的制作中具有重要意义,如蒸馒头、做面包、酿制啤酒等要用到酵母菌,制酸奶和泡菜要用到乳酸菌。
【详解】①做资溪面包时,经常要用到酵母菌,酵母菌可以分解面粉中的葡萄糖,产生二氧化碳,二氧化碳是气体,遇热膨胀而形成小孔,使得资溪面包暄软多孔,正确。
②制作竹筒酸菜要用到乳酸菌,乳酸菌发酵产生乳酸,使菜呈现出一种特殊的风味,还不降低菜的品质,正确。
③高安豆腐乳是一种二次加工的豆制食品,通常豆腐乳主要是用毛霉发酵制作的,毛霉属于真菌,正确。
④酿瑞金米酒等要用到酵母菌,酵母菌是一种单细胞真菌,在无氧的条件下,酵母菌能分解糯米中的葡萄糖产生酒精和二氧化碳,错误,因此A符合题意,BCD不符合题意。
故选A。
9. 食品腐败主要是由细菌和真菌引起的,食品保存中的一个重要问题就是防腐,下列食品保存方法和原理不正确的是( )
A. 干香菇——脱水干燥抑制微生物生长繁殖
B. 盐腌咸鱼——用盐腌制,抑制细菌和真菌的生长和繁殖
C. 蜜橘罐头——高温灭菌,灭菌后无需密封
D. 鲜牛奶——巴氏消毒法,杀灭牛奶中的细菌
【答案】C
【分析】食品腐败的原因是微生物的大量繁殖。不同的食品保存方法原理不同。干香菇通过脱水干燥抑制微生物生长繁殖。盐腌咸鱼用盐腌制,降低水分,抑制细菌和真菌的生长和繁殖。蜜橘罐头高温灭菌后必须密封,以防止微生物进入。鲜牛奶用巴氏消毒法杀灭牛奶中的细菌。
【详解】A.干香菇 —— 减少蘑菇内的水分,从而抑制细菌、真菌的生长繁殖来延长保质期的,原理正确,故A正确。
B.盐腌咸鱼 —— 用盐腌制,咸鱼表面缺水,不利细菌、真菌的生存繁殖,原理正确,故B正确。
C.蜜橘罐头 —— 高温灭菌,灭菌后必须密封,否则仍会有微生物进入导致腐败,故C错误。
D.鲜牛奶 —— 巴氏消毒法是低温杀菌法,是一种利用较低的温度既可杀死病菌又能保持物品中营养物质风味不变的消毒法,从而达到保存食品的目的,原理正确,故D正确。
故选C。
10. 每年10月到次年3月,往往是诺如病毒感染的高发季节,一旦感染诺如病毒,成年人主要表现为腹泻,而儿童则以呕吐为主,又称为“冬季呕吐病”。下列关于诺如病毒的叙述正确的是( )
A. 细胞结构简单,属于原核生物
B. 诺如病毒属于细菌病毒
C. 由蛋白质外壳和内部遗传物质组成
D. 诺如病毒是利用细胞内的遗传物质作为原料来繁殖
【答案】C
【分析】病毒的结构简单,由蛋白质外壳和内部的遗传物质组成,没有细胞结构。病毒只能寄生在活细胞里,靠自己的遗传物质中的遗传信息,利用细胞内的物质,制造出新的病毒,这就是它的繁殖。新生成的病毒又可以感染其他活细胞。病毒要是离开了活细胞,通常会变成结晶体。当外界环境条件适宜时,病毒便侵入活细胞,生命活动就会重新开始。
【详解】AC.病毒的结构简单,没有细胞结构,由蛋白质外壳和内部的遗传物质组成,故A错误,C正确。
B.病毒分为三类:专门侵染植物细胞的病毒叫做植物病毒,如烟草花叶病毒;专门侵染动物和人体细胞的病毒叫做动物病毒,如流感病毒;专门侵染细菌的病毒叫细菌病毒(也叫噬菌体)。所以,根据寄生的细胞不同来分,诺如病毒属于动物病毒,故B错误。
D.病毒寄生在活细胞里,靠自己的遗传物质中的遗传信息,利用细胞内的物质,制造出新的病毒,这就是它的繁殖,故D错误。
故选C。
11. 有人从国外旅游回来,带回一些旅游地的新鲜水果。当通过我国海关检查时,在其携带的水果中发现了苹果蠹蛾、葡萄花翅小卷蛾,这些水果因此被海关扣留。根据有关生物学知识,分析这位旅游者带入境的水果被海关扣留的原因( )
A. 未用中文注明水果名称、产地等信息
B. 会与我国的水果杂交,使水果的品种退化
C. 超过允许携带的重量
D. 携带有外来生物,可能会破坏生态平衡
【答案】D
【分析】威胁生物多样性的原因:栖息地的丧失、人类的滥捕乱杀和外来物种的入侵。
【详解】我国规定“禁止国外生产的水果、蔬菜(仅限番茄、茄子、辣椒等)进口,入境检查发现带有水果、蔬菜者,由口岸检验检疫人员没收销毁处理。”我国海关检查时,水果全部被扣留最大的可能是涉及到生物入侵,所以与水果的口味不纯、携带的重量、未用中文注明水果名称和产地等信息、会与我国的水果杂交,使水果的品种退化等均没有太大的关系,主要是因为携带有外来生物,会造成生物入侵,可能会破坏生态平衡,给我国果业带来毁灭性打击,因此ABC不符合题意,D符合题意。
故选D。
12. 在本学期的探究活动中,实验操作及实验目的描述正确的是( )
A. ①B. ②C. ③D. ④
【答案】B
【分析】培养细菌、真菌的一般方法是配制培养基→高温灭菌→冷却→接种→恒温培养。
【详解】①制作米酒时将糯米置于旺火上蒸熟的目的是杀死糯米中原有的细菌、真菌;②检测环境中的细菌实验中用无菌棉棒蘸取池水,在培养基上轻轻涂抹的目的是接种;③探究蚂蚁的通讯行为实验中,实验前将蚂蚁饥饿的目的是刺激蚂蚁寻找食物,使实验现象更明显;④蚯蚓靠湿润的体壁呼吸,因此观察蚯蚓实验中,用湿棉球轻擦体表的目的是保持蚯蚓的呼吸,故ACD错误,B正确。
故选B。
13. 根据如图动物的分类图解,判断①②③④分别是( )
A. 滇金丝猴、金斑喙凤蝶、海南山鹧鸪、沙蚕
B. 海南山鹧鸪、金斑喙凤蝶、沙蚕、滇金丝猴
C. 滇金丝猴、海南山鹧鸪、金斑喙凤蝶、沙蚕
D. 沙蚕、海南山鹧鸪、金斑喙凤蝶、滇金丝猴
【答案】C
【分析】对动物进行分类,动物的分类除了要比较外部形态结构,还要比较动物的内部构造和生理功能。
【详解】分析图示可知,动物①体内有脊柱,体表被毛,属于哺乳动物;动物②体内有脊柱,体表有羽毛,属于鸟类;动物③属于无脊椎动物,有外骨骼,属于节肢动物;动物④属于无脊椎动物,没有外骨骼则有可能是环节动物、软体动物等,根据四个选项中的内容,C选项中的滇金丝猴是哺乳动物、海南山鹧鸪是鸟类、金斑喙凤蝶是节肢动物、沙蚕属于环节动物,故ABD错误,C正确。
故选C。
14. “以自然之道,养万物之生”,实现人与自然和谐共生,以下对害虫的防治方法中不符合生态环保理念的是( )
A. 利用苏云金杆菌治理农业害虫
B. 通过喷洒不易分解的农药治理害虫
C. 用提取的或人工合成的性外激素作为诱剂,可以诱杀蛾蝶类雄性昆虫,从而控制害虫数量
D. 赤眼蜂的雌性个体可寄生在害虫卵内,利用无人机投放赤眼蜂防治玉米螟
【答案】B
【分析】生物防治就是利用生物来防治病虫害.大致可以分为以虫治虫、以鸟治虫和以菌治虫三大类.它是降低杂草和害虫等有害生物种群密度的一种方法。它利用了生物物种间的相互关系,以一种或一类生物抑制另一种或另一类生物。它的最大优点是不污染环境,成本低,防治面广是农药等非生物防治病虫害方法所不能比的。
【详解】ACD.利用苏云金杆菌治理农业害虫、用提取的或人工合成的性外激素作为诱剂,可以诱杀蛾蝶类雄性昆虫,从而控制害虫数量、赤眼蜂的雌性个体可寄生在害虫卵内,利用无人机投放赤眼蜂防治玉米螟都属于生物防治,生物防治是指利用生物来防治病虫害。大致可以分为以虫治虫、以鸟治虫和以菌治虫三大类。它的最大优点是不污染环境,成本低,是农药等非生物防治病虫害方法所不能比的,有利于维持生态平衡,ACD不符合题意。
B.选择喷洒不易分解的农药治理害虫不符合生态环保理念,因为这种农药不仅对害虫有害,而且可能对环境、人类和其他生物造成长期的负面影响。另外,它们在环境中持久存在,很难被降解,从而污染土壤和水源,破坏生态平衡,B符合题意。
故选B。
15. “生物体的结构与功能相适应”是重要的生物学观点,下列叙述与此观点不相符的是( )
A. 鱼鳃的主要部分是鳃丝,鳃丝中密布毛细血管,有利于进行气体交换
B. 鸟的食量大,消化能力强,食物残渣很快就随粪便排出,有利于减轻体重,利于飞行
C. 兔牙齿分化为门齿、犬齿和臼齿,与其植食性相适应
D. 昆虫的外骨骼能够保护内部柔软结构,防止体内水分散失
【答案】C
【分析】①鱼类的主要特征:生活在水中,鱼体表大都覆盖有鳞片,心脏一心房一心室,用鳃呼吸,用鳍游泳,靠尾部和躯干部的左右摆动和鳍的协调作用来不断向前游动。
②哺乳动物的主要特征:体表有毛,牙齿分化,体腔内有膈,心脏四腔,用肺呼吸,大脑发达,体温恒定,胎生,哺乳。胎生和哺乳是哺乳动物特有的生殖发育特点,提高了后代的成活率。
③昆虫的主要特征:有身体分节并分部,一般有三对足和两对翅,在腹部有着重要的器官。昆虫的身体分为头、胸、腹三部分,体表有外骨骼,可以起到保护和支持的作用,可以减少体内水分的散失。
【详解】A.鱼类用鳃呼吸,鳃是由鳃丝、鳃弓和鳃耙组成的。鱼鳃呈鲜红色,由又多又细的鳃丝组成,鳃丝中密布毛细血管,这有利于在水中进行呼吸,A正确。
B.鸟食量大消化能力强,消化后的食物残渣及时排出,可减轻体重,利于飞行,食物残渣就是粪便,B正确。
C.兔的牙齿分化为门齿和臼齿,没有犬齿,与其植食性相适应,C错误。
D.昆虫体表的外骨骼可防止体内水分蒸发和保护内部器官的作用,防止体内水分散失,D正确。
故选C。
16. 为了科学地将生物进行分类,弄清楚生物之间的亲缘关系,科学家将生物划分为不同等级的分类单位,以下说法正确的是( )
A. 在界、门、纲、目、科、属、种中,同界生物的亲缘关系是最近的
B. 分类单位越小,生物之间的共同特征越多,亲缘关系越远
C. 生物分类的主要依据是生物的形态结构和生理功能等方面的特征
D. 生物分类单位从小到大依次是界、门、纲、目、科、属、种
【答案】C
【分析】生物分类的依据是生物的形态结构和生理功能的差异程度和亲缘关系的远近。生物分类单位由大到小是界、门、纲、目、科、属、种。界是最大的分类单位,最基本的分类单位是种。分类单位越大,生物的相似程度越少,共同特征就越少,生物的亲缘关系就越远;分类单位越小,生物的相似程度越多,共同特征就越多,生物的亲缘关系就越近。
【详解】A.界是最大的分类单位,同界生物的亲缘关系是最远的,A错误。
B.分类单位越小,包含的生物种类越少,共同特征越多,生物的亲缘关系越近,B错误。
C.生物分类的依据是生物的形态结构和生理功能的差异程度和亲缘关系的远近,C正确。
D.生物分类单位从大到小依次是界、门、纲、目、科、属、种,D错误。
故选C。
17. 南方红豆杉是国家一级重点保护植物,种子外没有果皮包被,是濒临灭绝的天然珍稀抗癌植物,也是第四纪冰川遗留下来的古老树种。江西资溪马头山国家级自然保护区南方红豆杉超过26万株,下列植物中与它的亲缘关系最近的是( )
A. 水绵B. 油松C. 玉米D. 肾蕨
【答案】B
【分析】对植物进行分类,主要是观察植物的形态结构,从中发现它们共同的或不同的特征,从而确定它们的亲缘关系。
【详解】水绵属于藻类植物,肾蕨属于蕨类植物,玉米属于被子植物,被子植物的种子外面有果皮包被着,能形成果实;油松和红豆杉都属于裸子植物,裸子植物的种子无果皮包被着,裸露,无果实。因此红豆杉与油松的亲缘关系最近,B正确,ACD错误。
故选B。
18. 2023年8月,湾里管理局首届葡萄采摘节顺利举行。葡萄(学名:VitisvinifeaL。)为葡萄科葡萄属木质藤本植物,常见的葡萄品种有夏黑、金手指、巨峰、阳光玫瑰等,这体现了生物多样性中的( )
A. 生态系统的多样性
B. 生物数量的多样性
C. 生物种类的多样性
D. 基因的多样性
【答案】D
【分析】生物多样性包括遗传(基因)多样性、生物种类(物种)多样性和生态系统多样性三个组成部分。
【详解】ABC.生态系统多样性指的是一个地区的生态多样化程度;生物种类的多样性即物种的多样性,物种的多样性是指物种和物种间差异的多样性,是生物多样性的重要体现,ABC不符合题意。
D.基因多样性代表生物种群之内和种群之间的遗传结构的变异,而生物的性状特征是由基因控制,葡萄品种有夏黑、金手指、巨峰、阳光玫瑰等,这体现了生物多样性中遗传(基因)多样性,D符合题意。
故选D。
19. 每年5月22日是国际生物多样性日,2023年的主题是“从协议到协力:复元生物多样性”。下列有关生物多样性的叙述正确的是( )
A. 生物多样性就是基因的多样性
B. 自然衰老和死亡是生物多样性面临威胁的主要原因
C. 保护生物的栖息环境,保护生态系统的多样性,是保护生物多样性的根本措施
D. 保护生物多样性意味着禁止开发和利用野生生物资源
【答案】C
【分析】①生物的多样性包括生物种类(物种)的多样性、基因(遗传)的多样性和生态系统的多样性三个层次。
②保护生物多样性的措施有就地保护、迁地保护、建立濒危物种的种质库、加强教育和法制管理等。
【详解】A.生物的多样性包括生物种类(物种)的多样性、基因(遗传)的多样性和生态系统的多样性三个层次,A错误。
B.生物多样性面临威胁的主要原因是栖息地的丧失和破坏,如滥采乱伐、环境污染等,B错误。
C.保护生物多样性的措施有就地保护、迁地保护、建立濒危物种的种质库、加强教育和法制管理等。其中就地保护是保护生物多样性的根本措施,所以保护生物的栖息环境,保护生态系统的多样性,是保护生物多样性的根本措施,C正确。
D.保护生物多样性应该合理开发利用动植物资源,而不是禁止开发和利用生物资源,D错误。
故选C。
20. 2023年10月习近平总书记来到江西上饶市婺源县,详细了解了饶河源国家湿地公园和蓝冠噪鹛的保护情况,总书记叮嘱要保护好这种珍稀物种,以下说法不正确的是( )
A. 为更好地保护蓝冠噪鹏等珍稀生物,应全部进行人工养殖以达到保护的最佳效果
B. 建立蓝冠噪鹛自然保护区是最为有效的措施
C. 我们应该广泛宣传保护生物多样性的知识
D. 可以建立濒危物种的基因库,以保护珍贵的遗传资源
【答案】A
【分析】保护生物多样性的措施:
①就地保护:把包含保护对象在内的一定面积的陆地或水体划分出来,进行保护和管理;
②迁地保护:在生物多样性分布的异地,通过建立动物园、植物园、树木园、野生动物园、种子库、基因库、水族馆等不同形式的保护设施,对那些比较珍贵的物种、具有观赏价值的物种或其基因实施由人工辅助的保护;
③建立基因库:建立基因库,来实现保存物种的愿望;
④构建法律体系:必须运用法律手段,完善相关法律制度,来保护生物多样性;
⑤增强宣传和保护生物多样性的力度。
【详解】A.尽管人工养殖可以在很大程度上保护蓝冠噪鹏等珍稀生物,但应该还需要其他的方式、方法对蓝冠噪鹏等珍稀生物进行保护,A错误。
B.把包含保护对象在内的一定面积的陆地或水体划分出来,进行保护和管理叫建立自然保护区,是保护生物多样性的有效措施,因此建立蓝冠噪鹛自然保护区是保护蓝冠噪鹛最为有效的措施,B正确。
C.我们应该广泛宣传保护生物多样性的知识,增强宣传和保护生物多样性的力度,C正确。
D.利用生物技术对生物进行濒危物种的基因进行保护,如建立精子库、种子库等以保护珍贵的遗传资源,D正确。
故选A。
二、判断题(共5小题,每题2分,共10分。判断结果是对的选T,错的选F,请在答题卷中进行填涂)
21. 既能在水中生活,又能在陆地生活的动物就是两栖动物。( )
【答案】错误
【分析】两栖动物是指幼体生活在水中,用鳃呼吸;成体既能生活在水中,也能生活在潮湿的陆地上,主要用肺呼吸,兼用皮肤呼吸。
【详解】两栖动物的幼体必须生活在水中,用鳃呼吸,成体水陆两栖,用肺呼吸,皮肤辅助呼吸。既能在水中生活又能在陆地生活的动物不一定就是两栖动物,如乌龟,故题干叙述错误。
22. 巴斯德的鹅颈瓶实验向世人证明细菌是自然发生的。( )
【答案】错误
【详解】巴斯德通过实验证明微生物只能来自微生物,而不能凭空产生。巴斯德将瓶中液体煮沸,使液体中微生物全被杀死,他将营养液(如肉汤)装入带有弯曲细管的瓶中,弯管是开口的,空气可无阻地进入瓶中,而空气中的微生物则被弯曲的颈阻挡而沉积于弯管底部,不能进入瓶中,结果瓶中没有发现微生物,肉汤没有变质;此时如将曲颈管打断,使外界空气不经沉淀处理而直接进入营养液中,不久营养液中就发现了微生物,肉汤变质,可见微生物不是从营养液中自然发生的,而是来自空气中原已存在的微生物,故题干说法错误。
23. 新冠病毒个体微小,只能用纳米来表示它们的大小,需在光学显微镜下才能看到。( )
【答案】错误
【分析】病毒没有细胞结构,主要由内部的核酸和外部的蛋白质外壳组成,不能独立生存,只有寄生在活细胞里才能进行生命活动,一旦离开就会变成结晶体,失去生命活动。
【详解】新冠肺炎病毒个体微小,没有细胞结构,一个病毒的大小约为10~300纳米,(1纳米=一百万分之一毫米),普通光学显微镜是观察不到病毒的,通常只能借助于电子显微镜才能观察到它们,故题干叙述错误。
24. 双名法规定每一种生物的学名只能有一个,其构成是属名加种名。( )
【答案】正确
【详解】1768年,瑞典著名的植物学家林奈在《自然系统》这本书中,正式提出科学的生物命名法——双名法。按照双名法,每个物种的科学名称(即学名)由两部分组成,第一部分是属名,第二部分是种名,种名后面还应有命名者的姓名,有时命名者的姓名可以省略,故题干观点正确。
25. 为了丰富我国的动植物资源,我国应大力引进一些外来物种。( )
【答案】错误
【分析】引进外来物种不慎造成“生物入侵”,会使原有物种的生存受到威胁,因此我们不能盲目引进外来物种。
【详解】某些外来物种的入侵会破坏我国的生态系统,因为外来物种成功入侵我国后,适应当地环境,又没有天敌控制,大量繁殖后与农作物、水生生物争夺生存的空间、营养物质等,给农业和水产业以及林业生产带来巨大的破坏作用。同时,还会使生物种类会迅速减少,破坏了食物链,影响了生态系统的稳定性,当生态系统发生剧烈变化时,一些生物不在适应环境,迁走或死亡,如鸟类和哺乳类大量减少,鸟类减少,各种农林害虫失去天敌的控制,就大量繁殖起来,给农作物和树木造成了严重的危害,会加速生物种类多样性和基因多样性的丧失。因此,如果引进外来物种不慎造成“生物入侵”,会使原有物种的生存受到威胁,我们不能盲目引进外来物种。
三、实验探究题(本大题共1小题,每空2分,共16分)
26. 生活中要养成勤洗手习惯,为了探究“不同清洗方式对细菌数量的影响”,某生物兴趣小组在老师的指导下,设计了如下实验方案:请分析以上实验回答有关问题:
(1)实验操作①中需要配置含有葡萄糖等营养物质的培养基,是因为大多数细菌和真菌没有叶绿体,只能利用现成的________;实验中配制的培养基和培养皿都要进行________处理。
(2)步骤③相当于细菌、真菌培养过程中的哪一步骤?________。设置A组实验的目的是________。
(3)推测在步骤⑤中,在________组培养皿的培养基上看到的菌落数最少。
(4)大肠杆菌是手指上常见的细菌之一,它与题图中的____图结构相似,在细胞结构上的主要特点是细胞内没有______。用放大镜观察D可以发现它们是由多细胞的________构成的。
【答案】(1)①. 有机物 ②. 高温灭菌
(2)①. 接种 ②. 进行对照
(3)C (4)①. A ②. 成形的细胞核 ③. 菌丝
【分析】(1)实验操作①中需要配置含有葡萄糖等营养物质的培养基,是因为大多数细菌和真菌没有叶绿体,只能利用现成的有机物。为防止其他细菌、真菌对实验结果的干扰,实验中配制的培养基和培养皿都要进行高温灭菌处理。
(2)接种就是把已有的菌种,用某种方式取少量的菌种,放到培养基上的过程,因此步骤③相当于细菌、真菌培养过程中的接种。A组实验不接受对变量的处理,保持自然的状态,因此设置A组实验的目的是进行对照。
(3)洗手液对细菌有一定的杀灭作用,因此推测在步骤⑤中,在C组培养皿的培养基上看到的菌落数最少。
(4)图中A是细菌,B是大肠杆菌噬菌体,C是酵母菌、D是青霉菌,因此大肠杆菌它与如图中的A图结构相似。细菌属于原核生物,因此在细胞结构上的主要特点是细胞内没有成形的细胞核。D青霉菌是多细胞真菌,故用放大镜观察D可以发现它们是由多细胞的菌丝构成的。
四、资料分析题(本大题共2小题,每空2分,共34分)
27. 在生物圈中,有多种多样的绿色植物,形形色色的动物,各种各样的细菌、真菌和病毒。这些生物与人类的生活有着非常密切的关系,对维持生态平衡有重要意义。下图是一位同学绘制的《认识生物多样性》单元的思维导图,请根据所学知识,回答下列问题:
(1)在植物类群中,________没有根、茎、叶的分化;在种子植物中,可以依据________将植物分为被子植物和裸子植物。
(2)银杏在植物分类中隶属的最小等级是________,娃娃鱼在类群上属于________(填图中数字)。
(3)①与其他生物相比,在结构上的主要不同点是没有________。制作面包或馒头时,酵母菌产生的________气体会在面团中形成许多小孔,使面团膨大或松软。
(4)“墨鱼”“甲鱼”“鲸鱼”“鲨鱼”“鲍鱼”中属于②类动物的是________。青蛙的肺不发达,结构简单,需要________辅助呼吸。
(5)细菌在环境适宜的时候,不到半小时,就可以进行一次________生殖,并且有些细菌在生长发育后期形成对不良环境具有较强抵抗能力的______,使其在自然界中分布广泛。
【答案】(1)①. 藻类植物 ②. 有无果皮包被
(2)①. 种 ②. ③
(3)①. 细胞结构 ②. 二氧化碳
(4)①. 鲨鱼 ②. 皮肤
(5)①. 分裂 ②. 芽孢
【分析】为了弄清生物之间的亲缘关系,生物学家根据生物之间的相似程度,把它们分成不同的等级,生物分类的等级从高到低依次是:界、门、纲、目、科、属、种。最大的等级是界,最小的等级是种。
图中①是病毒、②是鱼类、③是两栖动物。
(1)在植物类群中,藻类植物,结构简单,没有根、茎、叶的分化;在种子植物中,可以依据有无果皮包被将植物分为被子植物和裸子植物,裸子植物的种子无果皮包被着,裸露,被子植物的种子外面有果皮包被着,能形成果实。
(2)生物分类的等级从高到低依次是:界、门、纲、目、科、属、种,银杏在植物分类中隶属的最小等级是种,娃娃鱼和青蛙的幼体生活在水中,用鳃呼吸;成体生活在水中或陆地上,用肺呼吸,同时用皮肤辅助呼吸,属于两栖动物,在类群上属于③。
(3)①是病毒,与其他生物相比,在结构上的主要不同点是没有细胞结构,病毒主要由蛋白质的外壳和内部的遗传物质构成。制作面包或馒头时,酵母菌产生的二氧化碳气体会在面团中形成许多小孔,使面团膨大或松软。
(4)墨鱼和鲍鱼属于软体动物、甲鱼属于爬行动物、鲸鱼属于哺乳动物、鲨鱼属于鱼类,因此属于②鱼类动物的是鲨鱼。青蛙的肺不发达,结构简单,需要皮肤辅助呼吸。
(5)细菌在环境适宜的时候,通过分裂生殖,并且有些细菌在生长发育后期形成对不良环境具有较强抵抗能力的芽孢,使其在自然界中分布广泛。
28. 江西婺源饶河源国家湿地公园位于江西省婺源县境内,包括星江部分流域和其分叉支流的湿地生态系统及其周边滩涂地与林地。总面积346.6公顷,湿地面积为320.6公顷,湿地率为92.5%。湿地公园内湿地生物多样,经初步统计有湿地维管植物218种,野生脊椎动物404种。其中,湿地公园月亮湾保护区发现国内特有的蓝冠噪鹛野生种群,被列入《世界自然保护联盟》(IUCN)国际鸟类红皮书2009名录VER3.1,属极危(CR)等级动物。此外,湿地公园还有国家Ⅰ级保护野生动物2种(白颈长尾雉、中华秋沙鸭),国家Ⅱ级保护野生动物37种(成纹蛙、鸳鸯等)阅读上述资料,请回答下列问题。
(1)饶河源湿地公园内野生脊椎动物404种体现了________多样性,其本质是由________多样性决定的。
(2)中华秋沙鸭属于________(填动物类群),其呼吸作用旺盛,具有与肺相通的________,可辅助呼吸。
(3)公园内湿地景观资源丰富,生态系统完整。白颈长尾难、中华秋沙鸭、虑纹蛙、鸳鸯等野生动物中,与蓝冠噪鹛亲缘关系最远的是_______。
(4)饶河源国家湿地公园正式建成,这属于保护生物多样性措施中的________(选填“就地保护”或“迁地保护”)。实现生态文明,共建地球生命共同体,你我都是行动者。作为一名中学生,在保护生物的多样性方面,我们可以怎么做?______(写出一条即可)。
【答案】(1)①. 生物种类##物种 ②. 基因
(2)①. 鸟类 ②. 气囊
(3)虏纹蛙 (4)①. 就地保护 ②. 不随意捕杀野生动物,不破坏它们的栖息地;积极宣传保护生物多样性的重要性,提高公众的环保意识
【分析】(1)生物多样性通常包括三个层次:基因多样性、物种多样性和生态系统多样性。其中,物种多样性是指一定区域内生物种类的丰富程度。饶河源湿地公园内野生脊椎动物达到404种,这明显体现了物种的多样性。而物种多样性的本质则是由基因的多样性决定的,因为每个物种都是由其独特的基因组合所构成的。
(2)中华秋沙鸭是一种鸟类,它们属于脊椎动物中的鸟类动物类群。鸟类的呼吸作用非常旺盛,这得益于它们具有与肺相通的特殊结构——气囊。气囊不仅可以储存空气,使鸟类在飞行时能够持续获得氧气,还可以辅助肺进行呼吸,提高呼吸效率。
(3)在比较不同生物之间的亲缘关系时,我们通常会考虑它们的分类地位。分类地位越接近的生物,其亲缘关系通常也越近。在给定的野生动物中,白颈长尾雉、中华秋沙鸭、蓝冠噪鹛和鸳鸯都属于鸟类,而虑纹蛙则属于两栖动物。由于两栖动物与鸟类的分类地位相差较远,因此与蓝冠噪鹛亲缘关系最远的是虑纹蛙。
(4)饶河源国家湿地公园的正式建成,是保护生物多样性措施中的一个重要举措。这种措施属于就地保护,即在生物的原生地对其实施保护,以维护其原有的生态环境和生物种群。作为中学生,我们也可以在日常生活中为保护生物的多样性贡献自己的力量。例如,我们可以不随意捕杀野生动物,不破坏它们的栖息地;同时,我们还可以积极宣传保护生物多样性的重要性,提高公众的环保意识。通过这些行动,我们可以共同为实现生态文明、共建地球生命共同体而努力。
实验名称
操作步骤
操作目的
①
制作米酒
将糯米置于旺火上蒸熟
恒温培养
②
检测环境中的细菌
用无菌棉棒蘸取池水,在培养基上轻轻涂抹
接种
③
蚂蚁的通讯
实验前将蚂蚁饥饿
设置对照
④
观察蚯蚓
用湿棉球轻擦体表
提供营养
组别
步骤
A组培养皿
B组培养皿
C组培养皿
①
配制含有营养物质的培养基
②
不洗手
用清水洗手
用洗手液洗手
③
用手指在培养基上轻轻按压
④
将所有培养皿放于25℃的恒温箱中培养
⑤
2天后,观察并记录菌落数
菌落数
观察记录各种菌落数
[生物][期末]江西省南昌市外国语集团校2023-2024学年八年级上学期生物期末试卷: 这是一份[生物][期末]江西省南昌市外国语集团校2023-2024学年八年级上学期生物期末试卷,共5页。试卷主要包含了填写答题卡的内容用2B铅笔填写,提前 xx 分钟收取答题卡等内容,欢迎下载使用。
江西省南昌市2023-2024学年七年级下学期6月期末生物试题: 这是一份江西省南昌市2023-2024学年七年级下学期6月期末生物试题,共8页。试卷主要包含了单项选择题,判断题,综合题等内容,欢迎下载使用。
江西省南昌市2023-2024学年七年级上学期期末生物试卷: 这是一份江西省南昌市2023-2024学年七年级上学期期末生物试卷,共24页。试卷主要包含了单项选择题,综合题等内容,欢迎下载使用。

