资料中包含下列文件,点击文件名可预览资料内容
还剩10页未读,
继续阅读
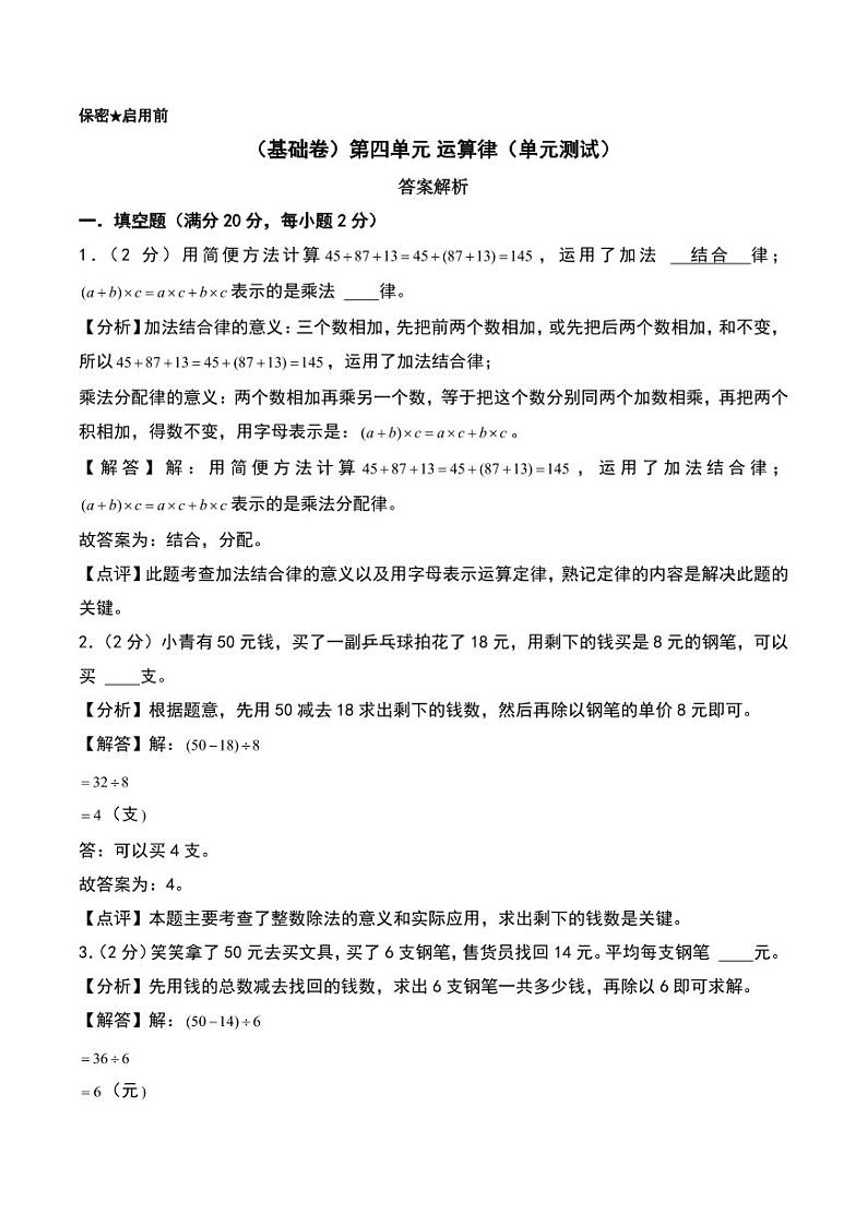
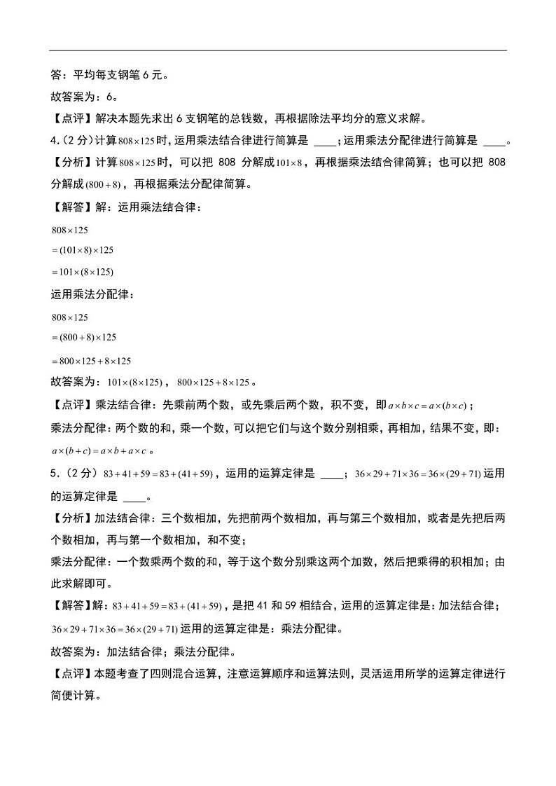
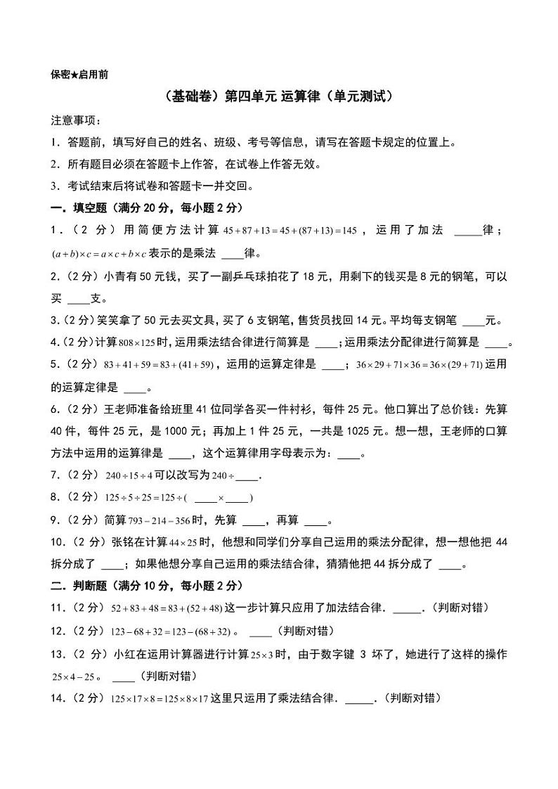
(基础卷)第四单元 运算律(单元测试)--2024年数学四年级上册10月(北师大版)
展开
这是一份(基础卷)第四单元 运算律(单元测试)--2024年数学四年级上册10月(北师大版),文件包含基础卷第四单元运算律单元测试--2024年数学四年级上册单元北师大版答案解析pdf、基础卷第四单元运算律单元测试--2024年数学四年级上册单元北师大版pdf等2份试卷配套教学资源,其中试卷共17页, 欢迎下载使用。
相关试卷
【期中复习】北师大版数学四年级上册--第四单元《运算律》复习讲义(原卷版+解析版).zip:
这是一份【期中复习】北师大版数学四年级上册--第四单元《运算律》复习讲义(原卷版+解析版).zip,文件包含期中复习北师大版数学四年级上册--第四单元《运算律》复习讲义原卷docx、期中复习北师大版数学四年级上册--第四单元《运算律》复习讲义解析docx等2份试卷配套教学资源,其中试卷共20页, 欢迎下载使用。
【期中专项卷】北师大版数学四年级上册--第四单元《运算律》应用题专项讲义(含答案):
这是一份【期中专项卷】北师大版数学四年级上册--第四单元《运算律》应用题专项讲义(含答案),共25页。试卷主要包含了 四则混合运算, 中括号, 加法交换律, 乘法交换律, 加法结合律, 减法的性质, 乘法结合律, 乘法分配律等内容,欢迎下载使用。
【期末专项复习】北师大版数学四年级上册期末专项强化B卷——4.运算律(含答案):
这是一份【期末专项复习】北师大版数学四年级上册期末专项强化B卷——4.运算律(含答案),共14页。试卷主要包含了方向与位置等内容,欢迎下载使用。

