资料中包含下列文件,点击文件名可预览资料内容





还剩5页未读,
继续阅读
浙江省强基联盟2024-2025学年高三上学期10月联考生物试题(附参考答案)
展开
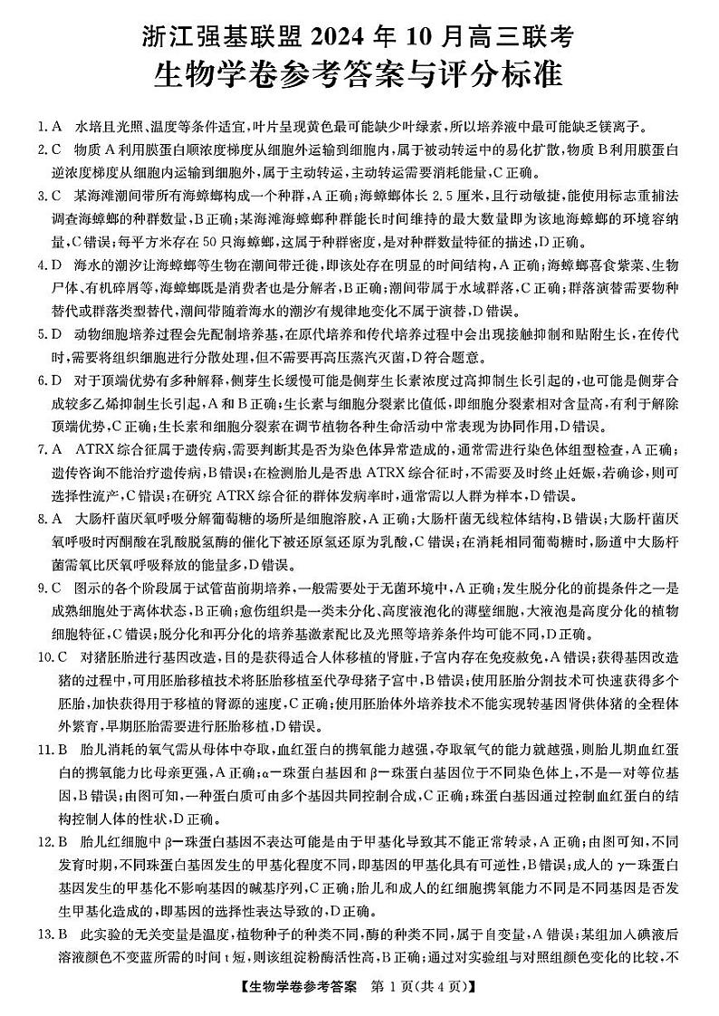
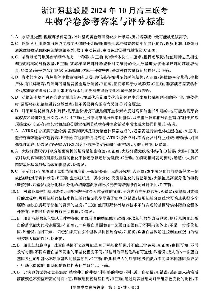
这是一份浙江省强基联盟2024-2025学年高三上学期10月联考生物试题(附参考答案),文件包含浙江省强基联盟2024-2025学年高三上学期10月联考生物试题pdf、浙江省强基联盟2024-2025学年高三上学期10月联考生物试题答案pdf等2份试卷配套教学资源,其中试卷共12页, 欢迎下载使用。
相关试卷
浙江省强基联盟2024-2025学年高三上学期10月联考生物试题:
这是一份浙江省强基联盟2024-2025学年高三上学期10月联考生物试题,文件包含浙江省强基联盟2024-2025学年高三上学期10月联考生物试题pdf、浙江省强基联盟2024-2025学年高三上学期10月联考生物试题答案pdf等2份试卷配套教学资源,其中试卷共12页, 欢迎下载使用。
浙江省强基联盟2025届高三上学期10月联考生物试题(PDF版附解析):
这是一份浙江省强基联盟2025届高三上学期10月联考生物试题(PDF版附解析),文件包含浙江强基联盟2024学年高三10月联考生物pdf、浙江强基联盟2024学年高三10月联考生物答案pdf等2份试卷配套教学资源,其中试卷共12页, 欢迎下载使用。
浙江省强基联盟2024-2025学年高三上学期10月联考生物试卷:
这是一份浙江省强基联盟2024-2025学年高三上学期10月联考生物试卷,共13页。试卷主要包含了下列对于海蟑螂的叙述错误的是等内容,欢迎下载使用。
