


2025年中考英语语法复习:动词的时态 讲义(含练习题及答案)
展开
这是一份2025年中考英语语法复习:动词的时态 讲义(含练习题及答案),共25页。试卷主要包含了重点考向分析,考点解析,课后练习,真题练习等内容,欢迎下载使用。
1.单项选择题:
(1)直接考查时态的基本用法:给出一个简单的句子情境,让考生根据时间状语、语境等选择正确的动词时态。例如,句子中有 “yesterday” 这样的明显的过去时间标志词,那么就应该选择一般过去时的动词形式;如果有 “every day” 等表示经常发生的时间状语,可能会考查一般现在时。像 “Where did yu g last weekend?” 就是典型的根据时间标志词 “last weekend” 来选择一般过去时的题目。
(2)在复合句中考查时态:复合句中的时态考查是重点和难点。比如在宾语从句、状语从句中,要根据主从句的时态呼应规则来判断动词时态。例如,如果主句是一般过去时,那么宾语从句中的时态通常要相应地变为过去的某种时态(一般过去时、过去进行时、过去将来时、过去完成时等),如 “He said he wuld cme back the next day.”。在时间状语从句和条件状语从句中,如果主句是一般将来时,从句通常用一般现在时来表示将来,如 “If it rains tmrrw, we will stay at hme.”。
2.完形填空题:
(1)根据上下文语境判断时态:在完形填空中,动词时态的考查需要考生结合文章的上下文来理解。有时候文章的整体时态是一般过去时,那么在某个空处的动词也应该用过去的某种时态;如果文章描述的是一个经常发生的动作或普遍的事实,可能会用到一般现在时。例如,文章前面都在讲述过去发生的事情,那么当出现一个动作描述时,如果没有特殊的时间提示,这个动作也应该用过去时。
(2)通过逻辑关系推断时态:根据文章的逻辑关系来判断动词的时态。比如表示动作的先后顺序,可能会涉及到过去完成时;表示两个同时发生的动作,可能会用到过去进行时等。例如,“When I arrived at the statin, the train had already left.” 这里 “火车离开” 这个动作发生在 “我到达车站” 之前,所以用过去完成时。
3.阅读理解题中的细节理解:
(1)理解文章中动词时态所表达的信息:在阅读理解文章中,有时会出现一些关于动作发生时间的描述,需要考生理解这些动词时态所传达的信息,以便更好地理解文章内容。例如,文章中提到 “Last year, we visited the museum. This year, we plan t visit the z.” 通过不同的时态可以了解到不同时间的活动安排。
(2)根据时态判断文章的写作顺序或事件发展:通过动词时态的变化可以判断文章的写作顺序或者事件的发展过程。比如从一般过去时到现在完成时的转变,可能意味着从过去的经历过渡到对现在的影响等。
4.用所给动词的正确形式填空:
(1)根据语境和时间提示填空:这种题型直接要求考生根据句子的语境、时间状语等因素,将所给动词用正确的时态形式填写出来。例如,“He ______ (play) basketball every Sunday. But last Sunday he didn't because f the rain.” 前半句有 “every Sunday”,所以应该用一般现在时,填 “plays”;后半句有 “last Sunday”,所以用一般过去时,填 “didn't play”。
(2)在短文或对话中综合考查时态:给出一篇短文或一段对话,其中有多个空需要填写动词的正确时态形式,这就需要考生综合考虑整个文本的时态线索和逻辑关系来答题。这种题型对考生的时态掌握能力要求较高,需要准确判断每个动作发生的时间以及与其他动作的先后关系等。
5.句型转换题:
(1)将不同时态的句子进行转换:例如,将一般现在时的句子转换为一般过去时、现在完成时等其他时态的句子,或者将含有某种时态的复合句转换为另一种时态的句子。这不仅考查考生对各种时态的理解和掌握,还考查他们的句型转换能力。比如,“He ften ges t schl by bike.”(一般现在时)转换为 “He went t schl by bike yesterday.”(一般过去时)。
(2)根据要求改变句子的时态并保持原意:在不改变句子原意的前提下,根据题目要求改变句子的时态,这需要考生对不同时态的表达效果有深入的理解,能够灵活运用各种时态来表达相同的意思。
二、考点解析
(一)一般现在时
1.基本用法
表示经常性或习惯性的动作:
常与时间状语 ften(经常)、usually(通常)、always(总是)、smetimes(有时)、every day/week/mnth/year(每天 / 周 / 月 / 年)等连用。
I g t schl by bus every day.(我每天乘公交车去上学。)
Yu smetimes watch TV in the evening.(你有时在晚上看电视。)
表示客观真理、事实或自然现象:
The earth mves arund the sun.(地球绕着太阳转。)
Water freezes at 0 degrees Celsius.(水在零摄氏度结冰。)
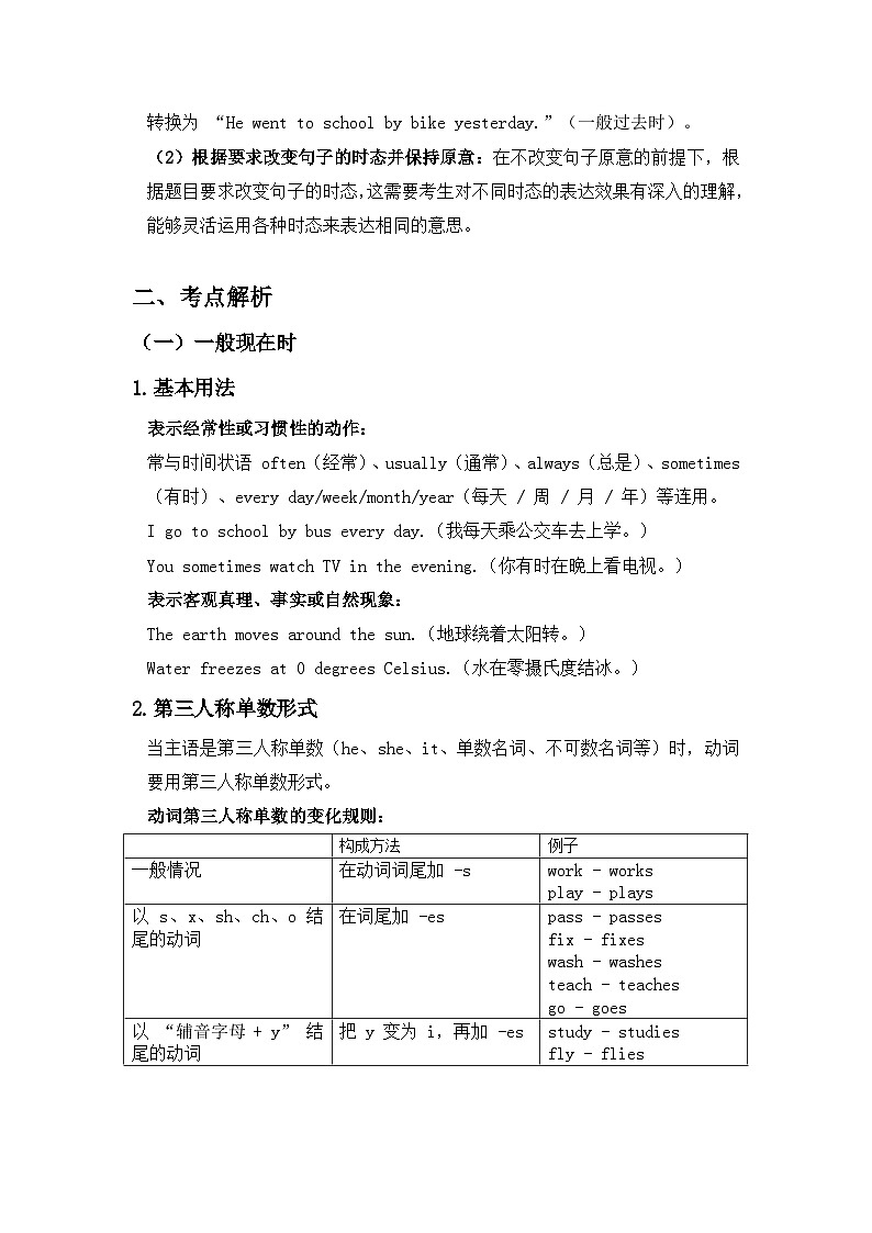
2.第三人称单数形式
当主语是第三人称单数(he、she、it、单数名词、不可数名词等)时,动词要用第三人称单数形式。
动词第三人称单数的变化规则:
3.句式结构
肯定句:主语 + 动词原形(第三人称单数形式)+ 其他。
He plays ftball after schl.(他放学后踢足球。)
否定句:主语 + dn't/desn't + 动词原形 + 其他。
当主语是第一、二人称和复数时,用 dn't;当主语是第三人称单数时,用 desn't。
I dn't like apples.(我不喜欢苹果。)
She desn't g t the park n Sundays.(她周日不去公园。)
一般疑问句:D/Des + 主语 + 动词原形 + 其他?
肯定回答:Yes, 主语 + d/des. 否定回答:N, 主语 + dn't/desn't.
D yu like swimming? Yes, I d. / N, I dn't.(你喜欢游泳吗?是的,我喜欢。/ 不,我不喜欢。)
Des he have a pen? Yes, he des. / N, he desn't.(他有一支钢笔吗?是的,他有。/ 不,他没有。)
考查重点
时态判断:根据时间状语、语境等判断是否该用一般现在时。
看到 “every day”,就应该想到用一般现在时。
第三人称单数形式的运用:在单选中,可能会给出主语是第三人称单数的句子,让考生选择正确的动词形式。
She ______ (like) reading bks. 这里应填 likes。
句型转换:将肯定句变为否定句、一般疑问句等。
He plays basketball. 变为否定句:He desn't play basketball. 变为一般疑问句:Des he play basketball?
(二)一般过去时
1.基本用法
表示过去某个特定时间发生的动作或存在的状态。
常用时间状语 yesterday(昨天)、last week/mnth/year(上周 / 上个月 / 去年)、in 20XX(在 20XX 年)、ag(…… 以前)等连用。
I went t the park yesterday.(我昨天去了公园。)
She visited her grandparents last weekend.(她上周末看望了她的祖父母。)
表示过去一段时间内经常发生的动作或习惯性的行为。
When I was a child, I ften played with my friends.(当我还是个孩子的时候,我经常和我的朋友们一起玩。)
叙述过去连续发生的动作
例句:He gt up early, had breakfast quickly and then went t schl.(他早早起床,快速吃完早餐然后去上学。)
依次叙述过去连续发生的几个动作。
在时间、条件等状语从句中,表示过去将来的动作
例句:She said she wuld cme if she had time.(她说如果有时间她就会来。)
“wuld cme” 在宾语从句中表示过去将来的动作,是基于 “said” 这个过去的动作而言的未来动作。
2.动词的过去式变化规则
3.句式结构
肯定句:主语 + 动词的过去式 + 其他。
He played basketball yesterday.(他昨天打了篮球。)
否定句:主语 + didn't + 动词原形 + 其他。
I didn't g t schl last Mnday.(我上周一没有去上学。)
一般疑问句:Did + 主语 + 动词原形 + 其他?
肯定回答:Yes, 主语 + did. 否定回答:N, 主语 + didn't.
Did yu see a mvie last night? Yes, I did. / N, I didn't.(你昨晚看电影了吗?是的,我看了。/ 不,我没看。)
4.考查重点
时态判断:根据时间状语、语境等判断是否该用一般过去时。
看到 “last week”,通常要用一般过去时。
动词过去式的正确运用:考查学生对动词过去式变化规则的掌握程度。
在单选中给出一个动词,让考生选择其正确的过去式形式。
句型转换:将肯定句变为否定句、一般疑问句等。
She visited the museum. 变为否定句:She didn't visit the museum. 变为一般疑问句:Did she visit the museum?
(三)一般将来时
1.基本用法
表示将来某个时间要发生的动作或存在的状态。
常与时间状语 tmrrw(明天)、next week/mnth/year(下周 / 下个月 / 明年)、in the future(在未来)等连用。
I will g t Beijing next mnth.(我下个月将去北京。)
They are ging t have a picnic tmrrw.(他们明天打算去野餐。)
表示计划、打算做某事。
She is ging t learn French.(她打算学习法语。)
2.表达方式
“will + 动词原形”:
表示单纯的将来,不涉及计划或打算。
It will rain tmrrw.(明天会下雨。)
“be ging t + 动词原形”:
强调主观打算、计划做某事,也可根据某种迹象判断将要发生的事情。
I am ging t visit my grandparents this weekend.(我这个周末打算去看望我的祖父母。)
Lk at the dark cluds. It is ging t rain.(看那些乌云。要下雨了。)
两者的区别:
(1)含义和侧重点不同
“will”:
表示单纯的将来,强调说话时临时做出的决定,或者对未来的预测,比较客观。
I will help yu if yu need.(如果你需要,我会帮你。)这里可能是说话人在听到对方的请求后临时做出的决定。
The weatherman says it will rain tmrrw.(天气预报员说明天会下雨。)这是对未来天气的一种预测。
“be ging t d”:
强调主观打算、计划做某事,通常是经过事先考虑或有某种迹象表明即将发生的事情。
I am ging t study abrad next year.(我明年打算去国外学习。)这表示说话人之前就有这个计划。
Lk at the dark cluds. It is ging t rain.(看那些乌云。要下雨了。)这里是根据乌云这个迹象做出的判断。
(2)时间远近感不同
“will”:在时间上相对比较灵活,可以表示较遥远的未来,也可以表示很近的将来。
I will see yu in a few days.(几天后我会见到你。)这里可以是几天这样相对较近的时间,也可以用于表示很久以后的未来,如 “I will be a famus singer ne day.”(总有一天我会成为一名著名的歌手。)
“be ging t d”:通常表示相对较近的将来,往往是已经有了具体的计划或安排即将要发生的事情。
We are ging t have a meeting this afternn.(我们今天下午要开会。)一般指比较近期内的安排。
(3)句型结构和用法不同
3.句式结构
肯定句:
“will + 动词原形”:主语 + will + 动词原形 + 其他。
He will cme back sn.(他很快就会回来。)
“be ging t + 动词原形”:主语 + be ging t + 动词原形 + 其他。
We are ging t have a party.(我们将举办一个派对。)
否定句:
“will + 动词原形”:主语 + wn't + 动词原形 + 其他。
She wn't be late.(她不会迟到。)
“be ging t + 动词原形”:主语 + be nt ging t + 动词原形 + 其他。
I am nt ging t g shpping tmrrw.(我明天不打算去购物。)
一般疑问句:
“will + 动词原形”:Will + 主语 + 动词原形 + 其他?
肯定回答:Yes, 主语 + will. 否定回答:N, 主语 + wn't.
Will yu g t the z with me? Yes, I will. / N, I wn't.(你会和我一起去动物园吗?是的,我会。/ 不,我不会。)
“be ging t + 动词原形”:Be + 主语 + ging t + 动词原形 + 其他?
肯定回答:Yes, 主语 + be. 否定回答:N, 主语 + be nt.
Are yu ging t watch a mvie tnight? Yes, I am. / N, I am nt.(你今晚打算看电影吗?是的,我打算看。/ 不,我不打算看。)
4.中考考查重点
时态判断:根据时间状语、语境等判断是否该用一般将来时。
看到 “next year”,通常要用一般将来时。
不同表达方式的区分与运用:考查学生对 “will + 动词原形” 和 “be ging t + 动词原形” 的理解和运用能力。
在单选中给出一个语境,让考生选择正确的表达方式。
句型转换:将肯定句变为否定句、一般疑问句等。
They will g n a trip. 变为否定句:They wn't g n a trip. 变为一般疑问句:Will they g n a trip?
(四)现在进行时
1.基本用法
表示现在正在进行的动作。
常与时间状语 nw(现在)、at the mment(此刻)、lk、listen 等连用。
I am reading a bk nw.(我现在正在读一本书。)
Listen! She is singing.(听!她正在唱歌。)
表示现阶段正在进行的动作,但说话时不一定正在进行。
He is learning French these days.(这些天他正在学习法语。)
2.构成形式
be(am/is/are)+ 动词的现在分词(v-ing)。
be 动词的用法:
I 后用 am;he/she/it 以及单数名词后用 is;we/yu/they 以及复数名词后用 are。
I am watching TV.(我正在看电视。)
She is dancing.(她正在跳舞。)
They are playing basketball.(他们正在打篮球。)
现在分词的构成:
3.句式结构
肯定句:主语 + be + v-ing + 其他。
He is ding his hmewrk.(他正在做他的作业。)
否定句:主语 + be nt + v-ing + 其他。
I am nt sleeping.(我没有在睡觉。)
一般疑问句:Be + 主语 + v-ing + 其他?
肯定回答:Yes, 主语 + be. 否定回答:N, 主语 + be nt.
Are yu playing games? Yes, I am. / N, I am nt.(你正在玩游戏吗?是的,我在玩。/ 不,我没在玩。)
4.中考考查重点
时态判断:根据时间状语、语境等判断是否该用现在进行时。
看到 “nw”“at the mment” 等时间状语,通常要用现在进行时。
现在分词的正确形式:考查学生对动词现在分词变化规则的掌握程度。
在单选中给出一个动词,让考生选择其正确的现在分词形式。
句型转换:将肯定句变为否定句、一般疑问句等。
She is reading a bk. 变为否定句:She isn't reading a bk. 变为一般疑问句:Is she reading a bk?
5.现在进行时表将来
(1)表示位置移动的动词
当句子中出现表示位置移动的动词,如 g、cme、leave、arrive、start、begin、return、mve、fly、drive、travel 等时,现在进行时可表示计划、安排好的将来动作。
I am leaving fr Beijing tmrrw.(我明天要去北京。)
She is cming t see us this weekend.(她这个周末要来看我们。)
(2)有特定的时间状语或上下文语境表明是将来
有明确的表示将来的时间状语
We are having a party next Sunday.(下周日我们要举办一个派对。)这里 “next Sunday” 明确表明了动作是在将来发生。
根据上下文语境判断
A: What are yu ding this summer vacatin?(你这个暑假要做什么?)
B: I am visiting my grandparents.(我要去看望我的祖父母。)从对话的情境可以看出,这里用现在进行时表示将来的计划。
(3)用于安排、计划好的活动或事件
当谈论已经安排好、计划好的活动或事件时,现在进行时可表示将来。
The cmpany is launching a new prduct next mnth.(公司下个月要推出一款新产品。)
They are getting married in June.(他们六月要结婚。)
6.以下几类动词通常不用现在进行时:
(1)非延续性动词(瞬间动词)
如 pen、clse、start、finish、die、buy、sell、brrw、lend、jin、leave、arrive、reach、becme、fall 等。这些动词表示的动作在瞬间完成,难以用正在进行的状态来描述。例如,不能说 “I am buying a bk.”(在通常情况下,购买行为瞬间发生,不能持续进行),但可以用 “I am ging t buy a bk.” 表示将来的计划。
(2)表示心理状态、情感的动词
如 lve、hate、like、prefer、knw、understand、believe、think、remember、frget、want、wish、hpe、need、seem 等。这些动词更多地是表达一种状态或心理活动,而非具体的正在进行的动作。例如,不能说 “I am lving yu.”(爱通常是一种较为稳定的情感状态,不是正在进行的动作)。
不过,有时候在特定语境下,为了强调某种特殊的情感变化,可以灵活使用一些类似的表达,但比较少见。比如 “He is beginning t understand.”(他开始理解了),这里强调理解这个心理活动的开始,但并非严格意义上的现在进行时的典型用法。
(3)表示感觉的动词
如 see、hear、smell、taste、feel 等。这些动词通常是描述一种即时的感觉体验,而非持续进行的动作。例如,不能说 “I am seeing a mvie.”(看到电影是瞬间的视觉感受,不是持续的动作),而应该用 “I am watching a mvie.”(观看电影可以持续一段时间,用现在进行时比较合理)。
(五)过去进行时
1.基本用法
表示过去某一时刻或某一段时间正在进行的动作。
常与时间状语 at that time(在那时)、at this time yesterday/last night(昨天这个时候 / 昨晚这个时候)、when/while 引导的时间状语从句等连用。
I was reading a bk at this time yesterday.(昨天这个时候我正在读书。)
What were yu ding when the rainstrm came?(暴风雨来的时候你在做什么?)
可以用来描述故事的背景,使故事更加生动。
It was a dark night. The wind was blwing hard. Tm was walking alne in the street.(那是一个漆黑的夜晚。风刮得很大。汤姆正独自走在街上。)
2.构成形式
was/were + 动词的现在分词(v-ing)。
was 用于第一人称单数(I)和第三人称单数(he、she、it);were 用于第二人称单数(yu)以及第一、二、三人称复数(we、yu、they)。
I was watching TV at nine 'clck last night.(昨晚九点我正在看电视。)
They were playing basketball at that time.(那时他们正在打篮球。)
现在分词的构成与现在进行时相同。一般情况下,在动词词尾加 -ing;以不发音的 e 结尾的动词,去 e 加 -ing;以重读闭音节结尾且末尾只有一个辅音字母的动词,双写这个辅音字母,再加 -ing。
3.句式结构
肯定句:主语 + was/were + v-ing + 其他。
He was ding his hmewrk when I came in.(我进来的时候他正在做作业。)
否定句:主语 + was/were nt + v-ing + 其他。
I wasn't sleeping at ten 'clck last night.(昨晚十点我没有在睡觉。)
一般疑问句:Was/Were + 主语 + v-ing + 其他?
肯定回答:Yes, 主语 + was/were. 否定回答:N, 主语 + wasn't/weren't.
Were yu playing games at that time? Yes, I was. / N, I wasn't.(那时你在玩游戏吗?是的,我在玩。/ 不,我没在玩。)
4.中考考查重点
时态判断:根据时间状语、语境等判断是否该用过去进行时。尤其要注意 when 和 while 引导的时间状语从句中,主从句动作的时态搭配。
When I came in, he was reading a bk.(当我进来的时候,他正在读书。)这里 “came in” 是一般过去时,“was reading” 是过去进行时,表示一个动作发生时,另一个动作正在进行。
While I was ding my hmewrk, my mther was cking.(当我在做作业的时候,我妈妈正在做饭。)while 引导的时间状语从句中,主从句动作通常都用过去进行时,表示两个动作同时进行。
动词形式:考查学生对过去进行时中动词现在分词的正确运用以及 was/were 的选择。
在单选中给出一个语境,让考生选择正确的动词形式和 be 动词。
句型转换:将肯定句变为否定句、一般疑问句等。
She was singing a sng. 变为否定句:She wasn't singing a sng. 变为一般疑问句:Was she singing a sng?
过去进行时和一般过去时的区别
(1)侧重点不同
过去进行时:
侧重于动作在过去某一时刻或时间段内的持续进行状态,给人一种画面感,让人们能够想象出当时的情景。
They were having a meeting frm 9 t 11 this mrning.(他们今天上午 9 点到 11 点正在开会。)强调这段时间内会议一直在进行。
一般过去时:
更侧重于动作在过去已经完成,强调动作发生的事实和结果。
She visited her grandparents last weekend.(她上周末看望了她的祖父母。)重点在说明 “看望” 这个动作已经在过去的周末完成了。
(2)与特定时间状语的搭配不同
过去进行时:常与表示具体时刻或时间段的状语连用,强调动作在这个特定时间正在进行。at that mment、while/when... 等。
While I was ding my hmewrk, my mther was cking.(当我在做作业的时候,我妈妈正在做饭。)
一般过去时:可与单纯表示过去时间的状语连用,如 yesterday、last year 等,不强调动作的持续进行。
I went t the park yesterday.(我昨天去了公园。)
(六)现在完成时
1.基本用法
表示过去发生的动作对现在造成的影响或结果。
常与 already(已经)、yet(还)、just(刚刚)、ever(曾经)、never(从不)等副词连用。
I have already finished my hmewrk.(我已经完成了我的作业。)这句话强调作业在现在这个时间点已经完成了,可能会产生可以去做其他事情的结果。
Have yu ever been t Beijing?(你曾经去过北京吗?)询问过去的经历对现在的影响,即现在是否有去过北京的经历。
表示过去已经开始,持续到现在的动作或状态。
常与 fr + 时间段、since + 时间点 / 过去时的句子连用。
I have lived here fr five years.(我在这里住了五年了。)表示从五年前开始住在这里,一直持续到现在。
She has been a teacher since 2010.(她从 2010 年起就是一名老师了。)说明从 2010 年这个时间点开始,她一直处于老师这个状态。
2.构成形式
have/has + 动词的过去分词。
have 用于第一、二人称以及第三人称复数(I、yu、we、they);has 用于第三人称单数(he、she、it)。
I have seen this mvie.(我看过这部电影。)
He has visited many cuntries.(他已经游览了很多国家。)
动词过去分词的变化规则:
3.句式结构
肯定句:主语 + have/has + 过去分词 + 其他。
They have gne t the park.(他们去了公园。)
否定句:主语 + haven't/hasn't + 过去分词 + 其他。
I haven't read this bk yet.(我还没读过这本书。)
一般疑问句:Have/Has + 主语 + 过去分词 + 其他?
肯定回答:Yes, 主语 + have/has. 否定回答:N, 主语 + haven't/hasn't.
Has she finished her wrk? Yes, she has. / N, she hasn't.(她完成她的工作了吗?是的,她完成了。/ 不,她没有。)
4.中考考查重点
时态判断:根据时间状语、语境等判断是否该用现在完成时。尤其要注意区分一般过去时和现在完成时的用法。
如果句子中有 “just nw”(刚才),通常用一般过去时;如果有 “already”“yet” 等,通常用现在完成时。
动词形式:考查学生对动词过去分词的正确运用以及 have/has 的选择。
在单选中给出一个语境,让考生选择正确的动词形式和助动词。
时间状语的搭配:考查 fr 和 since 的用法以及与现在完成时的搭配。
在单选中或者句型转换中,让考生根据给出的时间状语选择正确的时态或者将句子中的时间状语进行转换。
句型转换:将肯定句变为否定句、一般疑问句等。
He has visited the museum. 变为否定句:He hasn't visited the museum. 变为一般疑问句:Has he visited the museum?
现在完成时中的非延续性动词
在现在完成时中,非延续性动词不能与表示一段时间的状语连用。如果要表达一段时间的概念,需要将非延续性动词转换为相应的延续性动词或表达。以下是一些常见的非延续性动词及其转换方式:
(1)“begin/start”→“be n”
The film started half an hur ag.(电影半小时前开始了。)
The film has been n fr half an hur.(电影已经开始半小时了。)
(2)“finish/end/stp”→“be ver”
The meeting ended at five 'clck.(会议在五点钟结束了。)
The meeting has been ver since five 'clck.(会议自五点钟起就结束了。)
(3)“leave/g/cme”→“be away”
He left Beijing tw days ag.(他两天前离开了北京。)
He has been away frm Beijing fr tw days.(他离开北京已经两天了。)
(4)“jin”→“be in/be a member f”
He jined the army last year.(他去年参军了。)
He has been in the army fr a year./He has been a member f the army fr a year.(他参军已经一年了。)
(5)“buy”→“have”
I bught this bk yesterday.(我昨天买了这本书。)
I have had this bk fr a day.(这本书我买了一天了。)
(6)“brrw”→“keep”
I brrwed this bk frm the library last week.(我上周从图书馆借了这本书。)
I have kept this bk fr a week.(这本书我借了一周了。)
(7)“die”→“be dead”
His grandfather died tw years ag.(他的祖父两年前去世了。)
His grandfather has been dead fr tw years.(他的祖父去世已经两年了。)
(8)“marry/get married”→“be married”
They gt married ten years ag.(他们十年前结婚了。)
They have been married fr ten years.(他们结婚已经十年了。)
三、课后练习
(一)单项选择
1:My mther ften ______ the clthes fr us n weekends.
A. washes
B. washing
C. wash
D. is washing
2:The by is gd at ______ ftball.
A. play
B. playing
C. t play
D. plays
3:We shuld ______ ur classrm clean and tidy.
A. keep
B. t keep
C. keeping
D. keeps
4:I ______ my hmewrk when my mther came back hme.
A. was ding
B. did
C. am ding
D. d
5:Dn't ______ the windw. It's cld utside.
A. pen
B. t pen
C. pening
D. pens
6:She ______ up early every mrning.
A. gets
B. get
C. is getting
D. gt
7:I want t ______ a dctr when I grw up.
A. be
B. am
C. is
D. are
8:My father ______ me a new bike last week.
A. buy
B. bught
C. buys
D. will buy
9:We can't ______ late fr schl.
A. be
B. are
C. is
D. am
10:The teacher tld us ______ in the classrm.
A. nt t run
B. t nt run
C. dn't run
D. nt run
11:We shuld ______ gd care f the ld.
A. take
B. make
C. lk
D. get
12:My sister is ______ a letter t her friend nw.
A. writing
B. writes
C. write
D. t write
13:I'm lking frward t ______ yu sn.
A. see
B. seeing
C. saw
D. sees
14:He ______ his hmewrk at hme yesterday.
A. left
B. frget
C. lst
D. missed
15:Yu can ______ the bk fr tw weeks.
A. keep
B. brrw
C. lend
D. get
(二)根据汉语提示完成句子
16:她每天花两个小时做家庭作业。
She ______ tw hurs ______ her hmewrk every day.
17:我们必须尽力帮助那些处于困境中的人。
We must ______ ur best ______ help thse in truble.
18:他擅长打篮球。
He is gd at ______ basketball.
19:不要放弃,你会成功的。
Dn't ______ up, and yu will succeed.
20:我喜欢和我的朋友们一起玩。
I like t ______ with my friends.
(三)用所给动词的适当形式填空
21:Lk! The children ______ (play) games in the park.
22:She ______ (g) t the z last Sunday.
23:My father ______ (read) newspapers every mrning.
24:Listen! Smene ______ (sing) in the next rm.
25:I ______ (see) a film with my friends last night.
四、真题练习
2024 年:
(安徽统考中考):—Excuse me, may I use yur dictinary? I ________ mine behind. —Sure. Here yu are.
A. leave;B. have left;C. will leave;D. was leaving
答案解析:B。根据语境可知,“把我的字典落下” 这个动作已经发生,对现在造成了影响(需要借用别人的字典),所以用现在完成时 “have + 动词的过去分词”,即 have left。
2023 年:
1(浙江杭州):The last time I ________ t the cinema was tw years ag.
A. g;B. have gne;C. have been;D. went
答案解析:D。“tw years ag(两年前)” 是明显的一般过去时的时间标志,所以要用一般过去时,went 是 g 的过去式。
2(重庆):
① I called yu, but nbdy answered. Where ________ yu?
A. is;B. are;C. was;D. were
答案解析:D。由前句中的 “called(打电话)” 和 “answered(回应)” 可知,这是在询问过去某个时刻 “你” 在哪里,yu 作主语时,一般过去时对应的 be 动词用 were。
② Betty will ring me up when she ________ in Beijing.
A. arrive;B. arrives;C. arrived;D. will arrive
答案解析:B。在时间状语从句中,如果主句是一般将来时,从句要用一般现在时表示将来,she 是第三人称单数,所以用 arrives。
3(山东威海):Hme. We ________ all ur mney, s we have t walk hme nw.
A. spend;B. spent;C. have spent;D. are spending
答案解析:C。根据 “我们不得不走路回家” 可知,“花光所有钱” 这个动作已经发生且对现在造成了影响(没钱坐车只能走路回家),所以用现在完成时 have spent。
4(安徽):He prmised t pick me up at the schl gate. Hwever, he ________ yet.
A. didn't arrive;B. desn't arrive;C. isn't arriving;D. hasn't arrived
答案解析:D。“yet(已经;还)” 是现在完成时的标志词,所以此句用现在完成时 hasn't arrived,表示 “他还没有到”。
5(广州):Yesterday evening, I ________ alng the street when I suddenly met my math teacher.
A. walk;B. walked;C. was walking;D. am walking
答案解析:C。根据句意 “当我突然遇到我的数学老师时,我正在街上散步”,表示过去某个时刻正在进行的动作,用过去进行时 was walking。
2022 年:
1(福建福州):Listen, the music ________ sweet. It's Yesterday Once Mre, my favrite.
A. sunds;B. smells;C. feels
答案解析:A。“sund(听起来)” 可以用来形容音乐的特质,“smell(闻起来)” 和 “feel(感觉;摸起来)” 不符合音乐的特点,所以选 sunds。
2(北京):
① Where were yu last Saturday? I ________ in the Capital Museum.
A. am;B. will be;C. was;D. have been
答案解析:C。“last Saturday(上周六)” 是过去的时间,所以用一般过去时 was。
② May I speak t the headmaster? He ________ a meeting nw. Can I take a message?
A. is having;B. had;C. has;D. will have
答案解析:A。“nw(现在)” 表示此刻正在进行的动作,用现在进行时 is having。
3(安徽):The task ________ in an hur. Then we can g hme and have a gd rest.
A. was finished;B. will be finished;C. has been finished;D. can't be finished
答案解析:B。“in an hur(一个小时后)” 表示将来的时间,“任务被完成” 要用被动语态,所以是一般将来时的被动语态 will be finished。
答案及解析
1.A。“ften” 是一般现在时的标志词,主语 “My mther” 是第三人称单数,所以动词要用第三人称单数形式 “washes”。
2.B。“be gd at ding sth.” 是固定搭配,意为 “擅长做某事”,所以选 “playing”。
3.A。“shuld” 是情态动词,后面要跟动词原形,所以选 “keep”。
4.A。“when my mther came back hme” 是过去的一个时间点,在这个时间点我正在做作业,所以用过去进行时 “was ding”。
5.A。“Dn't” 后面要跟动词原形,所以选 “pen”。
6.A。“every mrning” 是一般现在时的标志词,主语 “She” 是第三人称单数,所以动词要用第三人称单数形式 “gets”。
7.A。“want t d sth.” 是固定搭配,意为 “想要做某事”,“be a dctr” 表示 “成为一名医生”,所以选 “be”。
8.B。“last week” 是过去的时间,所以要用一般过去时,“buy” 的过去式是 “bught”。
9.A。“can't” 是情态动词的否定形式,后面要跟动词原形,所以选 “be”。
10.A。“tell sb. nt t d sth.” 是固定搭配,意为 “告诉某人不要做某事”,所以选 “nt t run”。
11.A。“take gd care f” 是固定短语,意为 “好好照顾”,所以选 “A”。
12.A。“nw” 是现在进行时的标志词,“write” 的现在分词是 “writing”,所以选 “A”。
13.B。“lk frward t ding sth.” 是固定搭配,意为 “期待做某事”,所以选 “seeing”。
14.A。“leave sth. + 地点” 表示 “把某物落在某地”,“frget” 表示 “忘记”,后面不跟地点;“lst” 表示 “丢失”;“missed” 表示 “错过”。根据句意 “他昨天把作业落在家里了”,所以选 “A”。
15.A。“brrw” 和 “lend” 都是瞬间动词,不能与 “fr + 一段时间” 连用;“get” 表示 “得到”,不符合句意;“keep” 是延续性动词,可以与 “fr + 一段时间” 连用,所以选 “A”。
16.spends; ding。“spend + 时间 + ding sth.” 是固定用法,表示 “花费时间做某事”。
17.try; t。“try ne's best t d sth.” 是固定搭配,意为 “尽力做某事”。
18.playing。“be gd at ding sth.” 表示 “擅长做某事”,所以填 “playing”。
19.give。“give up” 是固定短语,意为 “放弃”。
20.play。“play with sb.” 表示 “和某人一起玩”。
21.are playing。“Lk!” 是现在进行时的标志词,所以用 “be + 现在分词” 的形式,“children” 是复数,所以填 “are playing”。
22.went。“last Sunday” 是过去的时间,所以用一般过去时,“g” 的过去式是 “went”。
23.reads。“every mrning” 是一般现在时的标志词,主语 “My father” 是第三人称单数,所以动词要用第三人称单数形式 “reads”。
24.is singing。“Listen!” 是现在进行时的标志词,所以用 “be + 现在分词” 的形式,“smene” 是不定代词,作主语时谓语动词用单数,所以填 “is singing”。
25.saw。“last night” 是过去的时间,所以用一般过去时,“see” 的过去式是 “saw”。构成方法
例子
一般情况
在动词词尾加 -s
wrk - wrks
play - plays
以 s、x、sh、ch、 结尾的动词
在词尾加 -es
pass - passes
fix - fixes
wash - washes
teach - teaches
g - ges
以 “辅音字母 + y” 结尾的动词
把 y 变为 i,再加 -es
study - studies
fly - flies
构成方法
例子
一般情况
在动词词尾加 -ed
wrk - wrked
play - played
以不发音的 e 结尾的动词
在词尾加 -d
live - lived
like - liked
以辅音字母 + y 结尾的动词
把 y 变为 i,再加 -ed
study - studied
carry - carried
以重读闭音节结尾且末尾只有一个辅音字母的动词
双写这个辅音字母再加 -ed
stp - stpped
plan - planned
特殊变化
保持不变
cut—cut
put—put
read—read
元音字母变化
becme—became
cme—came
run—ran
其它变化
bring—brught
buy—bught
catch—caught
构成方法
例子
一般情况
在动词词尾加 -ing
play - playing
read - reading
以不发音的 e 结尾的动词
去 e 加 -ing
write - writing
make - making
以重读闭音节结尾且末尾只有一个辅音字母的动词
双写这个辅音字母,再加 -ing
run - running
swim - swimming
构成方法
例子
一般情况
在动词词尾加 -ed
wrk - wrked
play - played
以不发音的 e 结尾的动词
在词尾加 -d
live - lived
like - liked
以辅音字母 + y 结尾的动词
把 y 变为 i,再加 -ed
study - studied
carry - carried
以重读闭音节结尾且末尾只有一个辅音字母的动词
双写这个辅音字母再加 -ed
stp - stpped
plan - planned
特殊变化(需要特殊记忆)
保持不变
cut—cut
put—put
read—read
元音字母变化
becme—became
cme—came
run—ran
其它变化
be - been
d - dne
g - gne
相关试卷
这是一份专题9.动词时态,语态考点聚焦和精讲-中考英语语法复习(解析版),共32页。
这是一份中考英语 初中语法复习专题八 动词的时态、语态课件PPT,共60页。PPT课件主要包含了专题训练等内容,欢迎下载使用。
这是一份2024届中考英语语法复习专题9动词时态 语态考点聚焦和精讲(解析版),共40页。
