



贵州省遵义市遵义市南白中学2024-2025学年高二上学期10月月考生物试题
展开满分100分 考试时间75分钟
注意事项:
1.答卷前,考生务必将自己的姓名、准考证号填写在答题卡上。
2.回答选择题时选出每小题答案后,用2B铅笔把答题卡上对应题目的答案标号涂黑。如需改动,用橡皮擦干净后,再选涂其他答案标号。回到非选择题时,将答案写在答题卡上。答案写在本试卷上无效。
3.考试结束后,将本试卷和答题卡一并交回。
一、选择题:本题共20小题,每小题3分,共60分。在每小题给出的四个选项中,只有一项符合题目要求。
1.人体中血浆、组织液和淋巴液等构成了细胞赖以生存的内环境,下列叙述不合理的是( )
A.血浆和淋巴液都是免疫细胞的生存环境B.血浆蛋白进入组织液会引起组织水肿
C.肌细胞内的CO2浓度高于其生活的环境D.细胞进行正常代谢的场所是内环境
2.2024年巴黎奥运会,我国游泳队运动员取得了骄人的成绩。在运动员的训练和比赛期间需要监测一些相关指标,下列指标中不属于内环境组成成分的是( )
A.肾上腺素B.血糖C.呼吸酶D.甘油三酯
3.内环境稳态是维持机体正常生命活动的必要条件,下列叙述合理的是( )
A.内环境的化学成分稳定时,机体就达到稳态
B.大量失钾,对细胞外液渗透压的影响大于细胞内液
C.内环境中发生的淀粉水解能够给细胞提供能源物质
D.内环境是由H2CO3/HCO3⁻和HPO42-/H2PO4-等构成的缓冲体系
4.如图为人体内细胞与外界环境的物质交换示意图,下列叙述不合理的是( )
A.③是组织液,细胞外液和④共同组成体液B.内环境渗透压的90%以上来源于Na+和Cl-
C.消化道中营养物质经内环境进入肝细胞D.毛细淋巴管壁细胞生活的环境是①和②
5.运动会后某同学出现腿部肌肉酸痛,一段时间后缓解。查阅资料得知,肌细胞生成的乳酸可在肝脏转化为葡萄糖被细胞再利用。下列叙述不合理的是( )
A.乳酸转化为葡萄糖被细胞再利用有助于缓解酸痛
B.肌细胞生成的乳酸进入肝细胞只需要通过组织液
C.乳酸进入血浆不会使血浆渗透压和pH发生显著变化
D.过度剧烈运动会引起乳酸中毒说明内环境调节能力有限
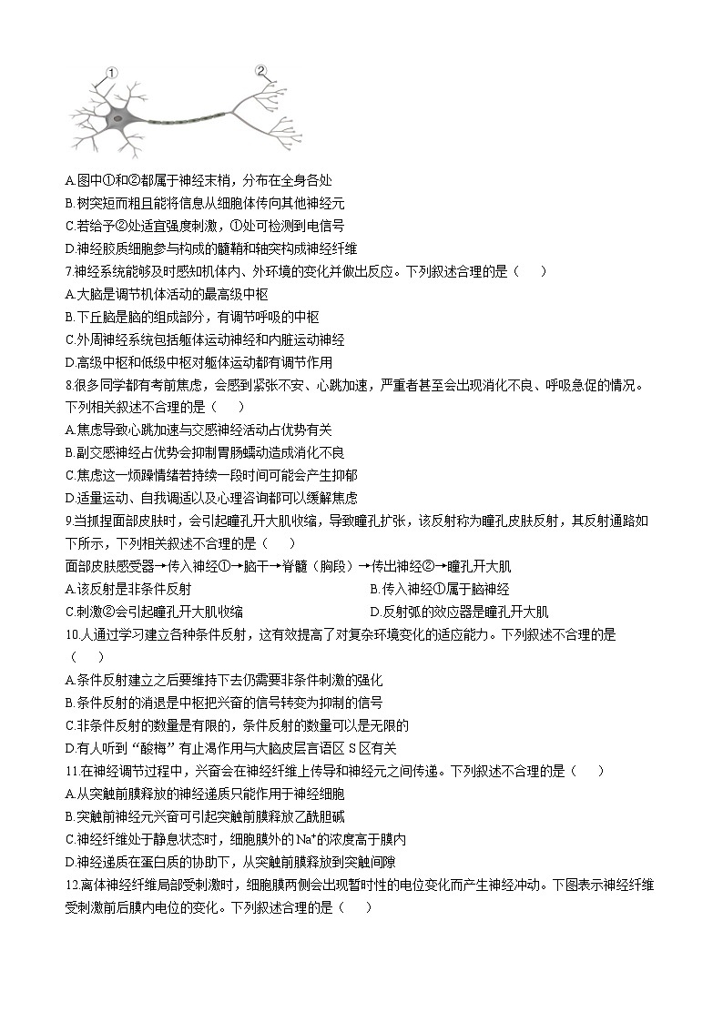
6.神经元的结构示意图如下,下列叙述不合理的是( )
A.图中①和②都属于神经末梢,分布在全身各处
B.树突短而粗且能将信息从细胞体传向其他神经元
C.若给予②处适宜强度刺激,①处可检测到电信号
D.神经胶质细胞参与构成的髓鞘和轴突构成神经纤维
7.神经系统能够及时感知机体内、外环境的变化并做出反应。下列叙述合理的是( )
A.大脑是调节机体活动的最高级中枢
B.下丘脑是脑的组成部分,有调节呼吸的中枢
C.外周神经系统包括躯体运动神经和内脏运动神经
D.高级中枢和低级中枢对躯体运动都有调节作用
8.很多同学都有考前焦虑,会感到紧张不安、心跳加速,严重者甚至会出现消化不良、呼吸急促的情况。下列相关叙述不合理的是( )
A.焦虑导致心跳加速与交感神经活动占优势有关
B.副交感神经占优势会抑制胃肠蠕动造成消化不良
C.焦虑这一烦躁情绪若持续一段时间可能会产生抑郁
D.适量运动、自我调适以及心理咨询都可以缓解焦虑
9.当抓捏面部皮肤时,会引起瞳孔开大肌收缩,导致瞳孔扩张,该反射称为瞳孔皮肤反射,其反射通路如下所示,下列相关叙述不合理的是( )
面部皮肤感受器→传入神经①→脑干→脊髓(胸段)→传出神经②→瞳孔开大肌
A.该反射是非条件反射B.传入神经①属于脑神经
C.刺激②会引起瞳孔开大肌收缩D.反射弧的效应器是瞳孔开大肌
10.人通过学习建立各种条件反射,这有效提高了对复杂环境变化的适应能力。下列叙述不合理的是( )
A.条件反射建立之后要维持下去仍需要非条件刺激的强化
B.条件反射的消退是中枢把兴奋的信号转变为抑制的信号
C.非条件反射的数量是有限的,条件反射的数量可以是无限的
D.有人听到“酸梅”有止渴作用与大脑皮层言语区S区有关
11.在神经调节过程中,兴奋会在神经纤维上传导和神经元之间传递。下列叙述不合理的是( )
A.从突触前膜释放的神经递质只能作用于神经细胞
B.突触前神经元兴奋可引起突触前膜释放乙酰胆碱
C.神经纤维处于静息状态时,细胞膜外的Na+的浓度高于膜内
D.神经递质在蛋白质的协助下,从突触前膜释放到突触间隙
12.离体神经纤维局部受刺激时,细胞膜两侧会出现暂时性的电位变化而产生神经冲动。下图表示神经纤维受刺激前后膜内电位的变化。下列叙述合理的是( )
A.bc段,Na+大量内流,膜两侧电位是外负内正
B.df段,K+大量外流,需要载体蛋白和消耗能量
C.fg段的变化可能是由无机盐离子进出细胞造成的
D.在神经纤维膜外兴奋传导的方向与局部电流的方向相同
13.可卡因既是一种兴奋剂,也是一种毒品,它会影响大脑中与愉悦传递相关的神经元,这些神经元利用神经递质——多巴胺来传递愉悦感。下列叙述不合理的是( )
A.兴奋剂和毒品等大多是通过突触来起作用的B.可卡因增加了多巴胺的释放量导致人兴奋
C.长期吸食可卡因还可产生触幻觉和嗅幻觉D.为了维护比赛的公平,运动比赛禁止使用兴奋剂
14.如图表示人体排尿反射相关结构(虚线内表示脊髓的部分结构),下列叙述不合理的是( )
A.大脑皮层对脊髓进行调控实现人有意识排尿
B.排尿反射发生时,兴奋在反射弧中单向传递
C.在②处给予适宜的电刺激,大脑皮层会形成尿意
D.②④属于自主神经系统,自主神经系统并不完全自主
15.研究发现,耐力运动训练能促进老年小鼠大脑海马区中新生神经元的数量,增强体质,改善记忆功能。下列叙述不合理的是( )
A.记忆不是单一脑区控制而是由多个脑区和神经通路参与
B.第一级记忆中的信息经过反复运用可以转入第二级记忆
C.促进海马区神经发生,可能有利于机体永久记忆的建立
D.适量的耐力运动可以帮助我们减少和更好应对情绪波动
16.生物科学是一门以实验为基础的科学,众多的原理和结论都来自于实验。下列相关叙述不合理的是( )
A.模拟生物体维持pH的稳定实验中HCl的滴数是自变量
B.斯他林和贝利斯通过实验发现盐酸引起胰腺分泌胰液
C.给公鸡摘除和再移植睾丸分别用到了减法和加法原理
D.可采用饲喂法研究甲状腺激素对动物生长发育的影响
17.激素是由内分泌腺或内分泌细胞产生的起调节作用的有机物,人体内的各种激素在发挥作用时,既彼此关联,又相互影响,共同参与调节同一生理功能。下列相关叙述不合理的是( )
A.激素含量甚微,但其作用效果极其显著B.下丘脑中某些神经细胞具有内分泌功能
C.小肠粘膜上的内分泌细胞可分泌促胰液素D.雌、雄激素在抑制下丘脑的分泌上具有协同作用
18.下图为人和高等动物体内的“下丘脑—垂体—肾上腺皮质轴”的调节示意图。综合激素调节的机制,下列叙述不合理的是( )
A.上述调节存在分级调节和多级反馈调节B.促肾上腺皮质激素作用于肾上腺后失活
C.促肾上腺皮质激素释放激素分子弥散在体液中D.糖皮质激素引发细胞代谢效率时发挥催化作用
19.血糖浓度降低时,机体会启动两条调节途径:①血糖直接作用于胰岛A细胞;②血糖浓度降低时,下丘脑的某个区域兴奋,通过交感神经作用于胰岛A细胞。下列叙述不合理的是( )
A.①和②均增强了胰岛A细胞的分泌活动B.血糖平衡调节既有神经调节又有体液调节
C.胰高血糖素可以增加血糖来源和减少血糖去路D.②体现了神经细胞与内分泌细胞间的信息交流
20.人体的甲状腺激素(TH)与靶细胞的相应受体(TR)结合后,使靶细胞原有的生理活动发生变化。下列相关叙述不合理的是( )
A.TH分泌后通过体液运输,几乎对全身的细胞都起作用
B.机体需要源源不断地产生TH才能维持其含量的动态平衡
C.若垂体和下丘脑的TR不能识别TH,会导致甲状腺功能减退
D.缺碘地区孕妇需要适量补充碘,可降低新生儿呆小症的发病率
二、非选择题:本题共4小题,共40分。
21.(10分)
每学期开学前,学校要求同学们到县级以上的医院进行体检。常规体检通常要做血液生化六项的检查,以了解肝功能、肾功能、血糖、血脂等是否正常。下表是某同学血液生化六项检查的化验单,请分析回答下列问题:
(1)表中的物质均可以存在并于血浆中。除此以外,血浆中还可能含有____________(答出两种物质即可)。
(2)化验单显示血液中每种成分的参考值都有一个变化范围,由此说明____________。
(3)肌酐是人体肌肉代谢的产物,属于小分子物质,可通过肾小球滤过,全部随尿液排出。根据此化验单中肌酐的数值,可推测该同学______(填器官)的功能可能损伤。
(4)科学家用化学分析的方法测得人体血浆的化学组成中,血浆蛋白含量为6.9%,无机盐含量不足1%,但血浆渗透压的大小主要取决于无机盐,原因是____________。
(5)目前普遍认为,机体维持内环境稳态的主要调节机制是____________。
22.(10分)
下图甲是人体内缩手反射的相关结构,图乙是图甲中d结构的放大模式图。请分析回答:
(1)完成缩手反射需要两个条件:①____________;②适宜强度的刺激。
(2)乙图中的B是下一个神经元的____________。
(3)缩手反射时,兴奋从A传到B的信号转换是______。兴奋不能由B传到A的原因是______。
(4)生活中正常人的手指无意触碰到尖锐物体时,手指会立刻缩回去。但是在医院抽血时,手并没有立刻缩回去。其原因是____________。
23.(10分)
心率是指心脏每分钟搏动的次数。心肌细胞可以自动产生节律性动作电位以控制心脏搏动,同时也受交感神经和副交感神经的双重支配。科研人员以健康狗为实验材料,分别测定了正常情况下、阻断A神经和阻断B神经后的心率,结果如表所示。回答下列问题:
(1)交感神经和副交感神经均属于____________(填“传入神经”或“传出神经”),两者的作用通常是____________的。
(2)据表分析,A神经是_________(填“交感神经”或“副交感神经”),判断的理由是___________。
(3)这一实验结果表明,心脏受交感神经和副交感神经共同支配,在正常情况下,对心脏作用占据优势的神经是____________。
24.(10分)
糖尿病是一种慢性、全身性、进展性的疾病,以血糖升高为特征。我国是世界上患糖尿病人数最多的国家,也是糖尿病患病率增长最快的国家之一。近年来,科学家宣布在脂肪组织中发现了胰岛素之外的第二种快速降血糖的物质——成纤维细胞生长因子(FGF1,化学本质为蛋白质)。该物质和胰岛素一样都能通过抑制脂肪分解来调节血糖,但具体作用途径不同。回答下列问题:
(1)正常人进食后血糖升高,引起胰岛B细胞分泌胰岛素降血糖的信号分子有________和________。
(2)当血糖浓度降低时,胰岛A细胞活动增强,胰高血糖素的分泌量增加。胰高血糖素的主要作用是____________。
(3)血糖调节过程中,胰岛素的作用结果会反过来影响胰岛素的分泌,维持血糖的相对稳定。这种调节机制是____________。
(4)结合题干信息,当糖尿病患者胰岛B细胞受损,胰岛素分泌量减少时,除了通过______(填“口服”或“注射”)胰岛素外,还可以通过______降低血糖。
高二生物学参考答案
一、选择题
1-5:DCDDB6-10:BDBDD11-15:ACBDC16-20:BDDCC
二、非选择题
21.(每空2分)
(1)氨基酸、激素、维生素、O2、CO2等(答出两种物质即可)
(2)内环境成分的含量不是恒定不变的,而是在一定范围内波动,内环境稳态表现为一种动态平衡。或者不同个体存在一定差异(答出一点即可)
(3)肾脏
(4)血浆中虽然含量大量的蛋白质,蛋白质相对分子质量大,单位体积溶液中蛋白质微粒数目少,产生的渗透压小
(5)神经—体液—免疫调节
22.(每空2分)
(1)具有完整的反射弧
(2)细胞体膜或树突膜
(3)电信号→化学信号→电信号 神经递质只存在于突触小泡内,只能由突触前膜释放,作用于突触后膜
(4)缩手过程不仅受到低级中枢脊髓的控制,也受到高级中枢大脑皮层的调控。医院抽血时,手并没有立刻缩回去是因为大脑皮层对脊髓进行着调控
23.(每空2分)
(1)传出神经 相反
(2)交感神经 阻断A神经后心率降低,说明A神经在正常情况下使心率升高,因此A神经是交感神经
(3)副交感神经
24.(除特殊标注外,每空2分)
(1)葡萄糖(1分) 神经递质(1分)
(2)促进肝糖原分解成葡萄糖和促进非糖物质转变成糖
(3)反馈调节
(4)注射 注射成纤维细胞生长因子(FGF1)抑制脂肪分解检测项目
英文对照
测定值
单位
参考范围
丙氨酸氨基转移酶
ALT
17
IU/L
0~45
肌酐
CRE↑
1.9
mpl/L
0.5~1.5
尿素氮
BUN
14.6
uml/L
6~23
血清葡萄糖
GLU↑
223
ml/L
60~110
甘油三酯
TG↑
217
mml/L
50~200
总胆固醇
TCH
179
mml/L
150~220
组别
对照组
阻断A神经组
阻断B神经组
心率/(次·min-1)
90
70
180
贵州省遵义市南白中学2024-2025学年高一上学期10月月考生物试题: 这是一份贵州省遵义市南白中学2024-2025学年高一上学期10月月考生物试题,文件包含2024-2025-1第一次联考pdf、高一生物学答题卡终版pdf、2024-2025-1第一次联考参考答案pdf等3份试卷配套教学资源,其中试卷共9页, 欢迎下载使用。
贵州省遵义市遵义市南白中学2024-2025学年高二上学期10月月考生物试题: 这是一份贵州省遵义市遵义市南白中学2024-2025学年高二上学期10月月考生物试题,文件包含高二生物试题pdf、高二试题参考答案pdf、高二生物答题卡pdf等3份试卷配套教学资源,其中试卷共9页, 欢迎下载使用。
贵州省遵义市遵义市第一次月考联考2024-2025学年高一上学期10月月考生物试题(无答案): 这是一份贵州省遵义市遵义市第一次月考联考2024-2025学年高一上学期10月月考生物试题(无答案),共5页。试卷主要包含了本试卷主要考试内容,下列全部属于微量元素的一组是等内容,欢迎下载使用。