广西钦州市2024-2025学年高二上学期10月月考生物试卷(无答案)
展开
这是一份广西钦州市2024-2025学年高二上学期10月月考生物试卷(无答案),共7页。试卷主要包含了单选题,非选择题,实验题等内容,欢迎下载使用。
一、单选题(1—12小题每小题2分,13—16题每小题4分,共40分)
1.与呆小症;侏儒症;促进子宫内膜和乳腺等的生长发育;大粗脖子病直接有关的激素分别是( )
①胰岛素②甲状腺激素③生长激素④性激素
⑤抗利尿激素⑥孕激素⑦雌性激素⑧促甲状腺激素
A.③②⑥①B.②③⑥②C.③②⑦⑥D.②②⑦⑧
2.人依靠视杆细胞感受弱光刺激。在暗处,视杆细胞外段细胞膜上Na+通道开放,Na+经通道进入胞内。光照时,外段细胞膜上Na+通道关闭,膜电位发生改变,这种电位变化传到视杆细胞突触部,影响此处递质的释放。下列相关叙述错误的是( )
A.黑暗环境中视杆细胞膜外Na+浓度高于膜内
B.光刺激使视杆细胞的膜电位转变为内正外负
C.视杆细胞上视觉信息以电信号形式进行传导
D.递质通过改变突触后膜电位来传递视觉信息
3.下列有关各神经中枢功能的叙述,错误的是( )
A.饮酒过量的人走路不稳,与该生理功能相对应的结构是小脑
B.大脑皮层H区发生障碍的患者不能听懂别人讲话
C.脑干中有许多维持生命活动必要的中枢,如生物节律的控制
D.“植物人”受到适宜的刺激时仍然可以发生膝跳反射
4.在神经调节过程中,兴奋会在神经纤维上传导和神经元之间传递。下列有关叙述错误的是( )
A.兴奋从神经元的细胞体传导至突触前膜,会引起Na+外流
B.突触前神经元兴奋可引起突触前膜释放乙酰胆碱
C.乙酰胆碱是一种神经递质,在突触间隙中经扩散到达突触后膜
D.乙酰胆碱与突触后膜受体结合,引起突触后膜电位变化
5.在用脊蛙进行反射弧分析的实验中,破坏缩腿反射弧在左后肢的部分结构,观察双侧后肢对刺激的收缩反应,结果如下:
上述结果表明,反射弧被破坏的部位可能是( )
A.感受器B.效应器和传入神经
C.感受器和传入神经D.效应器
6.下列有关促胰液素发现史的叙述,错误的是( )
A.促胰液素是人们发现的第一种激素,作用是促进胰液的分泌
B.沃泰默设置的实验变量是有无通向小肠的神经
C.斯他林和贝利斯在沃泰默研究基础上,勇于挑战、大胆质疑与创新是成功的关键
D.促胰液素是由胰腺分泌的
7.下列与神经调节有关的叙述,错误的是( )
①组成神经系统的神经细胞中神经元的数量远多于神经胶质细胞
②神经递质可以作用于神经细胞、肌肉细胞或腺体细胞等细胞
③指尖采血时,针刺指尖不引起缩手反射能够说明神经系统的分级调节
④一个完整的反射弧仅靠一个神经元也能完成
⑤某人能读书看报,也可以写文章,但听不懂别人说的话,大脑受损伤的区域是V区
⑥兴奋是以电信号的形式沿着神经纤维传导的
⑦在神经纤维上,兴奋传导方向与膜内局部电流方向相同
⑧交感神经和副交感神经对同一器官的作用通常是相反的
⑨刺激某一反射弧的感受器或传出神经,可使效应器产生相同的反应
A.①④⑤B.①③④⑤⑦C.⑥⑧D.①②⑤⑦⑧
8.褪黑素是由大脑分泌的一种激素,正常人体内该激素的分泌受光信号的刺激而具有明显的昼夜节律,白天分泌受抑制,晚上分泌活跃,参与人体睡眠的调节。褪黑素还可抑制“下丘脑——垂体—性腺轴”中的三种腺体,从而抑制有关激素的分泌。下列有关说法正确的是( )
A.褪黑素分泌减少有利于提高睡眠质量
B.经常熬夜会引起人体性激素分泌减少
C.褪黑素分泌后通过体液定向运往靶细胞、靶器官
D.褪黑素分泌过程中存在神经调节
9.下列关于胰岛素、甲状腺激素作用的特点的叙述,正确的是( )
A.需要借助体液运输
B.进入到细胞内发挥作用
C.参与细胞代谢,在代谢过程中起催化作用
D.通过体液只运输到作用部位
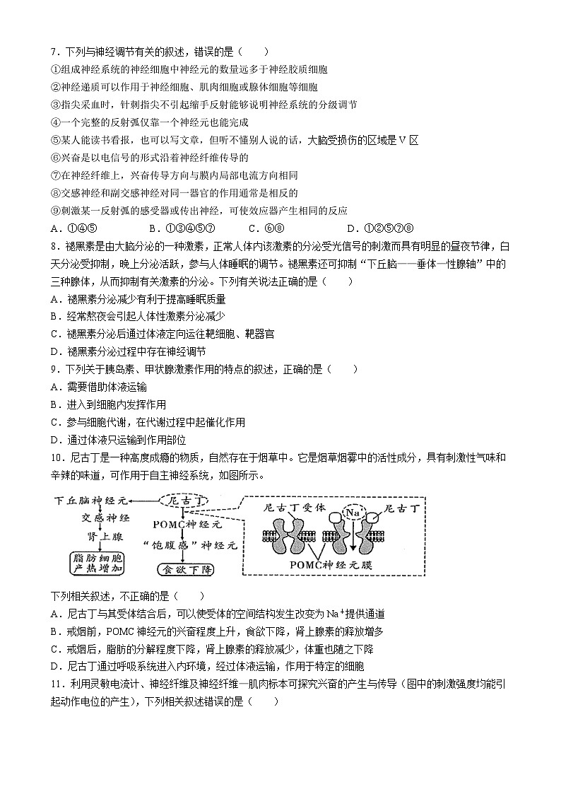
10.尼古丁是一种高度成瘾的物质,自然存在于烟草中。它是烟草烟雾中的活性成分,具有刺激性气味和辛辣的味道,可作用于自主神经系统,如图所示。
下列相关叙述,不正确的是( )
A.尼古丁与其受体结合后,可以使受体的空间结构发生改变为Na+提供通道
B.戒烟前,POMC神经元的兴奋程度上升,食欲下降,肾上腺素的释放增多
C.戒烟后,脂肪的分解程度下降,肾上腺素的释放减少,体重也随之下降
D.尼古丁通过呼吸系统进入内环境,经过体液运输,作用于特定的细胞
11.利用灵敏电流计、神经纤维及神经纤维—肌肉标本可探究兴奋的产生与传导(图中的刺激强度均能引起动作电位的产生),下列相关叙述错误的是( )
A.图1中电流计的指针出现两次方向相反的偏转不能证明兴奋的传导具有双向性
B.图2中电流计的指针出现两次方向相反的偏转,能证明兴奋的传导具有双向性
C.利用图3装置无法判断兴奋在神经纤维上是单向传导还是双向传导
D.若图1中刺激点改为c点,电流计的指针不偏转,说明兴奋的传导具有双向性
12.甲表示人体中部分体液之间的关系,图乙表示细胞与外界环境进行物质交换的示意图。下列相关叙述错误的是( )
A.淋巴细胞的内环境是图甲中的B和C
B.从图甲可知细胞内液和组织液之间存在物质交换
C.图乙中①②③过程需要消化、呼吸、循环系统的参与而不需要泌尿系统的参与
D.图乙中⑤可表示细胞产生的CO2等废物
13.关于下丘脑功能的叙述,不正确的是( )
A.可参与血糖平衡的调节B.有调节躯体运动的高级中枢
C.可合成和分泌促甲状腺激素释放激素D.下丘脑通过垂体控制性腺的生长发育
14.有些地方的人们有食用草乌炖肉的习惯,但草乌中含有乌头碱,乌头碱可与神经元的钠离子通道结合,使其持续开放,从而引起呼吸衰竭、心律失常等症状,严重可导致死亡。下列判断不合理的是( )
A.食用草乌炖肉会影响身体健康
B.钠离子通道打开可以使胞外的Na+内流
C.钠离子通道持续开放会使神经元持续处于静息状态
D.阻遏钠离子通道开放的药物可以缓解乌头碱中毒症状
15.下列有关糖代谢及其调节的叙述正确的是( )
A.胰岛素促进④⑤⑥⑦等过程B.胰岛B细胞分泌的激素促进①③过程
C.胰岛A细胞分泌的激素促进④过程D.②过程可发生在肌肉、肝脏细胞中
16.下图是人体内血糖平衡调节示意图,其中a、b、c表示激素。下列有关叙述不正确的是( )
A.甲、乙细胞膜表面都有葡萄糖受体B.a、b两种激素在调节血糖时相抗衡
C.乙只能感受到血糖降低的刺激D.激素a、b发挥作用后会被灭活
第II卷(非选择题)
二、非选择题(共60分)
21.(10分,除特殊标注外每空1分)甲图是人体某组织的模式图,乙图是内环境稳态与各系统的功能联系示意图,①、②、③、④表示液体,A、B、C、E表示系统,D表示器官。
(1)图甲中不属于人体内环境组成的液体是______(填数字序号),④表示的液体是______:毛细淋巴管管壁细胞生活的内环境为______(2分)。
(2)正常人体内③的渗透压大小主要与______(2分)的含量有关。
(3)图中E表示______系统,具有运输体内物质的作用;体内细胞只有通过F才能与外界环境发生物质交换,则F表示______。
(4)正常情况下,图甲______(液体)中的CO2浓度最高。病人因呼吸受阻,肌细胞会因无氧呼吸产生大量乳酸,乳酸进入血液后,可以与血液中的______(H2CO3/NaHCO3)发生反应,使血液的pH维持相对稳定。
22.(14分,每空2分)体育比赛中,运动员身体会发生各种变化。请分析回答下列有关问题:
(1)随着比赛的进行,运动员会出现体温升高的现象此时毛细血管______,血流量______,以增加散热。
(2)比赛过程中运动员挥汗如雨,导致体内细胞外液渗透压升高,并引起下丘脑相关中枢的兴奋,使得垂体释放的______激素增多,以促进______对水分的重吸收,从而维持机体的水盐平衡。
(3)随着比赛的进行,运动员体内能量被大量消耗,此时血糖浓度降低,引起______细胞分泌胰高血糖素增加,以促进______,从而使血糖浓度升高。
(4)在比赛过程中运动员的心跳加快,是______调节的结果。
23.(12分,每空2分)人在恐惧、紧张等情绪压力下,下丘脑支配肾上腺皮质、肾上腺髓质,释放相关激素,引起一系列反应,如肾上腺髓质释放的肾上腺素增多,该激素可作用于心脏,使心率加快。根据下图信息,回答相关问题。
(1)激素种类多、量极微,既不组成细胞结构,又不提供能量,也不起催化作用,而是随体液到达靶细胞,对靶细胞生命活动起到______作用。激素A能与肝细胞结合并使血糖升高,其原因是______。
(2)人体内需要源源不断地产生激素,以维持激素含量的动态平衡,其原因之一是激素一经靶细胞______后就被灭活。
(3)下丘脑对激素D分泌的调节与对甲状腺激素分泌的调节类似,由此推断当激素B的分泌量上升会使激素D的分泌量______(增加、不变、减少)。但健康人体内激素D浓度不会持续过高,其原因是______。
(4)人在面对压力时身体会进入应激状态,下丘脑-垂体-肾上腺皮质轴被激活。一定强度的应激反应有助于维持内环境的稳态,但过度升高会影响机体糖类、脂质、蛋白质的代谢,并大大降低机体的免疫能力。由此说明机体稳态的维持是______调节的结果。
24、(12分,每空2分)如图甲表示缩手反射相关结构,图乙是图甲中某一结构的亚显微结构模式图。
(1)图甲中f表示的结构是______,当神经纤维的某处受到刺激产生兴奋时,细胞膜外电位变化是______,与邻近未兴奋部位形成了局部电流,使兴奋依次向前传导。
(2)图乙是图甲中______(填字母)的亚显微结构放大模式图。
(3)缩手反射时,兴奋从A传到B中,请说出兴奋不能由B传到A的原因是____________.
(4)假设a是一块肌肉,现切断c处。分别用足够强的电流刺激e、b两处,则发生的情况是刺激e处,肌肉______(收缩、不收缩);刺激b处,肌肉______(收缩、不收缩)。
四、实验题(12分)
25.胰岛素是调节机体血糖的激素之一,当体内胰岛素含量过高时动物会出现惊厥、昏迷现象(低血糖晚期症状)。现有如下材料,请设计实验说明当动物出现低血糖晚期症状时,静脉注射葡萄糖可缓解症状。
材料:身体状况相同的健康小白鼠数只、1mL注射器、50%的葡萄糖水溶液(每次用量0.01mL/g)、蒸馏水、用生理盐水配成的胰岛素溶液(2U/mL)(每次用量0.1mL/10g)、生理盐水。
(1)实验步骤:
①获取实验材料并分组:取数只身体状况相同的健康小白鼠平均分成甲、乙两组,同时注入等量的______,一段时间后小白鼠出现惊厥昏迷现象。
②实验组:甲组小鼠及时从静脉注入______。
③对照组:乙组小鼠同时注入等量的______。
④培养观察:在相同培养条件下培养,观察小白鼠情况。
(2)预期实验结果:______.
(3)实验结论:当动物出现低血糖晚期症状时,静脉注射葡萄糖水溶液可缓解症状。
(4)分析上述实验及相关内容回答问题:
胰岛素含量升高引起惊厥现象的原因是胰岛素可以______,从而使血糖降低,而脑细胞供能主要来自葡萄糖进行______。
2024年秋季学期高二生物10月份月考卷参考答案
1-5BBCAB6-10DADAC11-16CCBCAC
21.(1)①淋巴液组织液和淋巴液(2分)
(2)无机盐和蛋白质(2分)
(3)循环内环境
(4)细胞内液(或①)NaHCO3
22.(1)舒张增大
(2)抗利尿肾小管和集合管
(3)胰岛A肝糖原的分解和非糖物质转化为葡萄糖
(4)神经—体液
23.(1)调节肝细胞膜上有激素A的特异性受体,且激素A能促进肝糖原分解及非糖物质转化为葡萄糖
(2)接受并起作用
(3)增加血液中激素D含量过多时,又会抑制下丘脑和垂体的分泌活动。
(4)神经—体液—免疫
24.(1)感受器正变为负(2)d
(3)神经递质只存在于A中,只能由A释放并作用于B
(4)不收缩收缩
25.(1)用生理盐水配成的胰岛素溶液适量的50%的葡萄糖水溶液生理盐水
(2)甲组小白鼠昏迷状况得到缓解,乙组小白鼠依旧处于昏迷状态
(4)促进葡萄糖氧化分解、合成糖原、转化成脂肪等非糖物质,同时抑制肝糖原分解和非糖物质转化为葡萄糖氧化分解
刺激部分
反应
破坏前
破坏后
左后肢
左后肢收缩
右后肢收缩
左后肢不收缩
右后肢不收缩
右后肢
左后肢收缩
右后肢收缩
左后肢不收缩
右后肢收缩
相关试卷
这是一份广西壮族自治区钦州市浦北中学2024-2025学年高二上学期10月检测生物试题,共4页。
这是一份广西壮族自治区玉林市玉州区玉林市第十一中学2024-2025学年高二上学期10月月考生物试题(无答案),共6页。试卷主要包含了单项选择题,非选择题等内容,欢迎下载使用。
这是一份安徽省县中联盟2024-2025学年高二上学期10月月考生物试题(无答案),共6页。试卷主要包含了本试卷分选择题和非选择题两部分,本卷命题范围等内容,欢迎下载使用。

