

湖北孝感市大悟县楚才高级中学2024-2025学年高一上学期第一次月考化学试题(无答案)
展开
这是一份湖北孝感市大悟县楚才高级中学2024-2025学年高一上学期第一次月考化学试题(无答案),共4页。试卷主要包含了下列实验操作中错误的是,下列化学用语表达的意义正确的是,下列化学方程式书写正确的是,下列物质属于碱式盐的是等内容,欢迎下载使用。
姓名:______班级:_______考号:_______
可能用到的相对原子质量:H-1 C-12 N-14 O-16 Na-23 Mg-24 S-32 Cl-35.5
第I卷(选择题)
一、选择题(本题包括16小题,每小题3分,共48分,每小题只有一个正确答案)
1.生活中的很多现象都蕴藏着化学知识。下列生活中的现象发生了化学变化的是( )
A.切割玻璃B.冰雪融化C.用黏土烧制陶瓷D.橙子榨汁
2.下列实验操作中错误的是( )
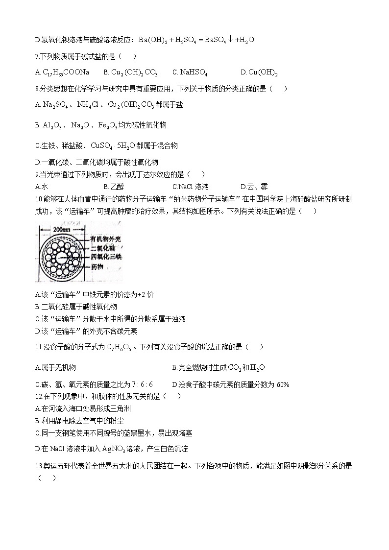
A.量取液体B.熄灭酒精灯
C.稀释浓硫酸D.取走蒸发皿
3.下列化学用语表达的意义正确的是( )
A.—2个一氧化碳分子B.—1个铁离子
C.—高锰酸钾D.2K—2个钾元素
4.下列各组物质中,按单质、化合物、混合物的顺序排列的是( )
A.铁、四氧化三铁、冰水混合物B.氯气、小苏打、盐酸
C.盐酸、水银、空气D.水蒸气、硫酸、酒精
5.下列不属于同素异形体的一组是( )
A.、B.红磷、白磷C.金刚石、石墨D.、
6.下列化学方程式书写正确的是( )
A.铁片与盐酸反应:
B.向氯化钙溶液中通入二氧化碳:
C.氢氧化钾溶液吸收少量二氧化碳:
D.氢氧化钡溶液与硫酸溶液反应:
7.下列物质属于碱式盐的是( )
A.B.C.D.
8.分类思想在化学学习与研究中具有重要应用,下列关于物质的分类正确的是( )
A.、、都属于盐
B.、、均为碱性氧化物
C.生铁、稀盐酸、都属于混合物
D.一氧化碳、二氧化碳均属于酸性氧化物
9.当光束通过下列物质时,会出现丁达尔效应的是( )
A.水B.乙醇C.NaCl溶液D.云、雾
10.能够在人体血管中通行的药物分子运输车“纳米药物分子运输车”在中国科学院上海硅酸盐研究所研制成功,该“运输车”可提高肿瘤的治疗效果,其结构如图所示。下列有关说法正确的是( )
A.该“运输车”中铁元素的价态为+2价
B.二氧化硅属于碱性氧化物
C.该“运输车”分散于水中所得的分散系属于浊液
D.该“运输车”的外壳不含碳元素
11.没食子酸的分子式为。下列有关没食子酸的说法正确的是( )
A.属于无机物B.完全燃烧时生成和
C.碳、氢、氧元素的质量之比为D.没食子酸中碳元素的质量分数为60%
12.在下列现象中,和胶体的性质无关的是( )
A.在河流入海口处易形成三角洲
B.利用静电除去空气中的粉尘
C.同一支钢笔使用不同牌号的蓝黑墨水,易出现堵塞
D.在NaCl溶液中加入溶液,产生白色沉淀
13.奥运五环代表着全世界五大洲的人民团结在一起。下列各项中的物质,能满足如图中阴影部分关系的是( )
A.AB.BC.CD.D
14.第24届冬季奥林匹克运动会于2022年2月4日~20日在北京举行,参赛运动员剧烈运动后,需要补充电解质。下列物质属于电解质的是( )
A.B.CuC.D.溶液
15.下列物质间的转化不能通过化学反应一步实现的是( )
A.B.C.D.
16.推理是化学学习中常用的思维方法,下列推理中正确的( )
A.酸中都含有氢元素,所以含有氢元素的化合物一定是酸
B.酸与歲反应有盐和水生成,所以有盐和水生成的反应一定是酸与碱反应
C.碱性溶液能使石蕊试液变蓝,所以能使石荢试液变蓝的溶液一定呈碱性
D.碳酸盐与盐酸反应放出气体,所以与盐酸反应放出气体的物质一定是碳酸盐
第II卷(非选择题)
二、填空题(本题包括4大题,每空2分,共52分)
17.阅读下列短文并填空:
纯碱是基本化工原料。工业上获得纯碱的方法主要为:将通入和饱和溶液中,使溶解度小的从溶液中析出,加热晶体即可获得。我国化学家侯德榜于1943年提出了著名的侯氏制碱法,此法将与合成氨法、氨碱法工艺联合,同时得到了纯碱和两种产品,大大缩短了生产流程,降低了成本,实现了中国人自己制碱的梦想。
(1)在上述短文标有序号的物质中,属于单质的是______(选填序号,下同),属于氧化物的是______,属于正盐的是______,属于酸式盐的是______。
(2)“加热晶体即可获得”,从四种基本反应类型角度看,该过程发生___________反应。
18.请根据下图装置回答:
(1)写出仪器名称:a______,b______;
(2)实验室用氯酸钾和二氧化锰制取氧气,选用的发生装置是______(填字母序号),其中二氧化锰的作用为______。
(3)在收集的一瓶氧气中做细铁丝燃烧的实验。此实验需在集气瓶底放______,目的是______。该反应的化学方程式为:______,其基本反应类型为______。
19.写出下列反应的化学方程式。
(1)氧化钾()与水反应:______
(2)锌与稀醋酸发生置换反应:______
(3)氢氧化钠溶液吸收少量二氧化碳气体:______
(4)向氯化钡溶液中滴加硫酸钠溶液:______
20.胶体是一种常见的分散系,回答下列问题:
(1)向大量沸腾的蒸馏水中滴加几滴______溶液,继续加热至______,停止加热,可制得胶体,化学方程式是;________________;如向胶体中滴入过量稀硫酸,出现的现象是______;
(2)用激光笔照射胶体,观察到的现象是______;这是胶体粒子对光线______(填“透射”、“反射”、“散射”或“折射”)造成的。
(3)胶体、浊液和溶液的本质区别是:______。
(4)有一种桔红色的硫化锑()胶体,装入U形管,插入电极后通以直流电,发现阳极附近桔红色加深,它说明胶粒带______(正或负)电荷,它之所以带有电荷,是因为______的缘故。
①
②
③
④
A
KCl
B
NaCl
KCl
C
KCl
D
NaCl
KCl
相关试卷
这是一份江苏省常州高级中学2024-2025学年高一上学期10月月考 化学试题(无答案),共7页。试卷主要包含了5 K 39,4L,2L氮气所含的原子数目为,5g某金属氯化物中含有 0,8ml、为1,9℃,热稳定性差等内容,欢迎下载使用。
这是一份河南省淮滨高级中学2024-2025学年高一上学期10月第一次月考化学试题(无答案),共6页。试卷主要包含了选择题,非选择题等内容,欢迎下载使用。
这是一份吉林省白城市通榆县毓才高级中学2024-2025学年高一上学期第一次月考 化学试卷,文件包含吉林省白城市通榆县毓才高级中学2024-2025学年高一上学期第一次月考化学试卷docx、25-T-072A-化学卡pdf等2份试卷配套教学资源,其中试卷共11页, 欢迎下载使用。