所属成套资源:人教A版高中数学(选择性必修第二册)同步讲义 (原卷版+教师版)
人教A版高中数学(选择性必修第二册)同步讲义第十讲 第四章 数列章末重点题型归纳(原卷版+教师版)
展开
这是一份人教A版高中数学(选择性必修第二册)同步讲义第十讲 第四章 数列章末重点题型归纳(原卷版+教师版),文件包含人教A版高中数学选择性必修第二册同步讲义第10讲第四章数列章末重点题型归纳原卷版doc、人教A版高中数学选择性必修第二册同步讲义第10讲第四章数列章末重点题型归纳教师版doc等2份试卷配套教学资源,其中试卷共80页, 欢迎下载使用。
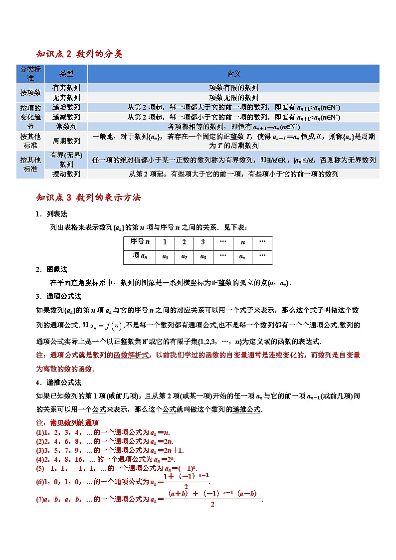
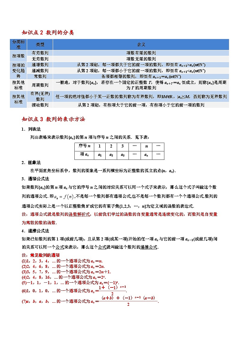
第四章 数列章末重点题型归纳知识点1 数列及其有关概念1.一般地,我们把按照确定的顺序排列的一列数称为数列,数列中的每一个数叫做这个数列的项.数列的第一个位置上的数叫做这个数列的第1项,常用符号a1表示,第二个位置上的数叫做这个数列的第2项,用a2表示……,第n个位置上的数叫做这个数列的第n项,用an表示.其中第1项也叫做首项.注:数列的第n项与项数n:数列{an}的第n项为an,an在数列{an}中的项数为n2.数列的一般形式是a1,a2,a3,…,an,…,简记为{an}.3.对数列概念的理解(1)数列是按一定“顺序”排列的一列数,一个数列不仅与构成它的“数”有关,而且还与这些“数”的排列顺序有关,这有别于集合中元素的无序性.因此,若组成两个数列的数相同而排列次序不同,那么它们就是不同的两个数列.(2)数列中的数可以重复出现,而集合中的元素不能重复出现,这也是数列与数集的区别.(3)数列是一种特殊的函数数列是一种特殊的函数,其定义域是正整数集和正整数集的有限子集.所以数列的函数的图像不是连续的曲线,而是一串孤立的点.知识点2 数列的分类知识点3 数列的表示方法1.列表法列出表格来表示数列{an}的第n项与序号n之间的关系.见下表:2.图象法在平面直角坐标系中,数列的图象是一系列横坐标为正整数的孤立的点(n,an).3.通项公式法如果数列{an}的第n项an与它的序号n之间的对应关系可以用一个式子来表示,那么这个式子叫做这个数列的通项公式.即,不是每一个数列都有通项公式,也不是每一个数列都有一个个通项公式.数列的通项公式实际上是一个以正整数集N*或它的有限子集{1,2,3,…,n}为定义域的函数的表达式.注:通项公式就是数列的函数解析式,以前我们学过的函数的自变量通常是连续变化的,而数列是自变量为离散的数的函数.4.递推公式法如果已知数列的第1项(或前几项),且从第2项(或某一项)开始的任一项an与它的前一项an-1(或前几项)间的关系可以用一个公式来表示,那么这个公式就叫做这个数列的递推公式.注:常见数列的通项(1)1,2,3,4,…的一个通项公式为an=n. (2)2,4,6,8,…的一个通项公式为an=2n. (3)3,5,7,9,…的一个通项公式为an=2n+1. (4)2,4,8,16,…的一个通项公式为an=2n. (5)-1,1,-1,1,…的一个通项公式为an=(-1)n. (6)1,0,1,0,…的一个通项公式为an=eq \f(1+(-1)n-1,2). (7)a,b,a,b,…的一个通项公式为an=eq \f((a+b)+(-1)n-1(a-b),2). (8)9,99,999,…的一个通项公式为an=10n-1. 知识点4 数列的前n项和Sn与an的关系1.把数列{an}从第1项起到第n项止的各项之和,称为数列{an}的前n项和,记作Sn,即Sn=a1+a2+…+an.2.数列的前项和和通项的关系:则特别地,若a1满足an=Sn-Sn-1(n≥2),则不需要分段.知识点5 数列的性质(1)数列的单调性----递增数列、递减数列或是常数列;在数列{an}中,若an最大,则eq \b\lc\{\rc\ (\a\vs4\al\co1(an≥an-1,,an≥an+1;))若an最小,则eq \b\lc\{\rc\ (\a\vs4\al\co1(an≤an-1,,an≤an+1.))数列的周期性.根据给出的关系式求出数列的若干项,通过观察归纳出数列的周期,进而求有关项的值或者前n项的和.注:由于数列是特殊的函数,所以可以用研究函数的思想方法来研究数列的相关性质,如单调性、最大值、最小值等,此时要注意数列的定义域为正整数集或其有限子集{1,2,…,n}这一条件.知识点6 等差数列的有关概念1.等差数列定义:一般地,如果一个数列从第项起,每一项与它的前一项的差等于同一个常数,那么这个数列就叫等差数列,这个常数叫做等差数列的公差,公差通常用字母表示.用递推公式表示为或.注:(1)要注意概念中的“从第2项起”.如果一个数列不是从第2项起,而是从第3项或第4项起,每一项与它前一项的差是同一个常数,那么此数列不是等差数列.(2)注意区分等差数列定义中同一个常数与常数的区别.(3)等差数列(通常可称为数列)的单调性:在公差为d的等差数列{an}中:①d>0⇔{an}为递增数列;②d=0⇔{an}为常数列;③d0时图象开口向上,d0时,Sn有最小值;当d0,d>0时Sn有最小值S1,当a10且a≠1),则f(1)=ka,f(2)=ka2,…,f(n)=kan,…构成一个等比数列{kan},其首项为ka,公比为a.注意点:(1)a1>0,q>1时,数列{an}为正项的递增等比数列;(2)a1>0,0

