山西省朔州市怀仁一中2024-2025学年高二上学期10月月考化学试题
展开全卷满分100分,考试时间75分钟。
注意事项:
1.答题前,先将自己的姓名、准考证号填写在试卷和答题卡上,并将条形码粘贴在答题卡上的指定位置。
2.请按题号顺序在答题卡上各题目的答题区域内作答,写在试卷、草稿纸和答题卡上的非答题区域均无效。
3.选择题用2B铅笔在答题卡上把所选答案的标号涂黑;非选择题用黑色签字笔在答题卡上作答;字体工整,笔迹清楚。
4.考试结束后,请将试卷和答题卡一并上交。
5.本卷主要考查内容:选择性必修1第二章~第三章第二节。
可能用到的相对原子质量:H 1 C 12 N 14 O 16 Na 23 S 32 Fe 56
一、选择题:本题共15小题,每小题3分,共45分。在每小题给出的四个选项中,只有一项是符合题目要求的。
1.甲酸是一元弱酸,在水溶液中存在如下平衡:,若使溶液中增大且平衡正向移动,可采取的操作是( )
A.加入B.升高温度C.加稀释D.加入NaOH固体
2.贮氢技术是氢气作燃料的一大难题。有报道称镧(La)—镍合金材料有较大贮氢容量,其原理为。下列条件有利于该合金贮氢的是( )
A.高温、低压B.高温、高压C.低温、高压D.低温、低压
3.化学反应速率是通过实验测定的,下列化学反应速率的测定中,测定依据不可行的是( )
4.对于反应,正反应速率变化如图所示,则时刻所改变的条件可能为( )
A.升高温度B.增加C的量C.增大压强D.增大,同时减小
5.将固体置于恒容密闭容器中,在一定温度下只发生下列反应:,下列叙述能表示反应已达到平衡状态的是( )
A.容器内混合气体的密度保持不变
B.容器内物质的总质量保持不变
C.单位时间内产生的和HI的物质的量相等
D.HI的体积分数保持不变
6.在一定条件下能自动进行的反应,我们称之为自发反应。下列说法中正确的是( )
A.能够自发进行的反应都是放热反应
B.反应
C.反应在低温下能自发进行,则该反应的
D.某反应、时,该反应一定能自发进行
7.将置于2L密闭容器中,在一定温度下发生下列反应:①;②。达到平衡时,,下列说法正确的是( )
A.平衡时,B.此温度下反应①的平衡常数为3.6
C.平衡时的分解率为D.平衡后混合气体的平均摩尔质量为
8.下列有关溶液的酸碱性与pH的说法正确的是( )
A.可以将pH试纸直接插入待测溶液中,测定该溶液pH
B.酸性溶液一定是酸的水溶液
C.常温下,柠檬水溶液的pH为3,其中的
D.常温下,向的盐酸中,加入等体积的溶液,溶液呈碱性
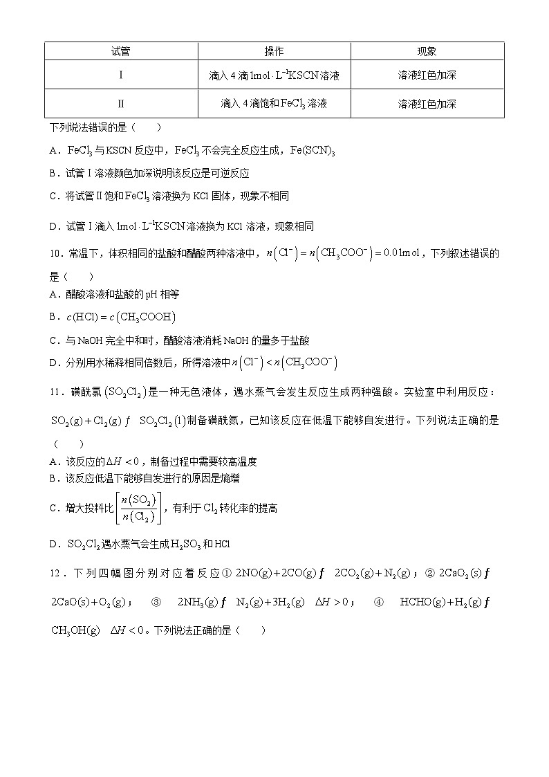
9.向溶液中加入溶液,溶液变红。将该红色溶液均分于两支试管中,进行下列实验。
下列说法错误的是( )
A.与KSCN反应中,不会完全反应生成,
B.试管Ⅰ溶液颜色加深说明该反应是可逆反应
C.将试管Ⅱ饱和溶液换为KCl固体,现象不相同
D.试管Ⅰ滴入溶液换为KCl溶液,现象相同
10.常温下,体积相同的盐酸和醋酸两种溶液中,,下列叙述错误的是( )
A.醋酸溶液和盐酸的pH相等
B.
C.与NaOH完全中和时,醋酸溶液消耗NaOH的量多于盐酸
D.分别用水稀释相同倍数后,所得溶液中
11.磺酰氯是一种无色液体,遇水蒸气会发生反应生成两种强酸。实验室中利用反应:制备磺酰氮,已知该反应在低温下能够自发进行。下列说法正确的是( )
A.该反应的,制备过程中需要较高温度
B.该反应低温下能够自发进行的原因是熵增
C.增大投料比,有利于转化率的提高
D.遇水蒸气会生成和HCl
12.下列四幅图分别对应着反应①;②;③;④。下列说法正确的是( )
A.图①中时,,故
B.图②为恒温条件下时刻缩小容器体积的变化图
C.图③为的平衡转化率与温度、压强的关系
D.图④为的反应速率随温度的变化图
13.二氧化碳甲烷化的研究对缓解能源危机意义重大。以催化二氧化碳甲烷化的反应机理如图所示(与作用生成和Ni)。下列说法正确的是( )
A.催化剂在反应中参加了反应,降低了活化能,提高了平衡产率
B.在反应中为催化剂
C.若是反应的决速步,则该步的化学反应速率最快
D.图示过程的总反应式可表示为
14.在催化剂作用下,向体积为1L的恒容密闭容器中充入2ml甲醇和2ml异丁烯(用R表示),分别在和两个温度下发生反应生成有机物W,反应的化学方程式为。异丁烯的转化率随时间的变化关系如图所示。下列说法错误的是( )
A.由图可知
B.
C.平衡时,维持温度为,再向容器中充入1ml甲醇和1ml异丁烯,平衡逆向移动
D.
15.25℃时,用溶液滴定的盐酸,用NaOH溶液滴定的盐酸,滴定曲线如图所示[已知:、]。下列说法错误的是( )
A.曲线b表示滴定盐酸的变化曲线,
B.滴定过程中水的电离程度先增大后减小
C.滴定至时,曲线a溶液的导电能力比曲线b溶液的导电能力更强
D.当溶液滴定至19.98mL时,混合溶液的pOH约为9.7
二、非选择题:本题共4小题,共55分。
16.(13分)常温下,叠氮酸()是一元弱酸,高锰酸()是一元强酸,的高铼酸()、的高锰酸溶液分别与的NaOH溶液等体积混合,所得溶液均呈中性。请回答下列问题:
(1)高铼酸属于______(填“强”或“弱”)酸,中Re的化合价为______。
(2)的电离方程式为______,常温下,已知,则的溶液中______。
(3)体积相同的高锰酸和醋酸溶液的pH均为2,若将两溶液稀释100倍,则pH变化较大的是______,向稀释后的溶液中分别加入的NaOH溶液,则消耗NaOH体积较多的是______。
(4)已知25℃时,三种酸的电离常数如下:
写出下列在溶液中发生反应的离子方程式:
(少量):______;
(少量):______。
17.(14分)如图为工业合成氨的流程图,回答下列问题:
(1)图中采取的措施可提高原料平衡转化率的是______(填序号)。
(2)对于工业合成氨的说法正确的是______(填字母)。
A.温度越高,催化剂的活性越大
B.工业合成氨的条件是500℃和20MPa,此时催化剂活性最大,反应速率较快
C.压强越大,速率越快,平衡产率越高,所以工业合成氨压强越大越好
(3)某兴趣小组为研究“不同条件”对工业合成氨反应物平衡转化率的影响情况,在密闭容器中进行了如表实验:(反应起始的温度和压强均相同):
则:______、______(填“>”“<”或“=”)。
(4)在容积相同的三个密闭刚性容器中,分别投入和,在不同温度(500K和600K)、不同催化剂表面积(和)条件下,反应体系总压强(p)随时间变化关系如图甲所示。
①曲线Ⅲ对应的温度和催化剂表面积可能为______。
②在曲线Ⅲ对应条件下,某反应容器中、、的分压依次是、10kPa,此时反应速率______填(填“<”“>”或“=”)。
(5)如图乙表示500℃、条件下,平衡时的体积分数与原料气投料比的关系。若投料比为4时,氨气的体积分数为的体积分数可能为图乙中的______(填“M”“N”或“P”)点。
18.(14分)每100g鲜榨橙汁中含有大约37.5mg的维生素C(化学式)。某学习小组欲用碘量法测定市售橙汁饮料中维生素C的含量,反应方程式为(未配平),其实验步骤及相关数据如下:
步骤1:移取20.00mL饮料样品(设密度为)于锥形瓶中,加入几滴淀粉溶液。
步骤2:在滴定管中装入的碘标准溶液,进行滴定。
步骤3:滴定至终点,读取并记录相关数据,重复三次实验,实验数据如下表所示。
回答下列问题:
(1)实验中盛装碘标准溶液应选择______(填“酸式”或“碱式”)滴定管。
(2)配制碘标准溶液的主要操作步骤:计算称量溶解______洗涤(并将洗涤液移入容量瓶)______摇匀将配制好的溶液倒入试剂瓶中,贴上标签。
(3)右图表示50mL滴定管中某次放液后液面的位置,如果液面处的读数是,则滴定管中液体的体积______(填字母)。
a.是b.一定大于c.是d.一定大于
(4)判断达到滴定终点的现象是______。
(5)实验中下列操作可能会导致测定结果偏低的是______(填字母)。
a.滴定时锥形瓶中有液体溅出b.滴定结束时俯视读数
c.滴定前未用碘标准溶液润洗滴定管d.滴定管尖嘴部分有气泡,滴定后消失
(6)计算得该饮料样品中维生素C的含量为______(结果保留两位小数),该含量______(填“高于”或“低于”)鲜榨橙汁。
19.(14分)丙烯是重要的化工原料,可以用于生产丙醇,卤代烃和塑料。回答下列问题:
(1)工业上用丙烯加成法制备1,2-二氯丙烷,主要副产物为3-氯丙烯,反应原理如下:
①
②
已知反应的活化能,则该反应的活化能______。
(2)一定温度下,向恒容密闭容器中充入等物质的量的和,在催化剂作用下发生(1)中的反应①、②,容器内气体的压强随时间的变化如下表所示。
用单位时间内气体分压的变化来表示反应速率,即,则反应①前180min内平均反应速率______(保留2位小数)。
(3)反应在不同温度下达到平衡,在总压强分别为和时,测得丙烷及丙烯的物质的量分数如图所示。
图中a、b、c、d代表丙烷或丙烯,则a、d代表______,______(填“大于”“小于”或“等于”);若,起始时充入一定量的丙烷在恒压条件下发生反应,计算点对应温度下丙烷的转化率为______(保留1位小数),该反应的平衡常数______MPa(用平衡分压代替平衡浓度计算,分压=总压物质的量分数)。
(4)丙烷氧化脱氢法制备丙烯的反应为。已知该反应的,、为正、逆反应速率常数。温度下,该反应的化学平衡常数为K,K与、的关系是______。温度下,该反应的化学平衡常数为,且,则温度______(填“>”“<”或“=”)。
2024~2025学年上学期怀仁一中高二年级第三次月考·化学
参考答案、提示及评分细则
1.B 在甲酸溶液中加入溶液会使溶液中增大,但平衡逆向移动,A错误;甲酸电离为吸热过程,升高温度电离平衡正向移动,溶液中增大,B正确;加水稀释,平衡正向移动,但溶液中减小,C错误;加入NaOH固体会使减小,D错误。
2.C 是一个气体体积减小的放热反应,低温、高压有利于平衡向贮氢方向移动。
3.A 反应前后气体分子数相等,即压强始终相等,A项不可行。
4.D 补齐逆反应速率,改变条件后逆反应速率低于平衡时的逆反应速率,因此时刻正反应速率增大,逆反应速率减小,D项正确。
5.A 容器容积固定,平衡后混合气体的质量将不再发生改变,则密度也不再发生改变,A正确;由质量守恒可知,反应从开始时到平衡时容器内物质的总质量不变,故不能判断反应是否达到平衡状态,B错误;单位时间内产生等物质的量的和HI都是向正反应方向进行,不能作为判断反应是否达到平衡的标志,C错误;该反应中无论是否达到平衡,和HI的体积分数均保持不变,均为50%,D错误。
6.C 能够自发进行的反应不一定是放热反应,如氯化铵晶体与氢氧化钡晶体的反应为吸热反应,常温下也能自发进行,A错误;反应生成气体,体系混乱度增大,,B错误;反应在低温下能自发进行则,该反应的,所以该反应,C正确;当、时,该反应一定不能自发进行,D错误。
7.B 分解得到的部分转化为,平衡时,则:平衡时,错误;反应①的平衡常数,B正确;平衡时的分解率,C错误;错误。
8.C 测定溶液pH时,不能将试纸直接插入待测溶液中,应用玻璃棒蘸取待测溶液滴于放置于玻璃板上的pH试纸上,A错误;酸性溶液可能是酸的水溶液,也可能是酸式盐的水溶液,B错误;常温下,溶液的pH是3,,求得正确;的溶液中,将其与的盐酸等体积混合后,和恰好完全反应,溶液呈中性,D错误。
9.D 溶液与KSCN溶液反应的离子方程式是,试管Ⅰ溶液颜色加深说明,再加入KSCN溶液时,的浓度增大,反应正向进行,因此证明该反应是可逆反应,存在一定的反应限度,A正确,B正确;向其中加入KCl固体,不能改变反应体系中任何微粒的浓度,因此化学平衡不移动,溶液的颜色不会加深,因此二者的实验现象不同,C正确;试管Ⅰ滴入KSCN溶液换为滴入KCl溶液,与浓度变化对平衡无影响,相当于对原溶液进行了稀释,平衡逆向移动,颜色变浅,D错误。
10.B ,根据电离方程式,可知两种溶液的氢离子浓度相同,故两溶液的pH相同,A项正确;醋酸是弱酸,存在电离平衡,当时,远远大于0.01ml,与NaOH完全中和时,醋酸溶液消耗NaOH的量多于盐酸,B项错误,C项正确;加水稀释时,醋酸的电离平衡正向移动,醋酸溶液中增大,而盐酸中不变,所以分别用水稀释相同倍数后,所得溶液中,D项正确。
11.C 由方程式可知该反应的,又因为该反应在低温下能够自发进行,因此推测,故制备过程中温度不能太高,、错误;越大,的相对量越多,则转化率越低,有利于转化率的提高,C正确;不是强酸,与水反应生成和错误。
12.B 时,,但以后和还在发生改变,因此时刻反应未达到化学平衡状态,不等于,A错误;该反应平衡常数表达式为,恒温条件下平衡常数为定值,故缩小容器体积,再次平衡后与原平衡浓度相等,B正确;的分解反应是吸热反应,压强相同时升高温度,平衡正向移动,平衡转化率增大,C错误;平衡时升高温度,甲醇的正、逆反应速率均应增大,D错误。
13.D 催化剂在反应中参加了反应,降低了活化能,提高反应速率,但不能提高平衡产率,A错误;在反应中为中间产物,B错误;决速步骤的化学反应速率最慢,C错误。
14.C “先拐先平数值大”,先拐,所以,由到,温度升高,异丁烯的转化率降低,即平衡逆向移动,逆反应为吸热反应,则该反应的正确;温度下,12min时异丁烯的转化率为,消耗了温度下,12min时异丁烯的转化率为,消耗了,故,B正确;平衡时,维持温度为,再向容器中充入1ml甲醇和1ml异丁烯,平衡正向移动,C错误;M点对应的温度高,所以(正)(正),D正确。
15.D 根据图像,两种浓度的盐酸与两种浓度的NaOH溶液混合后完全反应时消耗,溶液呈中性,所以,故曲线a表示滴定的盐酸的变化曲线,曲线b表示滴定的盐酸的变化曲线,A正确;已知强酸或强碱会抑制水的电离,滴定过程中水的电离逐渐增大,酸碱恰好反应时水的电离程度最大,而随着过量的NaOH的不断加入,水的电离程度逐渐减小,B正确;两曲线中离子所带电荷量相同,则离子浓度越高溶液的导电性越强,时,曲线a表示的溶液离子浓度更大,导电能力更强,C正确;曲线a表示滴定的盐酸的变化曲线,当溶液滴定至19.98mL时,剩余溶液,混合溶液中,故错误。
16.(1)强 +7(各1分)
(2)(1分) (2分)
(3)高锰酸(或)(2分) 醋酸(或)(2分)
(4)(各2分)
17.(每空2分)
(1)②⑤(少写扣1分,写错不得分) (2)B (3)> < (4)① ②<
(5)P
18.(除特殊标注外,每空2分)
(1)酸式 (2)转移定容(各1分) (3)d
(4)滴入最后半滴标准液时,溶液变为蓝色,且半分钟内不褪色(答案合理均可)
(5)ab (6)21.12 低于
19.(1)132(2分) (2)0.08(2分)
(3)丙烷(1分)大于(1分)33.3(2分)0.025(或)(2分)
(4)(2分)<(2分)选项
化学反应
测定依据(单位时间内)
A
压强变化
B
体积
C
D
沉淀质量
试管
操作
现象
Ⅰ
滴入4滴溶液
溶液红色加深
Ⅱ
滴入4滴饱和溶液
溶液红色加深
化学式
HClO
-
-
序号
起始投入量
反应物平衡转化率
①恒温恒容
1ml
3ml
0
②绝热恒容
1ml
3ml
0
③恒温恒压
2ml
6ml
0
第一次
第二次
第三次
滴定前读数
0.00
0.44
1.33
滴定后读数
30.01
30.44
31.32
时间/min
0
60
120
180
240
300
360
压强/kPa
80
74.2
69.4
65.2
61.6
57.6
57.6
山西省朔州市怀仁市怀仁一中2024-2025学年高三上学期10月月考化学试题: 这是一份山西省朔州市怀仁市怀仁一中2024-2025学年高三上学期10月月考化学试题,共4页。
山西省朔州市怀仁市大地学校高中部2024-2025学年高二上学期9月月考化学试题: 这是一份山西省朔州市怀仁市大地学校高中部2024-2025学年高二上学期9月月考化学试题,文件包含高二化学已编辑docx、化学参考答案docx、化学答题卡docx等3份试卷配套教学资源,其中试卷共9页, 欢迎下载使用。
山西省朔州市怀仁一中2024-2025学年高三上学期9月第一次月考化学试题: 这是一份山西省朔州市怀仁一中2024-2025学年高三上学期9月第一次月考化学试题,共13页。试卷主要包含了本卷主要考查内容,某化学兴趣小组进行如下实验,工业上用粗盐等内容,欢迎下载使用。

