秘籍15 热力学定律、气体实验定律、气体图像、理想气体状态方程的综合应用(含答案)-备战2024年高考物理抢分秘籍学案
展开一、热力学定律
1.热力学第一定律的特殊情况
(1)若过程是绝热的,则Q=0,W=ΔU,外界对物体做的功等于物体内能的增加。
(2)若过程中不做功,则W=0,Q=ΔU,物体吸收的热量等于物体内能的增加。
(3)若过程的始、末状态物体的内能不变,则W+Q=0,即物体吸收的热量全部用来对外做功,或外界对物体做的功等于物体放出的热量。
2.热力学第一、第二定律的比较
二、气体实验定律
两个重要的推论
(1)查理定律的推论:Δp=p1T1ΔT
(2)盖-吕萨克定律的推论:ΔV=V1T1ΔT
三、理想气体的常见图像
1.一定质量的气体不同图像的比较
[注意]上表中各个常量“C”意义有所不同。可以根据pV=nRT确定各个常量“C”的意义。
四、理想气体状态方程与气体实验定律的关系
p1V1T1=p2V2T2温度不变:p1V1=p2V2:玻意耳定律体积不变:p1T1=p2T2:查理定律压强不变:V1T1=V2T2:盖—吕萨克定律
【题型一】热力学定律
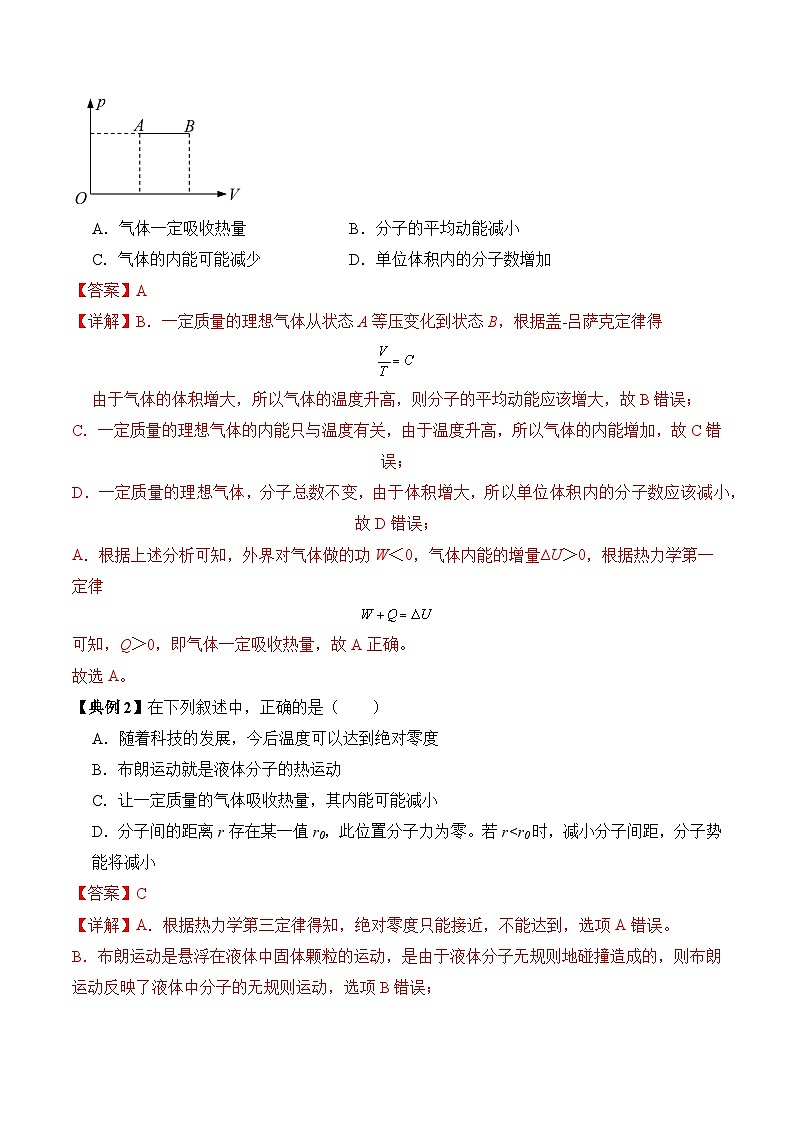
【典例1】(2024·北京丰台·一模)如图所示,一定质量的理想气体从状态A等压变化到状态B,下列说法正确的是( )
A.气体一定吸收热量B.分子的平均动能减小
C.气体的内能可能减少D.单位体积内的分子数增加
【答案】A
【详解】B.一定质量的理想气体从状态A等压变化到状态B,根据盖-吕萨克定律得
由于气体的体积增大,所以气体的温度升高,则分子的平均动能应该增大,故B错误;
C.一定质量的理想气体的内能只与温度有关,由于温度升高,所以气体的内能增加,故C错误;
D.一定质量的理想气体,分子总数不变,由于体积增大,所以单位体积内的分子数应该减小,故D错误;
A.根据上述分析可知,外界对气体做的功W<0,气体内能的增量∆U>0,根据热力学第一定律
可知,Q>0,即气体一定吸收热量,故A正确。
故选A。
【典例2】在下列叙述中,正确的是( )
A.随着科技的发展,今后温度可以达到绝对零度
B.布朗运动就是液体分子的热运动
C.让一定质量的气体吸收热量,其内能可能减小
D.分子间的距离r存在某一值r0,此位置分子力为零。若r
【详解】A.根据热力学第三定律得知,绝对零度只能接近,不能达到,选项A错误。
B.布朗运动是悬浮在液体中固体颗粒的运动,是由于液体分子无规则地碰撞造成的,则布朗运动反映了液体中分子的无规则运动,选项B错误;
C.一定质量的理想气体从外界吸收热量,根据热力学第一定律分析得知,气体的内能不一定增大,还与气体的做功情况有关,其内能可能减小,选项C正确;
D.分子距离时,分子力是斥力,随距离减小,分子力负功,分子势能增大,选项D错误。
故选C。
【典例3】①摩擦生热、②弹簧振子振动、③热传递和④气体自由膨胀,上述现象中能表明物理过程具有单向性的是( )
A.①、②和③B.②、③和④
C.①、②和④D.①、③和④
【答案】D
【详解】热现象的物理过程具有单向性,故摩擦生热、热传递和气体自由膨胀均表明物理过程具有单向性。
故选D。
1.下列说法正确的是( )
A.射线、射线和射线是三种波长不同的电磁波
B.根据玻尔理论可知,氢原子核外电子跃迁过程中电子的电势能和动能之和不守恒
C.分子势能随着分子间距离的增大,可能先增大后减小
D.只要对物体进行不断的冷却,就可以把物体的温度降为绝对零度
【答案】B
【详解】A.射线、射线分别是高速氦原子核和高速电子流,射线是电磁波,A错误;
B.根据玻尔理论可知,氢原子核外电子跃迁过程中有光子辐射(吸收),故电子的电势能和动能之和不守恒,B正确;
C.分子势能随着分子间距离的关系如图所示
故分子势能随着分子间距离的增大,不可能先增大后减小,C错误;
D.对物体进行不断的冷却,物体的温度可以接近绝对零度,但无法达到,D错误。
故选B。
2.斯特林发动机是独特的热机,它的效率几乎等于理论最大效率,称为卡诺循环效率。该发动机工作中经过由两个等容过程和两个等温过程组成的可逆循环,被称之为斯特林循环。如图所示,一定质量的理想气体,依次经过A→B→C→D→A循环,对此气体下列说法正确的是( )
A.A到B过程,气体放出热量
B.C到D过程,温度降低,每个气体分子运动速率都变小
C.D到A过程,气体分子单位时间内与器壁单位面积碰撞的次数减少
D.经过如图所示的一个斯特林循环过程,气体从外界吸收热量
【答案】D
【详解】A.由题图可知A到B过程,气体体积不变,压强增大,由理想气体状态方程
可知,气体温度升高。故温度升高,内能增大,体积不变外界对气体不做功,由热力学第一定律
可知
气体吸热,故A错误;
B.C到D过程,体积不变,压强减小,由理想气体状态方程
可知,温度降低,故分子平均速率减小,但是单个气体分子的运动是随机的,速率可能变大也可能变小,故B错误;
C.D到A过程,温度不变,容器中气体分子的平均速率不变,体积减小,分子数密度增大,故气体分子在单位时间内与器壁单位面积碰撞的次数增加,故C错误;
D.B到C过程,气体体积增大,气体对外做正功
做功大小为图像与横坐标围成的面积;D到A过程,气体体积减小,气体对外做负功
做功大小为图像与横坐标围成的面积,由图像可知
故全过程经过如图所示的一个斯特林循环过程,气体对外界做的总功
即总功为正,由热力学第一定律得该过程吸收热量,故D正确。
故选D。
3.(2024·山东聊城·一模)下列说法正确的是( )
A.某人搬家时将走时准确的摆钟从广州带到北京,摆钟走时变慢了
B.相同温度下液体中悬浮的花粉小颗粒越小,布朗运动越剧烈
C.热量自发地从低温物体传到高温物体是可以实现的
D.一定质量的理想气体保持压强不变,温度升高,单位时间内撞击器壁单位面积上的分子数减少
【答案】BD
【详解】A.根据单摆周期公式
某人搬家时将走时准确的摆钟从广州带到北京,由于重力加速度变大,则周期变小,所以摆钟走时变快了,故A错误;
B.相同温度下液体中悬浮的花粉小颗粒越小,液体分子撞击引起的不平衡越明显,布朗运动越剧烈,故B正确;
C.根据热力学第二定律可知,热量自发地从低温物体传到高温物体是不可以实现的,故C错误;
D.一定质量的理想气体保持压强不变,温度升高,气体分子的平均动能增大,根据压强微观意义可知,单位时间内撞击器壁单位面积上的分子数减少,故D正确。
故选BD。
【题型二】 气体实验定律
【典例1】(2024·河北唐山·一模)如图所示,上端封闭下端开口的玻璃管在外力F的作用下,静止在水中,管内封闭一定质量的理想气体。调整F的大小,使玻璃管缓慢向下移动一小段距离,下列说法正确的是( )
A.气体的体积变大B.外力F变小
C.管中水面与管外水面高度差不变D.气体的压强变大
【答案】D
【详解】ACD.玻璃管缓慢向下移动一小段距离时,管内气体的压强变大,气体的体积变小,管中水面与管外水面高度差变大,选项AC错误,D正确;
B.玻璃管向下移动后,管和管内气体排开水的体积变大,浮力变大,则外力F变大,选项B错误。
故选D。
【典例2】(2024·四川南充·二模)如图甲为某种转椅的结构示意图,其升降部分由M、N两筒组成,两筒间密闭了一定质量的理想气体。图乙为气体分子速率分布曲线,初始时刻筒内气体所对应的曲线为b、人坐上椅子后M迅速向下滑动,设此过程筒内气体不与外界发生热交换,则此过程中( )
A.密闭气体压强增大,分子平均动能增大
B.外界对气体做功,气体分子的密集程度保持不变
C.密闭气体内能增大,容器壁单位面积单位时间内受到气体分子撞击的次数增加
D.密闭气体的分子速率分布曲线可能会变成a曲线
E.密闭气体的分子速率分布曲线可能会变成c曲线
【答案】ACE
【详解】ABC.根据题意可知,M迅速向下滑动,理想气体的体积减小,气体分子的密集程度变大,外界对气体做功,且筒内气体不与外界发生热交换,则理想气体内能增大,温度升高,分子平均动能增大,容器壁单位面积单位时间内受到气体分子撞击的次数增加,密闭气体压强增大,故AC正确,B错误;
DE.由于气体温度越高,速率较大的分子所占的比例越大,则密闭气体的分子速率分布曲线可能会变成c曲线,故E正确,D错误。
故选ACE。
【典例3】(2024·湖北·二模)某物理兴趣小组受“蛟龙号”载人潜水器的启发,设计了一个测定水深的深度计。如图,导热性能良好的汽缸Ⅰ、Ⅱ内径相同,长度均为L,内部分别有轻质薄活塞A、B,活塞密封性良好且可无摩擦左右滑动,汽缸Ⅰ左端开口。外界大气压强为,汽缸Ⅰ内通过活塞A封有压强为的气体,汽缸Ⅱ内通过活塞B封有压强为的气体,一细管连通两汽缸,初始状态A、B均位于汽缸最左端。该装置放入水下后,通过A向右移动的距离可测定水的深度。已知相当于h高的水柱产生的压强,不计水温变化,装置的内径远小于水的深度,被封闭气体视为理想气体。
(1)当A向右移动时,求该深度计所处位置水的深度;
(2)求该深度计能测量的最大水深。
【答案】(1)2h;(2)4h
【详解】(1)当A向右移动时,设B不移动,对Ⅰ内气体,由玻意耳定律得
p0SL=p1SL
解得
p1=3p0
而此时B中气体的压强为4p0>p1,故B不动。设深度计所处位置水的深度为,则有
p1=p0+
解得
(2)该装置放入水下后,由于水的压力A向右移动,Ⅰ内气体压强逐渐增大,当压强增大到大于4p0后B开始向右移动,当A恰好移动到缸底时所测深度最大,设最大深度为,此时原Ⅰ内气体全部进入Ⅱ内,设B向右移动x距离,两部分气体压强为p2。对原Ⅰ内气体,由玻意耳定律得
p0SL=p2Sx
对原Ⅱ内气体,由玻意耳定律得
4p0SL=p2S(L-x)
又因为
联立解得
1.(2024·河北·模拟预测)某同学制作了一个简易的大气压强测量计。如图所示,用胶塞封闭体积为的广口瓶。U形玻璃管倒插入广口瓶,用胶管与直玻璃管连接,内部充有一定水。测量时首先打开胶塞再重新封闭,调整胶管使U形管水面与直玻璃管水面相平,并记录U形管左侧水面位置k。现用容积为的注射器注入与大气压强相等的气体,上下调整直玻璃管,使U形管左侧水面仍在k位置,测出直玻璃管液面p到k位置的高度差为,已知水的密度为,重力加速度为g,不计U形管的体积,则大气压强为( )
A.B.C.D.
【答案】B
【详解】根据玻意耳定律可得
解得
=
故选B。
2.(2024·河南周口·二模)如图,容积为的汽缸竖直放置,导热良好,右上端有一阀门连接抽气孔。汽缸内有一活塞,初始时位于汽缸底部高度处,下方密封有一定质量、温度为的理想气体。现将活塞上方缓慢抽至真空并关闭阀门,然后缓慢加热活塞下方气体。已知大气压强为,活塞产生的压强为,活塞体积不计,忽略活塞与汽缸之间摩擦。则在加热过程中( )
A.开始时,活塞下方体积为
B.温度从升至,气体对外做功为
C.温度升至时,气体压强为
D.温度升至时,气体压强为
【答案】AD
【详解】A.由于初始时位于汽缸底部高度处,则初始时,活塞下方体积为,由于大气压强为,活塞产生的压强为,则初始时,气体的压强
将活塞上方缓慢抽至真空并关闭阀门过程,末状态气体的压强为,根据玻意耳定律有
解得
即加热开始时,活塞下方体积为,故A正确;
B.若活塞上方缓慢抽至真空并关闭阀门之后缓慢加热,活塞恰好到达气缸顶部,与顶部没有相互作用的弹力,气体压强始终为,此时,根据盖吕萨克定律有
解得
可知,温度从升至过程,活塞没有到达顶部,气体做等压变化,则有
解得
则温度从升至,气体对外做功为
故B错误;
C.结合上述可知,温度升至时,活塞恰好到达气缸顶部,与顶部没有相互作用的弹力,气体压强为,故C错误;
D.结合上述可知,温度升至时,活塞已经到达气缸顶部,与顶部有相互作用的弹力,温度由升高至过程为等容过程, 根据查理定律有
解得
故D正确。
故选AD。
3.(23-24高三下·黑龙江·阶段练习)如图甲所示,型活塞固定在水平面上,一定质量的理想气体被封闭在导热性能良好的、质量为的汽缸中,活塞截面积为,活塞与汽缸内壁无摩擦且不漏气,大气压强为。重力加速度取,改变环境温度,缸内气体体积随温度变化如图乙所示,求:
(1)从状态A变化到状态,气体温度升高多少;
(2)在状态时,活塞对卡口的作用力多大。
【答案】(1)200K;(2)3400N
【详解】(1)由图分析可知从状态A变化到状态B,气体发生等压变化,根据盖—吕萨克定律有
解得
K
从状态A变化到状态,气体温度升高
K-200K=200K
(2)在状态B时,根据平衡条件有
从状态B变化到状态C,气体发生等容变化,根据查理定律有
解得
Pa
根据平衡条件有
解得
N
【题型三】 气体图像
【典例1】(2024·新疆乌鲁木齐·二模)一空心弹力球内充有一定质量的理想气体,若用手指将弹力球迅速捏瘪后又恢复原状的过程可视为绝热过程,球内气体的压强、体积和温度分别用p、V和T表示,下列关于该过程的图像可能正确的是( )
A.B.
C.D.
【答案】B
【详解】由状态方程
得
或者得
恢复原状态过程,体积变大,变小,图中切线斜率
应变小。而图线斜率不变,应为过原点的倾斜向上的直线,故ACD错误,B正确。
故选B。
【典例2】(2024·湖北·二模)如图为一定质量的理想气体经历a→b→c过程的压强p 随摄氏温度t变化的图像,其中ab平行于 t轴,cb 的延长线过坐标原点。下列判断正确的是( )
A.a→b过程,所有气体分子的运动速率都减小
B.a→b过程,单位时间撞击单位面积器壁的分子数增加
C.b→c过程,气体体积保持不变,从外界吸热,内能增加
D.b→c过程,气体膨胀对外界做功,从外界吸热,内能增加
【答案】B
【详解】A.a→b过程,温度降低,气体分子的平均速率减小,满足统计规律,也有个别分子运动速率会增加,A错误;
B.a→b过程,温度降低,分子撞击容器壁的平均作用力减小,而压强保持不变,因此单位时间撞击单位面积器壁的分子数增加,B正确;
CD.把该图像转化为p—T图像如图
在b→c过程,图像上的点与坐标原点连线斜率增加,根据
可知气体体积减小,外界对气体做功,温度升高内能增加,C、D错误。
故选B。
【典例3】(2024·内蒙古包头·二模)一定质量的理想气体从状态a开始,经历三个过程ab、bc、ca回到原状态a、其p﹣V图像如图所示。ab、bc、ca皆为直线,ca平行于p轴,bc平行于V轴。关于理想气体经历的三个过程,下列说法正确的是( )
A.ca过程中,温度升高
B.a、b两个状态下的气体温度相等
C.ca过程中,外界一定对气体做功
D.bc过程中,气体一定向外界放热
E.ab过程中,气体分子的平均动能先变大后变小
【答案】ADE
【详解】A.ca过程中,体积不变,气体压强增大,根据查理定律,气体温度升高,故A正确;
B.由图知a、b两个状态下
,,,
根据理想气体状态方程
解得
故B错误;
C.ca过程中,体积不变,则
故C错误;
D.bc过程中,根据热力学第一定律
因体积变小,所以
压强不变,体积变小,根据盖-吕萨克定律,温度降低,所以内能变小,即
所以
体积减小气体一定放热,故D正确;
E.根据a、b两点的等温线,可知ab过程中温度先增大后减小,所以气体分子的平均动能先变大后变小,故E正确。
故选ADE。
1.(2024·北京延庆·一模)一定质量的理想气体从状态a开始,经历三个过程,先后到达状态b和c,最后回到原状态a,其pT图像如图所示。下列判断正确的是( )
A.从状态a到状态b的过程中,气体既不吸热也不放热
B.从状态b到状态c的过程中,气体的内能增加
C.从状态c到状态a的过程中,气体的体积不变
D.a、b和c三个状态中,状态a时分子的平均动能一定最大
【答案】C
【详解】A.从状态a到状态b的过程中,气体压强不变,温度升高,内能增加,体积变大,气体对外做功,则根据
则气体吸热,选项A错误;
B.从状态b到状态c的过程中,气体的温度不变,则内能不变,选项B错误;
C.根据
可知,从状态c到状态a的过程中,气体的体积不变,选项C正确;
D.a、b和c三个状态中,状态a时温度最低,可知该状态下分子的平均动能一定最小,选项D错误。
故选C。
2.(2024·青海海东·二模)一定质量的某种理想气体,在不同温度下的气体热运动速率的统计分布图如图所示。下列说法正确的是( )
A.温度升高,图像的极值变大
B.温度升高,图像的极大值点变大
C.气体在状态②时具有的内能较大
D.温度升高时每个分子的动能都增大
E.两图像与横轴围成的面积相等
【答案】BCE
【详解】A.根据图像可知,温度升高,图像的最高点降低,图像的极值变小,故A错误;
B.根据图像可知,温度升高,图像的最高点的横坐标增大,图像的极大值点变大,故B正确;
C.温度升高,速率大的分子所占比重较大,可知气体在状态②时的温度较高,具有的内能较大,故C正确;
D.温度升高时分子平均动能增大,并不是每个分子的动能都增大,故D错误。
E.由图可知,在两种不同情况下各速率区间的分子占总分子数的百分比与分子速率间的关系图线与横坐标所围成的面积都等于1,故两图像与横轴围成的面积相等,故E正确。
故选BCE。
3.(2024·安徽·一模)如图,是一定质量的理想气体状态变化过程的图像.气体先由a状态沿双曲线变化到b状态,再沿与横轴平行的直线变化到c状态.最后沿与纵轴平行的直线回到a状态.以下说法中错误的是( )
A.过程气体温度不变
B.过程气体放出热量
C.过程气体对外界做功,同时吸收热量
D.过程气体放出热量
【答案】CD
【详解】A.因为变化图线为双曲线的一支,为等温线,所以是等温变化,故A正确,不符合题意;
B.根据理想气体状态方程
从b到c为等压变化,体积减小,所以温度降低,内能减小,又因为外界对气体做功,根据热力学第一定律
可知,此过程放出热量,故B正确,不符合题意;
C.过程体积不变,没有做功,根据理想气体状态方程可知,由于压强增大,则温度升高,内能增大,结合热力学第一定律可知,从外界吸收热量,故C错误,符合题意;
D.由的过程气体对外做功,其大小等于ab曲线与坐标轴围成的面积;由的过程外界对气体做功,其大小等于直线bc与坐标轴围成的面积,由的过程气体体积不变,对外不做功,外界对气体也不做功,则的过程气体对外做功,大小等于各段曲线所围成的abc图像面积大小,整个过程温度不变,内能不变,根据
可知,整个过程从外界吸收热量,故D错误,符合题意。
故选CD。
【题型四】 理想气体状态方程
【典例1】(2024·全国·模拟预测)一定质量的理想气体从状态A变化到状态B,其状态变化过程的图像如图所示,AB为倾斜直线,C为AB的中点,下列说法正确的是( )
A.从状态A到状态C是等温过程
B.从状态A到状态B气体的温度一直降低
C.从状态A到状态C的过程中气体一定吸热
D.从状态A到状态B的过程中气体对外所做的功等于气体吸收的热量
【答案】C
【详解】AB.由图可知A、C两点的乘积相等,根据理想气体状态方程可知A、C两点的温度相等,但A、C两点之间是直线,故从状态A到状态C气体的温度先升高后降低,故AB错误;
C.A、C两点温度相同,内能相同,气体膨胀对外做功,故从状态A到状态C的过程中气体一定吸热,故C正确;
D.从状态A到状态B温度降低,内能减少,由热力学第一定律可知故气体对外做的功大于气体吸收的热量,故D错误。
故选C。
【典例2】(2024·河北保定·一模)一定质量的理想气体,从状态A开始,经历B、C两个状态又回到状态A,压强p与体积V的关系图像如图所示,与横轴平行,等腰的面积为,的反向延长线经过坐标原点O,已知气体在状态C的温度为,再根据图像所提供的其它已知信息,下列说法正确的是( )
A.气体在状态A的体积为B.气体在状态B的压强为
C.气体在状态A的温度为D.从状态B到状态C,外界对气体做的功为
【答案】AC
【详解】A.根据题意已知等腰做的角平分线会垂直平分底边BC,得
故A正确;
B.设气体在状态A、B的体积分别为、,AB的反向延长线经过坐标原点O,由正比例函数关系可得
三角形ABC的面积为,则有
联立解得
故B错误;
C.由C到A由理想气体状态方程可得
已知,由图可知
联立解得
故C正确;
D.由功的定义可得气体对外界做的功等于p-V关系图像与横轴所围成的面积,则气体从状态B到状态C,外界对气体做的功为
解得
故D错误。
故选AC。
【典例3】(2024·云南昭通·模拟预测)一定质量的理想气体,从A状态经B、C变化到D状态的变化过程的图像如图所示,AB与横轴平行,BC与纵轴平行,ODC在同一直线上.已知气体在A状态时温度为,从A状态至C状态的过程中气体吸收了的热量,求:
(1)气体在D状态时的温度;
(2)从A状态到C状态的过程中,气体内能的改变量。
【答案】(1);(2)
【详解】(1)由题图可得
根据理想气体状态方程得
代数数据解得
(2)从A状态到B状态的过程中,气体对外做功,因图像与坐标轴围成的面积等于功的大小,可得
从B状态到C状态的过程中
根据热力学第一定律可得
1.(2024·吉林·一模)如图所示为一定质量的理想气体从状态a→b→c→d→a过程的图像,其中ac的连线过原点,bc、da连线与横轴平行,cd连线与纵轴平行。则下列说法正确的是( )
A.从状态a到状态b,气体对外做正功
B.从状态b到状态c,单位时间、单位面积撞击器壁的分子数不变
C.从状态c到状态d,气体向外放出热量
D.a到b气体对外做的功等于c到d外界对气体做的功
【答案】AC
【详解】A.从状态a到状态b,气体体积增大,则气体对外做正功,故A正确;
B.从状态b到状态c,气体体积不变,分子数密度不变,温度升高,根据
可知气体压强增大,又温度升高,气体平均动能增大,所以单位时间、单位面积撞击器壁的分子数增加,故B错误;
C.从状态c到状态d,气体温度不变,故内能不变;体积减小,则外界对气体做功,根据热力学第一定律
可知,气体放出热量,故C正确;
D.由
可得
图像上各点与原点连线的斜率越大,气体的压强越小,从状态a到状态b与从状态c到状态d,气体体积变化量在数值上相等,由状态a到状态b的平均压强小于状态c到状态d,所以a到b气体对外做的功小于c到d外界对气体做的功,故D错误;
故选AC。
2.(2024·江西九江·二模)一定质量的理想气体从状态a开始,经,,三个过程后回到初始状态a,其图像如图所示。下列说法正确的是( )
A.在a→b过程中,单位时间、单位面积与器壁碰撞的分子数减少
B.在b→c过程中,气体增加的内能等于从外界吸收的热量
C.在c→a过程中,气体既不吸热也不放热
D.气体由a→b放出的热量大于由b→c气体吸收的热量
【答案】BD
【详解】A.在a→b过程中,气体压强不变,根据理想气体状态方程有
体积减小,则温度降低,则分子的平均动能减小,即平均撞击力减小,故单位时间与单位面积器壁碰撞的分子数增多,故A错误;
B.在b→c过程中,气体做等容变化,体积不变,压强增大,根据理想气体状态方程可知,温度升高,气体内能增大,由热力学第一定律有
由于气体体积不变,做功为0,可知,气体增加的内能等于从外界吸收的热量,故B正确;
C.根据理想气体状态方程可知
c→a过程为过原点的倾斜直线,故在c→a过程中气体做等温变化气体温度不变,气体内能不变,气体体积增大,气体对外做功,根据热力学第一定律可知,气体从外界吸热,故C错误;
D.结合上述可知
则气体从a→b过程内能的减小量等于从b→c过程内能的增加量,由于a→b过程气体体积减小,外界对气体做功,而b→c过程外界对气体做功为0,根据热力学第一定律可知,气体由a→b放出的热量大于从b→c过程气体吸收的热量,故D正确。
故选BD。
3.(2023·广东·高考真题)在驻波声场作用下,水中小气泡周围液体的压强会发生周期性变化,使小气泡周期性膨胀和收缩,气泡内气体可视为质量不变的理想气体,其膨胀和收缩过程可简化为如图所示的图像,气泡内气体先从压强为、体积为、温度为的状态等温膨胀到体积为、压强为的状态,然后从状态绝热收缩到体积为、压强为、温度为的状态到过程中外界对气体做功为.已知和.求:
(1)的表达式;
(2)的表达式;
(3)到过程,气泡内气体的内能变化了多少?
【答案】(1);(2);(3)
【详解】(1)由题可知,根据玻意耳定律可得
解得
(2)根据理想气体状态方程可知
解得
(3)根据热力学第一定律可知
其中,故气体内能增加
热力学第一定律
热力学第二定律
定律揭示的问题
从能量守恒的角度揭示了功、热量和内能改变量三者的定量关系
自然界中出现的宏观过程是有方向性的
机械能和内能的转化
当摩擦力做功时,机械能可以全部转化为内能
内能不可能在不引起其他变化的情况下完全变成机械能
热量的传递
热量可以从高温物体自发传向低温物体
说明热量不能自发地从低温物体传向高温物体
两定律的关系
在热力学中,两者既相互独立,又互为补充,共同构成了热力学知识的理论基础
类别
特点(其中C为常量)
举例
pV
pV=CT,即pV之积越大的等温线温度越高,线离原点越远
peq \f(1,V)
p=CTeq \f(1,V),斜率k=CT,即斜率越大,温度越高
pT
p=eq \f(C,V)T,斜率k=eq \f(C,V),即斜率越大,体积越小
VT
V=eq \f(C,p)T,斜率k=eq \f(C,p),即斜率越大,压强越小
秘籍14 电磁感应中的动力学、能量、动量问题(含答案)-备战2024年高考物理抢分秘籍学案: 这是一份秘籍14 电磁感应中的动力学、能量、动量问题(含答案)-备战2024年高考物理抢分秘籍学案,文件包含秘籍14电磁感应中的动力学能量动量问题教师版-备战2024年高考物理抢分秘籍docx、秘籍14电磁感应中的动力学能量动量问题学生版-备战2024年高考物理抢分秘籍docx等2份学案配套教学资源,其中学案共47页, 欢迎下载使用。
秘籍10 电场中的功能关系和图像问题(含答案)-备战2024年高考物理抢分秘籍学案: 这是一份秘籍10 电场中的功能关系和图像问题(含答案)-备战2024年高考物理抢分秘籍学案,文件包含秘籍10电场中的功能关系和图像问题教师版-备战2024年高考物理抢分秘籍docx、秘籍10电场中的功能关系和图像问题学生版-备战2024年高考物理抢分秘籍docx等2份学案配套教学资源,其中学案共29页, 欢迎下载使用。
秘籍09 动力学三大观点的综合应用(含答案)-备战2024年高考物理抢分秘籍学案: 这是一份秘籍09 动力学三大观点的综合应用(含答案)-备战2024年高考物理抢分秘籍学案,文件包含秘籍09动力学三大观点的综合应用教师版-备战2024年高考物理抢分秘籍docx、秘籍09动力学三大观点的综合应用学生版-备战2024年高考物理抢分秘籍docx等2份学案配套教学资源,其中学案共44页, 欢迎下载使用。

