


2023北京人大附中高二上学期期中生物试卷(教师版)
展开
这是一份2023北京人大附中高二上学期期中生物试卷(教师版),共27页。试卷主要包含了选择题,非选择题等内容,欢迎下载使用。
学校:_____ 跑班/行政班级:_____/_____ 姓名:_____ 学号:
第一部分
一、选择题:在每题列出的四个选项中,选出最符合题目要求的一项。
1. 机体维持稳态的主要调节机制是( )
A. 神经调节网络B. 神经—体液—免疫调节网络
C. 神经—体液调节网络D. 体液调节网络
2. 下列内环境成分间关系示意图中,正确的是( )
A. B.
C. D.
3. 下图是肝脏组织示意图,⑤处的箭头表示液体流动的方向。
下列说法错误的是( )
A. ①中的物质需要经过②进入组织细胞
B. 血浆蛋白进入②可能引起组织水肿
C. 内环境主要由①②③④等部分组成
D. ①②③⑤中,CO₂浓度最高的是③
4. 某些支气管、肺部疾病的患者,由于体内二氧化碳不能及时排出,导致患者血浆pH下降,严重的甚至引起酸中毒。下列说法错误的是( )
A. 内环境pH过低将影响细胞的正常代谢
B. 正常机体通过调节,可以保证pH恒定不变
C. 血浆pH的维持,与其中的HCO₃⁻、H₂CO₃等物质有关
D. 上述实例说明,人体维持稳态的调节能力有一定限度
5. 下列关于神经系统组成的叙述,错误的是( )
A. 神经系统由脑、脊髓和它们发出的神经组成
B. 脑神经和脊神经组成了外周神经系统
C. 脑和它所发出的神经构成中枢神经系统
D. 神经元是神经系统结构和功能的基本单位
6. 下列有关神经调节的叙述,正确的是( )
A. 手指接触到针尖而产生痛觉属于非条件反射
B. 只有保持完整的反射弧结构才能完成反射活动
C. 效应器是指传出神经末梢及其所支配的腺体
D. 机体内各种反射弧的神经中枢都位于大脑皮层
7. 下列关于兴奋的叙述,正确的是( )
A. 细胞膜内外K+、Na+分布不均匀是神经纤维兴奋产生的基础
B. 神经细胞兴奋时,细胞膜对Na+通透性迅速减小后逐渐恢复
C. 兴奋在反射弧中以神经冲动的方式双向传导,单向传递
D. 兴奋一般由一个神经元的树突向下一个神经元的轴突传递
8. 科研人员给小鼠持续注射可卡因,获得毒品成瘾模型鼠。停止可卡因注射后,分别检测不同小鼠大脑皮层运动区部分神经元的突触数量,结果如下图所示。
下列相关分析不正确的是( )
A. 突触前神经元借助化学信号向树突传递信息
B. 成瘾时维持大脑兴奋需摄入的可卡因将减少
C. 运动可能通过恢复突触新生来减弱毒品依赖
D. 该研究结果可为运动戒毒提供一定的实验依据
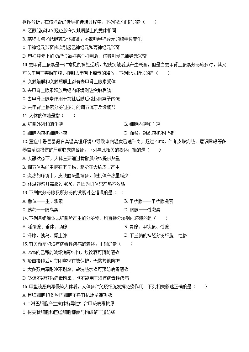
9. 下图是兴奋在由甲、乙、丙三个神经元构成的突触处传导和传递示意图。
据图分析,在该兴奋的传导和传递过程中,下列叙述正确的是( )
A. 乙酰胆碱和5-羟色胺在突触后膜上的受体相同
B. 某物质与乙酰胆碱受体结合,不影响甲神经元的膜电位变化
C. 甲神经元兴奋依次引起乙神经元和丙神经元兴奋
D. 甲神经元上的Ca2+通道被完全抑制后,仍将引发乙神经元兴奋
10. 去甲肾上腺素是一种常见的神经递质,能使突触后膜产生兴奋,但是当去甲肾上腺素分泌较多时,其又可以作用于突触前膜,抑制去甲肾上腺素的释放。下列说法错误的是( )
A. 突触前膜和突触后膜上都有去甲肾上腺素受体
B. 去甲肾止腺素释放后经内环境到达突触后膜
C. 去甲肾上腺素作用于突触后膜后引起阴离子内流
D. 去甲肾上腺素分泌过多时的调节属于反馈调节
11. 人体的体液是指( )
A. 细胞外液和消化液B. 细胞内液和血液
C. 细胞内液和细胞外液D. 血浆、组织液和淋巴液
12. 重症中暑是暴露在高温高湿环境中导致体内温度迅速升高,超过40℃,伴有皮肤灼热、意识障碍等多器官系统损伤的严重临床综合征。下列与此相关的叙述正确的是( )
A. 安静状态下,人体主要通过骨骼肌收缩提供热量
B. 调节体温的中枢在下丘脑,热觉在大脑皮层产生
C. 炎热的环境中,皮肤血流量增多,使机体产热量减少
D. 体温逐渐升高超过40℃,是因为机体只产热不散热
13. 下列内分泌腺及所分泌的激素对应错误的是( )
A. 垂体——生长激素B. 甲状腺——甲状腺激素
C. 胰岛——胰岛素D. 胸腺——性激素
14. 下列各组腺体或细胞所产生的分泌物,均直接分泌到内环境的是( )
A. 唾液腺、垂体、肠腺B. 胃腺、甲状腺、性腺
C. 汗腺、胰岛、肾上腺D. 下丘脑的神经分泌细胞、性腺
15. 有关预防和治疗病毒性疾病的表述,正确的是( )
A. 75%的乙醇能破坏病毒结构,故饮酒可预防感染
B. 疫苗接种后可立即实现有效保护,无需其他防护
C. 大多数病毒耐冷不耐热,故洗热水澡可预防病毒感染
D. 吸烟不能预防病毒感染,也不能用于治疗病毒性疾病
16. 甲型流感病毒侵染人体后,人体多种免疫细胞发挥免疫作用。下列相关叙述正确的是( )
A. 巨噬细胞和B淋巴细胞不具有抗原呈递功能
B. T淋巴细胞产生抗体特异性结合甲流病毒抗原
C. 树突状细胞和巨噬细胞都参与构成第二道防线
D. B淋巴细胞识别被感染细胞并导致其裂解死亡
17. 人类免疫缺陷病毒(HIV)侵入人体后,主要攻击的是( )
A. 细胞毒性T细胞B. 浆细胞
C. 辅助性T细胞D. B细胞
18. 下列叙述不属于人体树突状细胞和B淋巴细胞共性的是( )
A. 来自骨髓造血干细胞B. 属于抗原呈递细胞
C. 与辅助性T细胞进行信息交流D. 分裂分化并产生抗体
19. RNA疫苗是目前预防新冠病毒的第三代疫苗。RNA疫苗的基本原理是将控制新冠病毒抗原蛋白(S蛋白)合成的RNA导入人体,在体内表达出S蛋白并刺激机体产生免疫反应。制备RNA疫苗的简要流程如下图所示。
下列相关叙述错误的是( )
A. 新冠病毒只能在宿主细胞中增殖,离开活细胞不能增殖
B. RNA包裹在纳米脂质体中,可降低其被RNA酶水解的风险
C. 病毒RNA将直接作为抗原,刺激机体产生特异性免疫
D. 相比灭活疫苗,注射RNA疫苗产生的抗体种类较少
20. 以下哪种成分不属于免疫活性物质( )
A. 抗原B. 溶菌酶C. 抗体D. 干扰素
21. 以下过程不在内环境中进行的是( )
A. 抗原和抗体的结合
B. 血红蛋白与O2结合
C. 激素运输到靶细胞
D. 乳酸与缓冲物质反应
22. 冬奥会滑雪比赛过程中,有关运动员生理变化的描述,正确的是( )
A. 冰雪环境中运动员的产热量大于散热量,以维持体温恒定
B. 完成各种技术动作的过程中自主神经系统不参与调节
C. 远动员在下丘脑和脊髓中高级运动中枢的调控下完成比赛
D. 体内肾上腺素分泌增加,促进肝糖原水解以维持血糖平衡
23. 神经组织局部电镜照片如下图。下列有关突触的结构及神经元间信息传递的叙述,不正确的是( )
A. 神经冲动传导至轴突末梢,可引起1与突触前膜融合
B. 1中的神经递质释放后可与突触后膜上的受体结合
C. 2所示的细胞器可以为神经元间的信息传递供能
D. 2所在的神经元只接受1所在的神经元传来的信息
24. 为探究运动对海马脑区发育和学习记忆能力的影响,研究者将实验动物分为运动组和对照组,运动组每天进行适量的有氧运动(跑步/游泳)。数周后,研究人员发现运动组海马脑区发育水平比对照组提高了1.5倍,靠学习记忆找到特定目标的时间缩短了约40%。根据该研究结果可得出
A. 有氧运动不利于海马脑区的发育
B. 规律且适量的运动促进学习记忆
C. 有氧运动会减少神经元间的联系
D. 不运动利于海马脑区神经元兴奋
25. 下图为抗利尿激素(ADH)调节肾小管管壁细胞对水分重吸收的部分机理。
下列叙述错误的是( )
A. 水分子通过水通道蛋白的运输方式为协助扩散
B. ADH可促进囊泡转运,增加细胞膜土水通道蛋白数量
C. ADH受体不敏感或受损,将引起人体尿量减少
D. 血浆渗透压下降时,下丘脑分泌的ADH将减少
26. 有些人吸入花粉等过敏原会引发过敏性鼻炎,以下对过敏的正确理解是( )
A. 过敏是对“非己”物质的正常反应B. 初次接触过敏原就会出现过敏症状
C. 过敏存在明显的个体差异和遗传倾向D. 抗体与过敏原结合后吸附于肥大细胞
27. 某患者,54岁,因病切除右侧肾上腺。术后检查发现,患者血浆中肾上腺皮质激素水平仍处于正常范围。对于出现这种现象的原因,错误的解释是( )
A. 切除手术后,对侧肾上腺提高了肾上腺皮质激素的分泌量
B. 下丘脑可感受到肾上腺皮质激素水平的变化,发挥调节作用
C. 下丘脑可分泌促肾上腺皮质激素,促进肾上腺皮质激素的分泌
D. 垂体可接受下丘脑分泌的激素信号,促进肾上腺皮质的分泌功能
28. 在某哺乳动物体内注射m抗原和n抗原后,机体内产生的抗体水平变化情况如图所示。
下列相关叙述正确的是( )
A. B细胞增殖分化需要辅助性T细胞呈递抗原
B. 同一浆细胞既分泌抗m抗体又分泌抗n抗体
C. 28天后产生抗m抗体的细胞是记忆B细胞
D. 第56天注射n抗原,机体会快速产生大量抗n抗体
29. 下列关于人体免疫的叙述中,不正确的是( )
①切除胸腺后,人体细胞免疫和体液免疫功能都受影响
②过敏是由于过敏原刺激机体产生细胞毒性T细胞攻击正常组织
③大面积烧伤病人非特异性免疫功能减弱,容易产生感染
④吞噬细胞吞噬病原体属于人体免疫系统的第一道防线
A. ②③B. ①②C. ②④D. ①④
30. 下图所示实验能够说明( )
A. 病毒抗原诱导B细胞分化的作用
B. 浆细胞产生抗体的作用
C. 病毒刺激淋巴细胞增殖的作用
D. 活化的细胞毒性T细胞的作用
第二部分
二、非选择题
31. “健康中国,万步有约”是由中国疾病预防控制中心发起,并在全国推广的健走活动。旨在传递健康生活理念,推动慢性病防治工作。参赛者佩戴健走计步器,记录每日健走步数、强度和时间。请回答下列问题:
(1)内环境的化学成分和_____在动态变化中依靠一系列调节机制维持_____。
(2)在健走活动中,骨骼肌细胞产生大量的( 和热量, 刺激位于_____的呼吸中枢,从而加快呼吸运动。产生的热量在位于_____的体温调节中枢的调节下,通过汗腺分泌增加、皮肤毛细血管_____和呼气等途径散出。
(3)健走过程中,只饮水未进食,人体血糖不断消耗,但仍然维持在正常范围内,该过程中补充血糖的途径有_____。该血糖调节过程的中有胰高血糖素、糖皮质激素和甲状腺激素等多种具有_____作用关系的激素共同参与。
(4)免疫细胞中的Т淋巴细胞发育、成熟的场所是_____。长期坚持健走活动可使淋巴细胞数量增加,从而增强人体的_____(选填“特异性”或“非特异性”)免疫。还有研究发现,长期健走活动可以减少肿瘤的发病率,推测该项运动可以增强免疫系统的_____功能。
32. 记忆最初在海马体(大脑皮层的一个区域)中形成,然后转移到其他大脑区域进行长期存储。海马体中可塑性突触的形成、巩固和消除对记忆起将关键作用。
(1)学习与记忆产生过程中,当兴奋传至轴突末端时,突触前膜膜内电位发生_____的改变,引起突触小泡与突触前膜融合,_____,改变突触后膜(海马体细胞膜)对离子的通透性,引发突触后膜电位变化。
(2)研究发现,重复刺激海马体突触前神经元时,位于树突上的突触后膜出现如图1所示变化,从而建立神经元之间稳定的增强联系,形成记忆。
请据图1描述,记忆形成过程中突触后神经元发生的变化有_____。
(3)科研人员通过一定的技术得到实验小鼠(M鼠),当启动特定光发射器使M・鼠的海马体细胞暴露在光下时,能消除新建立的增强联系,从而抹除该新建记忆。如图2所示,盒子A与盒子B右半部分的情境(背景、空间等)不同,会被M鼠识别为不同的盒子。当M鼠进入两个盒子的左半部分时,均会受到电击刺激。实验分两天进行,记录在不同处理下,实验组和对照组M鼠放入盒子右侧后,从右侧穿越中间的小门进入左侧前所用的时间,得到图3所示结果。
①第1天,盒子A、B中对照组与实验组M鼠穿越小门前所用时间_____。
②第1天,盒子A中的M鼠两小时后被转移到盒子B中,发现穿越小门进入盒子左侧前所用的时间与盒子A相近,证实M鼠_____。
③结合第1天和第2天的实验结果,可初步形成的结论是_____。
(4)研究发现,小鼠在接受学习任务刺激时及随后的睡眠休息阶段都可以激活图1过程,且二者在时间和空间上是独立的。这对你健康有效地学习生活的启发是_____。
33. 学习以下材料,回答(1) ~(6) 题。
恶心、呕吐防御反应的神经机制
我国研究者初步揭示了摄入受毒素污染的食物后,机体恶心、呕吐等防御反应的神经机制。研究者先给小鼠品尝樱桃味糖精溶液后,随即在肠道内注射金黄色葡萄球菌肠毒素,小鼠出现呕吐现象。多次重复后,小鼠出现味觉回避反应,即饮用樱桃味糖精溶液的次数和用量显著减少,表现出“恶心”样行为。
小鼠肠道上皮中存在着一类肠道内分泌细胞——肠嗜铬细胞,这种细胞合成了占机体90%的5-羟色胺(5-HT)。研究者推测,肠嗜铬细胞可能是在恶心、呕吐反应中帮助大脑感知病原入侵的“情报员”。研究者敲除小鼠肠嗜铬细胞中合成5-HT 的关键酶基因后,发现小鼠对含毒素饮料的恶心、呕吐反应大大下降,对相应味道饮料的回避反应也会消失。
如上图所示,在肠嗜铬细胞周围分布着具有5-HT 受体的迷走神经元末梢,5-HT诱发了迷走神经元的突触后膜产生兴奋,而切断相关迷走神经,可以显著缓解注射肠毒素小鼠的恶心、呕吐反应。接收迷走神经传入的是脑干DVC区, 抑制DVC神经元活动也可以缓解注射肠毒素小鼠的恶心、呕吐反应。DVC区的有关神经元传递信息到邻近的LPB区和VRG区,研究者特异性激活或抑制DVC-VRG环路,将分别诱发或抑制小鼠呕吐现象。特异性激活或抑制DVC-LPB 环路,则分别诱发或抑制小鼠“恶心”样行为,化疗药物会使癌症患者产生强烈的恶心、呕吐反应,给患者带来痛苦。研究者发现化疗药物也会激活相同的神经通路。这项研究帮助人们更好地了解恶心和呕吐的神经机制,有助于更加安全有效地开发止吐药物。
(1)神经调节的基本方式是反射,反射是指_____。
(2)小鼠摄入樱桃味糖精溶液时,糖精溶液引起小鼠唾液分泌(a),多次摄入有肠毒素的樱桃味糖精溶液后,产生味觉回避反应(b)。请填表分析a和b分别属于条件反射还是非条件反射,并比较这两种反射的异同。
(3)含肠毒素的饮料诱发小鼠出现呕吐反应过程中,rVRG区细胞的兴奋经_____(选填“交感”或“副交感”)神经传导至消化道平滑肌,导致呕吐现象。
(4)依据本文,小鼠出现“恶心”样行为的机制是:肠毒素进入消化道→_____(选填下列字母并排序)→“恶心”样行为。
a.迷走神经将信息传递到DVC区 b.控 制肠道平滑肌收缩的神经被激活
c.肠嗜铬细胞释放5-HT 增加 d.激活 DVC-rVRG环路
e.抑制 DVC-rVRG 环路 f.激活DVC-LPB环路 g.抑 制DVC-LPB环路
(5)基于文中的神经机制,下列各项中可作为研发止吐药物作用机理的包括_____。
A. 特异性抑制DVC-rVRG 环路
B. 抑制肠嗜铬细胞合成或释放5-HT
C. 特异性阻断5-HT 的作用
(6)动物在一定条件下,形成味觉回避反应的生物学意义是_____。
34. 瘦素(Leptin)是脂肪细胞分泌的一种蛋白质类激素,能减少体内脂肪积累。当健康者外周脂肪增多时,瘦素分泌增多并通过如图所示的途径参与脂代谢的调节。
(1)瘦素作为一种激素,其通过_____进行运输,其靶器官是_____。
(2)由图可知,肾上腺分泌的激素X促进了脂肪细胞内的_____(选填“过程①”或“过程②”)。
(3)研究发现,大多数肥胖者体内瘦素浓度高于正常人,可这部分人群体内瘦素增多,却不能阻止肥胖的发生。从激素作用的机理角度,结合结构与功能的关系分析,造成这种现象的原因是_____。(请写出一条即可)
(4)研究发现:胰岛素会促进瘦素的分泌,而瘦素可以抑制胰岛素分泌;肥胖者体内组织细胞对胰岛素的敏感性下降,易引发2型糖尿病。请据此并结合图中信息完成下列流程图以阐明个体对瘦素不敏感易引发2型糖尿病的机理。
个体对瘦素不敏感→下丘脑对胰岛B细胞的_____作用减弱→激素Y浓度升高→促进脂肪合成,引发肥胖→_____→胰岛素作用效果下降→血糖升高→引发2型糖尿病。
35. 人体下丘脑可以合成并释放一种14个氨基酸的环状多肽——生长抑素(SS),它可直接影响促甲状腺激素 (TSH)的分泌。
(1)下丘脑分泌的SS运输到达_____(靶器官)发挥作用。此外,下丘脑还可分泌TRH即_____激素促进TSH的分泌,TSH作用于甲状腺。促进甲状腺分泌甲状腺激素(TH)。人们将内分泌器官之间存在的这种分层调控称为_____调节。
(2)TH具有调节体内的有机物代谢、促进_____、提高_____等作用。
(3)急性高血糖和药物A均可促进SS 的分泌,研究人员对健康志愿者进行了不同处理,测定其血浆中TSH水平,结果如下图。
①与对照组相比,急性高血糖和药物A均使 TSH 的分泌量减少。实验结果说明SS对 TSH的分泌具有_____作用。
②从总体看,与药物A相比,急性高血糖对SS分泌的促进作用相对更_____(选填“强”或“弱”),依据是_____。
③由实验结果可知,在大约 30min后,随着时间的延长,各组血浆 TSH含量均逐渐下降,请从反馈调节的角度推测志愿者血浆TSH含量下降的主要原因。_____
36. 艾滋病是由艾滋病病毒(HIV)感染引起的一种危害性极大的传染病。在 HIV 疫苗研究中,为探索不同免疫接种方式对抗体产生的影响,科研人员进行了相关实验。
(1)HIV 表面的包膜糖蛋白(Env)可与辅助性T细胞表面的_____相互作用,从而使病毒_____于辅助性T细胞表面,进而完成侵染过程。Env蛋白可作为抗原刺激机体通过_____免疫途径产生抗体, 因此, Env蛋白是制备HIV 疫苗的重要靶标。
(2)科研人员以恒河猴为实验动物,将其分为两组进行实验。缓释组恒河猴体内植入缓释装置,2周内缓慢释放含有Env的缓冲液。常规组恒河猴一次性注射Env含量及体积均与缓释组相同的缓冲液。
①Env作为抗原,被抗原呈递细胞经_____等一系列过程,传递给辅助性T细胞,这是激活后续免疫反应的重要条件。
②分别检测两组恒河猴体内被Env激活的 B细胞数量,结果如图1所示,表明_____组抗原激发免疫效应的效果更佳。
③科研人员对两组恒河猴所产抗体的效果进行检测。为保证实验的安全性,科研人员选择能够模拟HIV 但遗传物质中去除了病毒复制所需基因的假病毒来评估抗体效果。假病毒应具备的特点不包括_____。检测结果显示,缓释组所产生的抗体能更有效阻止病毒感染宿主细胞。
A.外壳具有Env 蛋白 B.内部遗传物质为RNA
C.能够侵染宿主细胞 D.能在宿主细胞内增殖
④接种后第8周,科研人员分别用与之前相同的接种方法,对两组恒河猴进行了二次免疫接种,检测抗体产生量,结果如图2。由图可知,第2次接种后,两组恒河猴体内抗体量均快速增加,原因是_____。
(3)研究人员推测缓释接种方法模拟了病毒侵染人体细胞的过程,接种过程中 Env能持续接触免疫细胞。Env蛋白表面具有多种抗体特异性结合的位点,图3为两种接种方式所产生的抗体与Env蛋白结合的结果示意图。请从细胞和分子水平推测,产生图3所示结果的原因是,缓释接种方式相对于常规注射接种_____。
37. 近年来,肿瘤免疫治疗颠覆了传统的以手术放化疗为主的肿瘤治疗方法,科研人员针对其疗效进行了相关研究。
(1)当体内出现癌细胞时,机体主要通过_____免疫发挥作用消灭癌细胞,但癌细胞表面蛋白PD-L1与T细胞表面蛋白 PD-1 结合后,会抑制T细胞的激活。以PD-L1抗体为主要成分的抗肿瘤药物进入患者体内可通过_____,进而解除对T细胞的抑制。
(2)为应用于肿瘤的临床免疫治疗,需对来自其他动物的 PD-L1抗体进行人源化改造,除抗原结合区域外,其他部分都替换为人抗体的相应区段,目的是降低_____。
(3)PD-L1抗体对黑色素瘤等多种肿瘤疾病均表现出良好疗效,但对前列腺癌基本无效。科研人员检测了前列腺癌细胞和黑色素瘤细胞中 PD-L1mRNA和蛋白含量,结果如图 1。
结果显示,前列腺癌细胞 PD-L1基因的_____水平显著高于黑色素瘤细胞,而二者PD-L1蛋白的含量_____。进一步研究发现前列腺癌细胞通过外泌体(细胞分泌的具膜小泡)将PD-L1 蛋白分泌到细胞外,而外泌体 PD-L1 也能抑制Т细胞的活性。
(4)结合上述研究,请从外泌体PD-L1的角度分析以PD-L1 抗体为主要成分的抗肿瘤药物对前列腺癌的治疗基本无效的可能原因。_____(至少写出两条)
参考答案
第一部分
一、选择题:在每题列出的四个选项中,选出最符合题目要求的一项。
1. 【答案】B
【分析】内环境稳态是指正常机体通过调节作用,使各个器官、系统协调活动,共同维持内环境相对稳定的状态,内环境稳态包含内环境的理化性质和化学成分的稳态,内环境稳态是一种动态平衡;内环境的稳态的调节机制是神经-体液-免疫调节网络,内环境稳态是机体进行正常生命活动的必要条件。
【详解】目前普遍认为,机体维持内环境稳态的主要调节机制是神经--体液--免疫调节网络的共同作用,ACD错误,B正确。
故选B
2. 【答案】C
【分析】血浆、组织液和淋巴液之间的关系为:血浆与组织液之间是通过毛细血管壁相互渗透,组织液的一部分还可以透过毛细淋巴管壁形成淋巴液,淋巴液经过淋巴循环通过左右锁骨下静脉进入血浆
【详解】A、血浆不能转变为淋巴液,A错误;
B、血浆和淋巴液可以相互转化,B错误;
C、图中血浆和组织液相互转化,且组织液可以转变为淋巴液,淋巴液转变为血浆,与内环境中各成分相互转化关系相符,C正确;
D、血浆和淋巴液可以相互转化,且血浆不能变为组织液,D错误。
故选C。
3. 【答案】C
【分析】分析题图:①为血浆,②为组织液,③为细胞内液,④为淋巴(淋巴液)。
【详解】A、①为血浆,血浆中的物质需要经过②组织液进入组织细胞,A正确;
B、血浆蛋白进入②组织液,会造成组织液渗透压升高,可能会引起组织水肿,B正确;
C、内环境由①血浆、②组织液、④淋巴(淋巴液)组成,C错误;
D、CO₂是细胞呼吸的产物,CO₂浓度最高的是③细胞内液,D正确。
故选C。
4. 【答案】B
【分析】内环境中pH能维持相对稳定的原因:当机体剧烈运动时,肌肉中产生大量的乳酸、碳酸等物质,并且进入血液。乳酸进入血液后,就与血液中的碳酸氢钠发生作用,生成乳酸钠和碳酸。碳酸是一种弱酸,而且又可以分解成二氧化碳和水,所以对血液的pH值影响不大。
【详解】A、pH影响酶的活性,所以内环境 pH 过低将影响细胞正常代谢,A正确;
B、稳态是指正常机体通过调节作用维持内环境的相对稳定的状态,并不是恒定不变,B错误;
C、血浆pH稳态的维持依赖于缓冲物质,其中主要是HCO3-、H2CO3等物质,C正确;
D、结合题干“严重的甚至引起酸中毒”可知人体维持稳态的调节能力有一定限度,超过机体调节范围,可能会危害机体健康,D正确。
故选B。
5. 【答案】C
【分析】神经系统由脑、脊髓和它们所发出的神经组成,脑和脊髓是神经系统的中枢部分,叫中枢神经系统;由脑发出的脑神经和由脊髓发出的脊神经是神经系统的周围部分,叫周围神经系统。神经系统的结构和功能的基本单位是神经元。
【详解】A、神经系统由脑、脊髓和它们所发出的神经组成,A正确;
BC、脑和脊髓是神经系统的中枢部分,叫中枢神经系统;由脑发出的脑神经和由脊髓发出的脊神经是神经系统的周围部分,叫周围神经系统,B正确,C错误;
D、神经系统的结构和功能的基本单位是神经元,即神经细胞,D正确。
故选C。
6. 【答案】B
【分析】反射一般可以分为两大类:非条件反射和条件反射,非条件反射是指人生来就有的先天性反射,是一种比较低级的神经活动,由大脑皮层以下的神经中枢(如脑干、脊髓)参与即可完成;条件反射是人出生以后在生活过程中逐渐形成的后天性反射,是在非条件反射的基础上,在大脑皮层参与下完成的,是高级神经活动的基本方式。
【详解】A、手指接触到针尖而产生痛觉,没有效应器的反应,不属于反射,A错误;
B、反射指人体通过神经系统,对外界或内部的各种刺激所发生的有规律的反应,只有保持完整的反射弧结构才能完成反射活动,B正确;
C、效应器是指传出神经末梢及其支配的肌肉或腺体,C错误;
D、机体内的非条件反射活动由大脑皮层以下的神经中枢(如脑干、脊髓)参与即可完成,D错误。
故选B。
7. 【答案】A
【分析】静息电位的产生和维持是依赖于钾离子外流,动作电位的产生和维持依赖于钠离子内流,因此细胞膜膜内外K+、Na+分布的不均匀是神经纤维兴奋传导的基础,神经纤维兴奋时,神经纤维膜对Na+通透性增加,使得刺激点处膜两侧的电位表现为内正外负。
【详解】A、静息电位的产生和维持是依赖于钾离子外流,动作电位的产生和维持依赖于钠离子内流,因此细胞膜膜内外K+、Na+分布的不均匀是神经纤维兴奋传导的基础,A正确;
B、神经纤维兴奋时,神经纤维膜对Na+通透性增加,使得刺激点处膜两侧的电位表现为内正外负,B错误;
C、兴奋在神经细胞间的传递是单向的,反射弧中以神经冲动的方式单向传导,C错误;
D、兴奋可以由一个神经元的轴突传递到下一个神经元的树突或胞体,D错误。
故选A。
8. 【答案】B
【分析】突触由突触前膜、突触间隙和突触后膜。突触结构可将电信号转化为化学信号,化学信号转化为电信号。
【详解】A、根据分析可知,突触结构可将电信号转化为化学信号,化学信号转化为电信号,故突触前神经元借助化学信号向树突传递信息,A正确;
B、根据图示可知,毒品成瘾时,导致新生突触减少,则神经细胞的敏感性降低,成瘾时维持大脑兴奋需摄入的可卡因会增加,B错误;
C、根据图示可知,对毒品成瘾的模型鼠进行慢跑训练可使突触的数量增加,因此运动可通过恢复突触新生来减弱毒品依赖,C正确;
D、根据图示可知,毒品成瘾的模型鼠进行慢跑训练可使突触的数量增加,该研可为运动戒毒提供一定的实验依据,D正确。
故选B。
9. 【答案】B
【详解】神经递质只能由突触前膜释放并作用于突触后膜,据图分析,根据突触小泡的移动方向可以判断兴奋的传递方向是甲→乙→丙,据此分析作答。
【分析】A、乙酰胆碱(兴奋性递质)和5一羟色氨酸(抑制性递质)都与突触后膜对应的受体结合,即二者的受体不同,A错误;
B、若某物质与乙酰胆碱受体结合,只能影响突触后神经元的兴奋,不会影响甲神经元膜电位的变化,B正确;
C、甲神经元兴奋释放乙酰胆碱引起乙神经元兴奋,乙神经元释放5一羟色氨酸(抑制性递质)抑制丙神经元产生兴奋,C错误;
D、若甲神经元上的Ca2+通道被抑制,乙酰胆碱不能正常释放,不会引起乙神经元兴奋,D错误。
故选B。
10. 【答案】C
【分析】突触包括突触前膜、突触间隙和突触后膜。突触前膜释放神经递质,经过突触间隙(组织液)作用于突触后膜。若突触前膜释放的是兴奋性神经递质,则引起突触后膜的钠离子内流产生兴奋,若突触前膜释放的是抑制性神经递质,则引起突触后膜的氯离子内流产生抑制。
【详解】A、去甲肾上腺素能使突触后膜产生兴奋,但是当去甲肾上腺素分泌较多时,其又可以作用于突触前膜,抑制去甲肾上腺素的释放,所以突触前膜和突触后膜上都有与去甲肾上腺素结合的受体,A正确;
B、突触前膜释放去甲肾上腺素,经过突触间隙(组织液)作用于突触后膜,B正确;
C、去甲肾上腺素能使突触后膜产生兴奋,所以会引起突触后膜的钠离子(阳离子)内流,C错误;
D、当去甲肾上腺素分泌较多时,其又可以作用于突触前膜,抑制去甲肾上腺素的释放,属于负反馈调节,D正确。
故选C。
11. 【答案】C
【分析】体液是由细胞内液和细胞外液组成,细胞内液是指细胞内的液体,而细胞外液即细胞的生存环境,它包括血浆、组织液、淋巴液等,也称为内环境。
【详解】A、细胞内液和细胞外液组成体液,消化液不属于体液,A错误;
BCD、体液是由细胞内液和细胞外液组成,细胞内液是指细胞内的液体;而细胞外液即细胞的生存环境,它包括血浆、组织液、淋巴液等,BD错误,C正确。
故选C。
12. 【答案】B
【分析】人的体温调节中枢在下丘脑。当外界环境温度低时,体温的调节由神经调节和体液调节共同完成;当外界环境温度接近或高于体温时,体温的调节仅由神经调节来完成。人的体温调节有产热和散热双重调节机制,可通过调节产热和散热来维持机体体温的恒定。
【详解】A、人体热量的来源主要以骨骼肌(运动时)和肝脏(安静时)的产热为多,A错误;
B、体温调节中枢位于下丘脑,热觉、冷觉中枢位于大脑皮层,B正确;
C、炎热的环境中,皮肤毛细血管舒张,血流量增大,散热增多,C错误;
D、体温超过40℃,是因为机体的产热量大于散热量,D错误。
故选B。
13. 【答案】D
【分析】人体内的腺体包括内分泌腺和外分泌腺。其中有些腺体没有导管,它们的分泌物直接进入腺体内的毛细血管,并随着血液循环输送到全身各处,这类腺体叫做内分泌腺。如垂体、甲状腺、胸腺、胰岛、肾上腺、性腺(睾丸和卵巢)等。有些腺体如汗腺、唾液腺、肝脏等,它们的分泌物可以通过导管排出去,这类腺体叫做外分泌腺。
【详解】A、垂体能够分泌生长激素,促进机体蛋白质的合成和骨的生长,A正确;
B、甲状腺激素是由甲状腺分泌的,其作用是调节生长发育和新陈代谢,提高神经系统的兴奋性,B正确;
C、胰岛可以分泌胰岛素,从而调节机体的糖代谢,C正确;
D、胸腺能够分泌胸腺素,性激素是性腺分泌的,D错误。
故选D。
14. 【答案】D
【分析】内环境包括血浆、组织液、淋巴液等,内环境中含有蛋白质,无机盐,以及血液运输的其他物质,包括各种营养物质、激素、各种代谢废物等。
【详解】A、唾液腺分泌的唾液分泌到口腔中,肠腺分泌的肠液分泌到小肠肠腔中,A错误;
B、胃腺分泌的胃液在胃中,不直接分泌到内环境,B错误;
C、汗腺分泌的汗液直接分泌到皮肤外,不直接分泌到内环境,C错误;
D、下丘脑的神经分泌细胞分泌的激素、性腺分泌的性激素均直接分泌到内环境中,D正确。
故选D。
15. 【答案】D
【分析】病毒是非细胞生物,只能寄生在活细胞中进行生命活动。病毒依据宿主细胞的种类可分为植物病毒、动物病毒和噬菌体;根据遗传物质来分,分为DNA病毒和RNA病毒;病毒由核酸和蛋白质组成。
【详解】A、75%的乙醇能破坏病毒结构,但饮酒时一方面因为酒精浓度达不到该浓度,另一方面饮酒后酒精并不一定直接与病毒接触,故饮酒达不到预防感染的效果,A错误;
B、疫苗相当于抗原,进入机体可激发机体产生抗体和相关的记忆细胞,疫苗接种后实现有效保护需要一段时间,且由于病毒的变异性强,疫苗并非长久有效,故还应结合其他防护措施,B错误;
C、洗热水澡的温度通常较低,达不到将病毒杀灭的效果,且病毒入侵后通常进入细胞内,无法通过表面的热水进行杀灭,C错误;
D、吸烟不能预防病毒感染,也不能用于治疗病毒性疾病,且会对人体造成伤害,应避免吸烟,D正确。
故选D。
16. 【答案】C
【分析】人体免疫包括非特异性免疫和特异性免疫,非特异性免疫包括第一、二道防线,第一道防线由皮肤和黏膜组成,第二道防线由体液中的杀菌物质和吞噬细胞组成;特异性免疫是人体的第三道防线,由免疫器官、免疫细胞和免疫活性物质组成,包括细胞免疫和体液免疫两种方式。
【详解】A、抗原呈递细胞包括B细胞、树突状细胞和巨噬细胞,具有抗原呈递功能,A错误;
B、抗体是由浆细胞分泌的,B错误;
C、第二道防线由体液中的杀菌物质和吞噬细胞组成,树突状细胞和巨噬细胞都参与构成第二道防线,C正确;
D、被感染细胞称为靶细胞,能使其裂解死亡的是细胞毒性T细胞,D错误。
故选C。
17. 【答案】C
【分析】艾滋病(AIDS)是人感染了人类免疫缺陷病毒(HIV)所导致的一种严重的传染性疾病。艾滋病的致病机理是:HIV病毒进入人体后,主要侵染辅助性T细胞,导致大量的辅助性T细胞死亡,进而造成患者的免疫功能缺陷,各种病原体乘虚而入。
【详解】人类免疫缺陷病毒(HIV)侵入人体后,主要攻击和破坏辅助性T细胞,随着辅助性T细胞的大量死亡,导致人体的免疫力降低,ABD错误,C正确。
故选C。
18. 【答案】D
【详解】人体免疫系统包括免疫器官、免疫细胞和免疫活性物质;免疫器官包括胸腺、骨髓、淋巴结、扁桃体和脾脏等,免疫细胞主要指淋巴细胞(B细胞、T细胞)和吞噬细胞,免疫活性物质有细胞因子、抗体和溶菌酶等。
【分析】A、树突状细胞和B淋巴细胞都来自骨髓造血干细胞,A不符合题意;
B、树突状细胞和B淋巴细胞都是抗原呈递细胞,都能摄取和加工处理抗原,并将抗原呈递给辅助性T细胞,B不符合题意;
C、树突状细胞和B淋巴细胞都能与辅助性T细胞进行信息交流,C不符合题意;
D、B细胞能分裂分化成浆细胞,浆细胞能产生抗体,而树突状细胞不能分裂、分化产生抗体,D符合题意。
故选D。
19. 【答案】C
【分析】疫苗是灭活或减毒的病原体制成的生物制品,能作为抗原进入机体刺激机体产生特异性免疫反应,进而使机体产生抗体和记忆细胞,起到预防病原体的作用。
【详解】A、新冠病毒没有细胞结构,专性寄生物,只能在宿主细胞中增殖,离开活细胞不能增殖,A正确;
B、RNA包裹在纳米脂质体颗粒中可避免人体RNA酶的水解,同时有利于RNA进入到相应的细胞中,B正确;
C、根据题目信息可知,病毒RNA不能直接作为抗原,而是通过在细胞中翻译出的S蛋白质作为抗原刺激机体产生特异性免疫,C错误;
D、相比灭活疫苗,注射RNA疫苗由于指导合成的抗原种类较少,因而刺激机体产生的抗体种类较少,D正确。
故选C。
20. 【答案】A
【分析】免疫活性物质是指由免疫细胞或其他细胞产生的能发挥免疫作用物质。
【详解】ABCD、免疫活性物质是指由免疫细胞或其他细胞产生的能发挥免疫作用物质。抗体是由浆细胞产生,溶菌酶可由唾液腺、泪腺等非免疫细胞产生,干扰素可由淋巴细胞产生,而抗原属于外源物质,是能引起机体产生免疫反应的物质,A错误,BCD正确。
故选A。
21. 【答案】B
【分析】内环境即细胞外液包括血浆、组织液和淋巴,凡是发生在其中的生理过程均属于内环境中的生理过程,发生在细胞内的或外分泌液中的均不属于内环境。
【详解】A、抗原和抗体的结合发生在内环境中,A不符合题意;
B、血红蛋白与O2结合发生在红细胞内,不在内环境中进行,B符合题意;
C、激素经体液运输到靶细胞的过程在内环境中进行,C不符合题意;
D、内环境中存在与乳酸反应的缓冲物质,D不符合题意。
故选B。
22. 【答案】D
【分析】内环境稳态是在神经、体液和免疫调节的共同作用下,通过机体的各器官,系统的分工合作,协调统一而实现的;内环境中血糖含量、温度、pH等保持在适宜的范围内,是机体进行正常生命活动的必要条件。
【详解】A、体温的相对恒定是机体产热和散热动态平衡的结果,产的热多,散的热也多。所以运动员在比赛中,身体的产热量等于散热量以维持体温的恒定,A错误;
B、自主神经系统是指支配内脏、血管和腺体的传出神经,它们的活动不受意识支配,比赛过程中交感神经的活动占优势,副交感神经的支配活动减弱,此过程中自主神经系统参与调节,B错误;
C、人的呼吸中枢位于脑干,比赛过程中运动员的脑干的呼吸中枢兴奋,呼吸频率加快,故还需脑干的参与,C错误;
D、肾上腺分泌增多会促进肝糖原的分解,以维持血糖平衡,D正确。
故选D。
23. 【答案】D
【分析】兴奋在神经元之间的传递过程:轴突→突触小体→突触小泡→神经递质→突触前膜→突触间隙→突触后膜(与突触后膜受体结合)→另一个神经元产生兴奋或抑制。
题图分析,图中1表示突触小泡,2表示线粒体。
【详解】A、神经冲动传导至轴突末梢,可引起突触小泡1与突触前膜融合,从而通过胞吐的方式将神经递质释放到突触间隙,A正确;
B、1中的神经递质释放后可与突触后膜上的受体发生特异性结合,从而引起下一个神经元兴奋或抑制,B正确;
C、2表示的是线粒体,线粒体是细胞中的动力工厂,其可以为神经元间的信息传递供能,C正确;
D、2所在的神经元可以和周围的多个神经元之间形成联系,因而不只接受1所在的神经元传来的信息,D错误。
故选D。
24. 【答案】B
【分析】1、学习和记忆是脑的高级功能之一。学习是神经系统不断地接受刺激,获得新的行为、习惯和积累经验的过程。记忆则是将获得的经验进行贮存和再现。学习和记忆相互联系,不可分割。
2、研究发现,学习和记忆涉及脑内神经递质的作用以及某些种类蛋白质的合成。短期记忆主要与神经元的活动及神经元之间的联系有关,尤其是与大脑皮层下一个形状像海马的脑区有关。长期记忆可能与新突触的建立有关。
【详解】由题意可知,运动组每天进行适量的有氧运动(跑步/游泳),数周后,研究人员发现运动组海马脑区发育水平比对照组提高了1.5倍,因此,有氧运动有利于海马脑区的发育,A错误;运动组海马脑区发育水平高,且靠学习记忆找到特定目标的时间缩短了约40%,因此,规律且适量的运动促进学习记忆,B正确;有氧运动有利于学习记忆,而短期记忆主要与神经元的活动及神经元之间的联系有关,因此,有氧运动会增加神经元之间的联系,C错误;据题意可知,运动组海马脑区发育水平高,且学习记忆能力增强,不运动不利于海马脑区神经元兴奋,D错误;因此,本题答案选B。
【点睛】解答本题的关键是: 明确学习记忆与海马区的关系,运动与大脑发育的关系,找出实验的自变量和因变量,再根据题意作答。
25. 【答案】C
【分析】当人饮水不足或吃的食物过威时,细胞外液渗透压会升高,下丘脑中的渗透压感受器会受到刺激,促使下丘脑分泌、垂体释放的抗利尿激素增加,从而促进肾小管和集合管对水分的重吸收。
【详解】A、水分子通过水通道蛋白为顺浓度梯度,且需要通道蛋白的协助,不消耗能量,为协助扩散,A正确;
B、ADH与膜上的受体结合后,ATP水解为cAMP,cAMP通过M蛋白促进囊泡向细胞膜移动并发生融合,增加膜上水通道蛋白的数量,B正确;
C、ADH受体不敏感或受损时,ADH不能发挥作用,膜上的水通道蛋白数量不能增多,导致肾小管对水的重吸收减少,人体的尿量增加,C错误;
D、血浆渗透压下降时,下丘脑的渗透压感受器无法接受到相应的刺激,进而使得下丘脑合成、通过垂体释放的ADH量减少,D正确。
故选C。
26. 【答案】C
【分析】过敏反应:
1、过敏反应是指已产生免疫的机体在再次接受相同抗原刺激时所发生的组织损伤或功能紊乱的反应。
2、过敏反应的原理:机体第一次接触过敏原时,机体会产生抗体,吸附在某些细胞的表面,当机体再次接触过敏原时,被抗体吸附的细胞会释放组织胺等物质,导致毛细血管扩张、血管通透增强、平滑肌收缩、腺体分泌增加等,进而引起过敏反应。
3、过敏反应的特点是发作迅速,反应强烈、消退较快;一般不会破坏组织细胞,也不会引起组织损伤,有明显的遗传倾向和个体差异。
【详解】A、过敏是对“非己”物质的异常反应,A错误;
B、再次接受相同抗原刺激时才会出现过敏反应,B错误;
C、过敏存在明显的遗传倾向和个体差异,C正确;
D、抗体吸附于某些细胞的表面,D错误。
故选C。
27. 【答案】C
【分析】下丘脑能合成并分泌促肾上腺皮质激素释放激素,进而作用于垂体,促进垂体合成并分泌促肾上腺皮质激素,该激素作用于肾上腺皮质促进肾上腺皮质激素的分泌,当肾上腺皮质激素分泌量增加时会反馈抑制下丘脑和垂体的分泌活动,从而不至于使肾上腺皮质激素的含量过高。
【详解】A、题意显示,术后检查发现,患者血浆中肾上腺皮质激素水平仍处于正常范围,据此可推测,切除手术后,对侧肾上腺提高了肾上腺皮质激素的分泌量,A正确;
B、下丘脑可感受到肾上腺皮质激素水平的变化,如当肾上腺皮质激素含量上升时,则下丘脑和垂体的分泌活动被抑制,从而维持了肾上腺皮质激素含量的稳定,B正确;
C、下丘脑可分泌促肾上腺皮质激素释放激素,作用于垂体,促进垂体合成并分泌促肾上腺皮质激素,进而促进肾上腺皮质激素的分泌,C错误;
D、垂体可接受下丘脑分泌促肾上腺皮质激素释放激素的信号,合成并分泌促肾上腺皮质激素,进而促进肾上腺皮质的分泌,D正确。
故选C。
28. 【答案】D
【分析】首次注射抗原,机体通过体液免疫产生抗体和记忆B细胞,这属于初次免疫;再次注射相同抗原,记忆B细胞识别抗原,增殖分化产生浆细胞,浆细胞产生大量抗体,这属于二次免疫。
【详解】A、辅助性T细胞与B细胞结合传递信号是B细胞增殖分化的信号之一,辅助性T细胞没有呈递抗原给B细胞,A错误;
B、一种浆细胞只能分泌一种抗体,B错误;
C、抗体是由浆细胞合成和分泌的,记忆B细胞不能产生抗m抗体,C错误;
D、第56天注射n抗原,记忆B细胞识别n抗原后增殖分化产生浆细胞,浆细胞产生大量抗n抗体,D正确。
故选D。
29. 【答案】C
【分析】1、第一道防线是皮肤和黏膜及其分泌物,它们不仅能够阻挡大多数病原体入侵人体,而且他们的分泌物还有杀菌作用。呼吸道黏膜上有纤毛,具有清扫异物(包括病毒、细菌)的作用。
2、第二道防线是体液中的杀菌物质(如溶菌酶)和吞噬细胞。前两道防线是人类在进化过程中逐渐建立起来的天然防御功能,特点是人人生来就有,不针对某一种特定的病原体,对多种病原体都有防御作用,因此叫做非特异性免疫(又称先天性免疫)。
3、第三道防线主要由免疫器官(扁桃体、淋巴结、胸腺、骨髓、脾等)和免疫细胞(淋巴细胞、单核/巨噬细胞、粒细胞、肥大细胞)借助血液循环和淋巴循环而组成的。第三道防线是人体在出生以后逐渐建立起来的后天防御功能,特点是出生后才产生的,只针对某一特定的病原体或异物起作用,因而叫做特异性免疫(又称后天性免疫)。
【详解】①辅助性T细胞在体液免疫中能识别、呈递抗原,在细胞免疫中增殖分化形成细胞毒性T细胞,使得靶细胞裂解死亡,切除胸腺后,T细胞不能成熟,则人体的细胞免疫和体液免疫功能都降低,①正确;
②过敏反应是机体第一次接触过敏原时,机体会产生抗体,吸附在某些细胞的表面;当机体再次接触过敏原时,被抗体吸附的细胞会释放组织胺等物质,导致毛细血管扩张、血管通透增强、平滑肌收缩,②错误;
③皮肤属于人体的第一道防线,属于非特异性免疫,所以大面积烧伤,非特异性免疫能力减弱,易发生感染,③正确;
④在体液中,吞噬细胞吞噬病原体属于人体免疫系统的第二道防线,④错误。
故选C。
30. 【答案】D
【分析】据图分析,LCM病毒感染小鼠,产生特异性免疫,4-5天后分离出淋巴细胞,加入被LCM病毒感染的51Cr标记的同种小鼠细胞(靶细胞),4小时后,能检测到上清液中含有放射性,说明细胞毒性T细胞使得靶细胞裂解。
【详解】当小鼠感染病毒后,由于病毒寄生在宿主细胞内,所以进行细胞免疫,产生细胞毒性T细胞。把细胞毒性T细胞与被病毒感染的小鼠细胞混合培养,测定上清液的放射性,最终能说明细胞毒性T细胞能与靶细胞密切接触,诱导靶细胞细胞凋亡,最终使病毒暴露在细胞外,ABC错误,D正确。
故选D。
第二部分
二、非选择题
31. 【答案】(1) ①. 理化性质 ②. 相对稳定
(2) ①. 脑干 ②. 下丘脑 ③. 舒张
(3)①. 肝糖原的分解为葡萄糖,脂肪等非糖物质转化为葡萄糖 ②. 协同
(4)①. 胸腺 ②. 特异性 ③. 监视
【分析】内环境稳态是指内环境化学成分和理化性质处于相对稳定的状态。
寒冷状态下,冷觉感受器感受寒冷,通过传入神经传到下丘脑体温调节中枢,下丘脑通过传出神经一方面使得血管收缩,血流量减少,汗腺分泌减少或停止来减少散热,另一方面使得骨骼肌战栗,立毛肌收缩以及通过体液调节分泌甲状腺激素、肾上腺激素等让代谢加强来增加产热。
【小问1详解】
内环境稳态是指内环境化学成分和理化性质在动态变化中依靠一系列调节机制处于相对稳定的状态。
【小问2详解】
CO2刺激位于脑干的呼吸中枢,从而加快呼吸运动;体温调节中枢在下丘脑,散热可通过汗液的蒸发、皮肤毛细血管舒张和呼气等方式散出。
【小问3详解】
健走过程中,只饮水未进食,人体血糖不断消耗,但仍然维持在3.9mml/L左右。该过程中补充血糖的途径有肝糖原分解为葡萄糖和一些非糖物质转化为葡萄糖;血糖调节过程的中有胰高血糖素、糖皮质激素和甲状腺激素均能升血糖,故这些激素具有协同作用。
【小问4详解】
Т淋巴细胞由骨髓中造血干细胞分化而来,发育、成熟的场所是胸腺,特异性免疫主要由淋巴细胞参与,长期坚持健走活动可使淋巴细胞数量增加,从而增强人体的特异性免疫,免疫系统的监视功能可以监察机体中是否有癌变的细胞,可以减少肿瘤的发病率。
32. 【答案】(1) ①. 从负到正 ②. 突触前膜释放神经递质然后作用于突触后膜
(2)稳定的肌动蛋白变成游离的肌动蛋白,游离的肌动蛋白又形成稳定的肌动蛋白,即发生了稳定的肌动蛋白的重构。
(3) ①. 相同(相等) ②. M鼠识别到盒子A与盒子B右半部分的情境不同,认为从盒子B右半部分进入盒子左侧不会受到电击。 ③. 光反射器能消除新建立的增强联系,抹除记忆。
(4)刚学完新的知识之后要及时去回顾复习,同时可选择睡前的时间去学习或回顾知识点。
【分析】当神经细胞未受到刺激时,膜对钾离子有通透性,膜内钾离子外流,造成膜外正电位,膜内负电位;当神经细胞受到刺激,膜对钠离子透过性增加,膜外钠离子内流,导致膜内电位高于膜外,造成膜外负电位,膜内正电位;兴奋过后,受刺激部位膜内钾离子外流,恢复为静息电位,膜外正电位,膜内负电位。兴奋在神经元之间的传递过程:轴突末梢有神经冲动传来→突触小泡受到刺激,向突触前膜移动并与之融合后,释放神经递质→扩散通过突触间隙→ 然后作用于突触后膜上的受体→改变突触后膜对离子的通透性,引发突触后膜电位变化。
【小问1详解】
当神经细胞未受到刺激时,膜对钾离子有通透性,膜内钾离子外流,造成膜外正电位,膜内负电位;当神经细胞受到刺激,膜对钠离子透过性增加,膜外钠离子内流,导致膜内电位高于膜外,造成膜外负电位,膜内正电位;根据兴奋在神经元之间的传递过程,可知学习与记忆产生过程中,当兴奋传至轴突末端时,引起突触小泡与突触前膜融合,突触前膜释放神经递质然后作用于突触后膜,从而改变突触后膜(海马体细胞膜)对离子的通透性,引发突触后膜电位变化。
【小问2详解】
由图可知,记忆形成过程中,突触后神经元中的稳定的肌动蛋白变成游离的肌动蛋白,游离的肌动蛋白又形成稳定的肌动蛋白,即发生了稳定的肌动蛋白的重构。
【小问3详解】
由图可知,第1天,盒子A、B中对照组与实验组M鼠穿越小门前所用时间相同(相等)。盒子A中的M鼠两小时后被转移到盒子B中,穿越小门进入盒子左侧前所用的时间与盒子A相近,说明M鼠识别到盒子A与盒子B右半部分的情境不同,认为从盒子B右半部分进入盒子左侧不会受到电击,因此穿越小门进入盒子左侧前所用的时间与盒子A相近。实验组M鼠第一天在盒子B中受到电击后启动光反射器处理,在第二天,盒子B中对照组穿越小门前所用时间比实验组穿越小门前所用时间明显更短,说明光反射器把M鼠在第一天盒子B中受到电击的记忆消除了,而对照组没有使用光反射器,其记忆还保存着,穿越小门前所用的时间就会更长。结合第第1天和第2天的实验结果,可初步形成的结论是光反射器能消除新建立的增强联系,抹除记忆。
【小问4详解】
图1表示记忆形成的过程,即突触联系增强的过程。结合题干“小鼠在接受学习任务刺激时以及随后的睡眠休息阶段都可以激活图1所示过程,并且二者在时间和空间上是独立的”,由此启发我们在刚学完新的知识之后要及时去回顾复习,同时可选择睡前的时间去学习或回顾知识点,这样有利于对所学知识点的记忆程度,从而达到健康有效地学习生活。
33. 【答案】(1)在中枢神经系统的参与下,机体对内外刺激所产生的规律性应答反应
(2) ①. 非条件反射 ②. 条件反射 ③. 非条件反射是出生后无需训练就具有的,条件反射是出生后通过学习和训练形成的;非条件反射是通过遗传获得的,不会消退,条件反射是后天建立的,可能会减弱甚至消退;非条件反射可以由低级中枢完成,条件反射由高级中枢完成;非条件反射数量是有限的,条件反射的数量几乎无限
(3)副交感 (4)c → a →f (5)ABC
(6)通过建立条件反射,使机体能识别有害物质并预先作出反应,扩展了动物对复杂环境的适应范围,有利于个体生存
【分析】1、与体液调节相比,神经调节速度快、作用范围更准确、作用时间短暂,但作用范围比较局限。2、神经调节与体液调节的关系:(1)有的内分泌腺受中枢神经系统的调节,体液调节可以看做神经调节的一个环节。(2)激素也可以影响神经系统的发育和功能,两者常常同时调节生命活动。
【小问1详解】
在中枢神经系统的参与下,机体对内外刺激所产生的规律性应答反应,叫作反射,反射是神经调节的基本方式。完成反射的结构基础是反射弧。
【小问2详解】
a是小鼠生来就有的反射活动属于非条件反射,b是经多次摄入有肠毒素的樱桃味糖精溶液后形成的反射,属于条件反射,非条件反射和条件反射都需要经过反射弧来完成,不同点是非条件反射是出生后无需训练就具有的,条件反射是出生后通过学习和训练形成的;非条件反射是通过遗传获得的,不会消退,条件反射是后天建立的,可能会减弱甚至消退;非条件反射可以由低级中枢完成,条件反射由高级中枢完成;非条件反射数量是有限的,条件反射的数量几乎无限。
【小问3详解】
交感神经兴奋使消化系统活动减弱,副交感神经兴奋使消化系统活动增强,则rVRG区细胞的兴奋经副交感神经传导至消化道平滑肌,导致小鼠的呕吐反应。
【小问4详解】
依据文中信息可知,小鼠出现“恶心”样行为的机制是:肠毒素进入消化道→c、肠嗜铬细胞释放5-HT增加→a、迷走神经将信息传递到DVC区→ f、激活DVC-LPB环→“恶心”样行为。
【小问5详解】
只要阻断了反射弧中的任意一个环节就可以防止呕吐,所以特异性抑制DVC-rVRG环路;抑制肠嗜铬细胞合成或释放5-HT;特异性阻断5-HT的作用均可止吐,ABC正确。
故选ABC。
【小问6详解】
动物通过建立条件反射,使机体能识别有害物质并预先作出反应,扩展了动物对复杂环境的适应范围,有利于个体生存,所以动物在一定条件下,形成味觉回避反应。
34. 【答案】(1) ①. 体液 ②. 下丘脑
(2)过程① (3)下丘脑细胞膜上瘦素受体数量不足(或瘦素受体结构异常或瘦素受体基因突变)
(4) ①. 抑制 ②. 肥胖者组织细胞对胰岛素不敏感
【分析】题图分析,瘦素是脂肪细胞分泌的一种蛋白质激素,通过体液进行运输,作用于下丘脑。激素X是肾上腺分泌的肾上腺素,肾上腺素可以促进脂肪细胞的脂肪分解,促进了脂肪细胞内的过程①,激素Y是胰岛素,可以促进脂肪细胞的合成,促进了脂肪细胞的过程②。
【小问1详解】
瘦素是脂肪细胞分泌的一种蛋白质激素,通过体液进行运输,该激素能减少体内脂肪积累,根据题图可判断该激素的受体存在于下丘脑细胞上,即瘦素的靶器官是下丘脑。
【小问2详解】
由图可知,肾上腺分泌的激素X,即肾上腺素促进了脂肪细胞内的“过程①”,即促进了脂肪细胞中甘油三酯的分解过程。
【小问3详解】
研究发现,大多数肥胖者体内瘦素浓度高于正常人;瘦素增多,却不能阻止肥胖的发生,从激素作用的机理角度分析,该现象发生的可能原因是下丘脑细胞膜上瘦素受体数量不足(或瘦素受体结构异常或瘦素受体基因突变),进而导致下丘脑细胞对瘦素反应不敏感导致的。
【小问4详解】
研究发现,胰岛素会促进瘦素的分泌,而瘦素可以抑制胰岛素分泌,二者之间形成反馈调节机制:肥胖者体内细胞对胰岛素的敏感性下降,易引发2型糖尿病,该病的机理可描述为:个体对瘦素不敏感→下丘脑对胰岛B细胞分泌胰岛素的抑制作用减弱→胰岛素浓度,即激素Y含量升高,使机体内甘油三酯增多引起肥胖,肥胖者组织细胞对胰岛素不敏感→胰岛素作用效果下降→血糖升高→引发2型糖尿病。
35. 【答案】(1) ①. 垂体 ②. 促甲状腺激素释放 ③. 分级
(2) ①. 产热 ②. 神经系统的兴奋性
(3) ①. 抑制 ②. 强 ③. 急性高血糖处理导致了TSH的分泌量下降更加明显。 ④. 促甲状腺激素的增加促进了甲状腺激素的分泌,甲状腺激素的分泌量增加反馈抑制了垂体分泌促甲状腺激素的分泌的活动,进而导致了促甲状腺激素分泌量的下降
【分析】下丘脑分泌促甲状腺激素释放激素促进垂体分泌促甲状腺激素,促甲状腺激素能促进甲状腺分泌甲状腺激素,进而促进代谢增加产热,这属于分级调节。当甲状腺激素含量过多时,会反过来抑制下丘脑和垂体的分泌活动,这叫做负反馈调节。题图分析,该实验的自变量是添加试剂的种类,因变量是促甲状腺激素(TSH)的分泌量的变化,由图可知,TRH(促甲状腺激素释放激素)处理后,受试者体内TSH含量升高;急性高血糖和药物A均可促进SS的分泌,即SS抑制TSH的分泌。
【小问1详解】
下丘脑合成释放的SS是一种激素,经体液运输到达靶器官,题中显示SS可直接影响促甲状腺激素的分泌,而促甲状腺激素是由垂体分泌的,因此SS的靶器官为垂体。下丘脑还可分泌TRH即促甲状腺激素释放激素促进TSH的分泌,TSH作用于甲状腺。促进甲状腺分泌甲状腺激素(TH)。人们将内分泌器官之间存在的这种分层调控称为分级调节。
【小问2详解】
甲状腺激素(TH)有调节体内的有机物代谢、促进机体产热(氧化分解)、提高神经系统得兴奋性等作用。
【小问3详解】
①结合实验结果可知,与对照组相比,急性高血糖和药物A均使TSH的分泌量减少,而急性高血糖和药物A均可促进SS的分泌,因此可说明SS对TSH的分泌具有抑制作用。
②从总体看,与药物A相比,急性高血糖对SS分泌的促进作用相对更强,因为急性高血糖处理导致了TSH的分泌量下降更加明显。
③由实验结果可知,在大约30min后,随着时间的延长,各组TSH的分泌量均逐渐下降,根据甲状腺激素分泌的分级调节过程可推测,测志愿者体内TSH分泌量下降的主要原因应该是促甲状腺激素的增加促进了甲状腺激素的分泌,甲状腺激素的分泌量增加反馈抑制了垂体分泌促甲状腺激素的分泌的活动,进而导致了促甲状腺激素分泌量的下降。
36. 【答案】(1) ①. 受体 ②. 吸附 ③. 体液
(2) ①. 摄取和处理 ②. 缓释组 ③. D ④. 记忆细胞再次接触Env抗原时,迅速增殖分化为浆细胞,快速产生大量抗体
(3)激活的B细胞种类更多,产生了更多种类的特异性抗Env的抗体
【分析】HIV能够攻击人体的免疫系统,主要侵染辅助性T细胞。HIV侵入人体后通常可以潜伏2~10年甚至更长时间。期间,HIV会经历迅速增殖,刺激机体产生免疫反应,免疫系统分泌抗HIV的抗体,这也是目前HIV检测的重要依据。直到艾滋病病发时,机体仍会继续分泌该抗体。但是,随着病毒的复制,T细胞的数量持续下降,免疫系统的功能减退,感染者出现淋巴结肿大、发热、体重下降等临床症状。最终患者死于由免疫功能丧失引起的严重感染或恶性肿瘤等疾病。
【小问1详解】
HIV颗粒表面的包膜糖蛋白(Env)可与辅助性T细胞表面的受体相互作用,从而使病毒吸附于辅助性T细胞表面,进而完成侵染过程。Env蛋白可作为抗原刺激机体通过体液免疫途径产生抗体,因此,Env蛋白是制备HIV 疫苗的重要靶标。
【小问2详解】
①Env作为抗原,被抗原呈递细胞经摄取和处理等一系列过程,传递给辅助性T细胞,这是激活后续免疫反应的重要条件。
②图1显示常规组中识别B细胞数量的相对值低于缓释组,表明缓释组抗原激发免疫效应的效果更佳。
③为保证实验的安全性,去除了 HIV 复制所需的基因,制备了假病毒进行实验,因此假病毒无法复制其遗传物质,无法在宿主细胞内完成增殖过程,但不影响该病毒其他特征,即:仍为 RNA 病毒,外壳仍具有 Env 蛋白,可以侵染宿主细胞,故假病毒不能在宿主细胞内增殖,D符合题意。
故选D。
④接种后第8周,科研人员分别用与之前相同的接种方法,对两组恒河猴进行了二次免疫接种,检测抗体产生量,第2次接种后,记忆细胞再次接触Env抗原时,迅速增殖分化为浆细胞,快速产生大量抗体,因此两组恒河猴体内抗体量均快速增加。
【小问3详解】
图3为两种接种方式所产生的抗体与Env蛋白三聚体结合的结构示意图。据图推测,缓释接种方式相对于常规注射的优势在于激活的B细胞种类更多,进而能产生更多的记忆细胞和浆细胞,导致产生了更多种类的特异性抗Env的抗体。
37. 【答案】(1) ①. 细胞 ②. 与癌细胞表面的PD-L1结合,阻断了PD-L1与T细胞表面的PD-1的结合
(2)免疫排斥反应 (3) ①. 转录 ②. 无显著差异
(4) PD-L1抗体与外泌体PD-L1的结合能力较弱;外泌体PD-L1的含量很高,无法被抗体全部结合;外泌体可以被运输到抗体无法发挥作用的区域
【分析】癌细胞表面蛋白PD-L1与T细胞表面的受体PD-1结合后,会抑制T细胞的激活,若阻止PD-L1与T细胞表面的受体PD-1的结合,则可以解除对T细胞的抑制,有利于T细胞通过细胞免疫清除癌细胞。
【小问1详解】
机体对癌细胞的清除,主要通过细胞免疫完成的。抗PD-L1抗体可以与癌细胞表面的PD-L1结合,阻断PD-L1与T细胞表面的PD-1的结合,解除对T细胞的抑制。
【小问2详解】
来自其他动物的 PD-L1抗体对于人体而言是一种外来的抗原,对该抗体进行人源化改造,除抗原结合区域外,其他部分都替换为人抗体的相应区段,目的是降低人对PD-L1抗体的免疫排斥反应。
【小问3详解】
由图可知,前列腺癌细胞中PD-L1基因转录出的PD-L1mRNA相对含量明显高于黑色素瘤细胞,但二者PD-L1蛋白的含量基本相同。
【小问4详解】
可能是由于抗PD-L1的抗体与外泌体PD-L1的结合能力较弱;外泌体PD-L1的含量很高,无法被抗体全部结合;外泌体可以被运输到抗体无法发挥作用的区域等,故以抗PD-L1抗体为主要成分的抗肿瘤药物对前列腺癌的治疗基本无效。
反射类型
相同点
不同点(写出一条即可)
a
_____
结构基础都是反射弧等
_____
b
_____
相关试卷
这是一份2023北京清华附中高二上学期期中生物试卷(教师版),共24页。试卷主要包含了 一氧化氮等内容,欢迎下载使用。
这是一份[生物]2023北京人大附中高二(上)期中试卷(教师版),共27页。试卷主要包含了选择题,非选择题等内容,欢迎下载使用。
这是一份2023 北京人大附中高二上学期期中生物试卷,共27页。
