资料中包含下列文件,点击文件名可预览资料内容






还剩27页未读,
继续阅读
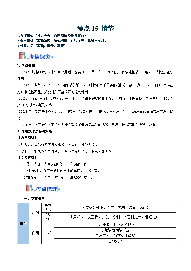
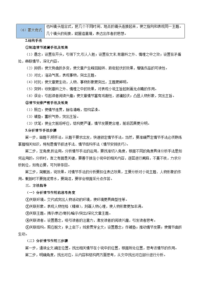
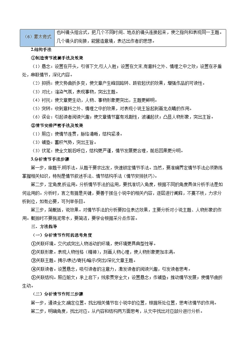
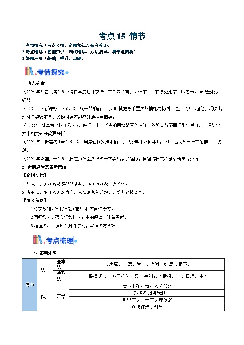
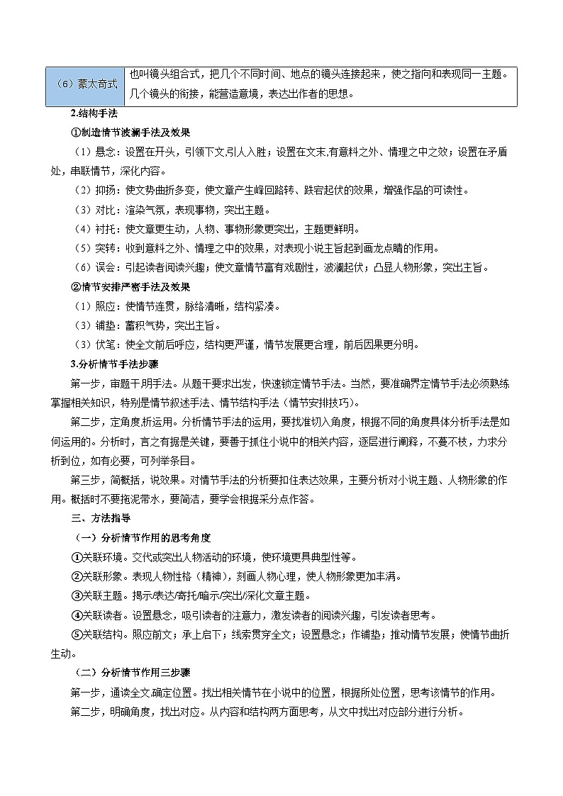
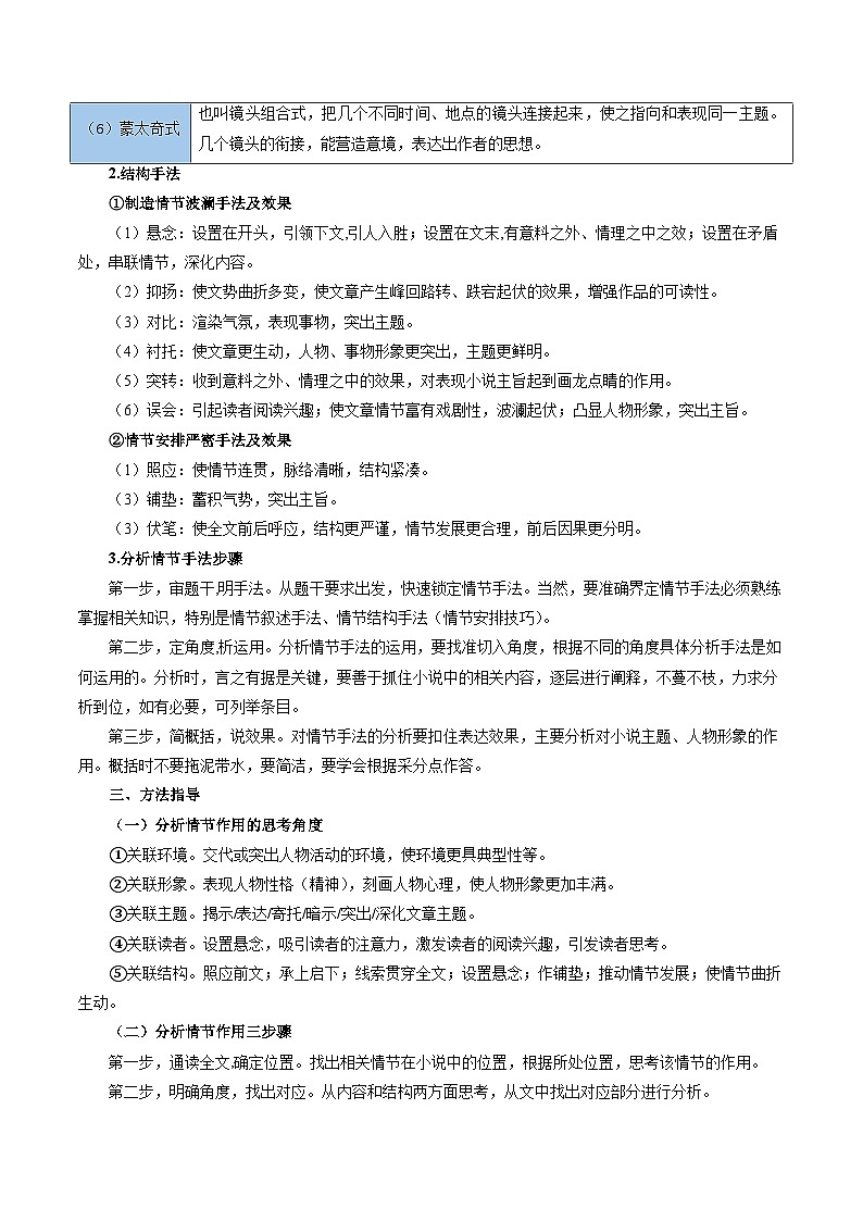
考点15 情节(含答案)备战2025年高考语文一轮复习考点帮(新高考通用)学案
展开相关学案
考点27主观简答(含答案)备战2025年高考语文一轮复习考点帮(新高考通用)学案:
这是一份考点27主观简答(含答案)备战2025年高考语文一轮复习考点帮(新高考通用)学案,文件包含考点27主观简答教师版备战2025年高考语文一轮复习考点帮新高考通用学案docx、考点27主观简答学生版备战2025年高考语文一轮复习考点帮新高考通用学案docx等2份学案配套教学资源,其中学案共38页, 欢迎下载使用。
考点22 文言断句(含答案)备战2025年高考语文一轮复习考点帮(新高考通用)学案:
这是一份考点22 文言断句(含答案)备战2025年高考语文一轮复习考点帮(新高考通用)学案,文件包含考点22文言断句教师版备战2025年高考语文一轮复习考点帮新高考通用学案docx、考点22文言断句学生版备战2025年高考语文一轮复习考点帮新高考通用学案docx等2份学案配套教学资源,其中学案共23页, 欢迎下载使用。
考点12 文学短评(新增考点)(含答案)备战2025年高考语文一轮复习考点帮(新高考通用)学案:
这是一份考点12 文学短评(新增考点)(含答案)备战2025年高考语文一轮复习考点帮(新高考通用)学案,文件包含考点12文学短评新增考点教师版备战2025年高考语文一轮复习考点帮新高考通用学案docx、考点12文学短评新增考点学生版备战2025年高考语文一轮复习考点帮新高考通用学案docx等2份学案配套教学资源,其中学案共44页, 欢迎下载使用。