还剩8页未读,
继续阅读
河北省沧州市2024-2025学年高三上学期10月复习质量监测政治
展开
这是一份河北省沧州市2024-2025学年高三上学期10月复习质量监测政治,共11页。
相关试卷
河北省沧州市2024-2025学年高三上学期10月质量检测政治试题(无答案):
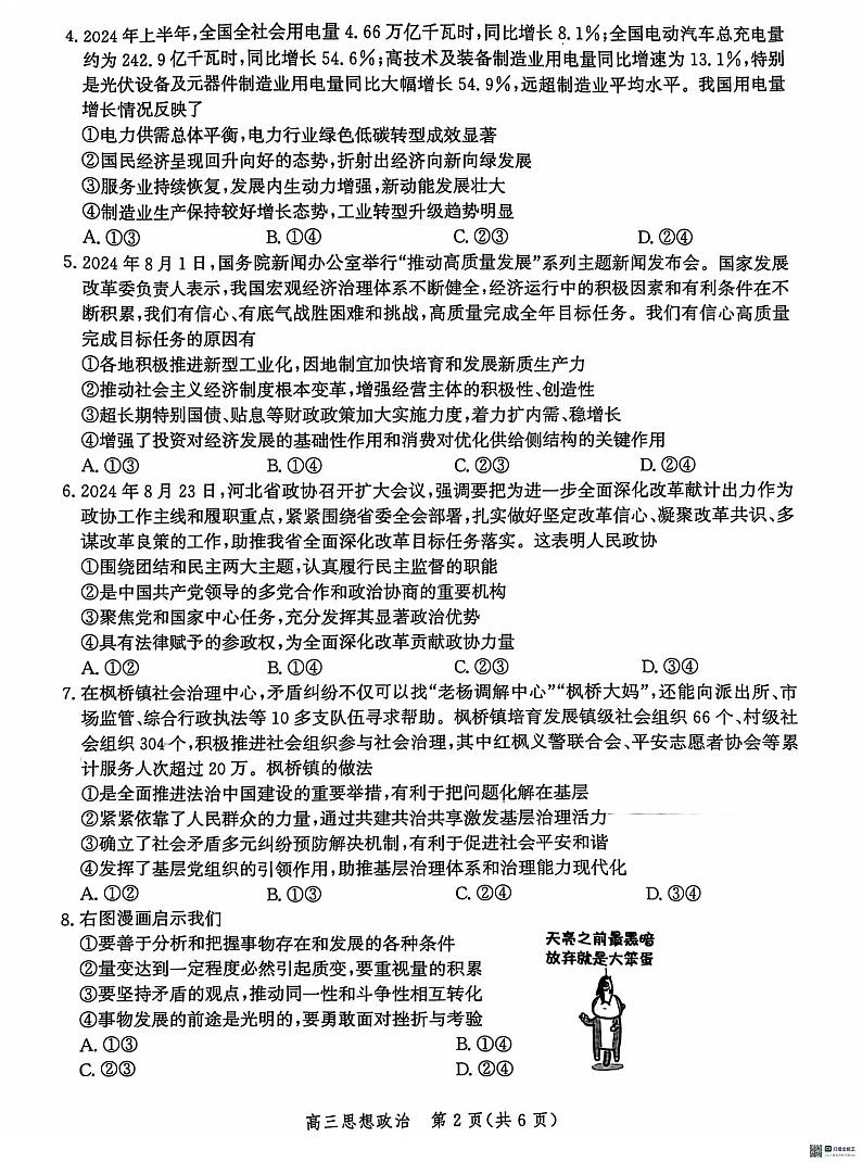
这是一份河北省沧州市2024-2025学年高三上学期10月质量检测政治试题(无答案),共6页。试卷主要包含了下图漫画启示我们等内容,欢迎下载使用。
2024届河北省沧州市高三下学期总复习质量监测(二模)政治试题:
这是一份2024届河北省沧州市高三下学期总复习质量监测(二模)政治试题,共13页。
河北省沧州市2023-2024学年高一上学期期末教学质量监测政治试题:
这是一份河北省沧州市2023-2024学年高一上学期期末教学质量监测政治试题,共3页。

