还剩6页未读,
继续阅读
[化学]四川省德阳市博雅明德高级中学2024~2025学年高三上学期9月月考试题(有答案)
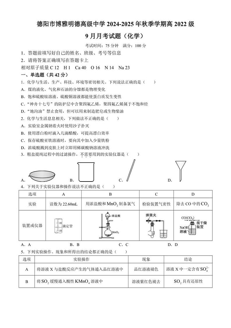
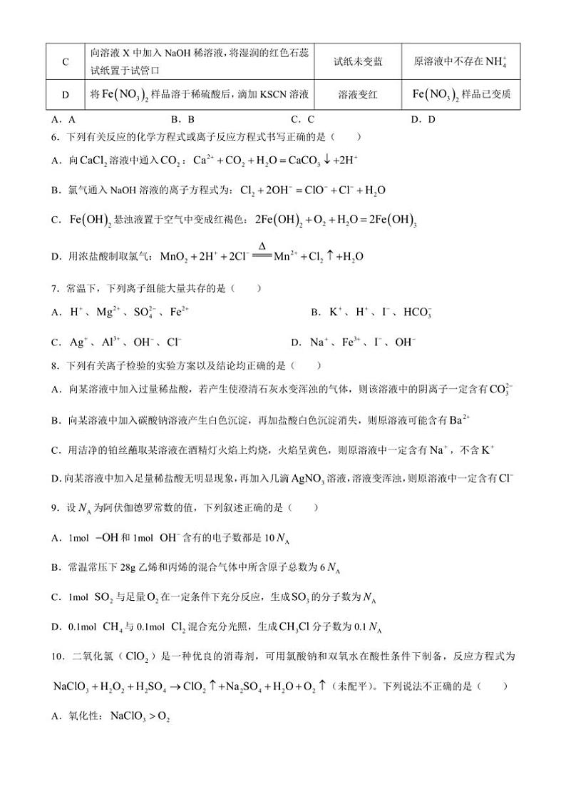
展开
这是一份[化学]四川省德阳市博雅明德高级中学2024~2025学年高三上学期9月月考试题(有答案),共9页。
相关试卷
[化学]四川省德阳市博雅明德高级中学2024~2025学年高一上学期9月月考试题(有答案):
这是一份[化学]四川省德阳市博雅明德高级中学2024~2025学年高一上学期9月月考试题(有答案),共10页。
四川省德阳市博雅明德高级中学2024-2025学年高三上学期9月月考 化学试题(含答案):
这是一份四川省德阳市博雅明德高级中学2024-2025学年高三上学期9月月考 化学试题(含答案),共11页。试卷主要包含了请将答案正确填写在答题卡上,二氧化氯等内容,欢迎下载使用。
四川省德阳市博雅明德高级中学2024-2025学年高二上学期9月月考 化学试题:
这是一份四川省德阳市博雅明德高级中学2024-2025学年高二上学期9月月考 化学试题,文件包含高二9月月考试题pdf、德阳市博雅明德高级中学2024年秋季学期高二9月月考化学试卷答题卡_pdf、9月月考化学答案docx等3份试卷配套教学资源,其中试卷共7页, 欢迎下载使用。

