


还剩4页未读,
继续阅读
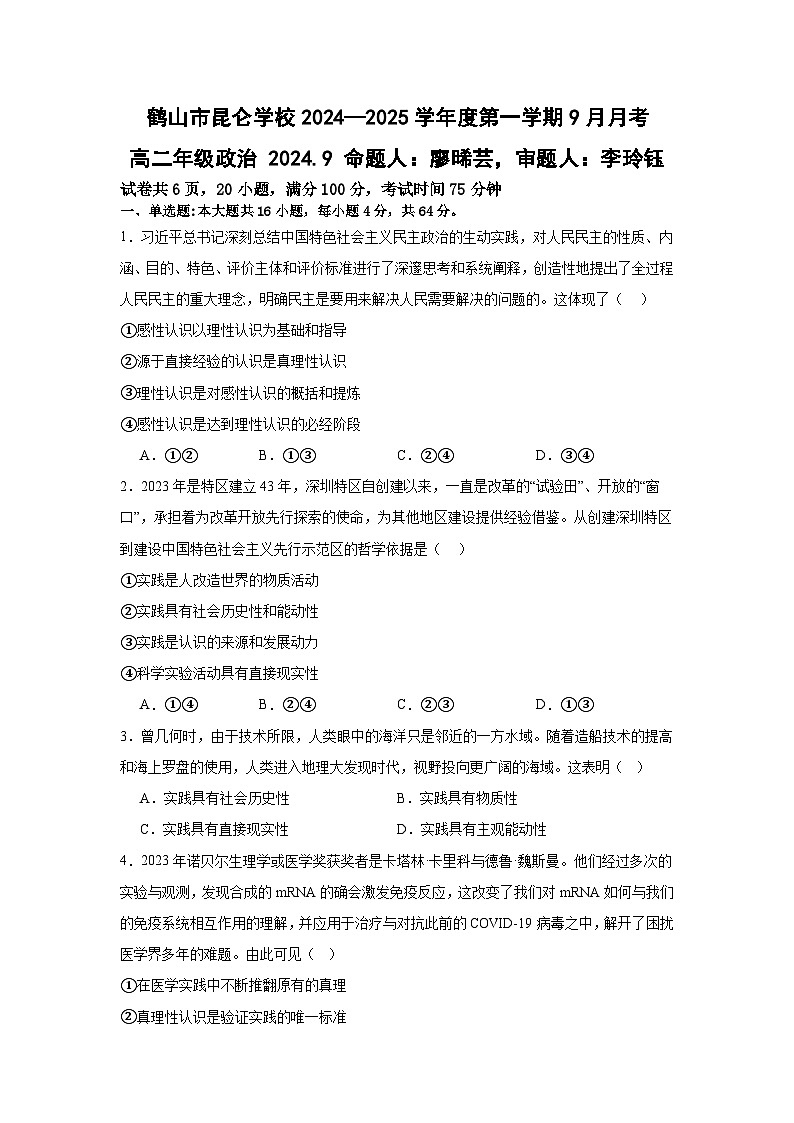
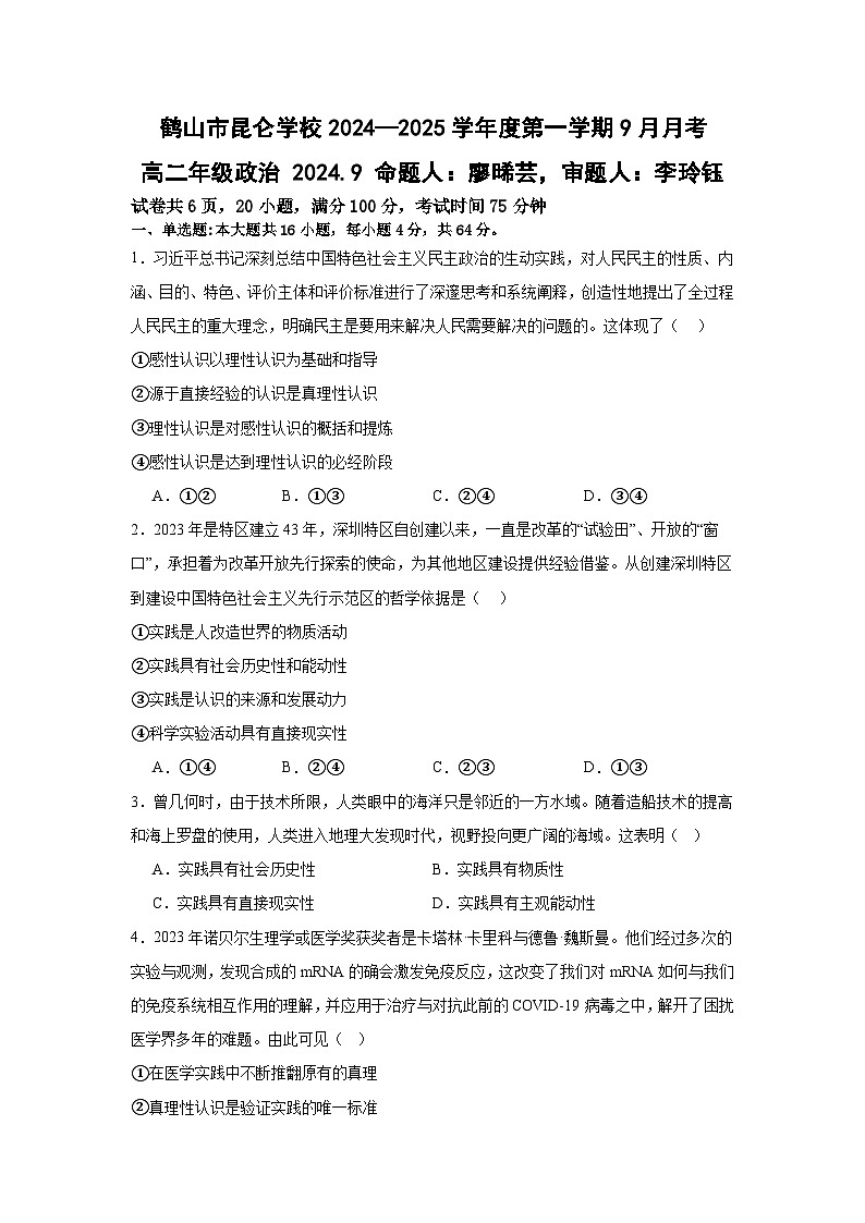
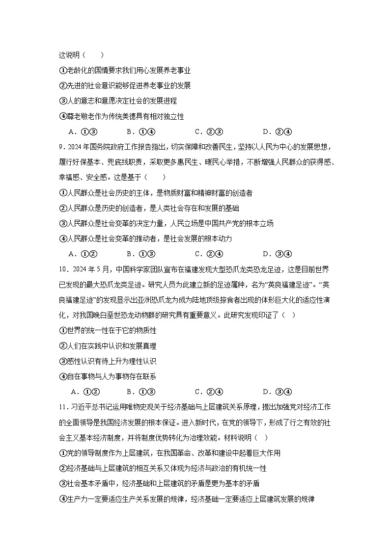
广东省鹤山市昆仑学校2024-2025学年高二上学期9月月考政治试题
展开相关试卷
广东省深圳市广东实验中学深圳学校2024-2025学年高二上学期10月月考政治试题(无答案):
这是一份广东省深圳市广东实验中学深圳学校2024-2025学年高二上学期10月月考政治试题(无答案),共6页。试卷主要包含了10等内容,欢迎下载使用。
湖南省部分学校2024-2025学年高二上学期10月月考政治试题:
这是一份湖南省部分学校2024-2025学年高二上学期10月月考政治试题,共6页。试卷主要包含了本试卷主要考试内容,《人民日报》载文指出,阅读材料,完成下列要求等内容,欢迎下载使用。
江西省部分学校2024-2025学年高二上学期10月月考政治试题:
这是一份江西省部分学校2024-2025学年高二上学期10月月考政治试题,共6页。
