所属成套资源:2025年高考数学一轮复习专练(新高考专用)
- 专题3.2 导数与函数的单调性(举一反三)(新高考专用)(含答案) 2025年高考数学一轮复习专练(新高考专用) 试卷 0 次下载
- 专题3.3 导数与函数的极值、最值(举一反三)(新高考专用)(含答案) 2025年高考数学一轮复习专练(新高考专用) 试卷 0 次下载
- 专题4.2 同角三角函数基本关系式及诱导公式(举一反三)(新高考专用)(含答案) 2025年高考数学一轮复习专练(新高考专用) 试卷 0 次下载
- 专题4.3 三角恒等变换(举一反三)(新高考专用)(含答案) 2025年高考数学一轮复习专练(新高考专用) 试卷 0 次下载
- 专题4.4 三角函数的图象与性质(举一反三)(新高考专用)(含答案) 2025年高考数学一轮复习专练(新高考专用) 试卷 0 次下载
专题4.1 任意角和弧度制、三角函数的概念(举一反三)(新高考专用)(含答案) 2025年高考数学一轮复习专练(新高考专用)
展开这是一份专题4.1 任意角和弧度制、三角函数的概念(举一反三)(新高考专用)(含答案) 2025年高考数学一轮复习专练(新高考专用),文件包含专题41任意角和弧度制三角函数的概念举一反三新高考专用教师版2025年高考数学一轮复习专练新高考专用docx、专题41任意角和弧度制三角函数的概念举一反三新高考专用学生版2025年高考数学一轮复习专练新高考专用docx等2份试卷配套教学资源,其中试卷共35页, 欢迎下载使用。
TOC \ "1-3" \h \u
\l "_Tc6900" 【题型1 终边相同的角】 PAGEREF _Tc6900 \h 4
\l "_Tc14847" 【题型2 象限角】 PAGEREF _Tc14847 \h 5
\l "_Tc3031" 【题型3 弧度制及其应用】 PAGEREF _Tc3031 \h 6
\l "_Tc1562" 【题型4 任意角的三角函数的定义及应用】 PAGEREF _Tc1562 \h 9
\l "_Tc4579" 【题型5 三角函数值符号的判定】 PAGEREF _Tc4579 \h 10
1、任意角和弧度制、三角函数的概念
【知识点1 三角函数的基本概念】
1.任意角
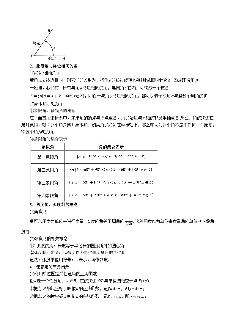
(1)角的概念
角可以看成一条射线绕着它的端点旋转所成的图形.
(2)角的表示
如图:
①始边:射线的起始位置OA;
②终边:射线的终止位置OB;
③顶点:射线的端点O;
④记法:图中的角可记为“角”或“”或“AOB”.
2.象限角与终边相同的角
(1)终边相同的角
若角,终边相同,则它们的关系为:将角的终边旋转(逆时针或顺时针)k(k∈Z)周即得角.
一般地,我们有:所有与角终边相同的角,连同角在内,可构成一个集合
,即任一与角终边相同的角,都可以表示成角与整数个周角的和.
(2)象限角、轴线角
①象限角、轴线角的概念
在平面直角坐标系中,如果角的顶点与原点重合,角的始边与x轴的非负半轴重合.那么,角的终边在
第几象限,就说这个角是第几象限角;如果角的终边在坐标轴上,那么就认为这个角不属于任何一个象限,称这个角为轴线角.
②象限角的集合表示
3.角度制、弧度制的概念
(1)角度制
角可以用度为单位来进行度量,1度的角等于周角的.这种用度作为单位来度量角的单位制叫做角
度制.
(2)弧度制的相关概念
①1弧度的角:长度等于半径长的圆弧所对的圆心角.
②弧度制:定义:以弧度作为单位来度量角的单位制.
记法:弧度单位用符号rad表示,读作弧度.
4.任意角的三角函数
(1)利用单位圆定义任意角的三角函数
设是一个任意角,∈R,它的终边OP与单位圆相交于点P(x,y).
①把点P的纵坐标y叫做的正弦函数,记作,即y=;
②把点P的横坐标x叫做的余弦函数,记作,即x=;
③把点P的纵坐标与横坐标的比值叫做的正切,记作,即= (x≠0).
我们将正弦函数、余弦函数和正切函数统称为三角函数,通常将它们记为:
(2)用角的终边上的点的坐标表示三角函数
如图,设是一个任意角,它的终边上任意一点P(不与原点O重合)的坐标为(x,y),点P与原点的距离
为r.则=,=,=.
【知识点2 任意角和弧度制的解题策略】
1.终边相同的角的集合
利用终边相同的角的集合可以求适合某些条件的角,方法是先写出与这个角的终边相同的所有角的集
合,然后通过集合中的参数k(k∈Z)赋值来求得所需的角.
2.确定,(k∈N*)的终边位置的方法
先写出或的范围,然后根据k的可能取值确定或的终边所在的位置.
3.应用弧度制解决问题的几大要点
应用弧度制解决问题时应注意:
(1)利用扇形的弧长和面积公式解题时,要注意角的单位必须是弧度.
(2)求扇形面积最大值的问题时,常转化为二次函数的最值问题.
(3)在解决弧长问题和扇形面积问题时,要合理地利用圆心角所在的三角形.
【知识点3 三角函数的定义及应用的解题策略】
1.三角函数定义的应用
(1)直接利用三角函数的定义,找到给定角的终边上一个点的坐标,及这点到原点的距离,确定这个角
的三角函数值.
(2)已知角的某一个三角函数值,可以通过三角函数的定义列出含参数的方程,求参数的值.
2.判定三角函数值的符号的解题策略
要判定三角函数值的符号,关键是要搞清三角函数中的角是第几象限角,再根据正、余弦函数值在各
象限的符号确定值的符号.如果不能确定角所在象限,那就要进行分类讨论求解.
【题型1 终边相同的角】
【例1】(2024·全国·模拟预测)下列与7π4的终边相同的角的表达式中,正确的是( )
A.2kπ+3π4k∈ZB.2kπ+7π4k∈Z
C.kπ−π4k∈ZD.kπ+5π4k∈Z
【解题思路】利用终边相同角的定义即可求得与7π4的终边相同的角.
【解答过程】与7π4的终边相同的角为2kπ+7π4k∈Z.
故选:B.
【变式1-1】(23-24高一上·内蒙古·期末)若角α与角−2π5的终边相同,则α可能是( )
A.12π5B.−10π5C.22π5D.−22π5
【解题思路】根据α=−2π5+2kπ,k∈Z观察选项得答案.
【解答过程】由已知α=−2π5+2kπ,k∈Z
观察选项可得只有−22π5=−2π5−4π,所以α可能是−22π5.
故选:D.
【变式1-2】(23-24高一下·河南驻马店·阶段练习)若角α的终边在直线y=x上,则角α的取值集合为( )
A.α∣α=k⋅360∘+45∘,k∈ZB.α∣α=k⋅360∘+135∘,k∈Z
C.α∣α=k⋅180∘−135∘,k∈ZD.α∣α=k⋅180∘−45∘,k∈Z
【解题思路】根据角α的终边在直线y=x上,利用终边相同的角的写法,考虑角的终边的位置的两种情况,即可求出角α的集合.
【解答过程】由题意知角α的终边在直线y=x上,
故α=k⋅360°+45°,k∈Z或α=k⋅360°+225°,k∈Z,
即α=2k+1⋅180°−135°,k∈Z或α=2k+2⋅180°−135°,k∈Z,
故角α的取值集合为α∣α=k⋅180°−135°,k∈Z.
故选:C.
【变式1-3】(23-24高一下·安徽蚌埠·阶段练习)将角α的终边绕坐标原点O逆时针旋转60°后与130°角的终边重合,则与角α终边相同的角的集合为( )
A.ββ=k×180°+90°,k∈ZB.ββ=k×360°+90°,k∈Z
C.ββ=k×180°+150°,k∈ZD.ββ=k×360°+70°,k∈Z
【解题思路】根据题意设α+60°=360°k+130°,k∈Z,解出即可;
【解答过程】设α+60°=360°k+130°,k∈Z,
解得α=360°k+70°,k∈Z,
所以与角α终边相同的角的集合为ββ=k×360°+70°,k∈Z,
故选:B.
【题型2 象限角】
【例2】(2024·全国·模拟预测)若α是第一象限角,则下列各角是第三象限角的是( )
A.90°−αB.180°−αC.270°−αD.−α
【解题思路】根据象限角的概念判断即可.
【解答过程】若α是第一象限角,则k⋅360°<α<90°+k⋅360°,k∈Z,
−90°−k⋅360°<−α<−k⋅360°,k∈Z,则−α是第四象限角,故D错误;
−k⋅360°<90°−α<90°−k⋅360°,k∈Z,则90°−α是第一象限角,故A错误;
90°−k⋅360°<180°−α<180°−k⋅360°,k∈Z,则180°−α是第二象限角,故B错误;
180°−k⋅360°<270°−α<270°−k⋅360°,k∈Z,则270°−α是第三象限角,故C错误.
故选:C.
【变式2-1】(23-24高一上·河北唐山·期末)已知α=944°,则α是( )
A.第一象限角B.第二象限角C.第三象限角D.第四象限角
【解题思路】α=944°=224°+2×360°,再根据终边相同的角的集合,判断224°是第几象限角,即可求出结果.
【解答过程】因为α=944°=224°+2×360°,又224°是第三象限角,
所以α是第三象限角,
故选:C.
【变式2-2】(23-24高一下·河南·阶段练习)已知角α以x轴正半轴为始边,终边经过点Psin2π3,cs2π3,则3π+α是( )
A.第一象限角B.第二象限角C.第三象限角D.第四象限角
【解题思路】先确定点P在第四象限,即角α的终边在第四象限,3π+α的终边为角α终边的反向延长线,即可得出答案.
【解答过程】sin2π3=32,cs2π3=−12,即P32,−12,
故点P在第四象限,即角α的终边在第四象限,
3π+α的终边为角α终边的反向延长线,那么3π+α的终边在第二象限.
故选:B.
【变式2-3】(2024·贵州·模拟预测)“α是第四象限角”是“α2是第二或第四象限角”的( )
A.充分不必要条件B.必要不充分条件
C.充要条件D.既不充分也不必要条件
【解题思路】由象限角的知识结合充分和必要条件的定义作出判断.
【解答过程】当α是第四象限角时,3π2+2kπ<α<2π+2kπ,k∈Z,则3π4+kπ<α2<π+kπ,k∈Z,即α2是第二或第四象限角.当α2=3π4为第二象限角,但α=3π2不是第四象限角,故“α是第四象限角”是“α2是第二或第四象限角”的充分不必要条件.
故选:A.
【题型3 弧度制及其应用】
【例3】(2024·湖南·一模)出土于鲁国故城遗址的“出廓双龙勾玉纹黄玉璜”(图1)的璜身满刻勾云纹,体扁平,呈扇面状,黄身外耧空雕饰“S”型双龙,造型精美.现要计算璜身面积(厚度忽略不计),测得各项数据(图2):AB≈8cm,AD≈2cm,AO≈5cm,若sin37°≈35,π≈3.14,则璜身(即曲边四边形ABCD)面积近似为( )
A.6.8cm2B.9.8cm2C.14.8cm2D.22.4cm2
【解题思路】根据给定图形求出圆心角∠AOB,再利用扇形面积公式计算即得.
【解答过程】显然△AOB为等腰三角形,OA=OB=5,AB=8,
则cs∠OAB=12ABOA=45,sin∠OAB=35,又sin37°≈35,
所以∠OAB≈37∘,于是∠AOB=180∘−2×37∘=106∘=53π90,
所以璜身的面积近似为12∠AOB·OA2−OD2=12×53π90×52−32≈14.8cm2.
故选:C.
【变式3-1】(2024·新疆克拉玛依·三模)掷铁饼是一项体育竞技活动.如图是一位掷铁饼运动员在准备掷出铁饼的瞬间,张开的双臂及肩部近似看成一张拉满的“弓”.经测量此时两手掌心之间的弧长是5π6,“弓”所在圆的半径为1.25米,这位掷铁饼运动员两手掌心之间的距离为( )米.
A.526B.524C.534D.536
【解题思路】由已知结合弧长公式可求AD,进而可得答案.
【解答过程】根据题意作出下图,弧AC的长为5π12,∠AOC=5π121.25=π3,
所以AB=2AD=2×1.25⋅sinπ3=534.
故选:C.
【变式3-2】(2024·贵州贵阳·三模)《九章算术》是我国古代内容极为丰富的数学名著,其中《方田》章给出计算弧田面积所用的经验公式为:弧田面积=12(弦×矢+矢2),弧田(如图)由圆弧和其所对弦所围成,公式中“弦”指圆弧所对弦长,“矢”等于半径长与圆心到弦的距离之差.现已知弧田面积为43+2,且弦是矢的23倍,按照上述经验公式计算所得弧田的弧长是( )
A.π3B.2π3C.4π3D.8π3
【解题思路】根据弧田面积可求得CD,利用勾股定理可构造方程求得半径r,并根据长度关系得到圆心角弧度数,利用扇形弧长公式可求得结果.
【解答过程】如图,
由题意得:AB=23CD,
弧田面积=12×23CD⋅CD+CD2=43+2,解得:CD=2.
设圆半径为r,则有AO2=AD2+OD2,即r2=232+r−22,解得:r=4,
∴OD=2,则在Rt△AOD中,∠AOD=π3,∴∠AOB=2π3,
∴所求弧长为4×2π3=8π3.
故选:D.
【变式3-3】(2023·浙江嘉兴·二模)相传早在公元前3世纪,古希腊天文学家厄拉多塞内斯就首次测出了地球半径.厄拉多塞内斯选择在夏至这一天利用同一子午线(经线)的两个城市(赛伊城和亚历山大城)进行观测,当太阳光直射塞伊城某水井S时,亚历山大城某处A的太阳光线与地面成角θ=82.8∘,又知某商队旅行时测得A与S的距离即劣弧AS的长为5000古希腊里,若圆周率取3.125,则可估计地球半径约为( )
A.35000古希腊里B.40000古希腊里
C.45000古希腊里D.50000古希腊里
【解题思路】利用1∘圆心角所对应的弧长是l=2πR360即可求解.
【解答过程】设圆周长为C,半径长为R,两地间的弧长为l,对应的圆心角为n∘,
∵360∘的圆心角所对应的弧长就是圆周长C=2πR,
∴1∘的圆心角所对应的弧长是l=2πR360,即πR180,
于是在半径为R的圆中,n∘的圆心角所对的弧长l为:l=nπR180,
∴R=180lπn.
当l为5000古希腊里,n=90∘−θ,即n=7.2∘时,
R=180lπn=180×50003.125×7.2=40000古希腊里.
故选:B.
【题型4 任意角的三角函数的定义及应用】
【例4】(2023·福建福州·模拟预测)已知角α的顶点在坐标原点,始边与x轴非负半轴重合,csα=55,Pm,2为其终边上一点,则m=( )
A.−4B.4C.−1D.1
【解题思路】根据已知条件,结合任意角的三角函数的定义,即可求解.
【解答过程】始边与x轴非负半轴重合,csα=55,P(m,2)为其终边上一点,
则mm2+4=55,且m>0,解得m=1.
故选:D.
【变式4-1】(2024·江西·二模)已知角α的终边经过点M(2,1),则csα=( )
A.63B.33C.2D.22
【解题思路】根据三角函数的定义求解.
【解答过程】根据题意r=OM=22+12=3,
由三角函数的定义得csα=xr=23=63.
故选:A.
【变式4-2】(2023·河南开封·三模)设α是第二象限角,P(x,1)为其终边上一点,且csα=13x,则tanα=( )
A.−22B.−24C.22D.24
【解题思路】利用三角函数的定义先解得x,再求正切值即可.
【解答过程】由三角函数定义可知:csα=xx2+1=13x⇒x=±22,又α是第二象限角,
故x=−22,所以tanα=yx=−24.
故选:B.
【变式4-3】(2023·湖南岳阳·模拟预测)已知角α的顶点位于平面直角坐标系xOy的原点,始边在x轴的非负半轴上,终边与单位圆相交于点−22,22,则sinαcsα=( )
A.−12B.−22C.12D.22
【解题思路】根据终边所在的象限,可以分别求出正弦函数和余弦函数的值,代入即可.
【解答过程】因为终边与单位圆交于点−22,22,则终边落在第二象限,
所以sinα=22,csα=−22,sinαcsα=−12.
故选:A.
【题型5 三角函数值符号的判定】
【例5】(2024·河南·模拟预测)已知α是第二象限角,则点(cs(sinα),sin(csα))所在的象限是( )
A.第一象限B.第二象限C.第三象限D.第四象限
【解题思路】根据三角函数确定横坐标和纵坐标的正负,即可求解.
【解答过程】因为α是第二象限角,所以0
所以点(cs(sinα),sin(csα))在第四象限.
故选:D.
【变式5-1】(2023·四川宜宾·三模)已知角α的终边上一点的坐标a,2,其中a是非零实数,则下列三角函数值恒为正的是( )
A.csαtanαB.sinαcsαC.sinαtanαD.tanα
【解题思路】先根据定义求出sinα,csα,tanα,然后逐一对各个选项分析判断即可得出结果.
【解答过程】因为角α的终边上一点的坐标a,2且a是非零实数,所以根据三角函数的定义知,sinα=2a2+4,csα=aa2+4,tanα=2a,
选项A,csαtanα=2a2+4>0,故选项A正确;
选项B,sinαcsα=2aa2+4,因为a的正负不知,故选项B错误;
选项C,sinαtanα=4aa2+4,因为a的正负不知,故选项C错误;
选项D,tanα=2a,因为a的正负不知,故选项D错误;
故选:A.
【变式5-2】(2023·河南·模拟预测)已知α是第二象限角,则点(cs(−α),sin(−α))所在的象限是( )
A.第一象限B.第二象限C.第三象限D.第四象限
【解题思路】利用诱导公式化简再确定象限.
【解答过程】由题意知:csα<0,sinα>0,进而得到cs(−α)=csα<0,sin−α=−sinα<0,
所以点(cs(−α),sin(−α))位于第三象限.
故选:C.
【变式5-3】(2024·北京海淀·一模)在平面直角坐标系xOy中,角α以Ox为始边,终边在第三象限.则( )
A.sinα−csα≤tanαB.sinα−csα≥tanα
C.sinα⋅csα
【解题思路】对A、B:举出反例即可得;对C、D:借助三角函数的商数关系及其值域计算即可得.
【解答过程】由题意可得sinα<0、csα<0,tanα>0,
对A:当sinα→0−时,csα→−1,则sinα−csα→1,tanα→0,
此时sinα−csα>tanα,故A错误;
对B:当α=5π4时,sinα−csα=sin5π4−cs5π4=0
故选:C.
一、单选题
1.(23-24高三下·甘肃·阶段练习)集合A=α∣α=−2024°+k⋅180°,k∈Z中的最大负角α为( )
A.−2024°B.−224°C.−44°D.−24°
【解题思路】利用任意角的定义与集合A所表示的角即可得解.
【解答过程】因为−2024°=−44°−11×180°,
所以集合A=α∣α=−2024°+k⋅180°,k∈Z中的最大负角α为−44°.
故选:C.
2.(2024·河北衡水·模拟预测)“角α,β的终边在同一条直线上”是“sinα−β=0”的( )
A.充分不必要条件B.必要不充分条件
C.充要条件D.既不充分也不必要条件
【解题思路】借助α−β的值,直接分别判断充分性和必要性.
【解答过程】由角α,β的终边在同一条直线上,得α=β+kπ,k∈Z,
即α−β=kπ,k∈Z,所以sinα−β=sinkπ=0,k∈Z.
反之,由sinα−β=0,得α−β=mπ,m∈Z,
当m为偶数时,角α,β的终边在同一条射线上;
当m为奇数时,角α,β的终边在同一条直线上.
综上,“角α,β的终边在同一条直线上”是“sinα−β=0”的充要条件.
故选 :C.
3.(23-24高一下·河南·阶段练习)如图,终边落在阴影部分(包括边界)的角α的集合是( )
A.α|5π6+2kπ≤α≤(2k+1)π,k∈ZB.α|5π6+kπ≤α≤(k+1)π,k∈Z
C.α|−7π6+2kπ≤α≤(2k−1)π,k∈ZD.α|−π6+2kπ≤α≤2kπ,k∈Z
【解题思路】根据任意角的概念以及角的终边所在位置,即可确定角α的集合.
【解答过程】终边落在阴影部分的角为5π6+kπ≤α≤(k+1)π,k∈Z,
即终边落在阴影部分(包括边界)的角α的集合是α|5π6+kπ≤α≤(k+1)π,k∈Z.
故选:B.
4.(2024·山东·模拟预测)已知角α的顶点与坐标原点重合,始边与x轴的非负半轴重合,终边经过点Psinπ3,csπ3,则csα+π6=( )
A.0B.12C.22D.32
【解题思路】由三角函数的定义即可求得α,从而得到结果.
【解答过程】由题意可得P32,12,则tanα=13=33,所以α=π6+2kπ,k∈Z,
所以csα+π6=csπ6+2kπ+π6=csπ3=12.
故选:B.
5.(2024·全国·模拟预测)石雕、木雕、砖雕被称为建筑三雕.源远流长的砖雕,由东周瓦当、汉代画像砖等发展而来,明清时代进入巅峰,形成北京、天津、山西、徽州、广东、临夏以及苏派砖雕七大主要流派.苏派砖雕被称为“南方之秀”,是南方地区砖雕艺术的典型代表,被广泛运用到墙壁、门窗、檐廊、栏槛等建筑中.图(1)是一个梅花砖雕,其正面是一个扇环ABCD,如图(2),砖雕厚度为6cm,AD=80cm,CD=3AB,CD所对的圆心角为直角,则该梅花砖雕的表面积为(单位:cm2)( )
A.3200πB.480π+960C.6880π+960D.3680π+960
【解题思路】先求出CD=60πcm,AB=20πcm,进而求得梅花砖雕的侧面积及扇环ABCD的面积可得该梅花砖雕的表面积.
【解答过程】
延长DA与CB交于点O.由CD=3AB,AD=80cm,得OA=40cm,OD=120cm.
因为CD所对的圆心角为直角,所以CD=60πcm,AB=20πcm.
所以该梅花砖雕的侧面积S侧=6CD+AB+AD+BC=480π+960cm2,
扇环ABCD的面积为14π×1202−π×402=3200πcm2,
则该梅花砖雕的表面积S表面积=480π+960+2×3200π=6880π+960cm2.
故选:C.
6.(2024·四川成都·模拟预测)在平面直角坐标系中,角α的顶点与原点重合,始边与x轴的非负半轴重合,终边经过点P3,4,则sinα+2csαcsα−sinα=( )
A.11B.−10C.10D.−11
【解题思路】由题意利用任意角的三角函数定义,可求得sinα,csα的值,代入计算即可.
【解答过程】因为角α的顶点与原点重合,始边与x轴的非负半轴重合,
且角的终边经过点P3,4,
所以sinα=49+16=45,csα=39+16=35,
所以sinα+2csαcsα−sinα=45+2×3535−45=−10.
故选:B.
7.(2024·浙江·二模)古人把正弦函数、余弦函数、正切函数、余切函数、正割函数、余割函数、正矢函数、余矢函数这八种三角函数的函数线合称为八线.其中余切函数ctθ=1tanθ,正割函数secθ=1csθ,余割函数cscθ=1sinθ,正矢函数versinθ=1−csθ,余矢函数vercsθ=1−sinθ.如图角θ始边为x轴的非负半轴,其终边与单位圆交点P,A、B分别是单位圆与x轴和y轴正半轴的交点,过点P作PM垂直x轴,作PN垂直y轴,垂足分别为M、N,过点A作x轴的垂线,过点B作y轴的垂线分别交θ的终边于T、S,其中AM、PS、BS、NB为有向线段,下列表示正确的是( )
A.versinθ=AMB.cscθ=PS
C.ctθ=BSD.secθ=NB
【解题思路】利用单位圆以及三角函数的定义可知sinθ=MP,csθ=OM,tanθ=AT,然后结合新定义简单计算可判断各个选项.
【解答过程】根据题意,易得△OMP∼△OAT∼△SBO∼△PNO,
对于A,因为1−csθ=1−OM=MA,即versinθ=MA,故A错误;
对于B,根据三角函数定义结合相似三角形相似比可得,cscθ=1sinθ=1MP=BOMP=OSOP=OS,故B错误;
对于C,ctθ=1tanθ=1tan∠OSB=BS,故C正确;
对于D,根据三角函数定义结合相似三角形相似比可得secθ=1csθ=1OM=OAOM=OTOP=OT,故D错误.
故选:C.
8.(2024·山东青岛·一模)2024年2月4日,“龙行中华——甲辰龙年生肖文物大联展”在山东孔子博物馆举行,展览的多件文物都有“龙”的元素或图案.出土于鲁国故城遗址的“出廓双龙勾玉纹黄玉璜”(图1)就是这样一件珍宝.玉璜璜身满刻勾云纹,体扁平,呈扇面状,璜身外镂空雕饰“S”型双龙,造型精美.现要计算璜身面积(厚度忽略不计),测得各项数据(图2):AB≈8cm,AD≈2cm,AO≈5cm,若sin37°≈35,π≈3.14,则璜身(即曲边四边形ABCD)面积近似为( )
A.6.8cm2B.9.8cm2C.14.8cm2D.22.4cm2
【解题思路】根据给定图形求出圆心角∠AOB,再利用扇形面积公式计算即得.
【解答过程】显然△AOB为等腰三角形,OA=OB=5,AB=8,则cs∠OAB=12ABOA=45,sin∠OAB=35,
即∠OAB≈37∘,于是∠AOB=106∘=53π90,
所以璜身的面积近似为12∠AOB·(OA2−OD2)=12×53π90×(52−32)≈14.8(cm2).
故选:C.
二、多选题
9.(2023·贵州遵义·模拟预测)下列说法正确的是( )
A.若sinα=sinβ,则α与β是终边相同的角
B.若角α的终边过点P3k,4kk≠0,则sinα=45
C.若扇形的周长为3,半径为1,则其圆心角的大小为1弧度
D.若sinα⋅csα>0,则角α的终边在第一象限或第三象限
【解题思路】举反例α+β=π判断A;由三角函数的定义判断B;由弧长公式判断C;由sinα与csα同号判断D.
【解答过程】对于A:当α+β=π时,sinα=sinβ,但终边不同,故A错误;
对于B:r=(3k)2+(4k)2=5|k|,当k<0时,sinα=−45,故B错误;
对于C:由2r+l=3,r=1,得l=1,α=lr=1,故C正确;
对于D:sinα⋅csα>0,即sinα与csα同号,则角α的终边在第一象限或第三象限,故D正确;
故选:CD.
10.(2023·河北石家庄·一模)在平面直角坐标系中,角α的顶点与坐标原点重合,始边与x轴的非负半轴重合,终边经过点P52,x,且sinα=23x,则x的值可以是( )
A.±2B.±1C.0D.±2
【解题思路】根据三角函数的定义及已知列方程求参数x即可.
【解答过程】由题设sinα=x54+x2=23x,故x254+x2=4x29,整理得x2=x4,
所以x=0或x=±1.
故选:BC.
11.(2023·吉林·二模)如图,A,B是在单位圆上运动的两个质点.初始时刻,质点A在(1,0)处,质点B在第一象限,且∠AOB=π6.质点A以π6rad/s的角速度按顺时针方向运动,质点B同时以π12rad/s的角速度按逆时针方向运动,则( )
A.经过1s后,扇形AOB的面积为5π12
B.经过2s后,劣弧AB的长为2π3
C.经过6s后,质点B的坐标为−32,12
D.经过223s后,质点A,B在单位圆上第一次相遇
【解题思路】根据任意角的概念和题意逐项进行分析即可求解.
【解答过程】对于A,由题意可知:经过1s后,∠AOB=π6−(−π6)+π12=5π12,
所以此时扇形AOB的面积为12α⋅r2=12×5π12×12=5π24,故选项A错误;
对于B,经过2s后,∠AOB=π6−2×(−π6)+2×π12=2π3,
所以此时劣弧AB的长为αr=2π3,故选项B正确;
对于C,经过6s后,质点B转过的角度为6×π12=π2,结合题意,此时质点B为角π6+π2=2π3的终边与单位圆的交点,所以质点B的坐标为(−12,32),故选项C错误;
对于D,经过223s后,质点B转过的角度为223×π12=11π18,质点A转过的角度为223×(−π6)=−11π9,因为11π18−(−11π9)+π6=2π,所以经过223s后,质点A,B在单位圆上第一次相遇,故选项D正确,
故选:BD.
三、填空题
12.(2024·宁夏·二模)最美数学老师手表上的时针长度是1厘米,则时针4h(时)转出的扇形面积是
π3 平方厘米.
【解题思路】根据任意角的概念及角度制与弧度制的转化关系化为弧度制,再由扇形面积公式计算可得.
【解答过程】时针长度是1厘米,则时针4h(时)转出的扇形面积S=12×2π3×12=π3(平方厘米).
故答案为:π3.
13.(2024·全国·模拟预测)已知角θ的顶点为坐标原点,始边为x轴的非负半轴.若Pm,2是角θ终边上一点,且csθ=−31010,则m= −6 .
【解题思路】根据三角函数定义式列方程,解方程即可.
【解答过程】由题设知csθ=mm2+4=−31010,
即10m2=9m2+4,且m<0,
即m2=36,且m<0,
解得m=−6,
故答案为:−6.
14.(2023·广东佛山·一模)若点Acsθ,sinθ关于原点对称点为Bcsπ6−θ,sinπ6−θ,写出θ的一个取值为 7π12(答案不唯一,θ=7π12+kπ,k∈Z均可以) .
【解题思路】根据A、B关于原点对称,所以两角的终边在一条直线上,得:θ=π6−θ+2k+1π,k∈Z.再令k随意取值,可得结论.
【解答过程】∵Acsθ,sinθ和Bcsπ6−θ,sinπ6−θ关于原点对称.
∴θ与π6−θ的终边在一条直线上.即:θ=π6−θ+2k+1π,k∈Z.
∴θ=7π12+kπ,k∈Z.
令k=0得θ=7π12.
故答案为:7π12(满足θ=7π12+kπ,k∈Z即可).
四、解答题
15.(2024高一下·全国·专题练习)已知角α的终边在第四象限,确定下列各角终边所在的象限:
(1)α2;
(2)α3;
【解题思路】(1)由α为第四象限角可知3π2+2kπ<α<2π+2kπ,k∈Z,根据不等式的性质可得角α2终边所在区域,分类讨论可得角终边所在的位置;
(2)由α为第四象限角可知3π2+2kπ<α<2π+2kπ,k∈Z,根据不等式的性质可得角α3终边所在区域,分类讨论可得角终边所在的位置.
【解答过程】(1)由于α为第四象限角可知3π2+2kπ<α<2π+2kπ,k∈Z,.
所以3π4+kπ<α2<π+kπ,k∈Z
当k=2n时,3π4+2nπ<α2<π+2nπ,n∈Z,终边在第二象限,
当k=2n+1时,7π4+2nπ<α2<2π+2nπ,n∈Z,终边在第四象限,
所以α2的终边在第二或第四象限;
(2)由(1)得π2+2kπ3<α3<2π3+2kπ3,k∈Z,
当k=3n时,π2+2nπ<α3<2π3+2nπ,n∈Z,终边在第二象限,
当k=3n+1时,7π6+2nπ<α3<4π3+2nπ,n∈Z,终边在第三象限,
当k=3n+2时,11π6+2nπ<α3<2π+2nπ,n∈Z,终边在第四象限,
所以α3的终边在第二、第三或第四象限.
16.(23-24高一·全国·随堂练习)写出与下列各角终边相同的角的集合,并把集合中适合不等式−720∘≤β<360∘的元素β写出来:
(1)60∘;
(2)−45∘;
(3)1303∘18′;
(4)−225∘.
【解题思路】(1)(2)(3)(4)根据终边相同角的定义可写出满足条件的角的集合,然后解不等式−720∘≤β<360∘,求出满足条件的整数k的值,即可得出满足条件的元素β.
【解答过程】(1)解:与60∘终边相同的角的集合为ββ=60∘+k⋅360∘,k∈Z,
由−720∘≤60∘+k⋅360∘<360∘,可得−136≤k<56,
当k=−2时,β=60∘−2×360∘=−660∘,
当k=−1时,β=60∘−360∘=−300∘,
当k=0时,β=60∘,
所以,适合不等式−720∘≤β<360∘的元素β为−660∘、−300∘、60∘.
(2)解:因为−45∘=315∘−360∘,
所以,与−45∘终边相同的角的集合为ββ=315∘+k⋅360∘,k∈Z,
由−720∘≤315∘+k⋅360∘<360∘,可得−238≤k<18,
当k=−2时,β=315∘−2×360∘=−405∘,
当k=−1时,β=315∘−360∘=−45∘,
当k=0时,β=315∘,
所以,适合不等式−720∘≤β<360∘的元素β为−405∘、−45∘、315∘.
(3)解:因为1303∘18′=223∘18′+3×360∘,
所以,与1303∘18′终边相同的角的集合为ββ=223∘18′+k⋅360∘,k∈Z,
由−720∘≤223.3∘+k⋅360∘<360∘k∈Z,可得k=−2、−1、0,
当k=−2时,β=223∘18′−2×360∘=−496∘42′,
当k=−1时,β=223∘18′−360∘=−136∘42′,
当k=0时,β=223∘18′,
所以,适合不等式−720∘≤β<360∘的元素β为−496∘42′、−136∘42′、223∘18′.
(4)解:因为−225∘=135∘−360∘,
所以,与−225∘终边相同的角的集合为ββ=135∘+k⋅360∘,k∈Z,
由−720∘≤135∘+k⋅360∘<360∘,可得−198≤k<58,
当k=−2时,β=135∘−2×360∘=−585∘,
当k=−1时,β=135∘−360∘=−225∘,
当k=0时,β=135∘.
所以,适合不等式−720∘≤β<360∘的元素β为−585∘、−225∘、135∘.
17.(23-24高一·全国·随堂练习)利用单位圆,求适合下列条件的角α的集合.
(1)csα=−22;
(2)sinα≤12.
【解题思路】(1)作出单位圆与直线x=−22,求出交点坐标,根据三角函数的定义得出0,2π内满足csα=−22的角,进而根据终边相同角的集合,即可写出答案;
(2)作出单位圆与直线y=12,求出交点坐标,根据三角函数的定义结合图象得出−3π2,π2内满足sinα≤12的角,进而根据终边相同角的集合,即可写出答案.
【解答过程】(1)
如图1,P,P1为直线x=−22与单位圆的两个交点,可知P−22,22,P1−22,−22.
设α1的终边落在射线OP上,α2的终边落在射线OP1上,0≤α1,α2<2π,
根据三角函数的定义可知,csα1=csα2=−22,sinα1=22,sinα2=−22,
所以,α1=3π4,α2=5π4.
又当α的终边落在射线OP或OP1上时,有csα=−22,
所以,满足条件的α的集合为S1=α|α=3π4+2kπ,k∈Z∪α|α=5π4+2kπ,k∈Z =α|α=±3π4+2kπ,k∈Z.
(2)
如图2,P2,P3为直线y=12与单位圆的两个交点,可知P2−32,12,P332,12.
设α3的终边落在射线OP2上,α4的终边落在射线OP3上,−3π2≤α3,α4<π2,
根据三角函数的定义可知,sinα3=sinα4=12,csα3=−32,csα4=32,
所以,α3=−7π6,α4=π6.
根据图2可知,当−3π2≤α<π2,且−7π6=α3≤α≤α4=π6时,有sinα≤12.
所以,当α∈R时,由sinα≤12可得,α|−7π6+2kπ≤α≤π6+2kπ,k∈Z.
18.(23-24高一上·云南昆明·阶段练习)在平面直角坐标系xOy中,单位圆x2+y2=1与x轴的正半轴及负半轴分别交于点A,B,角α的始边为x轴的非负半轴,终边与单位圆交于x轴下方一点P.
(1)如图,若∠POB=120°,求点P的坐标;
(2)若点P的横坐标为−33,求sinα的值.
【解题思路】(1)过P点作PC⊥OA于C点,则∠POC=60°,求得OC,CP即可得出P的坐标;
(2)由题意设P−33,y,结合条件求出P的坐标,利用三角函数的定义求出sinα.
【解答过程】(1)
过P点作PC⊥OA于C点,
若∠POB=120°,则∠POC=60°,
又OP=1,则OC=12,CP=32,
由题意点P在第四象限,所以P的坐标为12,−32.
(2)由题意设P−33,y,
∵点P在单位圆x2+y2=1上,且在x轴下方,
∴−332+y2=1,且y<0,解得y=−63,
∴sinα=y=−63.
19.(2024·上海黄浦·二模)某企业欲做一个介绍企业发展史的铭牌,铭牌的截面形状是如图所示的扇形环面(由扇形OAD挖去扇形OBC后构成的).已知OA=10,OB=x0
(2)记铭牌的截面面积为y,试问x取何值时,y的值最大?并求出最大值.
【解题思路】(1)根据扇形的弧长公式结合已知条件可得出关于θ、x的等式,即可得出θ关于x的函数解析式;
(2)利用扇形的面积公式结合二次函数的基本性质可求得y的最大值,即可得出结论.
【解答过程】(1)解:根据题意,可算得BC=θxm,AD=10θm.
因为AB+CD+BC+AD=30,所以210−x+θx+10θ=30,
所以,θ=2x+10x+100
=x+510−x=−x2+5x+50=−x−522+2254,
当x=52m时,ymax=2254m2.
综上所述,当x=52m时铭牌的面积最大,且最大面积为2254m2.
考点要求
真题统计
考情分析
(1)了解任意角的概念和弧度制
(2)能进行弧度与角度的互化,体会引入弧度制的必要性
(3)借助单位圆理解三角函数(正弦、余弦、正切)的定义
2023年北京卷:第13题,5分
2024年北京卷:第12题,5分
任意角和弧度制、三角函数的概念是三角函数的基础,是高考数学的必考内容之一.从近几年的高考情况来看,主要考察任意角的概念、三角函数的概念,一般以选择题、填空题的形式出现,试题比较简单.
象限角
角的集合表示
第一象限角
第二象限角
第三象限角
第四象限角
正弦函数
余弦函数
正切函数
相关试卷
这是一份专题1.5 二次函数与一元二次方程、不等式(举一反三)(新高考专用)(含答案) 2025年高考数学一轮复习专练(新高考专用),文件包含专题15二次函数与一元二次方程不等式举一反三新高考专用教师版2025年高考数学一轮复习专练新高考专用docx、专题15二次函数与一元二次方程不等式举一反三新高考专用学生版2025年高考数学一轮复习专练新高考专用docx等2份试卷配套教学资源,其中试卷共36页, 欢迎下载使用。
这是一份高考数学一轮复习题型讲解+专题训练(新高考专用)专题20任意角和弧度制、三角函数的概念(原卷版+解析),共24页。试卷主要包含了终边相同角的判断,象限角的判断,任意角的三角函数等内容,欢迎下载使用。
这是一份高考数学一轮复习题型讲解+专题训练(新高考专用)专题20任意角和弧度制、三角函数的概念(原卷版+解析),共24页。试卷主要包含了终边相同角的判断,象限角的判断,任意角的三角函数等内容,欢迎下载使用。

