广东省梅州市兴宁市宋声学校2024-2025学年七年级上学期10月月考生物试题
展开
这是一份广东省梅州市兴宁市宋声学校2024-2025学年七年级上学期10月月考生物试题,共9页。试卷主要包含了选择题,非选择题等内容,欢迎下载使用。
一、选择题:本大题共30小题,每小题2分,共60分。在每小题给出的四个选项中,只有一项是符合题目要求的。
1.地球上多种多样的生物让世界更加绚丽多彩,下列属于生物的是( )
A.能使计算机瘫痪的木马病毒 B.猛烈喷发的火山
C.展翅飞翔的雄鹰 D.千姿百态的珊瑚
2.聊天机器人可以通过学习和理解人类的语言,能够与人进行交流对话。可根据下列哪一特征判断聊天机器人不是生物( )
A.能否说话 B.具有一定结构
C.能否运动 D.能否繁殖
3.风吹麦浪,稻花飘香,夏蝉低吟,鸟儿浅唱⋯⋯万千生物演绎着生命奇迹,诠释了强大而神秘的生命力量。下列属于生命现象的是( )
A.春日和煦 B.夏荷绽放
C.秋风送爽 D.冬雪飞舞
4.用手触碰含羞草,含羞草叶片会自然下垂,这体现的生物特征是( )
A.应激性 B. 繁殖
C.新陈代谢 D.生长
5.下列属于生态系统的是( )
A.一块麦田中的所有小麦
B.一条河流中的所有动物
C.一个池塘里的全部生物
D.一片完整的草原
6.“柴门闻犬吠,风雪夜归人”诗句中对“犬”的描写,体现的生物基本特征是 ( )
A.生物能进行新陈代谢 B.生物具有应激性
C.生物能生长 D.生物能繁殖
7.通过观察,科学家发现生物的生活需要营养,下列现象能体现这一生物共同特征的是( )
A.生石花能开出黄色的花朵 B.羚羊发现敌害后迅速奔逃
C.小麦从外界吸收水和无机盐 D.人可以通过出汗排出废物
8.下列诗句中不含生物的是( )
A.黄梅时节家家雨,青草池塘处处蛙
B.无可奈何花落去,似曾相识燕归来
C.飞流直下三千尺,疑是银河落九天
D.银烛秋光冷画屏,轻罗小扇扑流萤
9.下列不属于生命现象的是( )
A.猎豹追捕羚羊 B.生石花开花
C.母鸡找草丛下蛋 D.钟乳石慢慢长大
10.在鲁迅先生的《从百草园到三味书屋》文中,景物描写的语句中不涉及生物的是 ( )
A.碧绿的菜畦 B.光滑的石井栏
C.高大的皂荚树 D.紫红的桑椹
11.在问天实验舱内,水稻种子萌发时,根会向含有水的土壤生长。这体现了( )
A.生物能进行呼吸 B.生物能生长和繁殖
C.生物能进行新陈代谢 D.生物具有应激性
12.原产于我国的菊花,现在世界上已经有2万多个品种。菊花之所以能够形成这么多品种,最根本的原因是 ( )
A.物种多样性 B.遗传多样性
C.生态系统多样性 D.环境多样性
13. 下列有关生物圈的叙述,错误的是( )
A.生物圈里有维持生命的空气、水、阳光等条件
B. 包括大气圈的上层、整个水圈和岩石圈的下层
C.有一个生生不息的生物世界
D.包括多种生态系统
14.我国幅员辽阔,地形复杂,气候多样,从而形成了茂密的森林、美丽的草原、无垠的荒漠、神秘的湿地等,这充分体现了生物多样性中的( )
A.物种多样性 B.生态系统多样性 C.环境多样性 D.遗传多样性
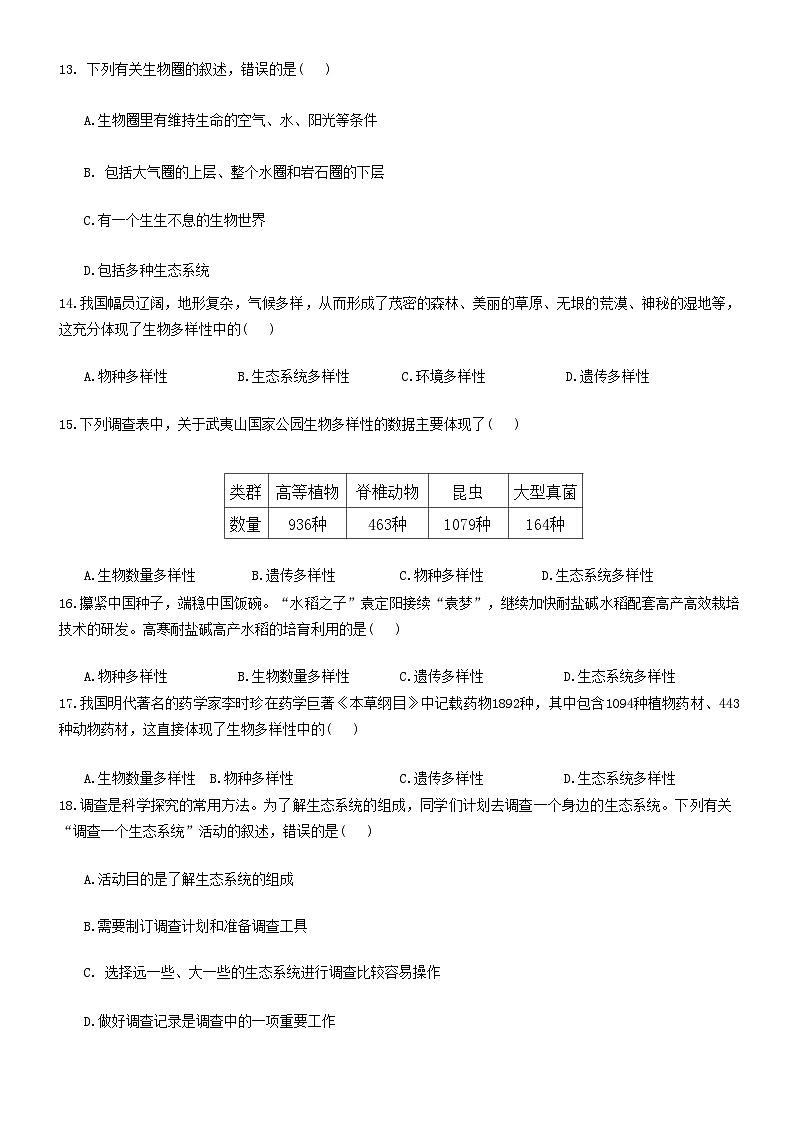
15.下列调查表中,关于武夷山国家公园生物多样性的数据主要体现了( )
A.生物数量多样性 B.遗传多样性 C.物种多样性 D.生态系统多样性
16.攥紧中国种子,端稳中国饭碗。“水稻之子”袁定阳接续“袁梦”,继续加快耐盐碱水稻配套高产高效栽培技术的研发。高寒耐盐碱高产水稻的培育利用的是( )
A.物种多样性 B.生物数量多样性 C.遗传多样性 D.生态系统多样性
17.我国明代著名的药学家李时珍在药学巨著《本草纲目》中记载药物1892种,其中包含1094种植物药材、443种动物药材,这直接体现了生物多样性中的( )
A.生物数量多样性 B.物种多样性 C.遗传多样性 D.生态系统多样性
18.调查是科学探究的常用方法。为了解生态系统的组成,同学们计划去调查一个身边的生态系统。下列有关“调查一个生态系统”活动的叙述,错误的是( )
A.活动目的是了解生态系统的组成
B.需要制订调查计划和准备调查工具
C. 选择远一些、大一些的生态系统进行调查比较容易操作
D.做好调查记录是调查中的一项重要工作
19.生物学家根据生物之间的相似程度,把它们划分为不同等级,形成了科学的生物分类系统。该系统有7个主要等级,下列介于“纲”和“科”之间的分类单位是( )
A.种 B.门 C.属 D.目
20.下列生物分类单位最大的是( )
A.门 B.界 C.目 D.纲
21.在调查校园生物时,下列做法正确的是( )
A.甲同学发现一种不认识的植物,把它拔出来带回家研究
B.乙同学发现一只蟋蟀蹦了出来,赶快把它记录下来
C.丙同学的调查记录中有蜈蚣,其他同学都没有,于是把它删掉
D.丁同学发现一只蜥蜴,感到害怕,决定不记录
22.在大熊猫国家公园中,科研人员利用红外相机拍摄大熊猫的活动情况。这种研究方法属于( )
A.观察法 B. 比较法
C.文献法 D.实验法
23.小明经常会在潮湿的墙角看到一些墙藓,他想通过科学探究的方法来探索墙藓的生长环境,下列属于“作出假设”这一步骤的是( )
A.为什么潮湿墙角才能看到墙藓
B.墙藓可能喜欢潮湿的环境
C.将生长着的墙藓放到干燥的环境中
D.将实验得出的结论与其他同学进行交流讨论
24.为推动生活垃圾分类,树立生活新时尚,某环保小组对同一单元住户每天产生垃圾的种类和数量进行摸底,他们采用的科学方法是( )
A.实验法 B.调查法
C. 比较法 D.观察法
25.在探究“响尾蛇是根据什么标记去追寻中毒的猎物的”实验中,科学工作者设置的两只死老鼠的唯一区别是 ( )
A.是否和响尾蛇接触过
B.是否被响尾蛇袭击中毒而死
C.拖走的路径是否相同
D.大小是否相同
26.在生物学发展历程中,下列科学家与相应的研究成果对应正确的是 ( )
A.拉马克创立了生物进化理论
B.哈维建立了生物分类系统
C.达尔文发现了血液循环
D.沃森和克里克发现了 DNA分子的双螺旋结构
27.在生物实验设计中,下列不能作为对照实验组的是( )
A.有光和无光 B.有空气和无空气
C.高温、低温和常温 D.有光和无水
28.实验法一般包括的几个重要步骤的顺序是( )
①发现并提出问题 ②作出假设 ③分析实验现象 ④设计实验方案 ⑤实施实验并记录
⑥得出结论 ⑦收集与问题相关的信息
A.①②③④⑤⑥⑦ B.①②④⑤③⑦⑥
C.①⑦②④③⑤⑥ D.①⑦②④⑤③⑥
29.1747年,科学家将12名病情严重的坏血病患者分组进食,其中2人每天给2个橘子和1个柠橡,其他10人不给橘子和柠檬。结果26 天后,进食橘子和柠檬的2人都恢复了健康,另外10人没有明显改善,科学家研究采用的科学方法是( )
A.观察法 B.调查法
C.实验法 D.文献法
30.“腐肉生蛆”是生活中常见的现象,甲、乙两同学对这个问题有不同的看法(如下图),他们设计了一个实验方案:把一块鲜肉切成大小相同的两块,分别放在相同的两个广口玻璃瓶里,将上述两组瓶子分别标上A和 B,在A玻璃瓶口覆盖纱布,B玻璃瓶口敞开,并把A、B两瓶同时放在有苍蝇出没的条件适宜的地方,这样就形成了一组对照实验。数日后,A、B两瓶中的鲜肉均腐败,在A 玻璃瓶的腐肉中未发现蛆。
下列相关说法错误的是( )
A.把一块鲜肉切成大小相同的两块,分别放在相同的两个广口玻璃瓶里,目的是控制单一变量
B.对照组为B瓶
C.实验的结果支持了甲同学的观点
D.为了提高该实验的准确性和可靠性,我们可以采用重复实验的方法
二、非选择题:本大题共4 小题,每小题 10分,共40分。
31.概念图能直观形象地表达知识结构,有效呈现知识关联,有利于加深对知识的理解和快速记忆。下图是“生物多样性之间关系”的概念图,A、B、C三项共同组成了生物多样性。
请回答:
(1)A指的是 多样性;B指的是 多样性;C指的是 多样性。
(2)不同品种的狗狗们长相各异,这是由 多样性造成的。
(3)走进大自然,丰富多彩的生物世界是我们对生物多样性最直观、最基本的认识,这里的多样性是指 多样性。
32.科学家在探究响尾蛇是否根据自己毒液的气味来追寻受伤的猎物时,设计了以下方案:
甲组:将一只没有被响尾蛇袭击过的死老鼠,从蛇洞里沿着事先设定的弯曲路线,拖了一段较长的路程。观察蛇的动态。
乙组:从一个蛇洞里拖出一只被响尾蛇袭击过的死老鼠,沿着事先设定的弯曲路线,拖了一段较长的路程。观察蛇的动态。
多次重复以上实验,记录并分析实验的现象和结果。
请回答:
(1)科学家的这个探究实验提出的问题是 ?
(2)本实验方案中一共有 个变量,变量是 .
(3)设计一只没有被响尾蛇袭击过的死老鼠是为了与甲组 .
(4)沿着弯曲较长路程拖动死老鼠,且多次重复进行实验的原因是长的路程及多次重复实验可以 .
(5)请预测科学家得出的实验结论: .
(6)除实验法以外,进行生物学研究的方法还有 、 、 、 等。
33.森林是动物、植物、真菌、细菌等多种生物的天然家园,森林减少预示着生物多样性的丧失。为了保护生物多样性,1972年6月 5日,联合国在瑞典首都斯德哥尔摩召开了联合国人类环境会议,会议经过12天的讨论交流后形成并公布了著名的《人类环境宣言》,并提出将每年的6月 5 日定为“世界环境日”。2024 年世界环境日中国主题为“全面推进美丽中国建设”。
请回答:
(1)生物家族中有动物、植物、真菌、细菌、病毒等多种生物,它们体现了 多样性。为方便生物分类,瑞典科学家 创立了统一的生物命名法。
(2)在地球上,不同种生物体内所携带的遗传信息是不同的,即使是同种生物,不同个体的遗传信息也不尽相同,它们共同构成了 多样性。地球上的生物多样性是长期 的结果。
(3)建设美丽中国,需要我们的共同努力。毛乌素沙地经过治理,植被覆盖率大大提高。毛乌素沙地属于三大生态系统中的 .
34.“春色满园关不住,一枝红杏出墙来。”是我国唐代的著名诗句,试从生物学角度分析“红杏出墙”现象。
请回答:
(1)“红杏出墙”是红杏受墙外阳光刺激引起的,说明红杏具有 的特征。
(2)红杏可以由小长到大,从这个意义上讲,红杏具有能 的特征。红杏伸出墙开花结果,果实掉落长出一棵新杏树,这反映了生物具有能 的特征。
(3)进入秋季后,杏树的叶子就开始变黄并慢慢脱落,落叶带走了杏树体内的一部分代谢废物,这体现了生物能够进行 。
(4)生物与环境相互影响、相互作用,构成了生态系统,一片杏林 (填“属于”或“不属于”)生态系统。从以上杏树反映的各个特征来看,杏树应该属于生态系统中的 (填“生物”或“环境”)部分。地球上最大的生态系统是 ,包括 、 和 生态系统。
参考答案
一、选择题:本大题共30小题,每小题2分,共60分。
1. C 2. D 3. B 4. A 5. D 6. B 7. C 8. C 9. D 10. B 11. D 12. B 13. B 14. B 15. C 16. C 17. B 18. C 19. D 20. B 21. B 22. A 23. B 24. B 25. B 26. D 27. D 28. D 29. C 30. C
二、非选择题:本大题共4小题,每小题10分,共40分。
31.(每空2分,共10分)
(1)物种 遗传 生态系统
(2)遗传
(3)物种
32.(每空1分,共10分)
(1)响尾蛇是根据自己毒液的气味来追寻受伤的猎物吗
(2)1 毒液的气味
(3)形成对照
(4)减少实验误差,避免偶然性干扰,使实验结果更准确
(5)响尾蛇是根据自己毒液的气味来追寻受伤的猎物的
(6)观察 调查 分类 建模(四空可互换,合理均可)
33.(每空2分,共10分)
(1)物种 林奈
(2)遗传 生物进化
(3)陆地生态系统
34.(每空1分,共10分)
(1)应激性
(2)生长 繁殖
(3)新陈代谢
(4)属于 生物 生物圈 陆地 湿地 海洋(后三空可互换)类群
高等植物
脊椎动物
昆虫
大型真菌
数量
936种
463种
1079种
164种
相关试卷
这是一份广东省梅州市兴宁市2023-2024学年七年级下学期期末生物学试题(原卷版),共9页。试卷主要包含了 2024年两会提出等内容,欢迎下载使用。
这是一份广东省梅州市兴宁市2023-2024学年七年级下学期期末生物学试题(解析版),共23页。试卷主要包含了 2024年两会提出等内容,欢迎下载使用。
这是一份广东省梅州市兴宁市2023-2024学年七年级下学期期末生物学试题(原卷版+解析版),文件包含广东省梅州市兴宁市2023-2024学年七年级下学期期末生物学试题原卷版docx、广东省梅州市兴宁市2023-2024学年七年级下学期期末生物学试题解析版docx等2份试卷配套教学资源,其中试卷共32页, 欢迎下载使用。

