

内蒙古呼和浩特市第一中学2024-2025学年高一上学期第一次月考物理试卷(无答案)
展开满分100分 时间100分钟
一、单项选择题(本题共10小题,每小题3分,共30分.每小题给出的选项中只有一项符合题目要求)
1.女排是我校的传统优势项目,近年来,在各项比赛中,一中女排屡创佳绩.在如图所示的女排比赛中,下列说法中正确的是( )
A.研究女排比赛中运动员扣球的动作时,可将女排运动员视为质点
B.确定落在边线处的排球是否在界内时,可将排球视为质点
C.在运动员击球前的瞬间,排球相对于运动员是静止的
D.以站在场边的教练员为参考系,正在跳跃击球的1号运动员是运动的
2.我国运动员全红婵在2024年奥运会女子10米跳台跳水决赛中荣获冠军.下图为她在决赛中一次跳水时重心的运动轨迹和相关数据.将全红婵视为质点,将她的运动情况简化为竖直方向的运动.关于本次跳水她在空中的运动过程,下列说法正确的是( )
A.全红婵的位移大小为11.4mB.图中显示的空中运动时间1.6s指时刻
C.数据中的入水速度47.2km/h指的是平均速率
D.全红婵在空中运动时平均速度大小为约为6.25m/s
3.一个小球以3m/s的速度水平向左运动,碰到墙壁后仍以相同的速率沿同一直线反弹,小球与墙面作用的时间为0.1s.则小球在这段时间内的平均加速度为( )
A.,方向向左B.,方向向右
C.,方向向右D.0
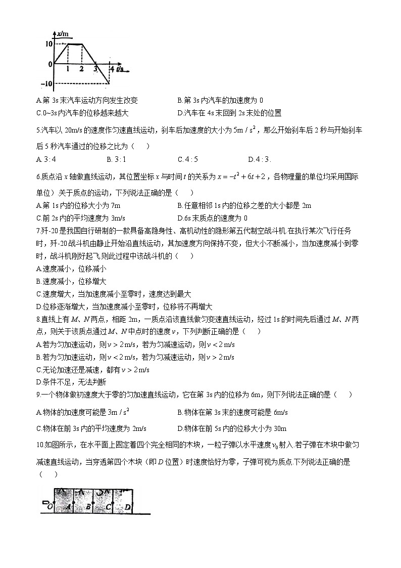
4.某品牌汽车在测试场进行直线行驶性能测试,测试车内所装位移传感器记录的数据经简化处理后得到位移x随时间t的变化关系如图所示.关于该测试车的说法正确的( )
A.第3s末汽车运动方向发生改变B.第3s内汽车的加速度为0
C.0~3s内汽车的位移越来越大D.汽车在4s末回到2s末处的位置
5.汽车以20m/s的速度作匀速直线运动,刹车后加速度的大小为,那么开始刹车后2秒与开始刹车后5秒汽车通过的位移之比为( )
A.B.C.D..
6.质点沿x轴做直线运动,其位置坐标x与时间t的关系为,各物理量的单位均采用国际单位).关于质点的运动,下列说法正确的是( )
A.第1s内的位移大小为7mB.任意相邻1s内的位移之差的大小都是2m
C.前2s内的平均速度为3m/sD.6s末质点的速度为0
7.歼-20是我国自行研制的一款具备高隐身性、高机动性的隐形第五代制空战斗机.在执行某次飞行任务时,歼-20战斗机由静止开始沿直线运动,其加速度方向保持不变,但大小不断减小,当加速度减小到零时,战斗机刚好起飞.则此过程中该战斗机的( )
A.速度减小,位移减小
B.速度减小,位移增大
C.速度增大,当加速度减小至零时,速度达到最大
D.位移逐渐增大,当加速度减小至零时,位移将不再增大
8.直线上有M、N两点,相距2m,一质点沿该直线做匀变速直线运动,经过1s的时间先后通过M、N两点,则关于该质点通过M、N中点时的速度v,下列判断正确的是( )
A.若为匀加速运动,则m/s,若为匀减速运动,则m/s
B.若为匀加速运动,则m/s,若为匀减速运动,则m/s
C.无论加速还是减速,都有m/s
D.条件不足,无法判断
9.一个物体做初速度大于零的匀加速直线运动,它在第3s内的位移为6m,则下列说法正确的是( )
A.物体的加速度可能是B.物体在第3s末的速度可能是6m/s
C.物体在前3s内的平均速度为2m/sD.物体在前5s内的位移大小为30m
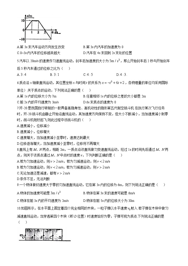
10.如图所示,在水平面上固定着四个完全相同的木块,一粒子弹以水平速度射入.若子弹在木块中做匀减速直线运动,当穿透第四个木块(即D位置)时速度恰好为零,子弹可视为质点.下列说法正确的是( )
A.子弹从O运动到D全过程的平均速度等于C点的瞬时速度
B.子弹通过每一部分时,速度变化量相同.
C.子弹到达各点的速率
D.子弹从进入每个木块到到达各点经历的时间
二、多项选择题(本题共6小题,每小题4分,共24分.每小题给出的选项中有多项符合题目要求,全部选对的得4分,选对但不全的得2分,有选错的得0分)
11.物体在做匀变速直线运动的过程中,在任何相等的时间间隔内,下列哪些量是相等的( )
A.位移B.加速度C.平均速度D.速度的
12.某物体沿直线运动,其图像如图所示,则下列说法中正确的是( )
A.第3s内和第5s内速度方向相反B.第5s内和第6s内加速度相同
C.第5s内速度和加速度方向相反D.第7s内速度和加速度方向相同
13.做匀减速直线运动的质点,它的加速度大小为a,初速度大小为,经过时间t速度减小到零,则它在这段时间内的位移大小可用下列哪些式子表示( )
A.B.C.D.
14.一辆汽车从静止开始由甲地出发,沿平直公路开往乙地,汽车先做匀加速运动,接着做匀减速运动,开到乙地刚好停止,其图象如图所示,那么和两段时间内( )
A.加速度大小之比为B.位移大小之比为
C.平均速度大小之比为D.平均速度大小之比为
15.一质点静止于坐标原点,时刻开始向右做匀加速直线运动,加速度大小为,经过时间,速度为,此时将加速度反向,大小改变为.物体又经过时间回到坐标原点,此时速度大小为.已知,则下列说法正确的是( )
A.B.C.D.
16.宇航员的训练、竞技体育的指导、汽车和电梯的设计等多种工作都用到急动度的概念,急动度用j表示,用来描述加速度变化的快慢,其定义式为.请你类比加速度的定义方式,分析以下说法正确的是( ).
A.急动度的单位是m/B.急动度的方向和加速度的方向相同
C.急动度大于零,表示物体的加速度在增大D.匀变速直线运动的急动度为零
三、实验题(每空2分,共16分)
17.为了测定气垫导轨上滑块的加速度,滑块上安装了宽度为1.0cm的遮光条.如图,滑块在牵引力作用下先后通过两个光电门,配套的数字计时器记录了遮光条通过第一光电门的时间为0.10s,通过第二个光电门的时间为0.02s,遮光条从开始遮住第一个光电门到开始遮住第二个光电门的时间t为2.0s.
(1)滑块经过第一个光电门和第二个光电门时的速度大小分别是________和________.
(2)该过程中滑块的加速度大小为________.(结果保留两位有效数字)
18.在“研究匀变速直线运动”的实验中:
(1)本实验中,除打点计时器(含纸带、复写纸)、小车、一端附有滑轮的长木板、细绳、钩码、导线及开关外,在下面的仪器和器材中,必须使用的有________.(填选项代号)
A.电压合适的50Hz交流电源B.电压可调的直流电源
C.刻度尺D.秒表E.天平
(2)实验过程中,下列做法正确的是________
A.先释放小车带动纸带运动,再接通电源B.先接通电源,再释放小车带动纸带运动
C.将接好纸带的小车停在靠近滑轮处D.将接好纸带的小车停在靠近打点计时器处
(3)如图给出了从0点开始,每5个点取一个计数点的纸带,其中0、1、2、3、4、5、6都为计数点.测得:cm,cm,cm,cm,cm,cm.那么:
①3计数点处的瞬时速度的大小是________m/s,加速度的大小是________m/.(结果保留2位有效数字)
②若当时电网中交变电流的频率是Hz,但是做实验的同学并不知道,那么由此测量计算出的加速度值比实际值偏________.(填“大”或“小”)
四.计算题(3小题,共30分)
19.(8分)某物体做初速度为1m/s的匀加速直线运动,前3秒内的位移为12m.求:
(1)物体的加速度;
(2)物体第3秒内的位移.
20.(10分)一物体从斜面底端的O点以4m/s的速度滑上光滑斜面做匀减速直线运动,2s后物体的速度大小减为2m/s,已知物体在斜面上向上运动和向下运动的加速度相同.求:
(1)物体的加速度;
(2)物体向上滑行的最大位移.
21.(12分)如图所示,在一条平直的公路上有等间距的五个点A、B、C、D、E,相邻两点间距离为,一辆汽车在公路上做匀加速直线运动,依次经过这五个点,已知汽车(车头最前端)通过AB段和BC段所用时间分别为3s和2s.试求:
(1)汽车的加速度a的大小;
(2)汽车(车头最前端)经过E点时的速度的大小;
(3)汽车经过CE段所需要的时间.
内蒙古乌海市第一中学2024-2025学年高一上学期第一次月考物理试卷(无答案): 这是一份内蒙古乌海市第一中学2024-2025学年高一上学期第一次月考物理试卷(无答案),共4页。
湖南省长沙市实验中学2024-2025学年高一上学期第一次月考物理试卷(无答案): 这是一份湖南省长沙市实验中学2024-2025学年高一上学期第一次月考物理试卷(无答案),共5页。
天津市耀华中学2024-2025学年高一上学期第一次月考物理题(无答案): 这是一份天津市耀华中学2024-2025学年高一上学期第一次月考物理题(无答案),共8页。试卷主要包含了单项选择题,多项选择题,计算题等内容,欢迎下载使用。