还剩3页未读,
继续阅读
所属成套资源:2024-2025学年高二上学期各地月考历史试题(73份)
成套系列资料,整套一键下载
河北省保定市部分高中2024-2025学年高二上学期10月联考历史试题
展开
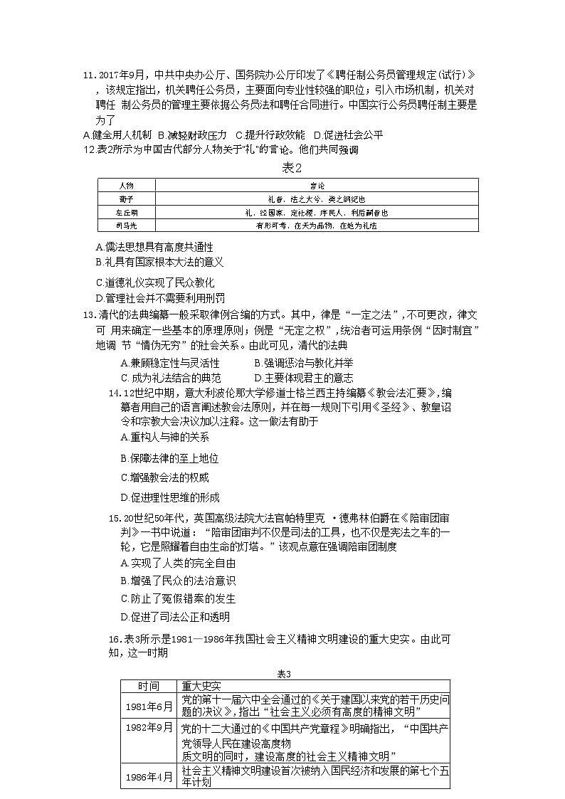
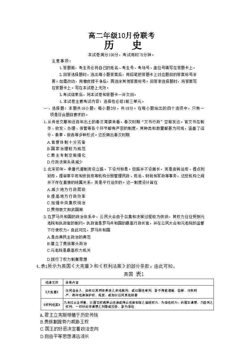
这是一份河北省保定市部分高中2024-2025学年高二上学期10月联考历史试题,共6页。试卷主要包含了本试卷主要考试内容等内容,欢迎下载使用。
相关试卷
河北省保定市部分高中2024-2025学年高二上学期10月联考历史试题:
这是一份河北省保定市部分高中2024-2025学年高二上学期10月联考历史试题,共6页。试卷主要包含了本试卷主要考试内容等内容,欢迎下载使用。
河北省保定市部分高中2024-2025学年高二上学期开学考试历史试题(Word版附答案):
这是一份河北省保定市部分高中2024-2025学年高二上学期开学考试历史试题(Word版附答案),文件包含河北省保定市部分高中2024-2025学年高二上学期开学考试历史试题docx、历史答案pdf等2份试卷配套教学资源,其中试卷共8页, 欢迎下载使用。
河北省保定市部分高中2024-2025学年高二上学期开学考试历史试题(解析版):
这是一份河北省保定市部分高中2024-2025学年高二上学期开学考试历史试题(解析版),共13页。试卷主要包含了本试卷主要考试内容, 英国哲学家洛克等内容,欢迎下载使用。

