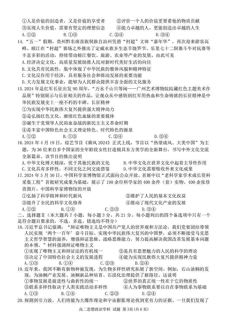
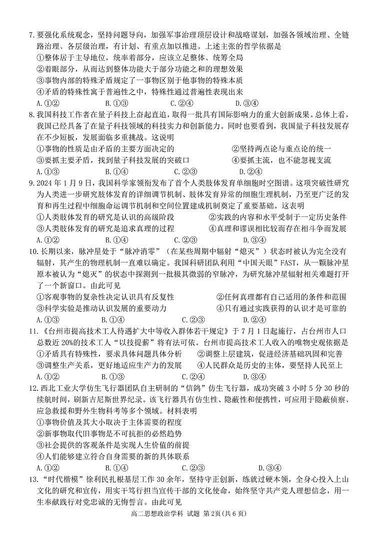
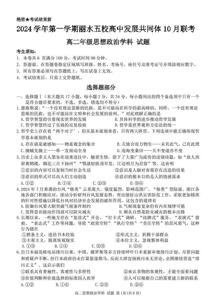
浙江省丽水五校高中发展共同体2024-2025学年高二上学期10月联考政治试题(PDF版附答案)
展开这是一份浙江省丽水五校高中发展共同体2024-2025学年高二上学期10月联考政治试题(PDF版附答案),文件包含丽水五校高中发展共同体2024学年高二第一学期10月联考政治pdf、丽水五校高中发展共同体2024学年高二第一学期10月联考政治答案pdf等2份试卷配套教学资源,其中试卷共8页, 欢迎下载使用。
相关试卷
这是一份浙江省丽水市“五校高中发展共同体”2024-2025学年高一上学期10月联考政治试题,文件包含浙江省丽水市“五校高中发展共同体”2024-2025学年高一上学期10月联考政治试题docx、高一政治答案pdf等2份试卷配套教学资源,其中试卷共10页, 欢迎下载使用。
这是一份江浙皖高中(县中)发展共同体2024-2025学年高三上学期10月联考政治试题(PDF版附答案),共8页。
这是一份浙江省丽水市五校高中发展共同体2023-2024学年高一下学期期中联考政治试题(原卷版+解析版),文件包含浙江省丽水市五校高中发展共同体2023-2024学年高一下学期期中联考政治试题原卷版docx、浙江省丽水市五校高中发展共同体2023-2024学年高一下学期期中联考政治试题解析版docx等2份试卷配套教学资源,其中试卷共27页, 欢迎下载使用。

