湖南省名校联考联合体2024-2025学年高一上学期第一次联考生物试题(Word版附解析)
展开一、选择题(本题共12小题,每小题2分,共24分。每小题只有一个选项符合题目要求。)
1. 下列关于细胞学说的建立过程及内容要点的叙述,正确的是( )
①细胞学说的主要建立者是施莱登和施旺
②一切生物都由细胞发育而来,并由细胞和细胞产物所构成
③细胞学说揭示了细胞的多样性和生物体结构的统一性
④细胞学说认为细胞分为原核细胞和真核细胞
⑤细胞学说使人们对生命的认识由细胞水平进入分子水平
⑥所有的细胞都来源于先前存在的细胞
A. ②③⑤B. ③④⑥C. ①②⑥D. ①⑥
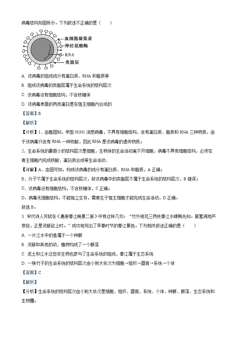
2. 甲型H1N1流感病毒的H和N分别指的是病毒表面的两大类蛋白质——血细胞凝集素和神经氨酸酶,病毒结构如图所示。下列叙述不正确的是( )
A. 该病毒的组成成分有蛋白质、RNA和脂质等
B. 组成该病毒的类脂层属于生命系统的结构层次
C. 该病毒没有细胞结构,不含核糖体
D. 该病毒表面的两类蛋白是在宿主细胞内合成的
3. 宋代诗人苏轼在《惠崇春江晚景二首》中有这样几句:“竹外桃花三两枝春江水暖鸭先知。蒌蒿满地芦芽短,正是河豚欲上时。”成功地写出了早春时节的春江景色。下列相关叙述正确的是( )
A. 一片江水中的鱼属于一个种群
B. 河豚和其他的动、植物构成了一个群落
C. 泥土和江水这些非生物也参与了生命系统的组成,春江属于生态系统
D. 一株竹子的生命系统的结构层次由小到大依次为细胞→组织→器官→系统→个体
4. 科学家发现一种嗜热好氧杆菌,长有许多触角(又叫集光绿色体),内含大量叶绿素,能在菌苔(细菌群落)上同其他细菌争夺阳光。下列相关叙述正确是( )
A. 该菌能利用光能进行光合作用,属于自养生物
B. 该菌细胞壁的主要成分是纤维素与果胶
C. 该菌属于原核生物,细胞内含有核糖体和染色体
D. 该菌生命活动所需能量主要来自线粒体
5. 对下列图示生物学实验的叙述正确的是( )
A. 若图①表示将显微镜镜头由a转换成b,则视野变亮,观察到的细胞数目减少
B. 若图②是低倍镜下观察到的洋葱根尖图像,则直接转动转换器即可观察清楚c细胞的特点
C. 若图③是在显微镜下观察细胞质流动,发现细胞质的流动方向是逆时针,则实际上细胞质的流动方向也是逆时针
D. 当图④的放大倍数由100倍变为400倍时,视野中将只能看到32个细胞
6. 下图是人们常见的几种单细胞生物。据图分析,下列说法错误的是( )
A. 眼虫、衣藻和绿色开花植物都含有叶绿体,能进行光合作用
B. 与哺乳动物细胞的结构类似的生物是变形虫和草履虫
C. 大肠杆菌、蓝细菌和酵母菌都属于细菌,为原核生物
D. 从进化的角度看,眼虫可能是与动植物的共同祖先很接近的生物
7. 疟疾是疟原虫寄生于人体红细胞等而引起的疾病,2015年的诺贝尔生理学或医学奖获得者——中国女科学家屠呦呦从青蒿中提取的青蒿素能干扰疟原虫表膜—线粒体的功能,阻断疟原虫宿主红细胞为其提供营养,使疟原虫较快出现饥饿,迅速形成自噬泡,并不断排出体外,从而使其因损失大量细胞质而死亡。下列相关叙述正确的是( )
A. 疟原虫寄生于人体内,从生态系统的组成来看,可以视为分解者
B. 在青蒿素的作用下,红细胞运输营养物质的速率明显下降
C. 疟原虫是一种原核生物,没有以核膜为界限的细胞核
D. 在青蒿素的作用下,疟原虫的能量供应会受到影响
8. 关于真核生物中叶绿体的起源,科学家提出一种解释:叶绿体的祖先是原核生物蓝细菌被原始真核细胞摄入胞内,在共生关系中,蓝细菌为宿主细胞完成光合作用,而宿主细胞为其提供营养条件,即“内共生起源学说”(下图所示)。以下哪项证据不支持这一学说( )
A. 叶绿体中的DNA呈裸露环状,与蓝细菌DNA相似
B. 叶绿体内的蛋白质,少数几种由叶绿体DNA指导合成,绝大多数由核DNA指导合成
C. 叶绿体核糖体的组成(大、小亚基)与蓝细菌的相同而与真核细胞的不同
D. 叶绿体的外膜成分与真核细胞膜最相似、内膜成分与蓝细菌细胞膜最相似
9. 下图是活细胞中三种元素含量或三种化合物的扇形图,下表是几种细胞中六种大量元素的百分比含量。下列叙述错误的是( )
A. 若扇形图代表化合物的含量,则甲既可以作为良好的溶剂也可以组成细胞结构
B. 若扇形图代表元素的含量,则糖类物质一般只含甲、乙、丙三种元素
C. 由表中数据可以看出,在玉米细胞(干重)中所占比例明显高于人细胞(干重)中的元素是O,发生这种差异的一个主要原因是组成玉米细胞的化合物中糖类较多
D. 铁、锌都属于微量元素,它们的生理功能可被其他元素替代
10. 水分子的结构特点决定了它具有多种多样的功能。下列相关叙述错误的是( )
A. 水是极性分子,带电分子(或离子)易与水结合,因此水是一种良好的溶剂
B. 由于氢键的存在,使水具有高比热容,对于维持生命系统的稳定性十分重要
C. 自由水和结合水是水的两种存在形式,它们都能参与细胞内的生物化学反应
D. 自由水与结合水的比例处于动态变化中,有利于生物体适应环境的多种变化
11. 无机盐是动物体不可缺少的营养物质,下列叙述错误的是( )
A. 人体细胞酸碱平衡的维持离不开无机盐离子的参与
B. 无机盐是构成细胞内某些重要化合物的组成成分,如镁参与血红蛋白的组成
C. 食物中缺碘可能会导致地方性甲状腺肿,因此应适量食用加碘食物
D. 人体内Na+缺乏会引起神经、肌肉细胞的兴奋性降低,引发肌肉酸痛无力
12. 南极雌帝企鹅产蛋后,由雄帝企鹅负责孵蛋,孵蛋期间不进食。下列叙述错误的是( )
A. 帝企鹅的多糖合成过程中有水的产生
B. 帝企鹅体内含量最多的化合物是蛋白质
C. 雄帝企鹅孵蛋期间主要靠消耗体内脂肪来供能
D. 帝企鹅血液中葡萄糖含量低于正常值时,可由肝脏中的糖原分解产生葡萄糖来补充
二、选择题(本题共4小题,每小题4分,共16分。每小题备选答案中,有一个或一个以上符合题意的正确答案。每小题全部选对得4分,少选得2分,多选、错选、不选得0分。)
13. 在一定条件下,斐林试剂可与葡萄糖反应生成砖红色沉淀,去除沉淀后的溶液蓝色变浅,测定其吸光值可用于计算葡萄糖含量。下表是用该方法检测不同样本的结果。下列叙述正确的是( )
A. 苹果组织样液可作为鉴定植物组织内还原糖的实验材料
B. 去除沉淀后蓝色溶液的吸光值与葡萄糖含量呈正相关
C. 若某样本的吸光值为0.578,则其葡萄糖含量大于0.4mg/mL
D. 该实验中需将试管进行水浴加热
14. 蓖麻种子富含脂肪。某研究小组将蓖麻种子置于黑暗及其他各项条件均适宜的环境中培养。定期检查萌发种子(含幼苗)的干重以及部分物质的含量的变化情况结果如图所示。据图分析,下列相关叙述正确的是( )
A. 在蓖麻种子萌发过程中,油脂可以转化成糖类
B. 第6~10天蓖麻种子的干重减少与呼吸作用消耗有机物有关
C. 前6天蓖麻种子的干重增加,导致种子干重增加的主要元素是C
D. 相较于水稻等淀粉类种子,蓖麻种子适宜播种浅一些
15. 下列图中对动植物体内糖类、脂质的分类,正确的是( )
A. B. C. D.
16. 为探究植物应对不良环境的生存策略,科研人员以水茄幼苗为材料,分别在缺N、P、K的完全培养液中培养,观察并记录其生长差异,结果如表所示。下列说法正确的是( )
A. 缺N组叶片中叶绿素减少,可能是由于叶绿素合成需要N元素的参与
B. 缺P和缺K组叶片中叶绿素均会减少,根系活力不一定减弱
C. 在缺N和缺K条件下,水茄根系应对不良环境的生存策略不同
D. 补充有机肥可改善植物生长状况,原因可能是肥料中的N、P、K可被植物利用
三、非选择题(本题共4小题,共60分。)
17. 白洋淀蕴含着丰富的动植物资源,芦苇荡、荷花淀、白鹭、丹顶鹤等,其景色犹如人间仙境,吸引着大批的游客。该地区部分生物与环境的关系如下图所示,请结合生物学知识来回答以下问题:
(1)芦苇、白鹭、丹顶鹤等动植物的各种生理活动是以______为基础的,其生长发育是以______为基础的,这些情况说明了细胞是生命活动的基本单位,生命活动离不开细胞,则下列事实或证据符合这一观点的是( )
A.变形虫是单细胞生物,能进行摄食和运动
B.荷花的生长发育离不开细胞的增殖和分化
C.当敌害来临时,丹顶鹤惊飞,需要神经细胞和肌肉细胞的协调配合
D.芦苇离体叶绿体在一定条件下能释放氧气
(2)与图中细菌相比,白鹭和丹顶鹤特有的生命系统结构层次是______。
(3)由于生活垃圾与工业废水的排放,白洋淀水华现象频繁发生,水体严重发臭,试从水体富营养化的角度,阐述水体严重发臭的原因是_______。
(4)为对水华现象进行治理,科学家取水样对白洋淀菌群种类进行鉴定,在培养基上观察到有一个大肠杆菌菌落,则该菌落属于生命系统结构层次中的______。
18. 如图是显微镜下观察到的图像示意图,其中C是支原体的结构模式图。请据图回答下列问题。
(1)图中能进行光合作用的是______(填图中序号),物质基础是因为其含______(填色素)。
(2)酵母菌区分于A的主要结构特点是酵母菌______。虽然原核细胞与真核细胞在形态上多种多样,但是它们的基本结构具有高度的统一性,这种统一性主要表现在______(答出两点)。
(3)C属于______(填“原核”或“真核”)细胞,可引起支原体肺炎。青霉素通过干扰细菌细胞壁的合成导致细菌裂解,从而达到杀菌的目的,故临床上常用青霉素治疗肺炎,但青霉素无法治疗支原体引起的肺炎,试分析其原因_________,临床上常用其他类抗生素药物治疗支原体肺炎,试分析这些药物治疗的可能机理________。
19. 发生矿难后,政府都以最快速度进行救援,打通生命通道,向被困人员输送水和营养液。人体所需要的营养物质主要是水、无机盐、维生素、糖类、脂质和蛋白质。这些营养物质在人体细胞中有着重要的作用。
(1)被运送的牛奶、奶粉中都添加钙、铁等元素。如果人体血液中钙离子的含量太低,会出现抽搐现象,这说明无机盐的生理作用是______。
(2)俗话说,“一方水土养一方人”,饮水是提供人体必需的矿物质和微量元素的重要途径之一。在天然无污染的泉水中,含有Cu、K、Ca、Zn、P、Mg、Fe等人体必需元素,其中属于大量元素的是______。
(3)下表是C、H、O、N、P、S占人体细胞干重和鲜重的百分比,请分析回答下列问题:
以上元素中鲜重百分比明显比干重百分比含量多的是O元素和______元素,细胞干重碳含量多主要与有机化合物有关,细胞中有机化合物包括_______。
(4)组成细胞的化学元素在地壳中都普遍存在,没有一种化学元素是细胞所特有的,这一事实说明生物界与非生物界具有______。但同一元素在细胞和地壳中的含量相差甚远,如在岩石圈中,C的含量仅为0.087%,而在人体细胞鲜重中,C的含量达到18%,这一事实说明生物界和非生物界具有_______。
20. 植物的生长发育和产量在很大程度上取决于种子的质量。图甲表示小麦种子形成、成熟过程中测定(开花后数天)种子中主要物质的变化,图乙表示小麦种子萌发过程中各种糖类含量的变化。请据图回答下列问题。
(1)植物细胞中的水通常以结合水和自由水两种形式存在。种子在成熟过程中,______水含量所占比逐渐上升,抗逆性增强;而在萌发过程中,种子吸水后,种子中的水主要是以______的形式存在。
(2)据图甲分析得知小麦成熟种子中主要的营养物质是______,它主要是由_________转化生成。
(3)根据上图乙检测结果分析,小麦种子萌发12小时后,还原糖的量______,发生这一变化的原因是______,种子萌发20小时后,蔗糖含量下降的原因是______。
(4)某同学查阅资料得知,大豆种子在萌发过程中蛋白质含量会升高,并设计实验验证了该结论,请完善其实验思路并预期实验结果:实验思路:取等量萌发前、萌发中和萌发后的大豆种子磨成匀浆,分别置于A、B、C三支试管中,用______鉴定,观察并比较各试管中溶液的颜色及深浅。预期实验结果:___________。元素
O
C
H
N
P
S
玉米细胞(干重)
44.43
43.57
6.24
1.46
0.2
0.17
人细胞(干重)
14.62
55.99
7.46
9.33
3.11
0.78
人活细胞
65
18
10
3
1.4
0.3
样本
①
②
③
④
⑤
⑥
吸光值
0.616
0.606
0.595
0.583
0.571
0564
葡萄糖含量(mg/mL)
0
0.1
0.2
0.3
0.4
0.5
老叶叶绿素
/mg·g-1
嫩叶叶绿素
/mg·g-1
总根长
/cm
根总体积
/cm3
根系活力相对值
对照组
0.16
0.26
35
4.5
651
缺N组
0.07
016
47
2.9
242
缺P组
0.15
0.37
38
3.5
560
缺K组
0.12
0.22
34
3.2
940
元素
O
C
H
N
P
S
占细胞干重的百分比(%)
14.62
55.99
7.46
9.33
3.11
0.78
占细胞鲜重的百分比(%)
65
18
10
3
1.4
0.3
湖南省名校联考联合体2024-2025学年高二上学期10月月考生物试题(Word版附解析): 这是一份湖南省名校联考联合体2024-2025学年高二上学期10月月考生物试题(Word版附解析),文件包含湖南省名校联考联合体2024-2025学年高二上学期10月月考生物试题Word版含解析docx、湖南省名校联考联合体2024-2025学年高二上学期10月月考生物试题Word版无答案docx等2份试卷配套教学资源,其中试卷共28页, 欢迎下载使用。
[生物]湖南省名校联考联合体2024~2025学年高一上学期第一次联考月考试题(含答案): 这是一份[生物]湖南省名校联考联合体2024~2025学年高一上学期第一次联考月考试题(含答案),共9页。
湖南省名校联盟2024-2025学年高一上学期新生开学联考生物试题(Word版附解析): 这是一份湖南省名校联盟2024-2025学年高一上学期新生开学联考生物试题(Word版附解析),文件包含湖南省名校联盟2024-2025学年高一上学期开学考试生物试题Word版含解析docx、湖南省名校联盟2024-2025学年高一上学期开学考试生物试题Word版无答案docx等2份试卷配套教学资源,其中试卷共30页, 欢迎下载使用。

