所属成套资源:高中生物新教材同步必修第一册课件PPT+讲义(教师版+学生版)
高中生物人教版 (2019)必修1《分子与细胞》第5节 核酸是遗传信息的携带者完美版课件ppt
展开
这是一份高中生物人教版 (2019)必修1《分子与细胞》第5节 核酸是遗传信息的携带者完美版课件ppt,文件包含第2章第5节核酸是遗传信息的携带者pptx、第2章作业8核酸是遗传信息的携带者练习docx、第2章第5节核酸是遗传信息的携带者教师版docx、第2章第5节核酸是遗传信息的携带者学生版docx等4份课件配套教学资源,其中PPT共60页, 欢迎下载使用。
核酸是遗传信息的携带者
1.通过对核酸的结构和功能的学习,形成结构和功能观。2.通过DNA和RNA的比较,形成比较与分类的科学思维方法。3.通过分析核酸的多聚体的连接模式图,强化模型构建与解读能力。4.基于生物大分子以碳链作为基本骨架,能够从结构与功能相适应的视角,解释细胞由多种有机分子组成,这些分子是执行各项生命活动的物质基础。5.关注DNA指纹技术在亲子鉴定和刑事侦查中的应用。
一、核酸的种类、分布及其组成
二、生物大分子以碳链为骨架
核酸的种类、分布及其组成
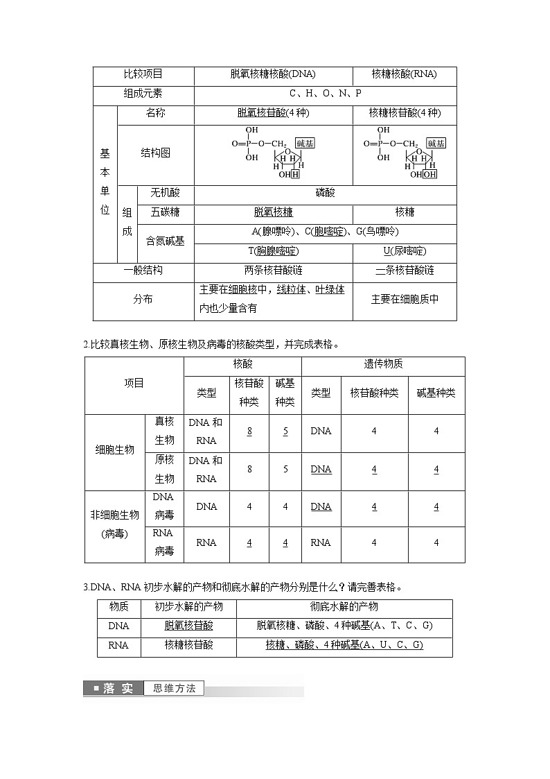
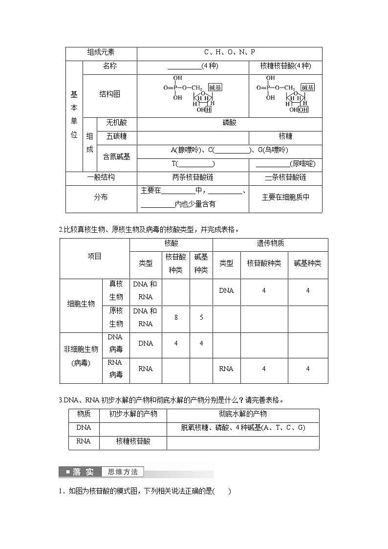
1.种类:一类是脱氧核糖核酸,简称 ;另一类是 ,简称RNA。2.分布:真核细胞的DNA主要分布在 中, 内也含有少量的DNA。RNA主要分布在 中。
3.核酸是由核苷酸连接而成的长链(1)核酸的基本组成单位——核苷酸①组成
a.脱氧核苷酸:构成 的基本单位。
b.核糖核苷酸:构成 的基本单位。
(2)DNA和RNA的区别①分子组成的不同a.DNA的五碳糖是 ,而RNA特有的则是核糖。b.DNA特有的碱基是 ,而RNA特有的则是 。②分子结构的不同DNA是由 连接而成的长链,一般由 条链构成,RNA则是由 连接而成的长链,一般由 条链构成。(3)通过DNA指纹获得遗传信息的根本原因生物的遗传信息储存在 中,而且每个个体的_______________ 各有特点(特异性)。
(4)核酸的多样性及功能①多样性的原因:核苷酸 不同和 多样。②功能a.核酸是细胞内携带 的物质。b.核酸在生物体的 和 中具有极其重要的作用。
(1)真核细胞的RNA只分布在细胞质中( )(2)真、原核细胞内均有两种核酸( )(3)核酸分子中,五碳糖∶磷酸∶含氮碱基=1∶1∶1( )(4)构成DNA的脱氧核苷酸有4种,构成RNA的核糖核苷酸有4种( )
提示 真核细胞的细胞核中也含有RNA。
(5)DNA中遗传信息的多样性主要取决于脱氧核苷酸的种类( )
提示 DNA中遗传信息的多样性主要取决于脱氧核苷酸的数量和排列顺序。
任务一:整理归纳核酸的结构、分布和水解产物1.整理归纳核酸的结构层次、分布。
2.比较真核生物、原核生物及病毒的核酸类型,并完成表格。
3.DNA、RNA初步水解的产物和彻底水解的产物分别是什么?请完善表格。
核糖、磷酸、4种碱基(A、U、C、G)
1.如图为核苷酸的模式图,下列相关说法正确的是A.DNA与RNA的不同点只体现在②处B.若②为核糖,则③可以是胸腺嘧啶C.在人类免疫缺陷病毒中核苷酸共有8种D.人体内的③有5种,②有2种
2.如图为某种核苷酸(已知图甲的右上角部分为腺嘌呤)和某核苷酸链(图乙)示意图,请据图回答问题:(1)图甲中该核苷酸的名称为____________________,该核苷酸是构成哪一种核酸的基本原料?______。
(2)请指出图甲中哪一位置上的氧去掉后便可成为合成细菌遗传物质的基本原料:_____(填序号)。
(3)图乙中1、2、3的中文名称分别是______、__________、_______。
(4)通常由图乙中____条核苷酸链构成一个______分子。
(5)在豌豆的叶肉细胞中,由A、C、T、U 4种碱基参与构成的核苷酸共有___种。
生物大分子以碳链为骨架
1.单体和多聚体生物大分子是由许多基本单位连接而成的,这些基本单位称为 ,这些生物大分子又称为单体的多聚体。
2.生物大分子以碳链为基本骨架的原因:每一个单体都以_____________ 为基本骨架,由许多单体连接成多聚体。3.碳的重要作用: 是生命的核心元素。4.细胞是由化学元素和化合物构成的(1)以碳链为骨架的 等生物大分子,构成细胞生命大厦的基本框架。(2) 提供了生命活动的重要能源。
(3) 与其他物质一起,共同承担着构建细胞、参与细胞生命活动等重要功能。(4)细胞中的化合物, 处在不断变化之中,但又保持相对稳定,以保证细胞生命活动的正常进行。
脂肪不属于生物大分子的原因:脂肪类化合物是由甘油和脂肪酸结合而成的,而且脂肪的分子量与蛋白质、核酸、多糖相比小很多,一般不称其为生物大分子。
(1)构成生物大分子的单体在排列顺序上并不都具有多样性( )
提示 组成蛋白质的氨基酸有21种,构成任意一种核酸的单体都有4种,因此,蛋白质和核酸的单体在排列顺序上具有多样性,而淀粉的单体是葡萄糖,只有一种,因此在排列顺序上不具有多样性。
提示 由葡萄糖构成的生物大分子有淀粉、纤维素、糖原,其中淀粉、糖原是储能物质,纤维素是构成植物细胞壁的主要成分。
(2)由基本单位葡萄糖构成的生物大分子都是植物细胞壁的主要成分( )
(3)多聚体最终水解的产物不一定是单体( )
提示 多聚体最终水解的产物不一定是单体,如核酸初步水解的产物是单体核苷酸,而彻底水解的产物是磷酸、五碳糖和含氮碱基。
任务二:辨析细胞中的有机物1.生物大分子是由多个单体连接形成的多聚体。如图是细胞内生物大分子的合成模式图。请据图思考回答下列问题:(1)若图中的单体是葡萄糖,则其在植物细胞中构成的生物大分子和在人体细胞中构成的生物大分子分别是什么?
提示 由单体葡萄糖构成的生物大分子是多糖,在植物细胞中的多糖是纤维素和淀粉,在人体细胞中的多糖是糖原。
(2)若图中的单体是氨基酸,决定其多聚体具有多样性的直接原因是什么?
提示 由氨基酸构成的多聚体是蛋白质,决定蛋白质具有多样性的直接原因是氨基酸的种类、数目和排列顺序不同,肽链的盘曲、折叠方式及其形成的空间结构不同。
(3)多糖和核酸都是由许多单体组成的多聚体,试从组成二者单体种类的角度分析,为什么核酸是遗传信息的携带者,而多糖不是?
提示 构成多糖的单体没有种类的差异,形成的多聚体没有顺序性;构成核酸的单体有种类的差异,形成的多聚体有顺序性。
2.请根据元素组成判断细胞内的有机物种类。(1)只含C、H、O→ 。(2)除C、H、O、N外,有的还含有S→ 。(3)只含有C、H、O、N、P→ 。3.组成细胞的化合物,具有物种特异性的物质有哪些?
提示 具有物种特异性的物质是蛋白质和核酸。
3.如图表示细胞内不同化学元素所组成的化合物。以下说法不正确的是A.若图中①为某种多聚体,则①可具有信息传递的作用B.若②分布于内脏器官周围,则②可具有缓冲和减压的 作用C.若③为某种多聚体,则③一定是DNAD.若④存在于昆虫的外骨骼中,则④可能是几丁质
4.生命科学常用图示表示微观物质的结构,图1~3分别表示植物细胞中常见的三种有机物,则图1~3可分别表示A.多肽、RNA、淀粉B.DNA、RNA、纤维素C.DNA、蛋白质、糖原D.蛋白质、核酸、糖原
题组一 核酸的种类及其分布1.(2024·眉山高一期末)“核酸”,顾名思义,就是从细胞核中提取的具有酸性的物质,下列有关核酸的叙述,正确的是A.核酸分为脱氧核糖核酸(DNA)和核糖核苷酸(RNA)两大类B.真核细胞的DNA只分布在细胞核中,RNA只分布在细胞质中C.具有细胞结构的生物才含有核酸D.线粒体、叶绿体中也含有DNA
2.下列有关核酸分布的叙述,正确的是A.SARS病毒中的RNA主要分布在细胞质中B.真核细胞的DNA和RNA全部分布在细胞核中C.原核细胞的DNA主要存在于细胞核中D.人体细胞中的RNA主要分布在细胞质中
题组二 核酸是由核苷酸连接而成的长链3.下列各图能正确表示核苷酸结构的是
4.有关下列概念图的叙述,不正确的是A.①表示含氮碱基B.②表示核糖C.④表示脱氧核苷酸D.组成DNA的元素有5种
5.如图为DNA和RNA化学成分的比较概念图,图中阴影部分表示A.脱氧核糖、鸟嘌呤、腺嘌呤、磷酸B.胸腺嘧啶、腺嘌呤、磷酸C.核糖、脱氧核糖、磷酸D.胞嘧啶、鸟嘌呤、腺嘌呤、磷酸
6.DNA指纹技术在案件侦破工作中有着重要作用,从案发现场提取DNA样品,可为案件侦破提供证据,其中的生物学原理是A.不同人体内的DNA所含的碱基种类不同B.不同人体内的DNA所含的五碳糖和磷酸不同C.不同人体内的DNA的空间结构不同D.不同人体内的DNA所含的脱氧核苷酸排列顺序不同
题组三 生物大分子以碳链为骨架7.下列关于生物大分子的叙述,不正确的是A.生物大分子的主要功能是为细胞提供能量B.核酸是储存遗传信息、控制蛋白质合成的生物大分子C.淀粉、糖原、纤维素都是生物大分子D.多糖、蛋白质等生物大分子体现了“碳是生命的核心元素”
8.0~9,10个数字可以有若干不同位数的组合;a~z,26个字母可以构成若干不同的单词;相似地,以碳链为基本骨架的小分子单体也能构成许多不同的多聚体,模式图如下。下列有关说法正确的是A.若图中S1、S2、S3、S4……为同一种单体, 则该多聚体可以表示淀粉B.多聚体多糖的单体都是葡萄糖C.若图中单体表示氨基酸,则形成此长链时所有氨基和羧基都参与脱水缩合D.若图中多聚体为DNA,构成其的脱氧核糖的组成元素为C、H、O、N、P
9.(2024·清远高一期末)硒代半胱氨酸的化学式为C3H7NO2Se,在人体中硒含量很少,合成硒代半胱氨酸的原料需不断从食物中获取。下列说法错误的是A.硒代半胱氨酸是必需氨基酸,该氨基酸的R基 为—CH3SeB.硒代半胱氨酸中有一个氨基和一个羧基,氨基 酸的基本性质与其R基有关C.硒代半胱氨酸在肽链中的位置改变时,相应蛋白质的功能可能发生变化D.两个硒代半胱氨酸分子脱水缩合过程产生的H2O中的氧只来源于羧基
10.核酸是由许多核苷酸聚合成的生物大分子,为生命的最基本物质之一,如图为某核苷酸链片段的示意图,下列相关叙述错误的是A.图示化合物的元素组成共有5种B.图中化合物含胞嘧啶核糖核苷酸C.图示化合物的核苷酸序列中储存着遗传信息D.图示化合物在细胞核和细胞质中均能找到
11.(2024·襄阳高一期末)如图是生物体内核苷酸的结构模式图,下列相关叙述正确的是A.若a为核糖,则m有4种,分别是A、T、G、CB.在HIV中可以检测到2种a、5种m、8种bC.构成人体的遗传物质共有8种b、2种a、5种mD.若m为鸟嘌呤,则b的名称是鸟嘌呤核糖核苷酸或鸟嘌呤脱氧核苷酸
12.鲤鱼春季病毒血症病是一种由弹状病毒引起的常在鲤科鱼类中流行的疾病。该病毒外包一层囊膜,内含一条单链RNA。下列相关叙述不合理的是A.该弹状病毒的组成元素一定含有C、H、O、N、PB.该弹状病毒的RNA初步水解产物有4种核糖核苷酸C.鲤科鱼类的遗传物质与该弹状病毒的遗传物质相同D.该弹状病毒的遗传物质彻底水解可得到6种水解产物
13.下列关于生物遗传物质的叙述,正确的是A.只有细胞内的核酸才是携带遗传信息的物质B.分子大小相同、碱基含量相同的核酸分子所携带的遗传信息一定相同C.有细胞结构的生物以DNA为遗传物质,病毒以RNA为遗传物质D.大肠杆菌体内既有DNA又有RNA,但以DNA作为遗传物质
14.如图表示细胞内某些有机物的元素组成和功能关系,其中A、B代表元素,Ⅰ、Ⅱ、Ⅲ、Ⅳ是生物大分子,图中X、Y、Z、P分别为构成生物大分子的基本单位。请回答下列问题:(1)图中A、B分别代表的元素是___、___,Ⅱ的中文名称是_____________,Z的名称是___________。
通式为_____________,Ⅳ具有多样性的直接原因除与P的_____________________有关,还与_______________________________________有关。
(2)构成生物大分子的单体X、Y、Z、P中不具多样性的有___;P的结构
肽链的盘曲、折叠方式及其形成的空间结构
(3)Ⅴ是由______和脂肪酸发生反应形成的,适合作为储能物质的原因是______原子含量较少,_______原子含量较多;相同质量的Ⅴ比Ⅰ所含的能量___。
15.埃博拉病毒能引发人患急性出血性传染病,现欲探究埃博拉病毒的核酸是DNA还是RNA。请完成下列实验设计:材料用具:显微注射器,埃博拉病毒的核酸提取液,活鸡胚,DNA水解酶,RNA水解酶。主要实验步骤:步骤1:培养、分离并提取埃博拉病毒核酸,并将核酸提取液分成相同的三组,A组不作处理,B组加入一定量的DNA水解酶,C组______________________。
步骤2:取等量的活鸡胚分成A、B、C三组,用显微注射技术向A组注射埃博拉病毒的核酸提取液,再分别向B、C两组活鸡胚中注射有关物质。步骤3:分别从培养后的活鸡胚中抽取出样品,检测是否产生埃博拉病毒。试回答下列问题:(1)实验中使用活鸡胚培养病毒的原因是________________________。步骤1中C组的操作是_______________________。(2)步骤2中,A组处理起_____________作用。
病毒只能寄生在活细胞中
加入等量的 RNA水解酶
相关课件
这是一份高中生物人教版 (2019)必修1《分子与细胞》第2章 组成细胞的分子第4节 蛋白质是生命活动的主要承担者一等奖ppt课件,文件包含第2章第4节蛋白质是生命活动的主要承担者pptx、第2章作业7蛋白质是生命活动的主要承担者练习docx、第2章第4节蛋白质是生命活动的主要承担者教师版docx、第2章第4节蛋白质是生命活动的主要承担者学生版docx等4份课件配套教学资源,其中PPT共60页, 欢迎下载使用。
这是一份高中生物人教版 (2019)必修1《分子与细胞》第3节 细胞中的糖类和脂质优质课课件ppt,文件包含第2章第3节细胞中的糖类和脂质pptx、第2章作业6细胞中的糖类和脂质练习docx、第2章第3节细胞中的糖类和脂质教师版docx、第2章第3节细胞中的糖类和脂质学生版docx等4份课件配套教学资源,其中PPT共60页, 欢迎下载使用。
这是一份生物第2节 细胞中的无机物公开课ppt课件,文件包含第2章第2节细胞中的无机物pptx、第2章作业5细胞中的无机物练习docx、第2章第2节细胞中的无机物教师版docx、第2章第2节细胞中的无机物学生版docx等4份课件配套教学资源,其中PPT共60页, 欢迎下载使用。

