


安徽省肥东县2024年数学九上开学教学质量检测模拟试题【含答案】
展开
这是一份安徽省肥东县2024年数学九上开学教学质量检测模拟试题【含答案】,共28页。试卷主要包含了选择题,填空题,解答题等内容,欢迎下载使用。
一、选择题(本大题共8个小题,每小题4分,共32分,每小题均有四个选项,其中只有一项符合题目要求)
1、(4分)如图,菱形的边长为2,∠ABC=45°,则点D的坐标为( )
A.(2,2)B.(2+,)C.(2,)D.(,)
2、(4分)在式子,,,中,x可以取1和2的是( )
A.B.C.D.
3、(4分)点E是正方形ABCD对角线AC上,且EC=2AE,Rt△FEG的两条直角边EF、EG分别交BC、DC于M、N两点,若正方形ABCD的边长为a,则四边形EMCN的面积( )
A.a2B.a2C.a2D.a2
4、(4分)若顺次连接四边形各边中点所得到的四边形是菱形,则该四边形一定是( )
A.矩形B.对角线相等的四边形
C.正方形D.对角线互相垂直的四边形
5、(4分)方程x(x﹣1)=x的解是( )
A.x=0B.x=2C.x1=0,x2=1D.x1=0,x2=2
6、(4分)下列图形既是中心对称图形又是轴对称图形的是( )
A.B.C.D.
7、(4分)有一人患了流感,经过两轮传染后共有100人患了流感,那么每轮传染中,平均一个人传染的人数( )
A.8人B.9人C.10人D.11人
8、(4分)在直角坐标系中,函数与的图像大数是( )
A.B.
C.D.
二、填空题(本大题共5个小题,每小题4分,共20分)
9、(4分)若菱形的周长为14 cm,一个内角为60°,则菱形的面积为_____cm1.
10、(4分)每张电影票的售价为10元,某日共售出x张票,票房收入为y元,在这一问题中,_____是常量,_____是变量.
11、(4分)将二元二次方程化为两个一次方程为______.
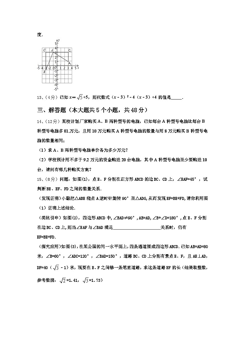
12、(4分)如图,在坐标系中,有,且A(﹣1,3),B(﹣3,﹣1),C(﹣3,3),已知是由旋转得到的.请写出旋转中心的坐标是____,旋转角是____度.
13、(4分)已知x=+5,则代数式(x﹣3)2﹣4(x﹣3)+4的值是_____.
三、解答题(本大题共5个小题,共48分)
14、(12分)某校计划厂家购买A、B两种型号的电脑,已知每台A种型号电脑比每台B种型号电脑多01.万元,且用10万元购买A种型号电脑的数量与用8万元购买B种型号电脑的数量相同;
(1)求A、B两种型号电脑单价各为多少万元?
(2)学校预计用不多于9.2万元的资金购进20台电脑,其中A种型号电脑至少要购进10台,请问有哪几种购买方案?
15、(8分)问题:如图(1),点E、F分别在正方形ABCD的边BC、CD上,∠EAF=45°,试判断BE、EF、FD之间的数量关系.
(发现证明)小聪把△ABE绕点A逆时针旋转90°至△ADG,从而发现EF=BE+FD,请你利用图(1)证明上述结论.
(类比引申)如图(2),四边形ABCD中,∠BAD≠90°,AB=AD,∠B+∠D=180°,点E、F分别在边BC、CD上,则当∠EAF与∠BAD满足 关系时,仍有EF=BE+FD.
(探究应用)如图(3),在某公园的同一水平面上,四条通道围成四边形ABCD.已知AB=AD=80米,∠B=60°,∠ADC=120°,∠BAD=150°,道路BC、CD上分别有景点E、F,且AE⊥AD,DF=40(﹣1)米,现要在E、F之间修一条笔直道路,求这条道路EF的长(结果取整数,参考数据:=1.41,=1.73)
16、(8分)已知关于x的方程x2-6x+m2-3m-5=0一个根是-1,求方程的另一个根和m的值.
17、(10分)某产品成本为400元/件,由经验得知销售量与售价是成一次函数关系,当售价为800元/件时能卖1000件,当售价1000元/件时能卖600件,问售价多少时利润最大?最大利润是多少?
18、(10分)如图,在中,,平分,于.
(1)求证:;
(2)若,,求的面积.
B卷(50分)
一、填空题(本大题共5个小题,每小题4分,共20分)
19、(4分)若三角形的三边a,b,c满足,则该三角形的三个内角的度分别为____________.
20、(4分)将直线y=2x+1向下平移3个单位长度后所得直线的表达式是 ______.
21、(4分)如图所示的围棋盘放在平面直角坐标系内,黑棋A的坐标为(1,2),那么白棋B的坐标是_____.
22、(4分)如图,两张等宽的纸条交叉叠放在一起,若重叠都分构成的四边形ABCD中,AB=3,BD=1.则AC的长为_________________.
23、(4分)如图,在中,已知,,现将沿所在的直线向右平移4cm得到,于相交于点,若,则阴影部分的面积为______.
二、解答题(本大题共3个小题,共30分)
24、(8分)已知,如图(1),a、b、c是△ABC的三边,且使得关于x的方程(b+c)x2+2ax﹣c+b=0有两个相等的实数根,同时使得关于x的方程x2+2ax+c2=0也有两个相等的实数根,D为B点关于AC的对称点.
(1)判断△ABC与四边形ABCD的形状并给出证明;
(2)P为AC上一点,且PM⊥PD,PM交BC于M,延长DP交AB于N,赛赛猜想CD、CM、CP三者之间的数量关系为CM+CD=CP,请你判断他的猜想是否正确,并给出证明;
(3)已知如图(2),Q为AB上一点,连接CQ,并将CQ逆时针旋转90°至CG,连接QG,H为GQ的中点,连接HD,试求出.
25、(10分)如图,矩形中,对角线、交于点,以、为邻边作平行四边形,连接
(1)求证:四边形是菱形
(2)若,,求四边形的面积
26、(12分)如图(1) ,折叠平行四边形,使得分别落在边上的点,为折痕
(1)若,证明:平行四边形是菱形;
(2)若 ,求的大小;
(3)如图(2) ,以为邻边作平行四边形,若,求的大小
参考答案与详细解析
一、选择题(本大题共8个小题,每小题4分,共32分,每小题均有四个选项,其中只有一项符合题目要求)
1、B
【解析】
根据坐标意义,点D坐标与垂线段有关,过点D向X轴垂线段DE,则OE、DE长即为点D坐标.
【详解】
过点D作DE⊥x轴,垂足为E,则∠CED=90°,
∵四边形ABCD是菱形,
∴AB//CD,
∴∠DCE=∠ABC=45°,
∴∠CDE=90°-∠DCE=45°=∠DCE,
∴CE=DE,
在Rt△CDE中,CD=2,CD2+DE2=CD2,
∴CE=DE=,
∴OE=OC+CE=2+,
∴点D坐标为(2+,2),
故选B.
本题考查了坐标与图形性质、菱形的性质、等腰直角三角形的判定与性质,勾股定理等,正确添加辅助线是解题的关键.
2、C
【解析】
根据分式和二次根式成立的条件逐个式子分析即可.
【详解】
A.有意义时x≠1,不能取1,故不符合题意;
B.有意义时x≠2,不能取2,故不符合题意;
C.有意义时x≥1,以取1和2,故符合题意;
D.有意义时x≥2,不能取1,故不符合题意;
故选C.
本题考查了分式和二次根式有意义的条件,分式有意义的条件是分母不等于零,二次根式有意义的条件是被开方式大于且等于零.
3、D
【解析】
根据题意过E作EK垂直于直线CD,垂足为K,再过E作EL垂直于直线BC,垂足为L,只要证明,则可计算.
【详解】
解:根据题意过E作EK垂直于直线CD,垂足为K,再过E作EL垂直于直线BC,垂足为L.
四边形ABCD为正方形
EL=EK
为直角三角形
故选D.
本题主要考查正方形的性质,关键在于根据题意做辅助线.
4、B
【解析】
根据题意画出图形,由四边形EFGH是菱形,点E,F,G,H分别是边AD,AB,BC,CD的中点,利用三角形中位线的性质与菱形的性质,即可判定原四边形一定是对角线相等的四边形.
【详解】
解:∵点E,F,G,H分别是边AD,AB,BC,CD的中点,
∴EH∥AC,EH=AC,FG∥AC,FG=AC,
∴EH∥FG,EH=FG,
∴四边形EFGH是平行四边形,
根据题意得:四边形EFGH是菱形,
∴EF=EH,
∴AC=BD,
∴原四边形一定是对角线相等的四边形.
故选:B.
本题考查的是中点四边形、菱形的判定,掌握三角形中位线定理、菱形的判定定理是解题的关键.
5、D
【解析】
移项后分解因式,即可得出两个一元一次方程,求出方程的解即可.
【详解】
x(x−1)=x,
x(x−1)−x=0,
x(x−1−1)=0,
x=0,x−1−1=0,
x1=0,x1=1.
故选:D.
本题考查了解一元二次方程的应用,能把一元二次方程转化成一元一次方程是解此题的关键.
6、A
【解析】
根据轴对称图形与中心对称图形的概念依次对各项进行判断即可.
【详解】
A. 是轴对称图形,也是中心对称图形,故此选项正确;
B. 不是轴对称图形,是中心对称图形,故此选项错误;
C. 不是轴对称图形,也不是中心对称图形,故此选项错误;
D. 是轴对称图形,不是中心对称图形,故此选项错误;
故选:A.
本题考查中心对称图形与轴对称图形的识别.轴对称图形的关键是寻找对称轴,图形两部分折叠后可重合,中心对称图形是要寻找对称中心,旋转180度后两部分重合.
7、B
【解析】
试题分析:设每轮传染中平均一个人传染的人数为x人,第一轮过后有(1+x)个人感染,第二轮过后有(1+x)+x(1+x)个人感染,那么由题意可知1+x+x(1+x)=100,整理得,,解得x=9或-11, x=-11不符合题意,舍去.那么每轮传染中平均一个人传染的人数为9人.故选B.
考点:一元二次方程的应用.
8、B
【解析】
根据四个选项图像可以判断 过原点且k<0, ,-k>0 即可判断.
【详解】
解:A . 与图像增减相反,得到k<0,所以 与y轴交点大于0 故错误;
B. 与图像增减相反,得到k<0,所以 与y轴交点大于0 故正确;
C. 与图像增减相反,为递增一次函数且不过原点,故错误;
D .过原点,而图中两条直线都不过原点,故错误.
故选 B
此题主要考查了一次函数图像的性质,熟记k>0,y随x的增大而增大;k<0,y随x的增大而减小;常数项为0,函数过原点.
二、填空题(本大题共5个小题,每小题4分,共20分)
9、18
【解析】
根据已知可求得菱形的边长,再根据直角三角形的性质求得菱形的高,从而根据菱形的面积公式计算得到其面积
【详解】
解:菱形的周长为14 cm,则边长为6cm,可求得60°所对的高为×6=3cm,则菱形的面积为6×3=18cm1.
故答案为18.
此题主要考查菱形的面积公式:边长乘以高,综合利用菱形的性质和勾股定理
10、电影票的售价 电影票的张数,票房收入.
【解析】
根据常量,变量的定义进行填空即可.
【详解】
解:常量是电影票的售价,变量是电影票的张数,票房收入,
故答案为:电影票的售价;电影票的张数,票房收入.
本题考查了常量和变量,掌握常量和变量的定义是解题的关键.
11、和
【解析】
二元二次方程的中间项,根据十字相乘法,分解即可.
【详解】
解:,
,
∴,.
故答案为:和.
本题考查了高次方程解法和分解因式的能力.熟练运用十字相乘法,是解答本题的关键.
12、 1
【解析】
先根据平面直角坐标系得出点的坐标,从而可得的垂直平分线,再利用待定系数法分别求出直线的解析式,从而可得其垂直平分线的解析式,联立两条垂直平分线即可求出旋转中心的坐标,然后根据旋转中心可得出旋转角为,最后利用勾股定理的逆定理即可得求出旋转角的度数.
【详解】
由图可知,点的坐标为,点的坐标为
点关于y轴对称
y轴垂直平分,即线段的垂直平分线所在直线的解析式为
设直线的解析式为
将点代入得:,解得
则直线的解析式为
设垂直平分线所在直线的解析式为
的中点坐标为,即
将点代入得:,解得
则垂直平分线所在直线的解析式为
联立,解得
则旋转中心的坐标是
由此可知,旋转角为
是等腰直角三角形,且
故答案为:,1.
本题考查了利用待定系数法求一次函数的解析式、旋转的定义、勾股定理的逆定理等知识点,掌握确定旋转中心的方法是解题关键.
13、1
【解析】
将代入原式=(x-3-2)2=(x-1)2计算可得.
【详解】
当时,
原式
,
故答案为1.
本题主要考查二次根式的化简求值,解题的关键是熟练掌握二次根式的混合运算顺序和运算法则及完全平方公式.
三、解答题(本大题共5个小题,共48分)
14、(1)A、B两种型号电脑单价分别为0.5万元和0.4万元;(2)有三种方案:购买A种型号电脑10台,B种型号电脑10台;购买A种型号电脑11台,B种型号电脑9台;购买A种型号电脑12台,B种型号电脑8台.
【解析】
(1)A种型号的电脑每台价格为x万元,则B种型号的电脑每台价格为(x+0.1)万元,根据题意可列出分式方程进行求解;
(2)设购买A种型号电脑y台,则购买B种型号电脑(20-y)台,根据题意可列出不等式组即可求解.
【详解】
(1)A种型号的电脑每台价格为x万元,则B种型号的电脑每台价格为(x-0.1)万元,根据题意得,
解得x=0.5,
经检验,x=0.5是原方程的解,x-0.1=0.4,
故A、B两种型号电脑单价分别为0.5万元和0.4万元.
(2)设购买A种型号电脑y台,则购买B种型号电脑(20-y)台,
根据题意得,解得y≤12,
又A种型号电脑至少要购进10台,
∴10≤y≤12,
故有三种方案:
购买A种型号电脑10台,B种型号电脑10台;
购买A种型号电脑11台,B种型号电脑9台;
购买A种型号电脑12台,B种型号电脑8台;
此题主要考查分式方程、不等式的应用,解题的关键是根据题意找到等量关系、不等式关系进行列式求解.
15、【发现证明】证明见解析;【类比引申】∠BAD=2∠EAF;【探究应用】1.2米.
【解析】
【发现证明】根据旋转的性质可以得到△ADG≌△ABE,则GF=BE+DF,只要再证明△AFG≌△AFE即可.
【类比引申】延长CB至M,使BM=DF,连接AM,证△ADF≌△ABM,证△FAE≌△MAE,即可得出答案;
【探究应用】利用等边三角形的判定与性质得到△ABE是等边三角形,则BE=AB=80米.把△ABE绕点A逆时针旋转150°至△ADG,根据旋转的性质可以得到△ADG≌△ABE,则GF=BE+DF,只要再证明△AFG≌△AFE即可得出EF=BE+FD.
解:如图(1),
∵△ADG≌△ABE,
∴AG=AE,∠DAG=∠BAE,DG=BE,
又∵∠EAF=45°,即∠DAF+∠BEA=∠EAF=45°,
∴∠GAF=∠FAE,
在△GAF和△FAE中,
AG=AE,∠GAF=∠FAE,AF=AF,
∴△AFG≌△AFE(SAS).
∴GF=EF.
又∵DG=BE,
∴GF=BE+DF,
∴BE+DF=EF.
【类比引申】∠BAD=2∠EAF.
理由如下:如图(2),延长CB至M,使BM=DF,连接AM,
∵∠ABC+∠D=180°,∠ABC+∠ABM=180°,
∴∠D=∠ABM,
在△ABM和△ADF中,
AB=AD,∠ABM=∠D,BM=DF,
∴△ABM≌△ADF(SAS),
∴AF=AM,∠DAF=∠BAM,
∵∠BAD=2∠EAF,
∴∠DAF+∠BAE=∠EAF,
∴∠EAB+∠BAM=∠EAM=∠EAF,
在△FAE和△MAE中,
AE=AE,∠FAE=∠MAE,AF=AM,
∴△FAE≌△MAE(SAS),
∴EF=EM=BE+BM=BE+DF,
即EF=BE+DF.
故答案是:∠BAD=2∠EAF.
【探究应用】如图3,把△ABE绕点A逆时针旋转150°至△ADG,连接AF.
∵∠BAD=150°,∠DAE=90°,
∴∠BAE=60°.
又∵∠B=60°,
∴△ABE是等边三角形,
∴BE=AB=80米.
根据旋转的性质得到:∠ADG=∠B=60°,
又∵∠ADF=120°,
∴∠GDF=180°,即点G在CD的延长线上.
易得,△ADG≌△ABE,
∴AG=AE,∠DAG=∠BAE,DG=BE,
又∵∠EAG=∠BAD=150°,
∴∠GAF=∠FAE,
在△GAF和△FAE中,
AG=AE,∠GAF=∠FAE,AF=AF,
∴△AFG≌△AFE(SAS).
∴GF=EF.
又∵DG=BE,
∴GF=BE+DF,
∴EF=BE+DF=80+40(﹣1)≈1.2(米),即这条道路EF的长约为1.2米.
“点睛”此题主要考查了四边形综合题,关键是正确画出图形,证明△AFG≌△AEF.此题是一道综合题,难度较大,题目所给例题的思路,为解决此题做了较好的铺垫.
16、方程的另一根是2,m=3或m=3;
【解析】
试题分析:根据一元二次方程的解的定义,将x=-3代入关于x的一元二次方程x3-6x+m3-3m-5=0=0,求得(m3-3m-5)的值;然后将其代入原方程,通过因式分解法求得方程的另一根即可.
试题解析:设方程的另一根为x3.
∵关于x的一元二次方程x3-6x+m3-3m-5=0的一个根是-3,
∴x=-3满足关于x的一元二次方程x3-6x+m3-3m-5=0,
∴(-3)3-6×(-3)+m3-3m-5=0,即m3-3m+3=0,
∴(m-3)(m-3)=0,
解得,m=3或m=3;
-3+x3=6,
解得,x3=2.
∴方程的另一根是2,m=3或m=3;
考点:3.一元二次方程的解,3.解一元二次方程-因式分解法
17、售价为850元/件时,有最大利润405000元
【解析】
设销售量与售价的一次函数为,然后再列出利润的二次函数,求最值即可完成解答.
【详解】
设一次函数为,
把、代入得
.
解方程组得,,
∴,
∴
∴时,,
∴售价为850元/件时,有最大利润405000元.
本题考查一次函数和二次函数综合应用,其中确定一次函数解析式是解答本题的关键.
18、(1)见解析;(2)的面积为15.
【解析】
(1)根据角平分线上的点到角的两边距离相等证明,再得到结论;
(2)利用勾股定理列式求出BC,再根据△ABC的面积列出方程求出DE,然后根据三角形的面积公式列式计算即可得解.
【详解】
(1)∵,,
∴
∵平分,
∴,
又∵,
∴
∴.
(2)在中,,,,
由勾股定理得:,
∴.,
在中,由(1)可设,
由勾股定理得:,
解得,
∴的面积为 ,
∴的面积为.
考查了角平分线上的点到角的两边距离相等的性质,勾股定理,难点在于(2)利用三角形的面积列方程求出DE.
一、填空题(本大题共5个小题,每小题4分,共20分)
19、45°,45°,90°.
【解析】
根据勾股定理的逆定理可知这个三角形是直角三角形,然后根据等腰三角形的判定得到这个三角形是等腰直角三角形,于是角度可求.
【详解】
解:∵三角形的三边满足,
∴设a=k,b=k,c=k,
∴a=b,
∴这个三角形是等腰三角形,
∵a2+b2=k2+k2=2k2=(k)2=c2,
∴这个三角形是直角三角形,
∴这个三角形是等腰直角三角形,
∴三个内角的度数分别为:45°,45°,90°.
故答案为:45°,45°,90°.
本题考查了等腰直角三角形的判定和性质,勾股定理的逆定理的运用,熟记勾股定理的逆定理是解题的关键.
20、y=1x-1
【解析】
直线y=1x+1向下平移3个单位长度,根据函数的平移规则“上加下减”,可得平移后所得直线的解析式为y=1x+1﹣3=1x﹣1.
考点:一次函数图象与几何变换.
21、(﹣1,﹣2) .
【解析】
1、本题主要考查的是方格纸中已知一点后直角坐标系的建立:先确定单位长度,再根据已知点的坐标确立原点,然后分别确定x轴和y轴.
2、本题中只要确立了直角坐标系,点B的坐标就可以很快求出.
【详解】
由题意及点A的坐标可确定如图所示的直角坐标系,
则B点和A点关于原点对称,所以点B的坐标是(-1,-2).
本题考查了建立直角坐标系,牢牢掌握该法是解答本题的关键.
22、2
【解析】
过点D作DE⊥AB于点E,DF⊥BC于点F,首先可判断重叠部分为平行四边形,且两条纸条宽度相同;再由平行四边形的面积可得邻边相等,则重叠部分为菱形.然后依据勾股定理求得OB的长,从而可得到BD的长.
【详解】
如图,过点D作DE⊥AB于点E,DF⊥BC于点F,连接AC,DB交于点O,
则DE=DF,
由题意得:AB∥CD,BC∥AD,
∴四边形ABCD是平行四边形
∵S▱ABCD=BC•DF=AB•DE.
又∵DE=DF.
∴BC=AB,
∴四边形ABCD是菱形;
∴OB=OD=2,OA=OC,AC⊥BD.
∴
∴AC=2AO=2
故答案为:2
本题考查了菱形的判定、解直角三角形以及四边形的面积,证得四边形为菱形是解题的关键.
23、1
【解析】
根据平移的性质求出A′B,然后根据阴影部分的面积列式计算即可得解.
【详解】
解:∵AB=BC=9cm,平移距离为4cm,
∴A′B=9−4=5cm,
∵,
∴,
∵∠ABC=90°,
∴阴影部分的面积=,
故答案为:1.
本题考查了平移的性质,是基础题,熟记平移的性质是解题的关键.
二、解答题(本大题共3个小题,共30分)
24、(1)△ABC是等腰直角三角形.四边形ABCD是正方形;(2)猜想正确.(3)
【解析】
(1)结论:△ABC是等腰直角三角形.四边形ABCD是正方形;根据根的判别式=0即可解决问题;
(2)猜想正确.如图1中,作PE⊥BC于E,PF⊥CD于F.只要证明△PEM≌△PFD即可解决问题;
(3)连接DG、CH,作QK⊥CD于K.则四边形BCKQ是矩形.只要证明△CKH≌△GDH,△DHK是等腰直角三角形即可解决问题.
【详解】
解:(1)结论:△ABC是等腰直角三角形.四边形ABCD是正方形;
理由:∵关于x的方程(b+c)x2+2ax﹣c+b=0有两个相等的实数根,
∴4a2﹣4(b+c)(b﹣c)=0,
∴a2+c2=b2,
∴∠B=90°,
又∵关于x的方程x2+2ax+c2=0也有两个相等的实数根,
∴4a2﹣4c2=0,
∴a=c,
∴△ABC是等腰直角三角形,
∵D、B关于AC对称,
∴AB=BC=CD=AD,
∴四边形ABCD是菱形,
∵∠B=90°,
∴四边形ABCD是正方形.
(2)猜想正确.
理由:如图1中,作PE⊥BC于E,PF⊥CD于F.
∵四边形ABCD是正方形,
∴∠PCE=∠PCF=45°,
∵PE⊥CB,PF⊥CD,
∴PE=PF,
∵∠PFC=∠PEM=∠ECF=90°,PM⊥PD,
∴∠EPF=∠MPD=90°,四边形PECF是正方形,
∴∠MPE=∠DPF,
∴△PEM≌△PFD,
∴EM=DF,
∴CM+CCE﹣EM+CF+DF=2CF,
∵PC=CF,
∴CM+CD=PC.
(3)连接DG、CH,作QK⊥CD于K.则四边形BCKQ是矩形.
∵∠BCD=∠QCG=90°,
∴∠BCQ=∠DCG,
∵CB=CD,CQ=CG,
∴△CBQ≌△CDG,
∴∠CBQ=∠CDG=90°,BQ=DG=CK,
∵CQ=CG,QH=HG,
∴CH=HQ=HG,CH⊥QG,
∵∠CHO=∠GOD,∠COH=∠GOD,
∴∠HGD=∠HCK,
∴△CKH≌△GDH,
∴KH=DH,∠CHK=∠GHD,
∴∠CHG=∠KHD=90°,
∴△DHK是等腰直角三角形,
∴DK=AQ=DH,
∴.
本题考查四边形综合题、正方形的性质和判定.等腰直角三角形的判定和性质、全等三角形的判定和性质、相似三角形的判定和性质等知识,解题的关键是学会添加常用辅助线,构造全等三角形解决问题,属于中考压轴题.
25、(1)见解析;(2)S四边形ADOE =.
【解析】
(1) 根据矩形的性质有OA=OB=OC=OD,根据四边形ADOE是平行四边形,得到OD∥AE,AE=OD. 等量代换得到AE=OB.即可证明四边形AOBE为平行四边形.根据有一组邻边相等的平行四边形是菱形即可证明.
(2)根据菱形的性质有∠EAB=∠BAO.根据矩形的性质有AB∥CD,根据平行线的性质有∠BAC=∠ACD,求出∠DCA=60°,求出AD=.根据面积公式SΔADC,即可求解.
【详解】
(1)证明:∵矩形ABCD,
∴OA=OB=OC=OD.
∵平行四边形ADOE,
∴OD∥AE,AE=OD.
∴AE=OB.
∴四边形AOBE为平行四边形.
∵OA=OB,
∴四边形AOBE为菱形.
(2)解:∵菱形AOBE,
∴∠EAB=∠BAO.
∵矩形ABCD,
∴AB∥CD.
∴∠BAC=∠ACD,∠ADC=90°.
∴∠EAB=∠BAO=∠DCA.
∵∠EAO+∠DCO=180°,
∴∠DCA=60°.
∵DC=2,
∴AD=.
∴SΔADC=.
∴S四边形ADOE =.
考查平行四边形的判定与性质,矩形的性质,菱形的判定与性质,解直角三角形,综合性比较强.
26、(1)详见解析;(2)30°;(3)45°.
【解析】
(1)利用面积法解决问题即可.
(2)分别求出∠BAD,∠BAB′,∠DAD′即可解决问题.
(3)如图2中,延长AE到H,使得EH=EA,连接CH,HG,EF,AC.想办法证明E,H,G,C四点共圆,可得∠EGC=∠EHC=45°.
【详解】
(1)证明:如图1中,
∵四边形ABCD是平行四边形,AE⊥BC,AF⊥CD,
∴S平行四边形ABCD=BC•AE=CD•AF,
∵AE=AF,
∴BC=CD,
∴平行四边形是菱形;
(2)解:如图1中,
∵四边形ABCD是平行四边形,
∴∠C=∠BAD=110°,
∵AB∥CD,
∴∠C+∠B=180°,
∴∠B=∠D=70°,
∵AE⊥BC,AF⊥CD.
∴∠AEB=∠AFD=90°,
∴∠BAE=∠DAF=20°,
由翻折变换的性质可知:∠BAB′=2∠BAE=40°,∠DAD′=2∠DAF=40°,
∴∠B′AD′=110°﹣80°=30°.
(3)解:如图2中,延长AE到H,使得EH=EA,连接CH,HG,EF,AC.
∵EA=EC,∠AEC=90°,
∴∠ACE=45°,
∵∠AEC+∠AFC=180°,
∴A,B,C,F四点共圆,
∴∠AFE=∠ACE=45°,
∵四边形AEGF是平行四边形,
∴AF∥EG,AE=FG,
∴∠AFE=∠FEG=45°,
∴EH=AE=FG,EH∥FG,
∴四边形EHGF是平行四边形,
∴EF∥HG,
∴∠FEG=∠EGH=45°
∵EC=AE=EH,∠CEH=90°,
∴∠ECH=∠EHC=45°,
∴∠ECH=∠EGH,
∴E,H,G,C四点共圆,∠EGC=∠EHC=45°.
本题属于几何变换综合题,考查了平行四边形的性质和判定,菱形的判定,翻折变换,四点共圆,圆周角定理等知识,解题的关键是学会添加常用辅助线,利用四点共圆解决问题,属于中考压轴题.
题号
一
二
三
四
五
总分
得分
相关试卷
这是一份安徽省合肥市46中学2024年九上数学开学教学质量检测模拟试题【含答案】,共21页。试卷主要包含了选择题,填空题,解答题等内容,欢迎下载使用。
这是一份安徽省蚌埠市固镇县2024-2025学年数学九上开学教学质量检测模拟试题【含答案】,共20页。试卷主要包含了选择题,填空题,解答题等内容,欢迎下载使用。
这是一份2025届安徽省宿州埇桥区七校联考数学九上开学教学质量检测模拟试题【含答案】,共22页。试卷主要包含了选择题,填空题,解答题等内容,欢迎下载使用。