还剩5页未读,
继续阅读
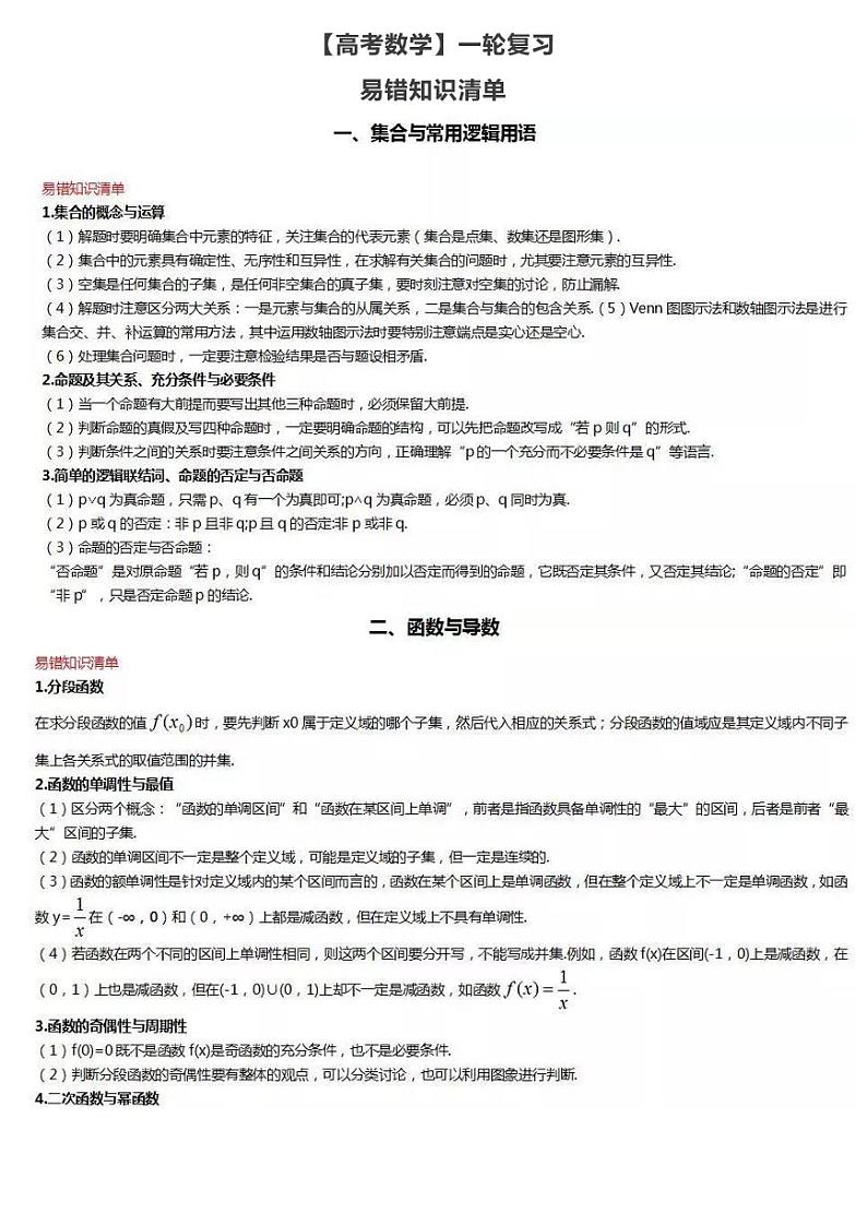
【高考数学】一轮复习:易错知识清单
展开
这是一份【高考数学】一轮复习:易错知识清单,共8页。
相关学案
2025届高考数学一轮知识清单专题03 函数的概念与性质(5知识点+4重难点+5方法技巧+5易错易混)(解析版):
这是一份2025届高考数学一轮知识清单专题03 函数的概念与性质(5知识点+4重难点+5方法技巧+5易错易混)(解析版),共26页。
2025届高考数学一轮知识清单专题04 指对幂函数及函数与方程(5知识点+4重难点+7技巧+4易错)(解析版):
这是一份2025届高考数学一轮知识清单专题04 指对幂函数及函数与方程(5知识点+4重难点+7技巧+4易错)(解析版),共30页。
2025届高考数学一轮知识清单专题09 平面向量及其应用(5知识点+4重难点+8方法技巧+6易错易混)(解析版):
这是一份2025届高考数学一轮知识清单专题09 平面向量及其应用(5知识点+4重难点+8方法技巧+6易错易混)(解析版),共27页。

