甘肃省武威第十五中学2024-2025学年八年级上学期第一次月考质量检测物理试卷
展开
这是一份甘肃省武威第十五中学2024-2025学年八年级上学期第一次月考质量检测物理试卷,共7页。试卷主要包含了选择题,填空题,作图题,实验题,简答题,计算题等内容,欢迎下载使用。
一、选择题(共40分)
1.(2分)下列数据最符合生活实际的是( )
A.一张纸的厚度约为1cmB.人正常心跳一次时间约为1min
C.《大地飞歌》这首歌的长度约为3sD.中学生课桌高约为80cm
2.(2分)若四次测量一本书的宽度的数据记录为:12.38cm,12.36cm,12.39cm,12.37cm,则这本书宽度平均值是( )
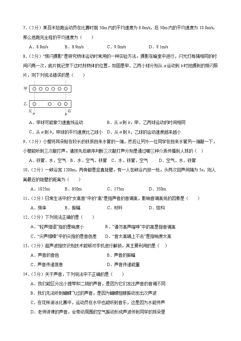
A.12.38cmB.12.375cmC.12.36cmD.12.37cm
3.(2分)关于参照物的选择,下列说法错误的是( )
A.参照物可以任意选择,包括研究对象自己
B.地面附近的物体,一般选择地面为参照物比较好
C.同一物体,选取不同的参照物,运动情况可能不同
D.运动的物体也可以选取它作为参照物
4.(2分)一跳伞运动员在下落过程中,看到身旁的直升飞机在向上运动,则直升飞机相对于地面的运动情况是( )
A.一定上升B.可能下降C.一定静止D.无法判断
5.(2分)三人一起出行,小闵骑电动车以20km/h的速度平稳前进,小红以2m/s的速度跑步前进,小李骑自行车,每分钟通过的路程为0.25km。下列判断正确的是( )
A.小闵速度最大B.小红速度最大
C.小李速度最大D.三人速度一样大
6.(2分)如图所示,沿同一条直线向东运动的物体A、B,其运动相对同一参考点O的距离s随时间t变化的图象,以下说法正确的是( )
A.两物体由同一位置O点开始运动,但物体A比B迟3s才开始运动
B.t=0时刻,A在点O,B在距离O点5m处
C.从第3s开始,vA
相关试卷
这是一份甘肃省武威第十五中学2024-2025学年九年级上学期第一次月考质量检测物理试卷,共7页。试卷主要包含了选择题,填空题,作图题,实验题,简答题,计算题等内容,欢迎下载使用。
这是一份甘肃省武威市凉州区西营中学联片教研2024-2025学年九年级上学期第一次月考物理试卷,共9页。试卷主要包含了单选题,填空题,作图题,实验题,简答题,计算题等内容,欢迎下载使用。
这是一份甘肃省武威第十七中学联片教研2024-2025学年九年级上学期第一次月考物理试卷,共7页。试卷主要包含了选择题,填空题,作图题,实验题,简答题,计算题等内容,欢迎下载使用。

