《化学》 - 常见单质及其化合物 中职《农林牧渔类》对口考试一轮复习 08(原卷版+解析版)
展开知识模块 1.化学
4、常见单质及其化合物 知识点训练卷
一、单项选择题(本大题共12小题,每题3分,共36分)
1.工业上常用电解法冶炼的金属是( )
A.AlB.FeC.PtD.Ag
【答案】A
【分析】根据金属的活泼性不同采用不同的方法,电解法用于冶炼活泼金属,如K、Ca、Na、Mg、Al等;热还原法:冶炼较不活泼的金属Zn、Fe、Sn、Pb、Cu,常用还原剂有(C、CO、H2等);热分解法:Hg、Ag用加热分解氧化物的方法制得;物理分离法:Pt、Au用物理分离的方法制得;据此分析。
【详解】A.Al属于活泼金属,工业上采用电解熔融氧化铝的方法冶炼,故A正确;
B.Fe属于较不活泼,工业上采用热还原法冶炼,故B错误;
C.Pt的活泼性差,可用物理分离的方法制得,故C错误;
D.Ag的活泼性比较差,工业上采用热分解法冶炼,故D错误;
故选:A。
2.下列说法正确的是( )
A.常用作呼吸面具或潜水艇中的供氧剂
B.在医疗上可用作消化系统X射线检查的内服药剂,俗称“钡餐”
C.液氨分子间存在氢键,汽化时要吸收大量的热,常用作制冷剂
D.胶体中分散质粒子直径为1-100nm,常利用明矾在水中形成胶体来净水和消毒
【答案】C
【详解】A.Na2O2可以与H2O、CO2反应产生氧气,故常用作呼吸面具或潜水艇中的供氧剂,A错误;
B.BaSO4在医疗上可用作消化系统X射线检查的内服药剂,俗称“钡餐”,B错误;
C.液氨分子间存在氢键,汽化时要吸收大量的热,常用作制冷剂,C正确;
D.胶体中分散质粒子直径为1-100nm,明矾在水中形成Al(OH)3胶体,可以用来净水,但不能用于消毒,D错误;
故选C。
3.化学与生活、科技、社会发展息息相关。下列有关说法错误的是( )
A.鲜花与浸泡过高锰酸钾溶液的硅藻土放在一起可以保鲜
B.航空母舰上的防腐涂料中使用的石墨烯与乙烯互为同系物
C.烟花绽放时的五彩缤纷,这是利用了原子的发射光谱
D.用Na2CO3溶液处理锅炉中的CaSO4,利用了沉淀转化原理
【答案】B
【详解】A.成熟的鲜花或者水果会释放乙烯,用浸泡过酸性高锰酸钾溶液的硅藻土吸收鲜花释放的乙烯,可达到鲜花保鲜的目的,A正确;
B.石墨烯是单质,乙烯为烯烃,二者不互为同系物,B错误;
C.烟花绽放利用的是原子的发射光谱,C正确;
D.用Na2CO3溶液处理锅炉中的CaSO4,利用了沉淀转化原理,使硫酸钙转化为更难溶的碳酸钙,再利用酸溶解而除去,D正确;
故选B。
4.下列可用于鉴别小苏打和苏打溶液的试剂为
A.NaOH溶液B.Ba(OH)2溶液C.NaCl溶液D.BaCl2溶液
【答案】D
【详解】A.NaOH溶液与碳酸氢钠反应无现象,NaOH溶液与碳酸钠不反应,不能鉴别,A错误;
B.Ba(OH)2溶液与碳酸氢钠反应产生白色沉淀,Ba(OH)2溶液与碳酸钠反应产生白色沉淀,现象相同不能鉴别,B错误;
C.NaCl溶液与二者均不反应,不能鉴别,C错误;
D.BaCl2溶液与碳酸氢钠不反应,与碳酸钠反应产生白色沉淀,可以鉴别,D正确;
答案选D。
5.常温下,下列物质可用铁罐车装运的是( )
A.浓硫酸B.浓盐酸C.稀硫酸D.稀硝酸
【答案】A
【详解】A.常温下铁在浓硫酸中钝化,常温下,可用铁罐车装运浓硫酸,A符合;
B.浓盐酸和铁反应,不能用铁罐车装运,B不符合;
C.稀硫酸和铁反应,不能用铁罐车装运,C不符合;
D.稀硝酸和铁反应,不能用铁罐车装运,D不符合;
答案选A。
6.下列有关硫、氮及其化合物的说法正确的是( )
A.向蔗糖中加入浓硫酸,蔗糖变黑色,说明浓硫酸具有强的吸水性
B.少量的硫与铜反应可生成
C.不溶于水,可用作保护气
D.常温下铁、铝不与浓硝酸和浓硫酸反应,故可用铁、铝制容器盛放浓硫酸和浓硝酸
【答案】B
【详解】A.该实验中,浓硫酸主要表现脱水性、氧化性,故A错误;
B.硫单质的氧化性较弱,少量的硫与铜反应可生成,故B正确;
C.性质稳定,可用作保护气,故C错误;
D.常温下,铁、铝与浓硫酸发生钝化,并不是不反应,故D错误;
故选B。
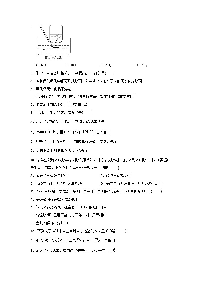
7.下列气体可用如图所示方法收集的是( )
A.NOB.HClC.SO2D.NH3
【答案】A
【详解】该题所考查的是气体的收集方法,图为排水法收集。HCl、SO2、NH3易溶于水,不能用排水法收集,NO不溶于水,可以用排水法收集,故选A。
8.化学与生活密切相关, 下列说法不正确的是( )
A.硫和氮的氧化物都可形成酸雨,值小于7的雨水称为酸雨
B.氧化钙用作食品干燥剂
C.“静电除尘”、“燃煤脱硫”、“汽车尾气催化净化”都能提高空气质量
D.葡萄酒中加入SO2,可做抗氧化剂
【答案】A
【详解】A.常温下,正常雨水因溶有CO2,pH为5.6,酸雨是pH小于5.6的雨水,故A错误;
B.氧化钙具有吸水性且无毒,用作食品干燥剂,故B正确;
C.“静电除尘”可以除去空气中的固体小颗粒,“燃煤脱硫”然后反应可以降低空气中SO2的含量,从而可减少酸雨的形成,“汽车尾气催化净化”可以降低CO、NO的产生与排放,因此这些都能提高空气质量,故C正确;
D.SO2具有还原性,可做抗氧化剂,故D正确;
答案选A。
9.下列除去杂质的方法错误的是( )
A.除去中的少量用饱和溶液洗气
B.除去中的少量用饱和溶液洗气
C.除去粉中混有的加过量稀硝酸,过滤,洗涤
D.除去中的少量用水洗气
【答案】C
【详解】A.饱和溶液能溶解氯化氢而能抑制氯气的溶解,可以除去中的少量HCl,A正确;
B.亚硫酸氢钠和HCl反应生成二氧化硫气体和氯化钠,B正确;
C.硝酸和铜、氧化铜均会发生反应生成硝酸铜,C错误;
D.二氧化氮与水反应生成NO,能除去中的少量NO2,D正确;
故选C。
10.某学生配制浓硫酸与浓硝酸的混合酸,当将浓硫酸较快地加入到浓硝酸中时,在容器口产生大量白雾,下列叙述跟解释这一现象无关的是( )
A.浓硫酸具有强氧化性B.硝酸具有挥发性
C.浓硫酸与水作用放出大量的热D.硝酸蒸气容易和空气中的水蒸气结合
【答案】A
【详解】浓硝酸具有挥发性,浓硫酸与水作用放出大量的热,热量促使硝酸挥发出硝酸蒸气,硝酸蒸气容易和空气中的水蒸气结合形成硝酸小液滴,产生白雾;
故选A。
11.实验室根据化学试剂性质的不同采用不同的保存方法,下列说法错误的是( )
A.浓硝酸保存在棕色试剂瓶中
B.氢氧化钠溶液保存在带磨口玻璃塞的细口瓶中
C.高锰酸钾和乙醇不能同时保存在同一药品柜中
D.金属钠保存在煤油中
【答案】B
【详解】A.浓硝酸见光易分解,少量浓硝酸保存在棕色细口瓶中,A正确;
B.氢氧化钠能与玻璃中的二氧化硅反应生成硅酸钠使玻璃粘连而打不开,故少量氢氧化钠溶液保存在带橡胶塞的粗口试剂瓶中,B错误;
C.乙醇具有挥发性,且乙醇可以和高锰酸钾发生氧化还原反应,所以乙醇和高锰酸钾不能同时保存在同一个药品柜中,C正确;
D.金属钠的密度比煤油大且不与煤油反应,少量金属钠保存在煤油中,防止与空气中的氧气和水蒸气等物质因接触而反应,D正确;
故答案选B。
12.下列关于溶液中某些常见离子检验的说法正确的是( )
A.加入溶液,有白色沉淀产生,证明一定含
B.加入溶液,有白色沉淀产生,证明一定含
C.进行焰色试验时,透过蓝色钴玻璃观察到紫色火焰,证明含,不含
D.加入浓溶液加热,产生能使湿润的红色石蕊试纸变蓝的气体,说明一定含
【答案】D
【详解】A.能使银离子产生白色沉淀的离子有氯离子、硫酸根离子等,所以加入溶液,有白色沉淀产生,原溶液中不一定含,故A错误;
B.亚硫酸根、碳酸根、硫酸根和钡离子反应都能生成白色沉淀,所以加入溶液,有白色沉淀产生,原溶液不一定含,故B错误;
C.进行焰色试验时,透过蓝色钴玻璃观察到紫色火焰,透过蓝色钴玻璃目的是滤去黄色光的干扰,证明有K元素,不一定是,但不能说明没有Na元素,故C错误;
D.与浓溶液加热,生成氨气是铵盐的性质,可据此检验,故D正确;
故选:D。
二、多项选择题(本大题共4小题,每题5分,错选、漏选、多选不得分,共20分)
1.下列关于物质用途的说法中,不正确的是( )
A.可在呼吸面具中作为氧气的来源B.还原铁粉可用于食品的干燥剂
C.可用于工业上制备D.金属着火,可以用水来灭火
【答案】CD
【详解】A.过氧化钠与呼出的气体二氧化碳、水反应生成氧气,可做呼吸面具中的氧气来源,A正确;
B.还原铁粉可与氧气反应,可用于食品干燥剂,B正确;
C.工业上用电解饱和食盐水制备氢氧化钠,C错误;
D.金属钠着火,生成的过氧化钠能与水反应生成氧气,促进燃烧,不可以用水来灭火,D错误;
故选C、D
2.在下列有FeCl3溶液参加的反应中,与Fe3+的氧化性无关的是( )
A.FeCl3溶液与Fe反应
B.FeCl3溶液使淀粉KI溶液变蓝
C.FeCl3溶液滴入沸水中制得Fe(OH)3胶体
D.FeCl3溶液与KSCN的反应
【答案】CD
【详解】A.FeCl3溶液与Fe反应将Fe氧化为Fe2+,体现了Fe3+的氧化性,A不合题意;
B.FeCl3溶液使淀粉KI溶液变蓝,说明Fe3+将I-氧化为I2,体现了Fe3+的氧化性,B不合题意;
C.FeCl3溶液滴入沸水中制得Fe(OH)3胶体,反应过程中Fe元素化合价未发生变化,与Fe3+的氧化性无关,C符合题意;
D.FeCl3溶液与KSCN反应生成Fe(SCN)3,反应过程中Fe元素化合价未发生变化,与Fe3+的氧化性无关,D符合题意;
故选CD。
3.下列有关物质性质的说法中,错误的是( )
A.硫是一种黄色晶体,易溶于水
B.新制氯水应避光保存
C.新制氯水具有漂白作用
D.二氧化氮是红棕色、无味的有毒气体
【答案】AD
【详解】A.硫是一种黄色晶体,难溶于水,微溶于酒精,易溶于,A错误;
B.新制氯水中含有,见光易分解,应避光保存,B正确;
C.新制氯水中含有,有强氧化性,有漂白作用,C正确;
D.二氧化氮是红棕色、有刺激性气味的有毒气体,D错误;
故选AD。
4.下列金属中,既能与氯气反应,又能与盐酸反应,且生成相同的氯化物是( )
A.铁B.铝C.铜D.钠
【答案】BD
【详解】A.铁与氯气反应生成氯化铁,铁与盐酸反应生成氯化亚铁,A不符合题意;
B.铝与氯气或盐酸反应均生成氯化铝,B符合题意;
C.铜与氯气反应生成氯化铜,铜与盐酸不反应,C不符合题意;
D.钠与氯气或盐酸反应均生成氯化钠,D符合题意;
故选BD。
三、填空题(本大题共6题,每空2分,共20分)
1.Fe3+被铁粉还原成Fe2+的离子方程式:
2.Fe2+被Cl2氧化成Fe3+的离子方程式:
【答案】1.2Fe3++Fe=3Fe2+
2.2Fe2++ Cl₂ = 2Fe3++ 2Cl-
【详解】1.Fe3+被铁粉还原成Fe2+,Fe被氧化为Fe2+,离子方程式为:2Fe3++Fe=3Fe2+;
2.Fe2+被Cl2氧化成Fe3+,Cl2被还原为Cl-,离子方程式为:2Fe2++ Cl₂ = 2Fe3++ 2Cl-。
3.漂白粉的作用原理(化学反应方程式): 。
【答案】Ca(ClO)2+CO2+H2O=CaCO3↓+2HClO
【详解】漂白粉中次氯酸钙与二氧化碳、水反应生成次氯酸和碳酸钙,次氯酸具有漂白性,所以漂白粉的漂白原理是Ca(ClO)2+CO2+H2O=CaCO3↓+2HClO。
4.氯气与氢气在点燃条件下反应的实验现象: 。
【答案】安静的燃烧,发出苍白色火焰,生成白雾
【详解】氯气与氢气在点燃条件下反应的实验现象是安静的燃烧,发出苍白色火焰,生成白雾;
故答案为:安静的燃烧,发出苍白色火焰,生成白雾。
5.氯气与金属铁反应的化学反应方程式: 。
【答案】
【详解】氯气与金属铁反应生成氯化铁,反应的化学反应方程式:。
6.按下列要求填空
(1)氯气溶于水的化学方程式 ;
(2)印刷电路板的原理(用离子方程式表示) ;
(3)除去FeCl3溶液中的FeCl2(用离子方程式表示) ;
(4)工业制漂白粉的化学方程式 ;
(5)除去碳酸氢钠溶液中的碳酸钠(用化学方程式表示) 。
【答案】(1)Cl2+H2OHClO+HCl
(2)2Fe3++Cu=2Fe2++Cu2+
(3)2Fe2++Cl2=2Fe3++2Cl-
(4)2Cl2+2Ca(OH)2=Ca(ClO)2+CaCl2+2H2O
(5)Na2CO3+H2O+CO2=2NaHCO3
【详解】(1)氯气溶于水,与水反应生成HCl和HClO,反应方程式为:Cl2+H2OHClO+HCl;
(2)印刷电路板的原理是铜单质与氯化铁反应生成氯化亚铁和氯化铜,反应离子方程式为:2Fe3++Cu=2Fe2++Cu2+;
(3)除去FeCl3溶液中的FeCl2应选用氯气,氯气将氯化亚铁氧化为氯化铁,反应离子方程式为:2Fe2++Cl2=2Fe3++2Cl-;
(4)工业制漂白粉是将氯气通入石灰乳中生成氯化钙和次氯酸钙,反应方程式为:2Cl2+2Ca(OH)2=Ca(ClO)2+CaCl2+2H2O;
(5)除去碳酸氢钠溶液中的碳酸钠,可通入二氧化碳气体将碳酸钠转化为碳酸氢钠,反应方程式为:Na2CO3+H2O+CO2=2NaHCO3。
四、综合应用题(本题共3小题,每空2分,共计24分)
1.已知赤铁矿石的主要成分为氧化铁。某课外兴趣小组的同学将18g赤铁矿石样品(杂质既不溶于水,也不参加反应)放入烧杯中,并不断加入稀盐酸,烧杯中固体的质量随加入稀盐酸的质量变化情况如图所示。
(1)该赤铁矿石样品中氧化铁的质量为 g。
(2)计算加入稀盐酸至恰好完全反应时所得溶液的溶质质量分数 。(写出计算过程)
【答案】(1)16
(2)
【详解】(1)根据图中信息样品的质量为18g,烧杯中固体的质量随加入稀盐酸的质量变化情况如图,还有2g杂质没有反应,则该赤铁矿石样品中氧化铁的质量为18g−2g=16g;故答案为:16。
(2)根据图中信息加入309g盐酸后固体质量不变,说明此时溶液的质量为309g+16g=(309+16)g,溶质为氯化铁,根据,则,解得,此时溶质的质量分数;故答案为:。
2.自然界的氮循环如图所示,回答下列问题。
(1)写出氮分子的电子式 。
(2)①、②、③中,属于氮的固定的是 。
(3)雷雨天转化为的流程为:
①转化为NO的化学方程式是 。
②转化为的反应中,体现的化学性质为 (请填写代码)。
a.氧化性 b.还原性 c.氧化性和还原性
(4)也可以转化为,写出工业合成氨的化学方程式 。
【答案】(1)
(2)①②
(3) c
(4)
【详解】(1)氮气的电子式为:;
(2)将氮气转变为氮的化合物属于氮的固定。①、②、③中,属于氮的固定的是①和②,③不属于氮的固定。
(3)①放电条件下,N2和O2反应生成NO,化学方程式为;
②NO2转化为HNO3,反应方程式为,N元素化合价从+4价变为+2价和+5价;即表现出氧化性也表现出还原性,故选c;
(4)N2也可以转化为NH3,工业合成氨的化学方程式为:。
3.研究氮及其化合物的性质具有极为重要的意义。
(1)NOx是汽车尾气中的主要污染物之一、NOx能形成酸雨,写出NO2转化为HNO3的化学方程式: ,此反应的氧化产物是 ,1mlNO2反应转移电子 ml。
(2)工业上在一定温度和催化剂条件下用NH3将NOx还原生成N2,写出实验室用固体加热制取NH3的化学方程式为 ,用5.35g NH4Cl固体与足量Ca(OH)2反应,最多可制得标准状况下氨气的体积为 L。(NH4Cl的摩尔质量为53.5g·ml-1)
【答案】(1) 3NO2+H2O=2HNO3+NO HNO3
(2) Ca(OH)2+2NH4ClCaCl2+2NH3↑+2H2O 2.24
【详解】(1)NO2转化为HNO3的化学方程式:3NO2+H2O=2HNO3+NO,反应中NO2化合价由+4变为+5和+2,则此反应的氧化产物是HNO3,3mlNO2反应转移2ml电子,故1mlNO2反应转移电子ml;
(2)实验室用氢氧化钙与氯化铵加热制取氨气,化学反应方程式为:Ca(OH)2+2NH4ClCaCl2+2NH3↑+2H2O;5.35g NH4Cl物质的量为0.1ml,与足量Ca(OH)2反应,最多可制得氨气为0.1ml,标准状况下氨气的体积为0.1ml×22.4L/ml=2.24L;
《化学》 - 常考题训练卷 中职《农林牧渔类》对口考试一轮复习 14(原卷版+解析版): 这是一份《化学》 - 常考题训练卷 中职《农林牧渔类》对口考试一轮复习 14(原卷版+解析版),文件包含《化学》-常考题训练卷中职《农林牧渔类》对口考试一轮复习第14卷原卷版docx、《化学》-常考题训练卷中职《农林牧渔类》对口考试一轮复习第14卷解析版docx等2份试卷配套教学资源,其中试卷共16页, 欢迎下载使用。
《化学》 - 常考题训练卷 中职《农林牧渔类》对口考试一轮复习 13 (原卷版+解析版): 这是一份《化学》 - 常考题训练卷 中职《农林牧渔类》对口考试一轮复习 13 (原卷版+解析版),文件包含《化学》-常考题训练卷中职《农林牧渔类》对口考试一轮复习第13卷原卷版docx、《化学》-常考题训练卷中职《农林牧渔类》对口考试一轮复习第13卷解析版docx等2份试卷配套教学资源,其中试卷共18页, 欢迎下载使用。
《化学》 - 生活中的重要有机化合物 中职《农林牧渔类》对口考试一轮复习 12(原卷版+解析版): 这是一份《化学》 - 生活中的重要有机化合物 中职《农林牧渔类》对口考试一轮复习 12(原卷版+解析版),文件包含《化学》-生活中的重要有机化合物中职《农林牧渔类》对口考试一轮复习第12卷原卷版docx、《化学》-生活中的重要有机化合物中职《农林牧渔类》对口考试一轮复习第12卷解析版docx等2份试卷配套教学资源,其中试卷共16页, 欢迎下载使用。

