

还剩2页未读,
继续阅读
所属成套资源:部编版语文八年级上册 教案
成套系列资料,整套一键下载
- 部编版语文八年级上册 13黄鹤楼(4)教案 教案 0 次下载
- 部编版语文八年级上册 学习描写景物(1)教案 教案 0 次下载
- 部编版语文八年级上册 学习描写景物(3)教案 教案 0 次下载
- 部编版语文八年级上册 学习描写景物—跟着课文学写作教案 教案 0 次下载
- 部编版语文八年级上册 学习描写景物教案 教案 0 次下载
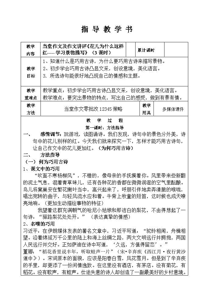
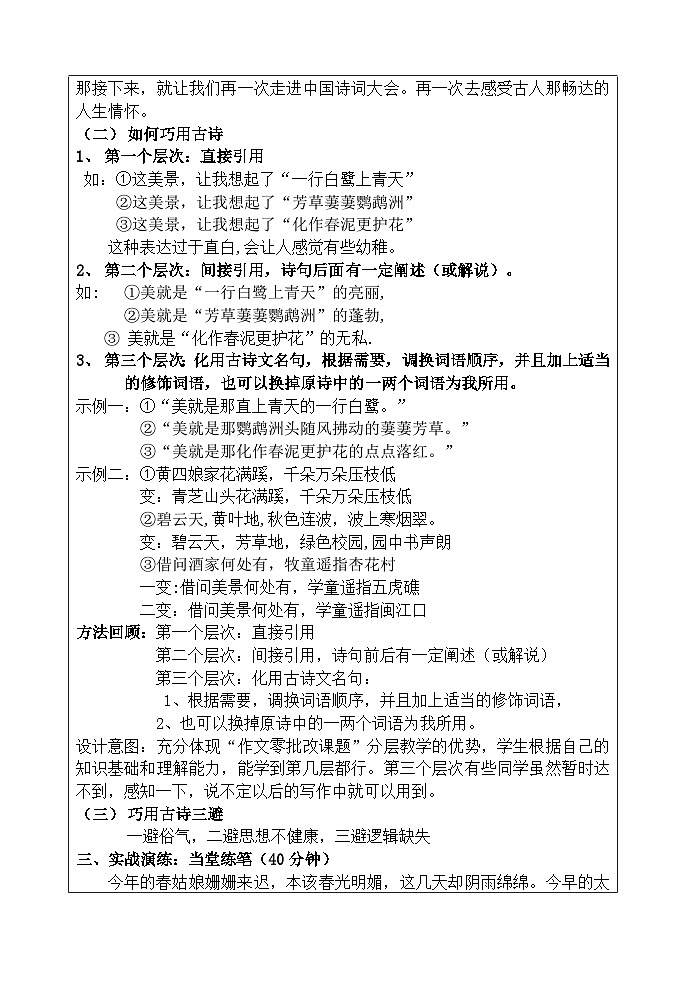
初中语文人教部编版(2024)八年级上册写作 学习描写景物教案及反思
展开相关教案
人教部编版(2024)八年级上册第三单元写作 学习描写景物教学设计:
这是一份人教部编版(2024)八年级上册第三单元写作 学习描写景物教学设计,共4页。教案主要包含了教学目标,教材分析,学情分析,教学过程与方法,教学手段,教学反思等内容,欢迎下载使用。
初中语文人教部编版(2024)八年级上册写作 学习描写景物教学设计:
这是一份初中语文人教部编版(2024)八年级上册写作 学习描写景物教学设计,共5页。
初中语文写作 学习描写景物教案设计:
这是一份初中语文写作 学习描写景物教案设计,共9页。教案主要包含了教学内容分析,教学目标,学习者特征分析,教学策略选择与设计,教学重点及难点,教学过程,教学评价设计,板书设计等内容,欢迎下载使用。