[生物]山西省吕梁市部分学校2024-2025高二上学期9月考试试卷(解析版)
展开
这是一份[生物]山西省吕梁市部分学校2024-2025高二上学期9月考试试卷(解析版),共18页。试卷主要包含了选择题,非选择题等内容,欢迎下载使用。
一、选择题:本题共20小题,每小题2.5分,共50分。每小题只有一个选项符合题目要求。
1. 人和动物体内含有大量以水为基础的液体,这些液体统称为体液,下列属于体液的是( )
A. 输尿管内的液体B. 汗腺导管内的液体
C. 淋巴管内的液体D. 消化管内的液体
【答案】C
【分析】体液是由细胞内液和细胞外液组成,细胞内液是指细胞内的液体,而细胞外液即细胞的生存环境,它包括血浆、组织液、淋巴等,也称为内环境。
【详解】ABD、输尿管内的液体、汗腺导管内的液体、消化管内的液体,均不属于体液,A、B、D错误;
C、淋巴管内的液体为淋巴液,属于体液中的细胞外液,C正确。
故选C。
2. 下列不属于内环境组成成分的是( )
①葡萄糖②氨基酸③血红蛋白④胃蛋白酶⑤mRNA⑥血浆蛋白⑦肾上腺素⑧CO2⑨泪液
A. ②③⑦⑧B. ④⑤⑥⑨
C. ③④⑤⑨D. ④⑤⑥⑦
【答案】C
【详解】①葡萄糖②氨基酸⑥血浆蛋白⑦肾上腺素⑧CO2属于内环境中的物质;③血红蛋白⑤mRNA属于细胞内物质;④胃蛋白酶⑨泪液属于外界环境中的物质,C正确。
故选C。
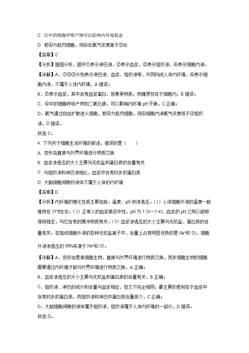
3. 如图①~④为人体内的体液组成,下列叙述正确的是( )
A. ①②③④等共同构成人体的内环境
B. ②中含有血浆蛋白、尿素、糖原等物质
C. ④中的细胞呼吸产物可以影响内环境稳态
D. 若④为肌肉细胞,则④处氧气浓度高于③处
【答案】C
【分析】据图分析,图中①表示淋巴液,②表示血浆,③表示组织液,④表示细胞内液。
【详解】A、①②③分别表示淋巴液、血浆、组织液等,共同构成人体内环境,④表示细胞内液,不属于人体内环境,A错误;
B、②表示血浆,其中含有血浆蛋白、尿素等物质,而糖原存在于细胞内,B错误;
C、④中的细胞呼吸产物如二氧化碳,可以影响内环境pH平衡,C正确;
D、氧气通过自由扩散进入细胞,若④为肌肉细胞,则④细胞内液氧气浓度低于③组织液,D错误。
故选C。
4. 下列关于细胞生活环境的叙述,错误的是( )
A. 变形虫直接与外界环境进行物质交换
B. 血浆渗透压的大小主要与无机盐和蛋白质的含量有关
C. 与组织液和淋巴液相比,血浆中含有较多的蛋白质
D. 大脑细胞间隙的液体不属于人体的内环境
【答案】D
【分析】内环境的理化性质主要包括:温度、pH和渗透压。(1)人体细胞外液的温度一般维持在37℃左右。(2)正常人的血浆接近中性,pH为7.35~7.45,血浆的pH之所以能够保持稳定,与它含有的缓冲物质有关。(3)血浆渗透压的大小主要与无机盐、蛋白质的含量有关。在组成细胞外液的各种无机盐离子中,含量上占有明显优势的是Na+和Cl﹣,细胞外液渗透压的90%来源于Na+和Cl﹣。
【详解】A、变形虫是单细胞生物,直接与外界环境进行物质交换,而多细胞生物的细胞需要通过内环境才能与外界环境进行物质交换,A正确;
B、血浆渗透压的大小主要与无机盐和蛋白质的含量有关,B正确;
C、组织液、淋巴的成分和含量与血浆相近,但又不完全相同,最主要的差别在于血浆中含有较多的蛋白质,而组织液和淋巴中蛋白质含量很少,C正确;
D、大脑细胞间隙的液体属于组织液,组织液属于人体内环境的一部分,D错误。
故选D。
5. 在北京冬奥会自由式滑雪男子空中技巧决赛中,中国队运动员齐广璞夺得金牌。下列相关叙述正确的是( )
A. 比赛过程中,运动员内环境稳态的维持需神经系统参与
B. 比赛过程中,运动员体内无氧呼吸增加,血浆pH大幅下降
C. 比赛过程中,运动员内环境化学成分没有发生变化
D. 比赛过程中,运动员体温略有升高,说明其内环境稳态失调
【答案】A
【详解】A、神经─体液─免疫调节网络是机体维持稳态的主要调节机制,比赛过程中,运动员的各种生理活动需要神经系统的调节和控制,神经系统参与内环境稳态的维持,A正确;
B、血浆中有缓冲物质对,可以调节pH相对稳定,人体细胞进行无氧呼吸产生乳酸后,pH不会明显降低,B错误;
C、比赛过程中,运动员的代谢活动会发生变化,内环境的化学成分也会发生一定的变化,但能保持相对稳定,C错误;
D、比赛过程中,运动员体温略有升高,是产热大于散热的结果,仍在正常体温范围内波动,属于内环境稳态的正常调节,不是内环境稳态失调,D 错误。
故选A。
6. 如图为人体体液各成分之间的相互关系,下列相关叙述正确的是( )
A. a中的成分及其含量与b、c、d基本相同
B. b、c、d的渗透压90%以上均来自Na+和K+
C. b是组织液,其渗入c的量远多于渗入d的量
D. 某人花粉过敏会导致b液增多而出现组织水肿
【答案】D
【分析】据图分析,a表示细胞内液,b表示组织液,c表示淋巴,d表示血浆。
【详解】A、a表示细胞内液,占体液2/3,bcd表示细胞外液,占体液1/3,成分也存在差异,如钾离子主要存在于细胞内,钠离子主要存在于细胞外,A错误;
B、b、c、d的渗透压90%以上均来自Na+和C1-,B错误;
C、b是组织液,绝大部分渗入d血浆,少部分渗入c淋巴,C错误;
D、花粉过敏时,组织胺的释放引起毛细血管壁的通透性增加,血浆蛋白进入组织液使其浓度升高,吸收导致组织液增加,出现组织水肿,D正确。
故选D。
7. 下列有关内环境稳态失调的叙述,错误的是( )
A. 呼吸不畅使CO₂不能充分排出,会导致酸中毒
B. 援藏技术人员在青藏高原出现头痛、乏力、心跳加快等症状,属于体温失调
C. 小腿抽搐可能是由于内环境成分发生变化而引起的
D. 无机盐等代谢废物不能及时排出体外,导致尿毒症属于稳态失调
【答案】B
【详解】A、呼吸不畅使CO₂不能充分排出,会导致酸中毒,A正确;
B、援藏技术人员在青藏高原出现头痛、乏力、心跳加快等症状是由于高原空气稀薄、氧分压低,造成体内缺氧,但机体体温调节正常,不属于体温失调,B错误;
C、小腿抽搐可能是内环境成分缺钙引起的,C正确;
D、无机盐等代谢废物不能及时排出体外,导致尿毒症属于内环境稳态的失调,D正确。
故选B。
8. 某同学以清水、缓冲液和血浆分别为实验材料进行“探究血浆是否具有维持pH稳定的功能”的实验,实验结果如图所示。下列相关叙述中,错误的是( )
A. 血浆组为实验组,清水组和缓冲液组为对照组
B. 图中的结果表明缓冲液组维持pH稳定的能力强于血浆组
C. 清水组实验结果异常,可能滴加的是NaOH
D. 该实验结果说明血浆组维持PH稳定的能力是有限的
【答案】B
【详解】A、根据实验探究目的可知,血浆组为实验组,清水组和缓冲液组为对照组,A正确;
B、通过对照实验可以得出的结论是血浆与缓冲液一样具有维持pH值相对稳定的功能,且血浆的这种能力比较强,B错误;
C、清水组实验结果是pH呈上升趋势,可能滴加的是NaOH溶液,而不是HCl溶液,C正确;
D、加入HCl量过多后,血浆组的pH也会下降,因此该实验结果说明血浆组缓冲物质的缓冲能力是有限的,D正确。
故选B。
9. 炎炎夏日,户外职工爱心接力站为环卫工人提供盐汽水解渴,使环卫工人( )
A. 细胞外液渗透压不断升高B. 细胞外液渗透压不断下降
C. 细胞外液渗透压保持相对稳定D. 细胞外液渗透压保持绝对稳定
【答案】C
【分析】内环境的理化性质主要包括温度、pH和渗透压:(1)人体细胞外液的温度一般维持在37℃左右。(2)正常人的血浆接近中性,pH为7.35~7.45。(3)血浆渗透压的大小主要与无机盐、蛋白质的含量有关。
【详解】血浆渗透压的大小主要与无机盐、蛋白质的含量有关。炎炎夏日,环卫工人大量出汗,失去大量水和无机盐,户外职工爱心接力站为环卫工人提供盐汽水解渴,使环卫工人细胞外液渗透压保持相对稳定。
故选C。
10. “神舟十三号”上的三位宇航员在太空时有非常明显的失重感,失重时人体的液体静压丧失,人体的感受器感到体液增加,机体通过体液调节减少体液,出现体液转移反射性多尿,导致水盐更多地从尿中排出。下列有关叙述错误的是( )
A. 内环境稳态遭到破坏,会引起代谢紊乱
B. 液体静压丧失,导致腿部体液转移到人的身体上部,出现鸟腿(腿部变细)现象
C. 多尿导致水分大量流失可能会导致细胞外液渗透压升高
D. 内环境稳态的主要调节机制是体液调节
【答案】D
【分析】人体内所有液体统称为体液,体液包括细胞内液和细胞外液,细胞外液又叫内环境,主要由组织液、血浆和淋巴组成。稳态指正常机体通过调节作用,使各个器官、系统协调活动,共同维持内环境的相对稳定状态。稳态的调节机制是神经-体液-免疫调节网络。
【详解】A、内环境稳态失调,稳态遭到破坏后,会引起细胞代谢紊乱,A正确;
B、失重时液体静压丧失,会导致腿部体液转移到人的身体上部,出现鸟腿(腿部变细)现象,B正确;
C、盐随尿液排出时会带走部分水分,可能会使细胞外液渗透压升高,C正确;
D、内环境稳态的调节机制是神经一体液一免疫调节网络,D错误。
故选D。
11. 神经系统的基本结构包括中枢神经系统和外周神经系统,下列叙述错误的是( )
A. 中枢神经系统包括脑和脊髓,脑中有高级中枢
B. 脑干中有呼吸中枢,下丘脑中有体温调节中枢
C. 脊神经负责管理躯干、四肢的感觉和运动
D. 脑神经主要分布在头面部,这些神经不能支配内脏器官
【答案】D
【详解】A、中枢神经系统包括脑和脊髓,脑中有高级中枢大脑皮层,A正确;
B、脑干中有呼吸中枢,下丘脑中有体温调节中枢、血糖调节中枢和水盐平衡调节中枢等,B正确;
C、人的脊神经共31对,主要分布在躯干、四肢,主要管理躯干、四肢的感觉和运动,C正确;
D、脑神经主要分布在头面部,具有支配内脏器官的神经,能支配内脏器官的活动,D错误。
故选D。
12. 下列关于神经元和神经胶质细胞的描述,错误的是( )
A. 神经元是神经系统结构与功能的基本单位
B. 神经胶质细胞与神经纤维的构成无关
C. 神经元与神经胶质细胞一起,共同完成神经系统的调节功能
D. 神经胶质细胞具有支持、保护、营养和修复神经元等多种功能
【答案】B
【分析】神经元(又叫神经元细胞)是神经系统结构和功能的基本单位。神经元的基本结构包括细胞体和突起两部分,细胞体内有细胞核,位于灰质部分。神经元的突起一般包括一条长而分支少的轴突和数条短而呈树枝状的树突,轴突以及套在外面的髓鞘叫神经纤维,神经纤维末端的细小分支叫神经末梢,神经末梢分布在全身各处,神经元的功能是受到刺激后能产生和传导冲动。神经胶质细胞广泛分布于神经元之间,是对神经元起辅助作用的细胞,具有支持、保护、营养和修复神经元等多种功能。在外周神经系统中,神经胶质细胞参与构成神经纤维表面的髓鞘。
【详解】A、神经元是神经系统结构与功能的基本单位,A正确;
B、神经胶质细胞参与构成神经纤维表面的髓鞘,B错误;
C、神经元与神经胶质细胞一起,共同完成神经系统的调节功能,C正确;
D、神经胶质细胞具有支持、保护、营养和修复神经元等多种功能,D正确。
故选B。
13. 为研究交感神经和副交感神经对心脏搏动的支配作用,分别测定狗在正常情况、阻断副交感神经和阻断交感神经后的心率,结果如下表所示。下列叙述错误的是( )
A. 副交感神经兴奋引起心脏搏动减慢
B. 阻断副交感神经对心率变化影响更大
C. 交感神经和副交感神经都属于传入神经
D. 交感神经和副交感神经均属于自主神经系统
【答案】C
【分析】根据表格分析,阻断副交感神经,心率大幅度提高,说明副交感神经对心脏搏动起抑制作用。阻断交感神经心率降低,说明交感神经对心脏搏动起促进作用。副交感神经与交感神经的作用相互拮抗。
【详解】A、由表可知,阻断副交感神经,心率大幅度提高,说明副交感神经兴奋引起心脏搏动减慢,A正确;
B、由表可知,阻断副交感神经时,心率大幅度提高,阻断交感神经时,心率降低的幅度较小,说明阻断副交感神经对心率变化影响更大,B正确;
C、交感神经与副交感神经都属于传出神经,C错误;
D、交感神经和副交感神经都属于外周神经系统中的自主神经系统,D正确。
故选C。
14. 某同学在玩密室逃脱时,注意力高度集中,当受到剧情中所扮演角色的惊吓时,会出现心跳加快、瞳孔扩张、呼吸急促等现象。下列相关叙述正确的是( )
A. 该同学受到惊吓后,副交感神经兴奋使瞳孔扩张
B. 该同学受到惊吓后,时刻注意周围环境属于非条件反射
C. 该同学进入安全地点后,副交感神经兴奋促进血管收缩
D. 该同学进入安全地点后,交感神经与副交感神经共同调节使呼吸平稳
【答案】D
【分析】交感神经和副交感神经对同一个内脏器官的作用往往是相反的,交感神经可以使心跳加快、加强,副交感神经使心跳减慢、减弱。肾上腺素能使心肌收缩力加强、兴奋性增高,传导加速,心输出量增多,有利于通气; 交感神经对胃肠运动主要具有抑制作用,即降低胃肠平滑肌的紧张性及胃肠蠕动的频率。
【详解】A、该同学受到惊吓后,交感神经兴奋使瞳孔扩张,副交感神经兴奋时应该是瞳孔收缩,A错误;
B、该同学受到惊吓后,时刻注意周围环境属于后天形成的,属于条件反射,B错误;
C、该同学进入安全地点后,交感神经兴奋促进血管收缩,C错误;
D、交感神经和副交感神经对同一个内脏器官的作用往往是相反的,该同学进入安全地点后,交感神经与副交感神经共同调节使呼吸平稳,D正确。
故选D。
15. 生活中发现,快速叩击膝关节下的股四头肌肌腱(叩击髋骨下韧带)会引起膝跳反射。下列关于膝跳反射的叙述,错误的是( )
A. 膝跳反射的神经中枢是低级中枢
B. 通常在膝跳反射先完成后才感觉到膝盖被叩击
C. 叩击膝关节下的股四头肌肌腱产生膝跳反射说明脊髓神经中枢功能正常
D. 膝跳反射过程含有3个神经元,包括感觉神经元、运动神经元和中间神经元
【答案】D
【分析】感受器感受了橡皮锤的刺激产生的神经冲动,由传入神经(感觉神经)传到脊髓内的神经中枢,神经中枢发出的神经冲动沿着传出神经(运动神经),传到大腿上由运动神经末梢支配的股四头肌即效应器,肌肉收缩使小腿突然抬起的现象就是膝跳反射。
【详解】A、膝跳反射的低级中枢在脊髓,是低级中枢,A正确;
B、膝跳反射先完成,然后感觉到膝盖被叩击了,刺激膝盖处大腿肌肉的感受器(股四头肌肌腱内机械感受器),在感觉神经元中引发了动作电位,动作电位上行到脊髓传到大脑皮层,感觉被敲击,B正确;
C、只有形成完整的反射弧,反射活动才能进行,故叩击膝关节下的股四头肌肌腱产生膝跳反射说明脊髓神经中枢功能正常,C正确;
D、膝跳反射的完成过程仅利用了2个神经元即感觉神经元和运动神经元,D错误。
故选D。
16. “闻声识人”是许多同学具有的本领;当说到梅子时,会想到梅子酸而产生流涎。上述的两种实例都表示的是一种反射。下列叙述正确的是( )
A. 大脑皮层没有参与“闻声识人”的过程
B. 非条件反射使机体具有更强的灵活性和预见性
C. 吃到很甜的梅子后,看到梅子不再流涎是因为之前的反射丧失
D. 声音和人反复对应可促进相关的神经元之间形成新的联系
【答案】D
【分析】反射一般可以分为两大类:非条件反射和条件反射。
非条件反射是指人生来就有的先天性反射,是一种比较低级的神经活动,由大脑皮层以下的神经中枢(如脑干、脊髓)参与即可完成;条件反射是人出生以后在生活过程中逐渐形成的后天性反射,是在非条件反射的基础上,在大脑皮层参与下完成的,是高级神经活动的基本方式。
【详解】A、大脑皮层参与“闻声识人”的形成过程,“闻声识人”是条件反射,A错误;
B、条件反射使机体具有更强的灵活性和预见性,B错误;
C、吃到很甜的梅子后,看到梅子不再流涎是因为形成了一个新的反射,C错误;
D、声音和人反复对应可促进相关的神经元之间形成新的联系,D正确。
故选D。
17. 逃生演练中,某同学作出通生反应的部分机制如图,下列叙述正确的是( )
A. 警报声感受器X位于人体肌肉内
B. 若传入神经受损,则听不到警报声
C. 逃生反应是出生后无需训练就具有的反射
D. 若传出神经受损,不影响肌肉收缩
【答案】B
【分析】逃生演练中,某同学作出逃生反应是通过反射弧来完成的,反射弧包括感受器、传入神经、神经中枢、传出神经和效应器五部分。
【详解】A、警报声作用于耳朵内的听觉感受器,A错误;
B、若传入神经受损,声音传不到神经中枢,则听不到警报声,B正确;
C、逃生反应是一种条件反射,有大脑皮层的参与,需训练才具有的反射,C错误;
D、若传出神经受损,可听到警报声,但肌肉不能收缩,不能做出逃生反应,D错误。
故选B。
18. 霍金被诊断患有渐冻症,它是一种运动神经元疾病。患者就好像被冰渐渐冻住,从四肢到躯干,以及胸腹部的肌肉逐渐无力和萎缩。渐冻症患者被称为“清醒的植物人”。如图为某渐冻症患者的反射弧结构模式图,下列叙述正确的是( )
A. 图中③表示的是神经中枢,⑤表示的是感受器
B. 若给予一适宜刺激,渐冻症患者无法感觉到疼痛
C. 在反射弧中,效应器包括传出神经末梢和它所支配的肌肉或腺体
D. 渐冻症患者具有完整的反射弧,并能正常传递兴奋
【答案】C
【分析】分析图解:①为感受器,②为传入神经(存在Ⅱ神经节),③为神经中枢,④为传出神经,⑤为效应器。
【详解】A、③是神经中枢,⑤是效应器,A错误;
B、渐冻症患者运动神经元发生病变,感觉神经元及神经中枢等正常,若给予一适宜刺激,渐冻症患者可以感觉到疼痛,B错误;
C、在反射弧中,效应器确实包括传出神经末梢和它所支配的肌肉或腺体。就像我们日常的一些动作,比如伸手拿东西,大脑发出指令,通过传出神经传递到末梢,然后支配肌肉做出伸手的动作,这里的肌肉就是效应器的一部分,C正确;
D、渐冻症患者是由于运动神经元受损而导致的疾病,其反射弧中的传出神经和效应器可能受到损伤,不能正常传递兴奋,D错误。
故选C。
19. 缩手反射是指健康人手不小心碰到了火或者尖锐的东西,迅速缩回。下列相关叙述错误的是( )
A. 缩手反射的神经中枢位于脊髓
B. 完成缩手反射的结构基础是反射弧
C. 缩手反射是简单的非条件反射
D. 若a处损伤,其他部位正常,则该人受到刺激时没有感觉也不能缩手
【答案】D
【分析】反射弧的组成:反射弧包括感受器、传入神经、神经中抠、传出神经、效应器五部分。
【详解】AC、缩手反射的神经中枢在脊髓,属于简单的非条件反射,AC正确;
B、反射弧是指完成反射的神经结构,反射的结构基础是反射弧。B正确;
D、a处于传出神经,若a处损伤,其他部位正常,则该人受到刺激时有感觉但不能缩手,D错误。
故选D。
20. 下列关于条件反射和非条件反射的比较,错误的是( )
A. 条件反射建立之后要维持下去,还需要条件刺激的强化
B. 条件反射和非条件反射都需要神经中枢的参与
C. 条件反射和非条件反射都有助于动物适应环境
D. 非条件反射的数量是有限的,条件反射的数量几乎是无限的
【答案】A
【分析】条件反射是在非条件反射的基础上,通过学习和训练而建立的。条件反射建立之后要维持下去,还需要非条件刺激的强化。如果反复应用条件刺激而不给予非条件刺激,条件反射就会逐渐减弱,以至最终完全不出现,这是条件反射的消退。
【详解】A、条件反射的建立是在非条件刺激的作用下,将无关刺激转化成条件刺激的过程,条件反射建立之后要维持下去,还需要非条件刺激的强化,A错误;
B、条件反射和非条件反射都需要神经中枢的参与,条件反射需要高级中枢大脑皮层的参与,B正确;
C、条件反射和非条件反射都有助于动物适应环境,条件反射使机体具有更强的预见性、灵活性和适应性,大大提高了动物应对复杂环境变化的能力,C正确;
D、在个体的生活过程中,非条件反射的数量是有限的,条件反射的数量则几乎是无限的;条件反射扩展了机体对外界复杂环境的适应范围,使机体能够识别刺激物的性质,预先作出不同的反应,D正确。
故选A。
二、非选择题:本题共5小题,共50分。
21. 如图甲是体内细胞与外界进行物质交换的过程示意图,Ⅰ、Ⅱ、Ⅲ、Ⅳ表示能直接与内环境进行物质交换的4种器官,①②是有关的生理过程。图乙是人体器官模型。回答下列问题:
(1)图甲中Ⅳ表示的是______,过程①是______。
(2)四肢肌肉细胞通过Ⅰ吸收外界(O₂的过程,经过的内环境依次是______(用名称和箭头表示)。
(3)过程②表示______,若组织液渗透压下降,该过程______(填“增强”或“减弱”)。
(4)若图乙器官表示的是肝脏,则饥饿时A处血糖浓度______(填“大于”“小于”或“等于”)B处;若图乙器官表示的是图甲中的Ⅲ,则A处(CO₂浓度______(填“大于”“小于”或“等于”)B处。
【答案】(1)①. 皮肤 ②. 消化、吸收
(2)组织液→血浆→组织液
(3)①. 重吸收 ②. 减弱
(4)①. 小于 ②. 小于
【分析】由细胞外液构成的液体环境叫内环境,内环境是细胞与外界进行物质交换的媒介。
【小问1详解】
分析图甲可知,Ⅳ是皮肤,Ⅲ表示泌尿系统(肾脏),Ⅰ表示呼吸系统,Ⅱ表示消化系统,则过程①对营养物质的消化、吸收。
【小问2详解】
四肢肌肉细胞通过I吸收外界O2,氧气首先进入肺泡,进入肺泡壁细胞,从肺泡里出来,经过组织液进入再进入血管,通过血液运输,经过组织液进入四肢肌肉细胞,经过的内环境依次是组织液→血浆→组织液。
【小问3详解】
由于Ⅲ表示泌尿系统(肾脏),②表示肾小管和集合管对水的重吸收,若组织液渗透压下降,组织液中水分增多,肾小管和集合管对水的重吸收减弱(即该过程减弱),尿液增多。
【小问4详解】
图乙器官表示的是肝脏,则周围的组织细胞是肝细胞,饥饿时,肝细胞中的肝糖原分解成葡萄糖,进入血液,越往B处血糖越多,A处血糖浓度小于B处,图乙器官表示的是图甲中的III,Ⅲ表示泌尿系统(肾脏),血液经过肾脏时肾脏中肾小球等细胞也需要进行细胞呼吸产生二氧化碳,故A处流入肾脏的CO2浓度小于流出肾脏的B处二氧化碳浓度。
22. 血浆中无机盐含量的相对稳定对于维持红细胞正常的形态和功能至关重要。为患者输液治疗时要用质量分数为0.9%的NaCl溶液。某生物兴趣小组对此设计实验进行验证,将下列相关实验过程补充完整。
(1)方法步骤:
①取5支洁净试管,编号为1~5号,分别加入2mL质量分数为0.5%、0.7%、0.9%、1.1%、1.3%的___________,并各加入2滴抗凝剂。
②将左手无名指消毒,用消毒的采血针刺破皮肤,用小滴管吸血。
③向1~5号试管中分别滴入1滴血,摇匀,放置5min。
④分别取5支试管中的混合液各一滴,置于5张洁净的已编号的载玻片上制成临时装片,在显微镜下镜检,观察__________。
(2)请完善下列预期实验结果及结论:
结论:___________
(3)讨论:某学生配制生理盐水时,由于操作不规范使溶液浓度偏低,则对该实验的影响为___________。
【答案】(1)①. NaCl溶液 ②. 红细胞的形态
(2)①. 体积变大 ②. 维持正常形态 ③. 质量分数为0.9%的NaCl溶液能够维持红细胞的正常形态
(3)质量分数为0.9%的NaCl溶液中红细胞的体积变大,实验失败
【分析】根据题意和图表分析可知:人的细胞内液中无机盐离子的浓度与0.9%的生理盐水浓度相当,为等渗溶液.低于该浓度,组织细胞会因吸水而涨破;反之则会失水皱缩。
【小问1详解】
从题干可知,本实验的探究目的是为患者输液治疗时,为什么要用质量分数为0.9%的NaCl溶液,所以自变量就是不同浓度的NaCl溶液,实验步骤①中应该在不同试管中加入不同浓度的NaCl溶液;然后把血细胞滴入不同浓度的NaCl溶液中,④分别取5支试管中的混合液各一滴,制成临时装片,在显微镜下镜检,观察红细胞的形态有何变化;
【小问2详解】
观察结果发现在0.9%的NaCl溶液细胞能够维持正常形态,而小于0.9%的NaCl溶液时,细胞体积变大,故试管2中的红细胞体积变大,实验结论是:质量分数为0.9%的NaCl溶液能够维持红细胞的正常形态。
【小问3详解】
某学生配制生理盐水时,由于操作不规范致使溶液浓度偏低,当在0.9%的NaCl溶液浓度时,细胞会吸水,体积变大,只有浓度更大时,才出现细胞能够维持正常形态,所以他的探究实验失败。
23. 如图是神经细胞的结构模式图,回答下列问题:
(1)神经细胞的基本结构包括______和______两部分,其中,后者又包括树突和______两种。
(2)②是______,图中神经纤维是由③______以及外面套着的______共同组成的。
(3)与其他动物细胞相比,神经细胞在形态结构上的特点是______。
(4)在脑和脊髓的灰质里面,功能相同的神经细胞聚集在一起,调节人体某项生理功能的部位,叫______(填字母)。
A. 神经B. 神经中枢
C. 神经节D. 神经纤维
【答案】(1)①. 胞体 ②. 突起 ③. 轴突
(2)①. 胞体 ②. 轴突 ③. 髓鞘
(3)胞体上有许多突起 (4)B
【分析】神经元的基本结构包括细胞体和突起两部分。神经元的突起一般包括一条长而分支 少的轴突和数条短而呈树枝状分支的树突,轴突以及套在外面的髓鞘叫神经纤维,神经纤维 末端的细小分支叫神经末梢,神经末梢分布在全身各处。神经元的功能是神经元受到刺激后能产生兴奋,并能把兴奋传导到其它的神经元,神经元的细胞体主要集中在脑和脊髓里,神经元的突起主要集中在周围神经系统里。
【小问1详解】
神经元的基本结构包括细胞体和突起两部分,其中突起又分为树突和轴突两部分。
【小问2详解】
②是细胞体;神经纤维是由③轴突和其外面包裹着的髓鞘共同组成。
【小问3详解】
神经元的突起一般包括一条长而分支少的轴突和数条短而呈树枝状分支的树突,轴突以及套在外面的髓鞘叫神经纤维,神经纤维末端的细小分支叫神经末梢,神经末梢分布在全身各处;神经元的功能是神经元受到刺激后能产生兴奋,并能把兴奋传导到其它的神经元,可见神经元的结构特点是细胞体生有许多突起,而其他细胞无突起这一结构。
【小问4详解】
在脑和脊髓的灰质里面,功能相同的神经元细胞体汇集在一起,调节人体某项生理功能的部位,叫做神经中枢。B正确。
故选B。
24. 如图所示,实验小组成员将青蛙先除去脑,保留脊髓,再将青蛙的脊神经从左侧的B处和右侧的C处切断,并进行了相关实验。回答下列问题:
(1)神经调节的基本方式是______,将青蛙标本剪除脑的作用是______。
(2)电刺激青蛙左后肢的趾部,会观察到______出现收缩活动。该反射活动的感受器位于左后肢趾部的______中。
(3)剪断青蛙左后肢的传出神经(B处)后,立即刺激下端传出神经,______(填“能”或“不能”)看到左后肢收缩活动,该过程______(填“能”或“不能”)称为反射,主要原因是______。
(4)研究小组发现若刺激正常的活体青蛙,其后肢不一定收缩,原因可能是______。
【答案】(1)①. 反射 ②. 排除脑对脊髓的影响
(2)①. 右后肢 ②. 皮肤
(3)①. 能 ②. 不能 ③. 缺少神经中枢等参与,不能形成完整的反射弧
(4)正常活体青蛙的大脑皮层参与了该反射过程(合理即可)
【分析】反射是指在中枢神经系统的参与下,机体对内外刺激所产生的规律性应答反应,反射的结构基础是反射弧,反射必须的条件:反射弧完整,适宜的刺激。
【小问1详解】
神经调节的基本方式是反射,将青蛙标本剪除脑可以排除脑对脊髓的影响,因为存在分级调节,会影响实验结果。
【小问2详解】
电刺激青蛙左后肢的趾部,传入神经被切断,所以左腿的左后肢不收缩,兴奋可以由中间神经元传导到右后肢,反射弧完整,引起右后肢的收缩。该该反射活动的感受器位于左后肢趾部的皮肤中。
【小问3详解】
剪断青蛙左后肢的传出神经(B处)后,立即刺激下端传出神经,能看到左后肢收缩活动,但是缺少中枢神经系统等参与,不能形成完整的反射弧,所以不能称为反射。
【小问4详解】
正常的活体青蛙既有脑也有脊髓,存在分级调节,即正常活体青蛙的大脑皮层参与了该反射过程,所以若刺激正常的活体青蛙,其后肢不一定收缩。
25. 生理学家将声音刺激与喂食结合呈现给狗,狗便会获得对声音的唾液分泌反应,下图是对声音刺激形成唾液分泌性食物条件反射机制。回答下列问题。
(1)单独给狗喂食,会使其分泌唾液,该反射属于________(填“条件”或“非条件”)反射。
(2)单独给狗铃声,其耳部传入神经末梢会产生兴奋,并将兴奋传导至大脑皮层乙处形成听觉,此时还不会引起唾液分泌。这一过程________(填“属于”或“不属于”)反射,理由是______________________。
(3)经过先给铃声再给食物的训练,狗的大脑皮层中甲、乙两处会建立暂时性联系。此时,铃声刺激已经由原来的________刺激转变为________刺激,条件反射已经建立起来。
(4)如果长时间只给与铃声刺激而不喂食,则已经建立的条件反射就会________。该过程________(填“需要”或“不需要”)大脑皮层的参与,________(填“属于”或“不属于”)新的学习过程。
【答案】(1)非条件
(2)①. 不属于 ②. 该过程兴奋只是传至神经中枢形成感觉,没有经过完整反射弧
(3)①. 无关 ②. 条件
(4)①. 消退 ②. 需要 ③. 属于
【分析】反射可以分为非条件反射和条件反射。非条件反射是生来就有的先天性反射,是一种比较低级反射,不需要大脑皮层参与即可完成;条件反射是出生以后在生活过程中逐渐形成的后天性反射,是在非条件反射的基础上,在大脑皮层参与下完成的。
【小问1详解】
给狗喂食,会引起狗分泌唾液,这是生来就有的先天性发射,故该反射属于非条件反射。
【小问2详解】
单独给狗铃声,其耳部传入神经末梢会产生兴奋,并将兴奋传导至大脑皮层乙处形成听觉,此时还不会引起唾液分泌,该过程兴奋只是传至神经中枢形成感觉,没有完整的反射弧,故这一过程不属于反射。
【小问3详解】
经过先给铃声再给食物的训练,狗的大脑皮层中甲、乙两处会建立暂时性联系。此时,铃声刺激已经由原来的无关刺激转变为条件刺激,条件反射已经建立起来。
【小问4详解】
如果长时间只给与铃声刺激而不喂食,则已经建立的条件反射就会消退。该过程属于条件反射需要大脑皮层的参与,属于新的学习过程。
实验处理
心率(次/分)
正常情况
90
阻断副交感神经
180
阻断交感神经
70
试管
NaCl溶液(%)
红细胞形态
1
0.5
①体积变大或涨破
2
0.7
②___________
3
0.9
③___________
4
1.1
④体积缩小
5
1.3
⑤体积缩小,皱缩
相关试卷
这是一份[生物]山西省部分学校2024-2025学年高二上学期开学考试试题(解析版),共17页。试卷主要包含了单项选择题,非选择题等内容,欢迎下载使用。
这是一份山西省吕梁市部分学校2023_2024学年高二生物上学期11月联考试题,共29页。试卷主要包含了本试卷分选择题和非选择题两部分,本卷命题范围等内容,欢迎下载使用。
这是一份山西省部分学校2024-2025学年高二上学期10月月考生物试题,共8页。

