
山东省临沂市兰山区第十二中学2024-2025学年七年级上学期10月份月考生物试题(无答案)
展开1. 在生活中,自然界多姿多彩的生物肯定给你带来了很多的童趣,邓么什么是生物呢? 怎样区别生物和非生物呢? 这一定离不开观察,下列对科学方法观察的说法不正确的是( )
A. 观察是科学探究的一种基本方法
B. 观察可以借助于显微镜、放大镜等仪器
C. 科学观察要有明确的目的
D. 为目的而进行的观察不需要追问和交流
2.窗台上的小绿植渐渐向窗外有阳光的方向生长。这主要休现了生物( )
A. 能对外界刺激作出反应 B. 能进行呼吸
C. 具有遗传和变异的特性 D. 能排山体内产生的废物
3.中国传统的诗句、谚语中蕴涵了不少生物学知识。下列成语中体现生物基本特征对应不正确的一项是( )
A. 螳螂捕蝉——体现了生物的生活需要营养
B. 汗流浃背——体现了生物能排出身体内产生的废物
C. 蜻蜓点水——体现了生物能进行呼吸
D. 种瓜得瓜——体现了生物具有遗传的特性
4.小帅同学在学习了“如何使用显微镜”后,对显微镜使用过程中出现的疑问与对应的解决方法作了如下总结, 其中错误的是( )
A. 物像太小——换高倍目镜或高倍物镜
E。 视野较暗——用凹面镜和大光圈
C. 物像不清晰——调节细准焦螺旋
D. 物像偏左方——向右方移动玻片
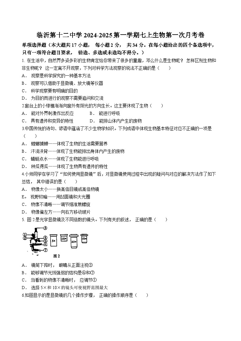
5. 图2是光学显微镜及不同倍数的镜头。下列有关的叙述, 正确的是( )
A. 镜筒下降时, 眼睛从正面注视③
B. 能够调节光线强弱的结构是④和⑦
C. 当看到的物像不清晰时, 应调节①
D. 选择5×和10×的镜头可使视野范围最大
6.如图显示的是显微镜的几个操作步骤, 正确的操作顺序是( )
A.①→③→②→④ B.③→①→②→④ C.③→②→①→④ D.①→②→③→④
7.利用显微镜观察细胞时, 视野图像由图甲变为图乙, 进行的操作错误的是( )
A. 转动转换器, 更换高倍物镜
B. 转动粗准焦螺旋, 高倍物镜下大幅度地上升下降镜筒
C. 转动遮光器, 使用大的光圈
D. 转动反光镜, 使用凹面反光镜
8. 在观察黑藻叶片细胞临时装片时, 发现视野中有部分细胞重叠, 可能是因为( )
A. 没盖盖玻片 B. 没展平叶片 C. 没滴加碘液 D. 没调准焦螺旋
9. 用显微镜观察人口腔上皮细胞临时装片时,发现视野中有较大的污点,经转动转换器、移动玻片后污点都没有动那么污点在( )上。
A. 目镜 B. 物镜 C、 玻片 D. 反光镜
10. 在绘制洋葱鳞片叶表皮细胞结构图时, 图中比较暗的地方用铅笔( )来表示
A. 全部涂黑 B. 涂上阴影 C. 画成网状 D. 点比较密的细点
11.下列是制作人体口腔上皮细胞临时装片的基本步骤, 正确的操作顺序是( )
①擦拭载玻片和盖玻片 ②用牙签刮已漱净的口腔内侧壁 ③向载玻片上滴加生理盐水
④用碘液染色 ⑤盖盖玻片 ⑥将牙签在生理盐水中涂抹
A. ①②③⑥⑤④ B. ①③②⑥④⑤ C. ②③④⑥⑤① D. ①③②⑥⑤④
12.五色糯米饭是广西“三月三”的传统美食,人们用红蓝草等植物的浸出液给糯米染色。能使糯米染色的红蓝草色素存在于植物细胞的( )
A. 细胞膜 B. 线粒体 C. 液泡 D. 细胞核
13. 小麦种子燃烧时, 烧掉的物质是有机物,下列全部属于有机物的是( )
A. 糖类、蛋白质、核酸 B. 二氧化碳、水、无机盐
C. 脂肪、核酸、无机盐 D. 糖类、蛋白质、氧气
14.菠菜焯水时, 水会变成绿色, 这是由于热水破坏了细胞的什么结构?( )
A. 液 泡 B. 叶绿体 C. 细胞膜 D. 细胞壁
15. 9月21日下午,“天宫课堂”第四课在中国空间站开讲!“太空教师”景海鹏、朱杨柱、桂海潮在授课期间消耗了大量能量。将储存在有机物中的化学能释放出来, 供他们体内细胞利用的能量转换器是( )
A、 细胞核 B. 线粒体 C. 叶绿体 D. 细胞质
16. 将黑色美西螈的体细胞核移植到白色美西螈的去核卵细胞中,形成融合细胞。在适宜的环境中, 融合细胞发育成的美西螈个体的皮肤颜色是( )
A. 白色 B. 黑色 C. 黑白相间 D. 不能确定
17.褐马鸡是山西省的省鸟, 其结构和功能的基本单位是( )
A、细胞 B. 组织 C. 器官 D. 系统
二、非选择题: 本题共2小题, 每空 1 分, 共16分。
18.(8分) 下图甲、乙是晓莉同学“制作洋葱鳞片叶内农皮细胞临时装片或制作人的口腔上皮细胞临时装片”实验的部分操作步骤: 图丙表示显微镜的结构:图丁“、戊分别为她观察到的洋葱表皮细胞和口腔上皮细胞图。请回答下列问题。
(1)若甲、乙表示“制作洋葱鳞片叶内表皮细胞临时装片”时的相应步骤;则甲、乙滴加的液体分别是 、 ;若甲表示“制作人的口腔上皮细胞临时装片”时的相应步骤,则甲滴加的液体是 ,滴加甲的目的是 。
(2)在显微镜的使用过程中, 对光时, 转动[ ] ,使低倍物镜对准通光孔; 转动[ ] ,使一个较大的光圈对准通光孔。
(3)益盖玻片时, 要用镊子兴起盖玻片, 使它的一侧先接触水滴然后缓缓放下, 这样做的目的是 。
(4)已知晓丽同学用的目镜是16倍, 物镜是40倍, 则物象被放大了 倍。
19.如图是动物细胞、植物细胞的结构图,据图回答问题。([ ]括号内填写编号, 横线上填写名称)
(1)图中 图是植物细胞结构图, 你的判断依据是该细胞有 (任写两项结构名称)。
(2)新鲜牡蛎体内的锌元素含量远远高于它所生存的海水, 这是因为细胞中有[ ] ,它能起到保护和 的作用。
(3)⑤是 (填结构名称) ,它能将_能转化成有机物中的 能。
(4)克隆羊的实例说明决定生物生长发育遗传的遗传信息主要存在于[ ] 中。
山东省临沂市兰山区第十二中学2024-2025学年八年级上学期10月份月考生物试题: 这是一份山东省临沂市兰山区第十二中学2024-2025学年八年级上学期10月份月考生物试题,共5页。试卷主要包含了10等内容,欢迎下载使用。
山东省临沂市费县探沂中学联考2024-2025学年七年级上学期第一次月考生物试题 (无答案): 这是一份山东省临沂市费县探沂中学联考2024-2025学年七年级上学期第一次月考生物试题 (无答案),共4页。试卷主要包含了非选择题等内容,欢迎下载使用。
山东省临沂市兰山区多校2024-2025学年八年级上学期9月份月考生物试题(无答案): 这是一份山东省临沂市兰山区多校2024-2025学年八年级上学期9月份月考生物试题(无答案),共5页。试卷主要包含了选择题,非选择题等内容,欢迎下载使用。