


云南省昆明市禄劝彝族苗族自治县禄民族中学2024-2025学年高一上学期9月月考生物试题
展开1.(3分)细胞学说被恩格斯誉为19世纪自然科学三大发现之一。下列有关叙述与细胞学说不相符的是( )
A.细胞学说认为一切动植物都是由细胞和细胞产物所构成,揭示了动植物的统一性
B.施莱登和施旺运用完全归纳法得出细胞学说的相关内容,是可信的
C.多细胞生物依赖各种分化的细胞密切合作,共同完成一系列复杂的生命活动
D.细胞学说不仅解释了个体发育,也为生物进化论的确立埋下了伏笔
2.(3分)变更为:【某】“style=“backgrund﹣clr:#fbb;“>每变更为:【】“style=“backgrund﹣clr:#fbb;“>年11月;“>的黄叶迎来最佳观赏期变更为:【,该】“style=“backgrund﹣clr:#fbb;“>冲银杏谷的物种繁多、分布面积广,主要以银杏、乌柏树等为主( )
①银杏的叶子;
②乌变更为:【柏树】“style=“backgrund﹣clr:#fbb;“>桕变更为:【】“style=“backgrund﹣clr:#fbb;“>树的细胞;
③银杏细胞中蛋白质分子;
④一棵乌变更为:【柏树】“style=“backgrund﹣clr:#fbb;“>桕变更为:【】“style=“backgrund﹣clr:#fbb;“>树;
⑤银杏谷的所有黄叶;
⑥银杏谷的所有银杏树;
⑦银杏谷的所有生物;
⑧银杏谷内所有动植物
A.③②①⑤④⑤⑧B.②①④⑥⑧⑦C.②①⑤④⑦D.②①④⑥⑦
3.(3分)甲、乙两图是某同学用显微镜观察菠菜叶片下表皮时的两个物像,Ⅰ、Ⅱ、Ⅲ、Ⅳ是该同学在观察过程中用到的四种镜头,下列说法正确的是( )
A.成对的A细胞围成的间隙是气体交换的“门户”
B.从甲图到乙图的过程中,首先需向右上方移动玻片标本
C.从甲图到乙图的过程中,镜头从Ⅰ、Ⅳ组合换成Ⅰ、Ⅲ组合
D.用显微镜观察时,甲图表示的视野比乙图表示的视野更暗
4.(3分)自然界中,有些生物属于真核生物,有些生物属于原核生物,正确的项数是( )
①发菜、放线菌、大肠杆菌都属于原核单细胞生物
②蓝细菌、酵母菌都含有核糖体和DNA
③噬菌体的繁殖只在宿主细胞中进行,因为其只有核糖体一种细胞器
④细胞没有叶绿体也能进行光合作用
⑤有些细菌以RNA作为遗传物质
A.1项B.2项C.3项D.4项
5.(3分)如图为实验测得的小麦、大豆、花生干种子中三类有机物的含量比例,下列相关分析正确的是( )
A.小麦适合作为鉴定植物组织中还原糖的理想材料
B.用斐林试剂检验大豆组织样液中的蛋白质
C.用花生种子鉴定脂肪时,需要制作临时装片直接用高倍光学显微镜进行观察
D.在鉴定还原糖、蛋白质和脂肪时,选择的实验材料都要无色或白色
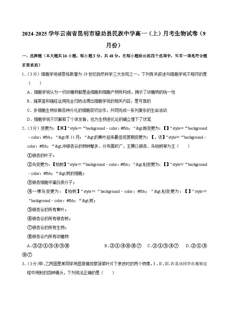
6.(3分)如图甲是某种生物细胞中3种化合物含量的扇形图,图乙是有活性的细胞中元素含量的柱形图,下列说法不正确的是( )
A.若图甲表示正常细胞,则A可以运送细胞新陈代谢中产生的废物
B.若图甲表示正常细胞,则A和B共有元素中含量最多的是a
C.若图甲表示完全脱水后的细胞,则A化合物中含量最多的元素为图乙中的b
D.图乙中数量最多的元素是c,这与细胞中含量最多的有机物有关
7.(3分)水分子中的氢原子以共用电子对与氧原子结合。由于氧具有比氢更强的吸引共用电子的能力,使氧的一端稍带负电荷,氢的一端稍带正电荷。水分子的空间结构及电子的不对称分布,形成氢键,氢键易于形成和断裂( )
A.带有正、负电荷的分子或离子都容易与水结合,因此水是维生素D等物质的良好溶剂
B.氢键使水具有较高的比热容,因此水有助于维持生命系统的稳定性
C.水与细胞中的蛋白质、多糖等物质结合后,失去流动性和溶解性
D.自由水与结合水的比例处于动态变化中,有利于生物体适应环境的多种变化
8.(3分)一批在相同条件下培养的盆栽黄瓜幼苗表现出叶片发黄的缺素症状。现取若干株该盆栽黄瓜幼苗随机均分为甲、乙、丙三组,分别施用等量适宜浓度的NH4NO3溶液、MgSO4溶液和Mg(NO3)2溶液,一段时间后观察并比较盆栽黄瓜幼苗叶片的颜色变化。下列叙述错误的是( )
A.本实验的目的是探究导致黄瓜幼苗叶片发黄的元素种类
B.若甲、丙两组变绿,乙组发黄,说明叶片发黄是由于缺N所致
C.若甲组发黄,乙、丙两组变绿,说明叶片发黄是由于缺Mg所致
D.若甲、乙两组发黄,丙组变绿,说明叶片发黄是由于缺N或缺Mg所致
9.(3分)纱布是一种常用的伤口敷料,其主要成分是纤维素。普通纱布只能吸收已经流出的血液,但阻止血液继续流出的效果有限。现在市场上有一种由几丁质(结构如图),它可有效阻止血液继续流出并启动凝血。下列说法错误的是( )
A.纤维素是由葡萄糖脱水缩合形成的多聚体
B.几丁质是一种多糖,由C、H、O三种元素构成
C.几丁质和纤维素都是以碳链为骨架的生物有机分子
D.几丁质能与重金属离子有效结合用于废水处理
10.(3分)近期,15岁高中生小玲(化名)因为减肥得了厌食症,只喝水,身高165cm,严重时甚至会出现全身所有器官衰竭。下列有关叙述正确的是( )
A.开始节食后,为满足能量供应,体内脂肪可以马上大量转化为糖类
B.脂肪是由三分子甘油与一分子脂肪酸发生反应形成的酯
C.胆固醇是形成动脉粥样斑块的原料,为了健康考虑,不摄入胆固醇,使其在血液中含量越少越好
D.饱和脂肪酸熔点较高,容易凝固,多存在于动物体内
11.(3分)下列关于氨基酸和蛋白质的叙述,不正确的是( )
A.赖氨酸的分子式是C6H14O2N2,则它的R基是﹣C4H10N
B.酪氨酸几乎不溶于水,而精氨酸易溶于水,这种差异是由R基的不同引起的
C.n个氨基酸共有m个氨基(m>n),则这些氨基酸形成的一条多肽链中氨基数至少为m﹣n
D.甜味肽的分子式为C13H16O5N2,则甜味肽一定是一种二肽
12.(3分)血红蛋白分子是由574个氨基酸组成的,含有两条α肽链和两条β肽链,其空间结构如图甲所示( )
A.图乙所示结构含有4种氨基酸
B.若两条β肽链完全相同,则图甲所示的血红蛋白至少含有4个羧基
C.血红蛋白合成过程中失去570个水
D.血红蛋白中含有的Fe元素在R基中
13.(3分)下列关于蛋白质结构和功能多样性的说法,正确的是( )
A.肌肉中的肌肉纤维具有运输功能
B.蛋白质彻底氧化分解的产物是氨基酸
C.大豆中的蛋白质含有人类不能合成的非必需氨基酸
D.阿尔茨海默病的发生与人体细胞内肽链的折叠错误有关
14.(3分)下列关于核酸的叙述,正确的是( )
A.核酸由C、H、O、N四种元素组成
B.在真核细胞内,核酸只存在于细胞核内
C.组成核酸的基本单位有8种
D.除病毒外,一切生物都含有核酸
15.(3分)如图是某兴趣小组构建的含有两个碱基对的DNA片段模式图,甲、乙、丙、丁四位同学分别指出了此图中存在的问题,他们当中观点正确的是( )
A.甲同学认为应将碱基U改为T
B.乙同学认为应将五碳糖3'﹣C连接的﹣OH改为﹣H
C.丙同学认为4'﹣C与磷酸基团之间通过磷酸二酯键连接
D.丁同学认为A﹣U之间应以3个氢键相连、C﹣G之间应以2个氢键相连
16.(3分)下列关于细胞中生物大分子的叙述,错误的是( )
A.碳链是各种生物大分子的结构基础
B.糖类、脂质、蛋白质和核酸等有机物都是生物大分子
C.细胞利用种类较少的小分子脱水缩合成种类繁多的生物大分子
D.细胞中的多糖、蛋白质、核酸等化合物的含量和比例处在不断变化之中,但又保持相对稳定
二、非选择题(本大题共5小题,共2分)
17.“鹭影翩翩,湖光山色,绿植环绕,树上栖息着各种小鸟,水中有各种虾类、鱼类等生物
(1)该湿地公园中某一个湖中的所有生物构成的是 。
(2)该湿地公园属于生命系统结构层次中的 。
(3)该湿地公园中各层次生命系统的形成、维持和运转都是以 层次为基础的。
(4)假如你身处月亮湖的湖边,看到一行白鹭飞上天空,情景非常美观 ,理由是 。
18.老濮河是孝感的母亲河,孝感市政府投资155亿元,历时3年,结合生物学知识回答以下问题:
(1)在生命系统的结构层次中,图中各生物属于 层次。
(2)图中不具有核膜和染色体的细胞有 (填序号),其DNA主要存在于 。
(3)图示细胞都有的细胞结构是 ,这体现了细胞的 。
(4)图中④绝大部分是营 生活的异养生物,⑤是能进行光合作用的自养生物,原因是其含有 。
(5)小明同学打算使用高倍镜观察河水中的生物,他的操作如下:①在低倍镜下找到物像/并移到视野中央;②用粗准焦螺旋缓慢将镜筒升高;④调节光线,换用凹面镜和大的通光孔 。
(6)若他已经在高倍镜下看到了清晰的物像,但希望提高放大倍数继续观察,下列做法可行的是 。
A.用细准焦螺旋将镜筒升高
B.用细准焦螺旋将镜筒降低
C.换上一个更短的目镜
D.换上一个更长的目镜
19.水熊虫对不良环境有极强的抵抗力。当环境恶化时,水熊虫会处于一种假死状态,代谢率几乎降到零,直到环境改善为止。据研究,水熊虫进入假死状态时
(1)若要探究海藻糖是否为还原糖,可加入 试剂鉴定,若加入该试剂后未出现砖红色沉淀,能否说明海藻糖不是还原糖 。
(2)有人认为“水熊虫体液中的海藻糖可以保护组织细胞,使组织细胞免受低温造成的损伤”。为探究上述假设的真实性,设计了一个实验方案
Ⅰ.操作过程:
①取适量哺乳动物细胞,等分成甲、乙两组;
②甲组添加含海藻糖的细胞培养液,乙组 ;
③ 培养数小时;
④观察环境改变后,甲、乙两组细胞生活状况。
Ⅱ.预期结果及结论:
若 ,则假设成立,海藻糖可以保护组织细胞,使其免受低温造成的损伤。
若 ,则假设不成立。
20.血红蛋白(HbA)由1个珠蛋白和4个血红素组成,每个珠蛋白包括4条多肽链,肽链由α、β珠蛋白基因编码。图1是血红蛋白的四级结构示意图,图2是图1中β链氨基端的氨基酸序列。回答下列问题:
(1)图2片段是由 种氨基酸脱水缩合而成的。
(2)若血红蛋白分子中含有574个氨基酸,图中肽链盘曲过程中形成了三个二硫键(二硫键的形成过程可表示为:﹣SH+﹣SH→﹣S﹣S﹣+2H),若组成图中蛋白质分子的氨基酸的平均相对分子质量是m 。
(3)若两条β肽链完全相同,据两图可知,一个血红蛋白分子至少含有 个羧基。从两图可以得出,蛋白质结构多样性的原因是 。
(4)蛋白质表面吸附的水构成“水膜”以保护蛋白质。强酸能破坏蛋白质表面的“水膜”使蛋白质变性,导致其空间结构都变得伸展、松散,从而暴露出更多的肽键。为验证盐酸能使蛋白质变性 (填“HbA”或“豆浆”)为材料,并用双缩脲试剂检测,实验组给予 处理,预测实验结果是实验组样液的紫色程度比对照组的 。(填“深”或“浅”)
21.图1表示细胞内某些有机物的元素组成和功能关系,其中Ⅱ、Ⅲ、Ⅳ、Ⅴ是生物大分子,X、Y、Z、P分别为构成生物大分子的基本单位。图2为核酸的部分结构示意图。
(1)图1中X代表的物质是 。
(2)脂质中除Ⅰ外,还包括 这两种物质。
(3)图1中Y和Z在化学组成上的不同主要体现在图2中 (填序号)上。若图2为Ⅱ的部分结构,则④的中文名称是 。在人的细胞中,含碱基A、T、C、G的核苷酸有 种。
(4)人的红细胞和心肌细胞功能不同,红细胞主要承担运输氧的功能,心肌细胞承担心脏律动的作用 (填标号)有关。
2024-2025学年云南省昆明市禄劝县民族中学高一(上)月考生物试卷(9月份)
参考答案与试题解析
一、选择题(本大题共16小题,每小题3分,共48分。在每小题给出的四个选项中,只有一项是符合题目要求的)
1.(3分)细胞学说被恩格斯誉为19世纪自然科学三大发现之一。下列有关叙述与细胞学说不相符的是( )
A.细胞学说认为一切动植物都是由细胞和细胞产物所构成,揭示了动植物的统一性
B.施莱登和施旺运用完全归纳法得出细胞学说的相关内容,是可信的
C.多细胞生物依赖各种分化的细胞密切合作,共同完成一系列复杂的生命活动
D.细胞学说不仅解释了个体发育,也为生物进化论的确立埋下了伏笔
【分析】细胞学说是由德国植物学家施莱登和动物学家施旺提出的,其内容为:
(1)细胞是一个有机体,一切动植物都是由细胞发育而来,并由细胞和细胞的产物所构成;
(2)细胞是一个相对独立的单位,既有它自己的生命,又对与其他细胞共同组成的整体的生命起作用;
(3)新细胞可以从老细胞中产生。
【解答】解:A、细胞学说认为一切动植物都是由细胞发育而来,揭示了动植物的统一性;
B、施莱登和施旺运用不完全归纳法提出了“一切动植物都是由细胞发育而来“的观点;
C、多细胞生物依赖各种分化的细胞密切合作,C正确;
D、细胞学说中细胞分裂产生新细胞的结论,也为后来进化论的确立埋下了伏笔。
故选:B。
【点评】本题主要考查细胞学说的内容,要求考生识记相关知识,并结合所学知识准确答题。
2.(3分)变更为:【某】“style=“backgrund﹣clr:#fbb;“>每变更为:【】“style=“backgrund﹣clr:#fbb;“>年11月;“>的黄叶迎来最佳观赏期变更为:【,该】“style=“backgrund﹣clr:#fbb;“>冲银杏谷的物种繁多、分布面积广,主要以银杏、乌柏树等为主( )
①银杏的叶子;
②乌变更为:【柏树】“style=“backgrund﹣clr:#fbb;“>桕变更为:【】“style=“backgrund﹣clr:#fbb;“>树的细胞;
③银杏细胞中蛋白质分子;
④一棵乌变更为:【柏树】“style=“backgrund﹣clr:#fbb;“>桕变更为:【】“style=“backgrund﹣clr:#fbb;“>树;
⑤银杏谷的所有黄叶;
⑥银杏谷的所有银杏树;
⑦银杏谷的所有生物;
⑧银杏谷内所有动植物
A.③②①⑤④⑤⑧B.②①④⑥⑧⑦C.②①⑤④⑦D.②①④⑥⑦
【分析】生命系统的结构层次:细胞→组织→器官→系统→个体→种群→群落→生态系统→生物圈。其中细胞是最基本的生命系统结构层次,生物圈是最大的结构层次。
【解答】解:①银杏的叶子是器官;
②乌桕树的细胞是生命系统结构层次中的细胞层次;
③银杏细胞中蛋白质分子不属于生命系统结构层次;
④一棵乌桕树属于个体;
⑤银杏谷的所有黄叶不构成生命系统结构层次;
⑥银杏谷的所有银杏树属于种群;
⑦银杏谷的所有生物属于群落;
⑧银杏谷内所有动植物(没有包括所有生物)不构成生命系统结构层次。
生命系统的结构层次为:细胞→组织→器官→系统→个体→种群→群落→生态系统→生物圈。以上生命系统结构层次排序正确的是②(细胞)①(器官)④(个体)⑥(种群)⑦(群落),ABC错误。
故选:D。
【点评】本题主要考查生命系统的结构层次等相关知识点,意在考查学生对相关知识点的理解和熟练应用的能力。
3.(3分)甲、乙两图是某同学用显微镜观察菠菜叶片下表皮时的两个物像,Ⅰ、Ⅱ、Ⅲ、Ⅳ是该同学在观察过程中用到的四种镜头,下列说法正确的是( )
A.成对的A细胞围成的间隙是气体交换的“门户”
B.从甲图到乙图的过程中,首先需向右上方移动玻片标本
C.从甲图到乙图的过程中,镜头从Ⅰ、Ⅳ组合换成Ⅰ、Ⅲ组合
D.用显微镜观察时,甲图表示的视野比乙图表示的视野更暗
【分析】(1)图甲中A是保卫细胞,B是表皮细胞;图乙是放大的保卫细胞围成的气孔;Ⅰ、Ⅱ为目镜;Ⅲ、Ⅳ为物镜。
(2)显微镜放大倍数越大,观察到的细胞数目就越少。
【解答】解:A、气孔是由保卫细胞围成的空腔,也是气体交换对的“窗口”,是气体交换的“门户”;
B、显微镜下看到的是放大倒立的像,首先需要向左下方移动玻片标本;
C、目镜无螺纹,放大倍数越小、Ⅱ为目镜;物镜有螺纹,放大倍数越大、Ⅳ为物镜,所以Ⅰ、Ⅲ镜头组合放大倍数大、Ⅳ组合换成I,而从甲图到乙图的过程,C错误;
D、从甲图到乙图的过程,所以甲图的放大倍数小于乙图,D错误。
故选:A。
【点评】本题主要考查显微镜的内容,要求考生识记相关知识,并结合所学知识准确答题。
4.(3分)自然界中,有些生物属于真核生物,有些生物属于原核生物,正确的项数是( )
①发菜、放线菌、大肠杆菌都属于原核单细胞生物
②蓝细菌、酵母菌都含有核糖体和DNA
③噬菌体的繁殖只在宿主细胞中进行,因为其只有核糖体一种细胞器
④细胞没有叶绿体也能进行光合作用
⑤有些细菌以RNA作为遗传物质
A.1项B.2项C.3项D.4项
【分析】原核细胞和真核细胞的异同:
【解答】解:①发菜属于蓝细菌,为原核单细胞生物、大肠杆菌为原核单细胞生物;
②蓝细菌、酵母菌都含有核糖体和遗传物质都是DNA;
③噬菌体是病毒,没有核糖体;
④蓝细菌没有叶绿体,有藻蓝素和叶绿素可以进行光合作用;
⑤细菌的遗传物质都是DNA,⑤错误。
故选:C。
【点评】本题考查原核细胞和真核细胞的异同,首先要求考生明确各选项涉及生物的类别,其次要求考生识记原核细胞和真核细胞的异同,能列表比较两者,再结合所学的知识准确答题。
5.(3分)如图为实验测得的小麦、大豆、花生干种子中三类有机物的含量比例,下列相关分析正确的是( )
A.小麦适合作为鉴定植物组织中还原糖的理想材料
B.用斐林试剂检验大豆组织样液中的蛋白质
C.用花生种子鉴定脂肪时,需要制作临时装片直接用高倍光学显微镜进行观察
D.在鉴定还原糖、蛋白质和脂肪时,选择的实验材料都要无色或白色
【分析】分析柱形图:小麦中含量最多的有机物是淀粉,其次是蛋白质,脂肪含量最少;大豆含量最多的有机物是蛋白质,其次是淀粉,最后是脂肪,适宜用作检测蛋白质的实验材料;花生中含量最多的是脂肪。
【解答】解:A、小麦干种子中含量最多的有机物是淀粉,因而不能用作鉴定植物组织中还原糖的理想材料;
B、斐林试剂用于检验还原糖,B错误;
C、用花生种子鉴定脂肪时,再用高倍光学显微镜进行观察,C错误;
D、在鉴定还原糖,选择的实验材料都要无色或白色,D正确。
故选:D。
【点评】本题结合图解,考查生物组织中化合物的鉴定,对于此类试题,需要考生注意的细节较多,如实验的原理、实验采用的试剂及试剂的作用、实验现象等,需要考生在平时的学习过程中注意积累。
6.(3分)如图甲是某种生物细胞中3种化合物含量的扇形图,图乙是有活性的细胞中元素含量的柱形图,下列说法不正确的是( )
A.若图甲表示正常细胞,则A可以运送细胞新陈代谢中产生的废物
B.若图甲表示正常细胞,则A和B共有元素中含量最多的是a
C.若图甲表示完全脱水后的细胞,则A化合物中含量最多的元素为图乙中的b
D.图乙中数量最多的元素是c,这与细胞中含量最多的有机物有关
【分析】题图分析,图乙是有活性的细胞中元素含量的柱形图,其中a、b、c分别是O、C、H;若图甲表示正常细胞,图甲中A、B化合物分别是水、蛋白质;若图甲表示细胞完全脱水后化合物含量的扇形图,则A表示蛋白质。
【解答】解:A、若图甲表示正常细胞,A、蛋白质,A正确;
B、若图甲表示正常细胞,A、蛋白质,图乙是有活性的细胞中元素含量的柱形图、b、c分别是O、C、H;
C、若图甲表示细胞完全脱水后化合物含量的扇形图,其中含量最多的元素为C元素,C正确;
D、图乙的正常细胞中的元素含量,对应于图中的c,D错误。
故选:D。
【点评】本题主要考查组成细胞的化合物的内容,要求考生识记相关知识,并结合所需知识准确答题。
7.(3分)水分子中的氢原子以共用电子对与氧原子结合。由于氧具有比氢更强的吸引共用电子的能力,使氧的一端稍带负电荷,氢的一端稍带正电荷。水分子的空间结构及电子的不对称分布,形成氢键,氢键易于形成和断裂( )
A.带有正、负电荷的分子或离子都容易与水结合,因此水是维生素D等物质的良好溶剂
B.氢键使水具有较高的比热容,因此水有助于维持生命系统的稳定性
C.水与细胞中的蛋白质、多糖等物质结合后,失去流动性和溶解性
D.自由水与结合水的比例处于动态变化中,有利于生物体适应环境的多种变化
【分析】生物体的一切生命活动离不开水,水是活细胞中含量最多的化合物;细胞内水的存在形式是自由水和结合水,结合水是细胞结构的主要组成成分,自由水是良好的溶剂、是许多化学反应的介质、自由水还参与许多化学反应,自由水对于营养物质和代谢废物的运输具有重要作用;自由水与结合水的比值越大,细胞代谢越旺盛,反之亦然。
【解答】解:A、维生素D属于脂质中的固醇,A错误;
B、氢键的存在使水有较高的比热容,从而有利于维持生命系统的稳定;
C、细胞内结合水与蛋白质,会失去流动性和溶解性,C正确;
D、自由水与结合水的比值不同,细胞内自由水和结合水比例时刻处于动态变化中,有利于生物体适应环境的多种变化。
故选:A。
【点评】本题主要考查水的存在形式和作用的内容,要求考生识记相关知识,并结合所需知识准确答题。
8.(3分)一批在相同条件下培养的盆栽黄瓜幼苗表现出叶片发黄的缺素症状。现取若干株该盆栽黄瓜幼苗随机均分为甲、乙、丙三组,分别施用等量适宜浓度的NH4NO3溶液、MgSO4溶液和Mg(NO3)2溶液,一段时间后观察并比较盆栽黄瓜幼苗叶片的颜色变化。下列叙述错误的是( )
A.本实验的目的是探究导致黄瓜幼苗叶片发黄的元素种类
B.若甲、丙两组变绿,乙组发黄,说明叶片发黄是由于缺N所致
C.若甲组发黄,乙、丙两组变绿,说明叶片发黄是由于缺Mg所致
D.若甲、乙两组发黄,丙组变绿,说明叶片发黄是由于缺N或缺Mg所致
【分析】无机盐主要以离子的形式存在,其生理作用有:
(1)细胞中某些复杂化合物的重要组成成分,如Fe2+是血红素的主要成分;Mg2+是叶绿素的必要成分。
(2)维持细胞的生命活动,如钙可调节肌肉收缩和血液凝固,血钙过高会造成肌无力,血钙过低会引起抽搐。
(3)维持细胞的酸碱平衡和细胞的形态。
【解答】解:A、依题意,甲,乙、丙组的自变量是有无N元素,A正确;
B、甲、丙两组溶液中都含有N元素,若甲,乙组叶片发黄,B正确;
C、乙、丙两组溶液中都含有Mg元素,若甲组叶片发黄,乙,说明该批盆栽黄瓜幼苗叶片发黄是由于缺Mg造成的;
D、甲组没有提供Mg元素,若甲,丙组叶片变绿,D错误。
故选:D。
【点评】本题主要考查无机盐的主要存在形式和作用等相关知识,要求考生识记相关内容,再结合所学知识准确判断各选项,难度不大。
9.(3分)纱布是一种常用的伤口敷料,其主要成分是纤维素。普通纱布只能吸收已经流出的血液,但阻止血液继续流出的效果有限。现在市场上有一种由几丁质(结构如图),它可有效阻止血液继续流出并启动凝血。下列说法错误的是( )
A.纤维素是由葡萄糖脱水缩合形成的多聚体
B.几丁质是一种多糖,由C、H、O三种元素构成
C.几丁质和纤维素都是以碳链为骨架的生物有机分子
D.几丁质能与重金属离子有效结合用于废水处理
【分析】纤维素和几丁质都是多糖,纤维素的基本结构单元是葡萄糖,是植物细胞壁的主要成分,元素组成是C、H、O,几丁质虽然也是多糖,但元素组成是C、H、O、N。
【解答】解:A、纤维素是一种多糖,A正确;
B、几丁质是一种多糖,几丁质由C、H、O,B错误;
C、几丁质和纤维素都是多糖,C正确;
D、几丁质是广泛存在于甲壳类动物和昆虫外骨骼中的一种多糖,可用于废水处理。
故选:B。
【点评】本题考查了糖的分类和功能,考查考生的审题能力,利用所学知识解答问题的能力,属于基础题。
10.(3分)近期,15岁高中生小玲(化名)因为减肥得了厌食症,只喝水,身高165cm,严重时甚至会出现全身所有器官衰竭。下列有关叙述正确的是( )
A.开始节食后,为满足能量供应,体内脂肪可以马上大量转化为糖类
B.脂肪是由三分子甘油与一分子脂肪酸发生反应形成的酯
C.胆固醇是形成动脉粥样斑块的原料,为了健康考虑,不摄入胆固醇,使其在血液中含量越少越好
D.饱和脂肪酸熔点较高,容易凝固,多存在于动物体内
【分析】1、糖类分为单糖、二糖和多糖,二糖包括麦芽糖、蔗糖、乳糖,麦芽糖是由2分子葡萄糖形成的,蔗糖是由1分子葡萄糖和1分子果糖形成的,乳糖是由1分子葡萄糖和1分子半乳糖形成的;多糖包括淀粉、纤维素和糖原,淀粉是植物细胞的储能物质,糖原是动物细胞的储能物质,纤维素是植物细胞壁的组成成分。
2、脂质分为脂肪、磷脂和固醇,固醇包括胆固醇、性激素和维生素D,与糖类相比,脂肪分子中的氢含量多,氧含量少,氧化分解时产生的能量多,因此是良好的储能物质,磷脂双分子层构成生物膜的基本骨架,固醇中的胆固醇是动物细胞膜的重要组成成分,也参与脂质在血液中的运输。
【解答】解:A、开始节食后,体内脂肪可以转化为糖类实现供能,A错误;
B、脂肪是由一分子甘油与三分子脂肪酸发生反应形成的酯;
C、胆固醇是形成动脉粥样斑块的原料,需要适量摄入胆固醇,而且还参与血液中脂质的运输;
D、大多数动物脂肪含有丰富的饱和脂肪酸,因此,D正确。
故选:D。
【点评】本题考查了脂质的分类和功能,意在考查考生的理解和判断能力,难度适中。
11.(3分)下列关于氨基酸和蛋白质的叙述,不正确的是( )
A.赖氨酸的分子式是C6H14O2N2,则它的R基是﹣C4H10N
B.酪氨酸几乎不溶于水,而精氨酸易溶于水,这种差异是由R基的不同引起的
C.n个氨基酸共有m个氨基(m>n),则这些氨基酸形成的一条多肽链中氨基数至少为m﹣n
D.甜味肽的分子式为C13H16O5N2,则甜味肽一定是一种二肽
【分析】1、构成蛋白质的基本单位是氨基酸,每种氨基酸分子至少都含有一个氨基和一个羧基,且都有一个氨基和一个羧基连接在同一个碳原子上,这个碳原子还连接一个氢和一个R基,氨基酸的不同在于R基的不同。
2、氨基酸在核糖体中通过脱水缩合形成多肽链,而脱水缩合是指一个氨基酸分子的羧基(﹣COOH )和另一个氨基酸分子的氨基(﹣NH2)相连接,同时脱出一分子水的过程;连接两个氨基酸的化学键是肽键,氨基酸形成多肽过程中的相关计算:肽键数=脱去水分子数=氨基酸数一肽链数,游离氨基或羧基数=肽链数+R基中含有的氨基或羧基数,至少含有的游离氨基或羧基数=肽链数,氮原子数=肽键数+肽链数+R基上的氮原子数=各氨基酸中氮原子总数,氧原子数=肽键数+2×肽链数+R基上的氧原子数=各氨基酸中氧原子总数一脱去水分子数,蛋白质的相对分子质量=氨基酸数目×氨基酸平均相对分子质量一脱去水分子数×18。
【解答】解:A、由于组成蛋白质的氨基酸的分子式是C2H4O7NR,如果赖氨酸分子式是C6H14O2N8,则它的R基是﹣C4H10N,A正确;
B、组成蛋白质的氨基酸都有一个氨基和一个羧基连接在同一个碳原子上,B正确;
C、由于一个肽链中至少有一个游离的氨基和一个游离的羧基,则这些氨基酸缩合成的一条多肽链中含氨基的数目为m﹣n+1;
D、由氨基酸的分子式可知,因此如果甜味肽的分子式为C13H16O3N2,则甜味肽一定是由2个氨基酸脱水缩合形成的一种二肽,D正确。
故选:C。
【点评】本题考查蛋白质的合成—氨基酸脱水缩合,要求考生掌握氨基酸脱水缩合过程,能运用所学的知识对各选项作出正确的判断,属于考纲识记和理解层次的考查。
12.(3分)血红蛋白分子是由574个氨基酸组成的,含有两条α肽链和两条β肽链,其空间结构如图甲所示( )
A.图乙所示结构含有4种氨基酸
B.若两条β肽链完全相同,则图甲所示的血红蛋白至少含有4个羧基
C.血红蛋白合成过程中失去570个水
D.血红蛋白中含有的Fe元素在R基中
【分析】构成蛋白质的基本单位是氨基酸,每种氨基酸分子至少都含有一个氨基和一个羧基,且都有一个氨基和一个羧基连接在同一个碳原子上,这个碳原子还连接一个氢和一个R基,氨基酸的不同在于R基的不同。
【解答】解:A、由图乙可知,②③④⑤为R基,氨基酸种类不同的原因是R基团(侧链基团) ,说明图乙所示结构含3种氨基酸;
B、游离的羧基数=肽链数+R基中的羧基数,由图可知,2条相同的β肽链的R基中至少含有3个游离的羧基,B错误;
C、血红蛋白是由4条多肽链,氨基酸经脱水缩合过程形成的失去的水分子数=574﹣4=570个,C ;
D、血红蛋白的基本单位是氨基酸、氢、氧、氮,Fe元素不在R基中。
故选:C。
【点评】本题考查蛋白质的合成的相关知识,学生要理解氨基酸脱水缩合的过程,正确分析题图,结合所学知识准确判断。
13.(3分)下列关于蛋白质结构和功能多样性的说法,正确的是( )
A.肌肉中的肌肉纤维具有运输功能
B.蛋白质彻底氧化分解的产物是氨基酸
C.大豆中的蛋白质含有人类不能合成的非必需氨基酸
D.阿尔茨海默病的发生与人体细胞内肽链的折叠错误有关
【分析】蛋白质是生命活动是主要承担者,构成蛋白质的基本单位是氨基酸,每种氨基酸分子至少都含有一个氨基和一个羧基,且都有一个氨基和一个羧基连接在同一个碳原子上,这个碳原子还连接一个氢和一个R基,氨基酸的不同在于R基的不同。蛋白质是生命活动是主要承担者,是细胞的基本组成成分,具有参与组成细胞结构、催化、运输、信息传递、免疫等重要功能。
【解答】解:A、肌肉中的肌肉纤维本质为蛋白质,A错误;
B、蛋白质彻底水解的产物是氨基酸、二氧化碳和尿素;
C、人体细胞不能合成,大豆中的蛋白质含有人类不能合成的必需氨基酸;
D、蛋白质的结构与功能相适应,D正确。
故选:D。
【点评】本题主要考查蛋白质的结构与功能等相关知识点,意在考查学生对相关知识点的理解和掌握。
14.(3分)下列关于核酸的叙述,正确的是( )
A.核酸由C、H、O、N四种元素组成
B.在真核细胞内,核酸只存在于细胞核内
C.组成核酸的基本单位有8种
D.除病毒外,一切生物都含有核酸
【分析】核酸的组成元素是C、H、O、N、P,基本组成单位是核苷酸,核酸根据五碳糖不同分为核糖核酸和脱氧核糖核酸,真核细胞的核糖核酸主要分布在细胞质中,脱氧核糖核酸主要分布在细胞核中;核酸是遗传信息的携带者,是生物的遗传物质.
【解答】解:A、核酸由C、H、O、N,A错误;
B、在真核细胞内,也存在于细胞质中;
C、组成DNA的核苷酸有4种,故核酸的基本单位有8种;
D、病毒也含有核酸。
故选:C。
【点评】本题的知识点是核酸的分类、分布和功能,对于核酸的分类、分布和功能、组成元素、基本单位的理解识记是本题考查的重点.
15.(3分)如图是某兴趣小组构建的含有两个碱基对的DNA片段模式图,甲、乙、丙、丁四位同学分别指出了此图中存在的问题,他们当中观点正确的是( )
A.甲同学认为应将碱基U改为T
B.乙同学认为应将五碳糖3'﹣C连接的﹣OH改为﹣H
C.丙同学认为4'﹣C与磷酸基团之间通过磷酸二酯键连接
D.丁同学认为A﹣U之间应以3个氢键相连、C﹣G之间应以2个氢键相连
【分析】1、DNA与RNA在组成成分上的区别:DNA中的五碳糖是脱氧核糖,RNA中的五碳糖是核糖;DNA中特有的碱基是胸腺嘧啶T,RNA中特有的碱基是尿嘧啶U。
2、DNA分子的结构特点是:DNA分子是由2条反向平行的脱氧核苷酸链组成的规则的双螺旋结构,磷酸和脱氧核糖交替排列在外侧,构成DNA的基本骨架,碱基在内侧,两条链上的碱基通过氢键连接形成碱基对,且遵循A与T配对、G与C配对的碱基互补配对原则。
【解答】解:A、分析题图可知,A正确;
B、分析题图可知,B错误;
C、脱氧核苷酸中碱基连接在脱氧核苷酸的1号碳原子上,脱氧核苷酸形成脱氧核苷酸链时,与4号碳没关系;
D、分析题图可知,A﹣T之间应以4个氢键相连,D错误。
故选:A。
【点评】本题考查DNA结构的相关知识,意在考查学生的识记能力和判断能力,具备运用所学知识综合分析问题的能力是解答本题的关键。
16.(3分)下列关于细胞中生物大分子的叙述,错误的是( )
A.碳链是各种生物大分子的结构基础
B.糖类、脂质、蛋白质和核酸等有机物都是生物大分子
C.细胞利用种类较少的小分子脱水缩合成种类繁多的生物大分子
D.细胞中的多糖、蛋白质、核酸等化合物的含量和比例处在不断变化之中,但又保持相对稳定
【分析】在构成细胞的化合物中,多糖、蛋白质、核酸都是生物大分子,生物大分子是由许多单体连接成的多聚体,每一个单体都以若干个相连的碳原子构成的碳链为基本骨架。
【解答】解:A、生物大分子都是以碳链为基本骨架,A正确;
B、糖类中的单糖,多糖,B错误;
C、种类繁多的生物大分子是由种类较少的单体脱水形成;
D、由于生物在不同发育阶段等因素的影响、蛋白质,但又保持相对稳定,D正确。
故选:B。
【点评】本题考查组成细胞的化合物,要求考生识记组成细胞的几种重要化合物,能结合所学的知识准确答题。
二、非选择题(本大题共5小题,共2分)
17.“鹭影翩翩,湖光山色,绿植环绕,树上栖息着各种小鸟,水中有各种虾类、鱼类等生物
(1)该湿地公园中某一个湖中的所有生物构成的是 群落 。
(2)该湿地公园属于生命系统结构层次中的 生态系统 。
(3)该湿地公园中各层次生命系统的形成、维持和运转都是以 细胞 层次为基础的。
(4)假如你身处月亮湖的湖边,看到一行白鹭飞上天空,情景非常美观 不属于 ,理由是 种群是一个区域内同种生物的所有个体,一行白鹭不是这个区域全部的个体 。
【分析】生命系统的结构层次:(1)生命系统的结构层次由小到大依次是细胞、组织、器官、系统、个体、种群、群落、生态系统和生物圈。(2)地球上最基本的生命系统是细胞。
【解答】解:(1)一个区域内的所有生物构成一个群落,因此该湿地公园中某一个湖中的所有生物构成的是群落。
(2)该湿地公园包含了各种生物和无机环境,构成了一个生态系统。
(3)细胞是最基本的生命系统,该湿地公园中各层次生命系统的形成。
(4)种群是一个区域内同种生物的所有个体,不能说明一行白鹭是全部的个体。
故答案为:
(1)群落
(2)生态系统
(3)细胞
(4)不属于 种群是一个区域内同种生物的所有个体
【点评】本题考查生命系统层次的相关知识,意在考查学生的识记能力和判断能力,运用所学知识综合分析问题的能力是解答本题的关键。
18.老濮河是孝感的母亲河,孝感市政府投资155亿元,历时3年,结合生物学知识回答以下问题:
(1)在生命系统的结构层次中,图中各生物属于 细胞和个体 层次。
(2)图中不具有核膜和染色体的细胞有 ④⑤ (填序号),其DNA主要存在于 拟核 。
(3)图示细胞都有的细胞结构是 细胞膜、核糖体 ,这体现了细胞的 统一性 。
(4)图中④绝大部分是营 腐生或寄生 生活的异养生物,⑤是能进行光合作用的自养生物,原因是其含有 叶绿素和藻蓝素 。
(5)小明同学打算使用高倍镜观察河水中的生物,他的操作如下:①在低倍镜下找到物像/并移到视野中央;②用粗准焦螺旋缓慢将镜筒升高;④调节光线,换用凹面镜和大的通光孔 在低倍镜下找到物像并移到视野中央后,直接转动转换器换上高倍镜,删除② 。
(6)若他已经在高倍镜下看到了清晰的物像,但希望提高放大倍数继续观察,下列做法可行的是 C 。
A.用细准焦螺旋将镜筒升高
B.用细准焦螺旋将镜筒降低
C.换上一个更短的目镜
D.换上一个更长的目镜
【分析】原核细胞:细胞较小,无核膜、无核仁,没有成形的细胞核;遗传物质(一个环状DNA分子)集中的区域称为拟核;没有染色体,DNA不与蛋白质结合;细胞器只有核糖体;有细胞壁,成分与真核细胞不同。
【解答】解:(1)图中各生物都是单细胞生物,在生命系统的结构层次中。
(2)图中不具有核膜和染色体的细胞是原核细胞,图中的④细菌和⑤蓝细菌都是原核生物;原核细胞的DNA主要存在于拟核中。
(3)图示细胞包括原核细胞和真核细胞,都有的细胞结构是细胞膜,体现了细胞的统一性。
(4)图中④绝大部分是营腐生或寄生生活的异养生物,自己不能制造有机物,原因是其含有叶绿素和藻蓝素。
(5)高倍显微镜的使用方法:低倍镜下观察找到清晰的物像→移动装片,将物像移至视野中央→转动转换器,使视野亮度适宜→调节细准焦螺旋。上述过程中错误的步骤有②,直接转动转换器换上高倍镜。
(6)实验人员在用显微镜观察细胞某结构时,已经在高倍镜下看到了清晰的物像,下列做法可行的是拿掉目镜并换上一个更短的目镜。
故选:C。
故答案为:
(1)细胞和个体
(2)④⑤;拟核
(3)细胞膜、核糖体
(4)腐生或寄生;叶绿素和藻蓝素
(5)在低倍镜下找到物像并移到视野中央后,直接转动转换器换上高倍镜
(6)C
【点评】本题考查原核细胞和显微镜使用的相关知识,意在考查学生的识记能力和判断能力、运用所学知识综合分析问题的能力。
19.水熊虫对不良环境有极强的抵抗力。当环境恶化时,水熊虫会处于一种假死状态,代谢率几乎降到零,直到环境改善为止。据研究,水熊虫进入假死状态时
(1)若要探究海藻糖是否为还原糖,可加入 斐林试剂 试剂鉴定,若加入该试剂后未出现砖红色沉淀,能否说明海藻糖不是还原糖 不能,因为没有水浴加热 。
(2)有人认为“水熊虫体液中的海藻糖可以保护组织细胞,使组织细胞免受低温造成的损伤”。为探究上述假设的真实性,设计了一个实验方案
Ⅰ.操作过程:
①取适量哺乳动物细胞,等分成甲、乙两组;
②甲组添加含海藻糖的细胞培养液,乙组 添加等量不含海藻糖的细胞培养液 ;
③ 甲、乙两组均置于﹣273℃冰冻 培养数小时;
④观察环境改变后,甲、乙两组细胞生活状况。
Ⅱ.预期结果及结论:
若 甲组细胞生长良好,乙组细胞死亡 ,则假设成立,海藻糖可以保护组织细胞,使其免受低温造成的损伤。
若 甲、乙两组细胞都死亡 ,则假设不成立。
【分析】1、生物组织中化合物的鉴定:
(1)斐林试剂可用于鉴定还原糖,在水浴加热的条件下,溶液的颜色变化为砖红色(沉淀)。斐林试剂只能检验生物组织中还原糖(如葡萄糖、麦芽糖、果糖)存在与否,而不能鉴定非还原性糖(如淀粉、蔗糖)。
(2)蛋白质可与双缩脲试剂产生紫色反应。
(3)脂肪可用苏丹Ⅲ染液(或苏丹Ⅳ染液)鉴定,呈橘黄色(或红色)。
(4)淀粉遇碘液变蓝。
2、本实验的实验目的是研究海藻糖对组织细胞的是否起到保护作用,因此海藻糖为自变量,在设计实验时,实验组加入海藻糖,对照组不加,将其他无关变量控制为等量且适宜,细胞的生活是否良好是观察指标(因变量)。
【解答】解::(1)检测还原糖常用的试剂是斐林试剂。加入试剂后没有砖红色沉淀,因为没有水浴加热。
(2)Ⅰ.该实验的目的是探究水熊虫体液中的海藻糖是否可以保护组织细胞,使组织细胞免受低温造成的损伤
①取适量哺乳动物细胞,等分成甲;
②甲组添加含海藻糖的细胞培养液,乙组添加不含海藻糖的细胞培养液;
③甲、乙两组均控制﹣273℃冰冻数小时;
④观察甲、乙两组细胞生活状况。
Ⅱ.预期结果及结论:若甲组细胞生长良好,乙组细胞死亡,使其免受低温造成的损伤、乙两组细胞都死亡,使其免受低温造成的损伤。
故答案为:
(1)斐林试剂;不能
(2)Ⅰ②乙组添加等量不含海藻糖的细胞培养液
③甲、乙两组均置于﹣273℃冰冻
Ⅱ甲组细胞生长良好,乙组细胞死亡;甲
【点评】本题以水熊虫为材料,考查糖类的分类和检测,以及实验设计的相关知识,考查考生的识记以及实验探究能力。
20.血红蛋白(HbA)由1个珠蛋白和4个血红素组成,每个珠蛋白包括4条多肽链,肽链由α、β珠蛋白基因编码。图1是血红蛋白的四级结构示意图,图2是图1中β链氨基端的氨基酸序列。回答下列问题:
(1)图2片段是由 3 种氨基酸脱水缩合而成的。
(2)若血红蛋白分子中含有574个氨基酸,图中肽链盘曲过程中形成了三个二硫键(二硫键的形成过程可表示为:﹣SH+﹣SH→﹣S﹣S﹣+2H),若组成图中蛋白质分子的氨基酸的平均相对分子质量是m 574m﹣10266 。
(3)若两条β肽链完全相同,据两图可知,一个血红蛋白分子至少含有 8 个羧基。从两图可以得出,蛋白质结构多样性的原因是 氨基酸的种类、数目、排列顺序、肽链盘曲折叠的方式及其形成的空间结构不同 。
(4)蛋白质表面吸附的水构成“水膜”以保护蛋白质。强酸能破坏蛋白质表面的“水膜”使蛋白质变性,导致其空间结构都变得伸展、松散,从而暴露出更多的肽键。为验证盐酸能使蛋白质变性 豆浆 (填“HbA”或“豆浆”)为材料,并用双缩脲试剂检测,实验组给予 盐酸(强酸) 处理,预测实验结果是实验组样液的紫色程度比对照组的 深 。(填“深”或“浅”)
【分析】1、组成蛋白质的每种氨基酸至少都含有一个氨基(—NH2)和一个羧基(—COOH),并且都有一个氨基(—NH2)和一个羧基(—COOH)连接在同一个碳原子上。各种氨基酸的之间的区别在于R基的不同。
2、氨基酸形成多肽过程中的相关计算:肽键数=脱去水分子数=氨基酸数﹣肽链数,蛋白质的相对分子质量=氨基酸数目×氨基酸平均相对分子质量﹣脱去的水分子数×18﹣形成的二硫键数目×2。
【解答】解:(1)图2片段中②④⑥⑧代表R基,其中⑥⑧相同。
(2)若血红蛋白分子中含有574个氨基酸,共四条肽链。图中肽链盘曲过程中形成了三个二硫键,则该蛋白质的分子质量为m×574﹣(570×18+3×5)=574m﹣10266。
(3)图2表示β肽链一端的氨基酸排列顺序,所示的该段肽链中的R基②④⑥⑧中共有2个羧基(分别位于⑥和⑧中,可推知一条β肽链至少含有的羧基数=肽链数(β肽链)+(β肽链)R基中含有的羧基数=2+2=3个,则一个血红蛋白分子至少含有的羧基数=(血红蛋白含有的)肽链数+(3条β肽链)R基中含有的羧基数=4+2×7=8个,蛋白质结构多样性的原因是氨基酸的种类、排列顺序。
(4)由于HbA呈红色,影响实验结果的观察;据题意“为验证盐酸能使蛋白质变性”;盐酸处理过的豆浆,空间结构被破坏,双缩脲试剂更易与暴露出的肽键结合形成紫色络合物。
故答案为:
(1)3
(2)574m﹣10266
(3)3 氨基酸的种类、排列顺序
(4)豆浆 盐酸(强酸) 深
【点评】本题以血红蛋白为载体,考查细胞中的元素和化合物的知识,考生识记细胞中蛋白质的结构和功能,掌握蛋白质的检测,题目难度中等。
21.图1表示细胞内某些有机物的元素组成和功能关系,其中Ⅱ、Ⅲ、Ⅳ、Ⅴ是生物大分子,X、Y、Z、P分别为构成生物大分子的基本单位。图2为核酸的部分结构示意图。
(1)图1中X代表的物质是 葡萄糖 。
(2)脂质中除Ⅰ外,还包括 磷脂和固醇 这两种物质。
(3)图1中Y和Z在化学组成上的不同主要体现在图2中 ②③ (填序号)上。若图2为Ⅱ的部分结构,则④的中文名称是 鸟嘌呤脱氧核苷酸 。在人的细胞中,含碱基A、T、C、G的核苷酸有 7 种。
(4)人的红细胞和心肌细胞功能不同,红细胞主要承担运输氧的功能,心肌细胞承担心脏律动的作用 Ⅳ (填标号)有关。
【分析】图1中I是细胞内良好的储能物质,I是脂肪,Ⅱ、Ⅲ携带遗传信息,Ⅱ主要分布在细胞核,Ⅲ主要分布在细胞质,所以Ⅱ是DNA,Ⅲ是RNA,Y是脱氧核苷酸,Z是核糖核苷酸;Ⅳ功能是承担生命活动,所以Ⅳ是蛋白质,P为氨基酸;V是糖原,X是葡萄糖。图2为核酸的部分结构示意图,①是磷酸,②是五碳糖,③是含氮碱基,④是鸟嘌呤脱氧核苷酸或鸟嘌呤核糖核苷酸,⑤是腺嘌呤脱氧核苷酸或腺嘌呤核糖核苷酸。
【解答】解:(1)结合图示可知,图中V是糖原、糖原,三者都是由葡萄糖构成。
(2)图中I是细胞内良好的储能物质,I是脂肪,还包括磷脂和固醇
(3)图1中Ⅱ主要分布在细胞核中,Ⅲ主要分布在细胞质,Ⅲ是RNA,Z是核糖核苷酸,对应与图2中的②和③,若图5为ⅡDNA的部分结构。在人的细胞中既含有DNA也含有RNA、C、G的核苷酸各有两种,因此人体中含碱基A、T、C。
(4)人的红细胞和心肌细胞功能不同,红细胞主要承担运输氧的功能,这两种细胞功能不同主要与图1中物质Ⅳ有关,其是细胞中生命活动的主要承担者。
故答案为:
(1)葡萄糖
(2)磷脂和固醇
(3)②③;鸟嘌呤脱氧核苷酸;7
(4)Ⅳ
【点评】本题考查细胞中的元素和化合物的知识,考生识记细胞中化合物的种类、组成和功能是解题的关键。
声明:试题解析著作权属所有,未经书面同意,不得复制发布日期:2024/10/11 21:25:43;用户:物化生;邮箱:17613376695;学号:50818988比较项目
原核细胞
真核细胞
大小
较小
较大
主要区别
无以核膜为界限的细胞核,有拟核
有以核膜为界限的细胞核
细胞壁
除支原体外都有,主要成分是糖类和蛋白质
植物细胞有,主要成分是纤维素和果胶;动物细胞无;真菌细胞有,主要成分为多糖
生物膜系统
无生物膜系统
有生物膜系统
细胞质
有核糖体,无其他细胞器
有核糖体和其他细胞器
DNA存
在形式
拟核中:大型环状、裸露
质粒中:小型环状、裸露
细胞核中:和蛋白质形成染色体
细胞质中:在线粒体、叶绿体中裸露存在
增殖方式
二分裂
无丝分裂、有丝分裂、减数分裂
可遗传变异方式
基因突变
基因突变、基因重组、染色体变异
云南省昆明市禄劝彝族苗族自治县禄民族中学2024-2025学年高一上学期9月月考生物试题(无答案): 这是一份云南省昆明市禄劝彝族苗族自治县禄民族中学2024-2025学年高一上学期9月月考生物试题(无答案),共7页。试卷主要包含了近期,15岁高中生小玲等内容,欢迎下载使用。
云南省昆明市寻甸回族彝族自治县寻甸回族彝族自治县民族中学2024-2025学年高三上学期9月月考生物试题: 这是一份云南省昆明市寻甸回族彝族自治县寻甸回族彝族自治县民族中学2024-2025学年高三上学期9月月考生物试题,共5页。
云南省昆明市寻甸民族中学2024-2025学年高二上学期开学检测生物试题(解析版): 这是一份云南省昆明市寻甸民族中学2024-2025学年高二上学期开学检测生物试题(解析版),共30页。试卷主要包含了选择题,非选择题等内容,欢迎下载使用。