[历史][期中]2024~2025学年高二部编版(2019)选择性必修2高二上学期期中检测(有答案)
展开[历史][期末]2024~2025学年部编版(2019)选择性必修2高二上学期期末检测(有答案): 这是一份[历史][期末]2024~2025学年部编版(2019)选择性必修2高二上学期期末检测(有答案),共15页。
高中历史人教统编版选择性必修2 经济与社会生活第14课 历史上的疫病与医学成就课堂检测: 这是一份高中历史人教统编版选择性必修2 经济与社会生活<a href="/ls/tb_c4003708_t7/?tag_id=28" target="_blank">第14课 历史上的疫病与医学成就课堂检测</a>,文件包含十四历史上的疫病与医学成就docx、十四历史上的疫病与医学成就-学生版docx等2份试卷配套教学资源,其中试卷共23页, 欢迎下载使用。
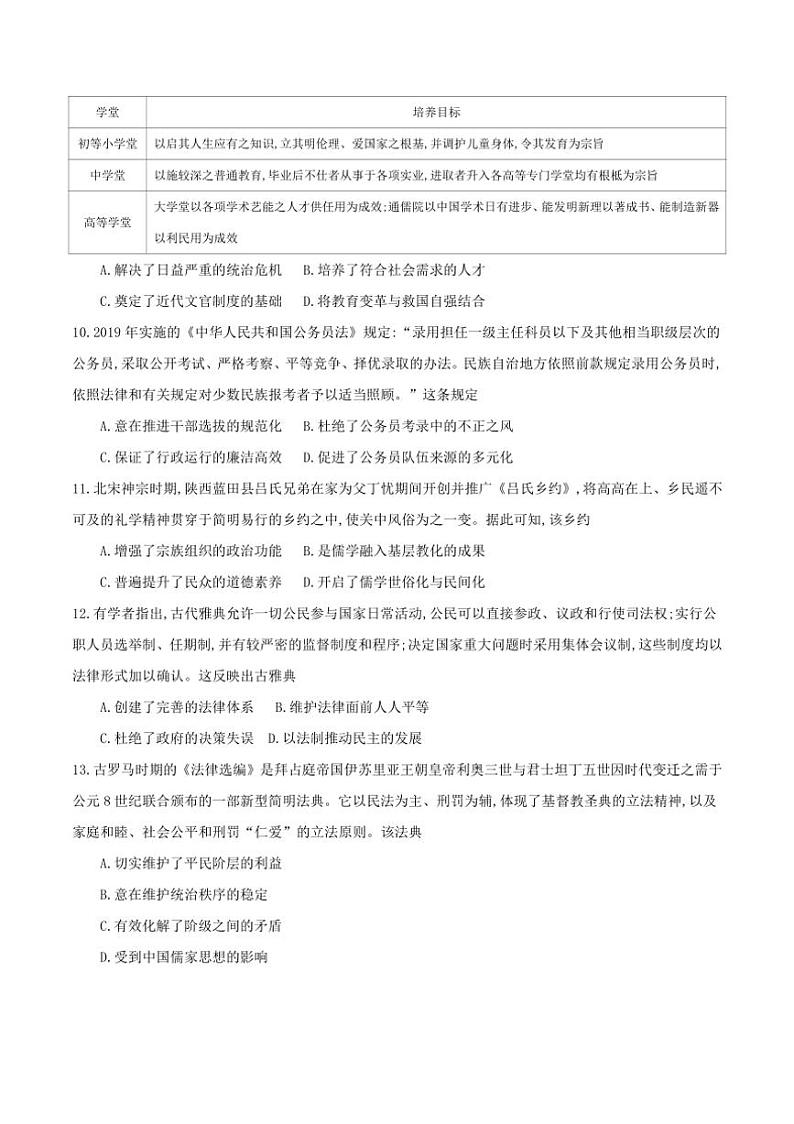
高中历史人教统编版选择性必修2 经济与社会生活第12课 水陆交通的变迁同步达标检测题: 这是一份高中历史人教统编版选择性必修2 经济与社会生活<a href="/ls/tb_c4003704_t7/?tag_id=28" target="_blank">第12课 水陆交通的变迁同步达标检测题</a>,文件包含十二水陆交通的变迁docx、十二水陆交通的变迁-学生版docx等2份试卷配套教学资源,其中试卷共20页, 欢迎下载使用。

