


江苏省扬州市2022_2023学年高一地理下学期5月月考试题含解析
展开
这是一份江苏省扬州市2022_2023学年高一地理下学期5月月考试题含解析,共22页。试卷主要包含了43亿人, 图示信息表明, 实施“迁移式合并”有助于等内容,欢迎下载使用。
试卷满分:100分 考试时间:75分钟
注意事项:
1.作答第一卷前,请考生务必将自己的姓名、准考证号等写在答题卡上并贴上条形码。
2.将选择答案填写在答题卡的指定位置上(使用机读卡的用2B铅笔在机读卡上填涂)。非选择题一律在答题卡上作答,在试卷上答题无效。
3.考试结束后,将机读卡和答题卡交监考人员。
第Ⅰ卷(选择题 共70分)
一、单项选择题:本大题共35小题,每小题2分,共70分,在每题给出的四个选项中,只有一个是最符合题意的。(请将所有选择题的答案填到答题卡的指定位置中)。
2021年5月,我国公布了第七次人口普查统计结果,截止2020年11月1日,我国人口总数达到14.43亿人。读“中国七次人口普查相关数据变化统计图”,据此完成下面小题。
1. 由上图人口普查数据可得出( )
A. 老龄化程度进一步加剧B. 性别比失调
C. 我国总人口先增加后减少D. 城乡发展差距进一步拉大
2. 当前我国人口总体出生率较低,主要影响因素是( )
A. 个人生育意愿B. 妇女的就业状况C. 经济发展水平D. 国家生育政策
【答案】1. A2. C
【解析】
【1题详解】
据图可知,我国65岁及其以上的人口比重持续增加,且比重持续超过7%,故我国老龄化程度进一步加剧,故A选项正确;图示信息无法反映人口性别状况和城乡发展状况,故BD选项错误;据图可知,我国总人口持续增长,故C选项错误。故选A。
【2题详解】
根据所学知识可知,个人生育意愿,妇女的就业状况(就业状况越好,出生率越低),经济发展水平,国家生育政策均会影响人口出生率。目前,我国经济发展水平提高,社会养老保障制度逐步完善,人们的生育意愿低,妇女就业状况好,所以,当前我国人口总体出生率较低,其中经济发展水平是当前我国人口总体出生率较低的主要影响因素,故AB选项错误,C选项正确;当前我国实施“三孩政策”有利于提高出生率,故D选项错误。故选C。
【点睛】影响人口出生率的因素:个人生育意愿,妇女的就业状况(就业状况越好,出生率越低),经济发展水平(经济发展水平越高,社会的养老保障制度越完善,出生率越低),国家生育政策等。
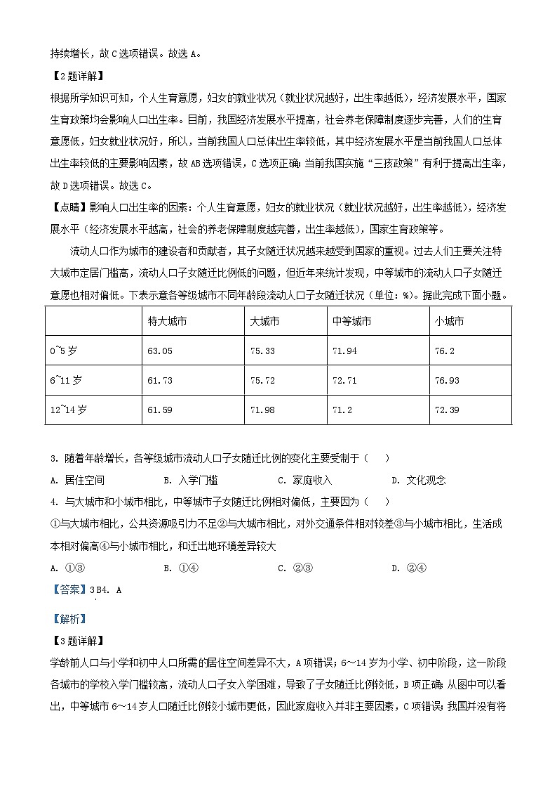
流动人口作为城市的建设者和贡献者,其子女随迁状况越来越受到国家的重视。过去人们主要关注特大城市定居门槛高,流动人口子女随迁比例低的问题,但近年来统计发现,中等城市的流动人口子女随迁意愿也相对偏低。下表示意各等级城市不同年龄段流动人口子女随迁状况(单位:%)。据此完成下面小题。
3. 随着年龄增长,各等级城市流动人口子女随迁比例的变化主要受制于( )
A. 居住空间B. 入学门槛C. 家庭收入D. 文化观念
4. 与大城市和小城市相比,中等城市子女随迁比例相对偏低,主要因为( )
①与大城市相比,公共资源吸引力不足②与大城市相比,对外交通条件相对较差③与小城市相比,生活成本相对偏高④与小城市相比,和迁出地环境差异较大
A. ①③B. ①④C. ②③D. ②④
【答案】3B4. A
【解析】
【3题详解】
学龄前人口与小学和初中人口所需居住空间差异不大,A项错误;6~14岁为小学、初中阶段,这一阶段各城市的学校入学门槛较高,流动人口子女入学困难,导致了子女随迁比例较低,B项正确;从图中可以看出,中等城市6~14岁人口随迁比例较小城市更低,因此家庭收入并非主要因素,C项错误;我国并没有将子女留守在家的文化观念,D项错误。综上所述,本题选B。
【4题详解】
与大城市和小城市相比,中等城市子女随迁比例相对偏低,主要因为与大城市相比,中等城市公共资源吸引力不足,①正确;中等城市的对外交通条件对随迁子女的迁移影响较小,②错误;与小城市相比,中等城市生活成本相对偏高,③正确;与小城市相比,中等城市和迁出地环境差异大,是吸引子女随迁的拉力因素,因此不是中等城市子女随迁比例相对偏低的原因,④错误。综上所述,①③符合题意,故选A。
【点睛】随迁子女是指跟随父亲或母亲在一地生活、就学的非居住地户籍务工人员及其他非户籍就业人员子女。曾几何时随迁子女的教育问题是一个非常难的事情,各种择校费、借读费等等让本就困难的进城务工人员压力倍增,随着政策的不断完善,现如今随迁子女只要证件齐全就能够在城市就近入学接受教育,而且可以享受和城镇子女同样的待遇,同时也大大减轻了进城务工人员的压力,正是因为如此留守儿童的数量也会减少,接受教育的机会也得到了很大的改善,希望今后随迁子女的教育和各项待遇越来越完善。
人口老龄化的城乡倒置,是指在一个国家或地区的农村经济发展水平远低于城镇的情况下,农村老年人口占农村人口数比重大于城市老年人口占城市总人口数比重的现象。下左图示意中国城乡人口老龄化趋势比较,下右图示意中国劳动力人口变化。读图完成下列小题。
5. 图示信息表明( )
A. 中国人口老龄化城乡差异逐渐缩小B. 2014年中国劳动力人口数量减少
C. 2030年后中国老龄化趋势将改善D. 中国城市人口老龄化速度先快后慢
6. 造成我国老龄化城乡倒置问题的主要原因是( )
A. 农村劳动力因经济因素向城市迁移B. 生育观念改变使农村人口自然增长率低
C. 医疗水平提高使农村死亡率降低D. 计划生育政策导致城市人口出生率低
【答案】5. B6. A
【解析】
【5题详解】
从左图中两条曲线上下距离变化可知,中国人口老龄化城乡差异整体上有增大的趋势,A错误;从右图可以看出,2014年以前,我国劳动力人口呈正增长状况,2014年呈现负增长,中国劳动力人口数量减少,B正确;2030年后,农村老龄化有下降趋势,城市老龄化上升,此时我国绝大多数人口居住在城市,因此中国老龄化趋势不会改善,C错误;中国城市人口老龄化速度不断加快,D错误。故选B。
【6题详解】
与城市相比,我国农村的出生率较高,自然增长率较高,从自然增长的角度,农村的老年人口比重应该较低,但实际情况是农村比城市的老龄化更严重,出现倒置现象,因此,原因应该出在机械增长方面,大量农村劳动力进城务工,使得农村劳动力人口比重下降,老龄人口比重随之上升,加剧了老龄化进程,选项A符合题意;农村居民的生育观更加传统,会导致人口出生率高,选项B不符合题意;医疗水平城市比农村高,C不符合题意;城市出生率低会导致城市老龄化比农村严重,选项D不符合题意。故选A。
【点睛】老龄化城市是指65岁以上人口占城市人口总数7%以上或者60岁以上人口占城市人口10%以上,14岁以下人口占城市人口的30%以下,年龄中位数为30岁以上的人口类型的城市。在人口结构和人口变化等方面有以下特点:①未来育龄人口比例小,人口出生率和自然增长率将会降低,老年人口比例将随之上升。②老年人增长过快,对老年人的照顾、抚养、医疗等社会负担将加重。③城市人口日益老化,造成劳动力资源不足,影响城市经济发展。对将成为老龄化的城市,应及早采取对策,以解决城市人口这一特殊社会问题。
综合人口压力指数,是指一个区域现有人口数量与经济人口容量(经济发展所能创造的就业岗位数量)之比。下图为某年我国各省级行政区“综合人口压力指数”分布示意图。读图,完成下面小题。
7. 新疆和上海人口数量相差不大,但综合人口压力指数差异较大的原因是( )
A. 交通便捷程度B. 地形地势C. 经济发展水平D. 资源数量
8. 能有效降低云南省综合人口压力指数的可行性措施是( )
A. 大力开发矿产资源B. 加强与发达地区经济交流
C. 增加城市人口数量D. 严格实施计划生育政策
【答案】7. C8. B
【解析】
【7题详解】
根据综合人口压力指数的概念,综合人口压力指数是一个区域现有人口数量与经济人口容量之比,新疆和上海市的人口数量相差不大,综合人口压力指数差异较大的原因是上海与新疆相比,经济发展水平高,经济总量大,因此综合口压力指数小,据此分析导致二者差异的原因经济发展水平差距大导致的,C正确;交通、地形、资源数量影响不大,ABD错误。故选C。
【8题详解】
结合材料进行分析,降低云南省综合人口压力指数措施关键是发展经济,因此加强与发达地区经济交流,提升云南省整体经济发展水平,增加就业岗位可以有效降低云南省的综合人口压力指数,B正确;开发矿产资源能提供较多的就业机会,但易造成资源枯竭,A错误;严格实施计划生育政策、增加城市的人口数量都不能有效降低云南省综合人口压力指数,CD错误。故选B。
【点睛】人口压力指数,是指一个区域现有人口数量与经济人口容量之比。当人口压力指数小于1时,人口容量相对富裕,说明该地区相对人口压力不大,还有一定的人口扩容余地;当人口压力指数大于1时,则人口容量超负荷。
随着我国农业人口大量向非农业人口转移,乡村“空心化”现象日益突出。基于此,我国多地行政部门规划提出“合村并居”的理念。下表示意我国不同阶段合村并居的主要模式。据此完成下面小题。
9. 实施“迁移式合并”有助于( )
A. 减少乡村服务种类B. 提升乡村服务等级C. 控制乡村人口流动D. 扩大乡村建设用地规模
10. 四种“合村并居”模式中,缓解乡村“空心化”见效最慢的是( )
A. 迁移式合并B. 农民带地进城模式C. 固定式合并D. 中心村和社区建设模式
【答案】9. B10. C
【解析】
【9题详解】
迁移式合并是通过集中的建设规划,促使村民集中居住,将村民集中搬迁到规划的位置,原乡村位置可能会进行复垦,合并后能减小乡村建设用地规模,合并点人口规模大,消费需求多,会导致乡村服务种类增加,AD错;乡村合并后合并点规模变大,乡村服务等级提高,B正确;迁移式合并会影响乡村人口流动,但不会控制,乡村人口还可能流入城市,C错。故选B。
【10题详解】
迁移式合并是通过集中的建设规划,促使村民集中居住,将村民集中搬迁到规划的位置,有利于提升村落的人口密度,见效较快,A错。带地进城通过对原先居住的农村进行拆迁,集中使村民进城的方式,使出现空心化的农村直接搬迁到城市,减缓了空心化现象,且见效较快,B错;固定式合并并不涉及农村居民点的集中建设,而是通过行政区划的合并,需要通过长期的引导,见效较慢,C对;中心村和社区建设模式通过把村民都安置在中心村或社区,提升了范围内居民人口密度,极大地减缓了空心化现象,见效较快,D错。故选C。
【点睛】城市化又称城镇化,是指随着一个国家或地区社会生产力的发展、科学技术的进步以及产业结构的调整,其社会由以农业为主的传统乡村型社会向以工业(第二产业)和服务业(第三产业)等非农产业为主的现代城市型社会逐渐转变的历史过程。
福建泉州是中国历史上对外贸易的重要港口,蚵壳厝是当地沿海地区以壳为外墙原材料建成的传统特色建筑,据专家考证,蚵壳原产于非洲东海岸,古代商船返航时会载满蚵壳回泉州。后来当地人在海滩发现并捡拾这些蚵壳搅拌海泥筑屋而居。泉州蚵壳厝的景观图,完成下面小题。
11. 古代船只将非洲东海岸蚵壳装载回泉州的目的是( )
A. 作为建筑材料B. 蚵壳为贸易商品C. 保持船只重心D. 为船员提供食物
12. 蚵壳厝景观体现的地域文化是当地人们( )
A. 具备了务实包融的价值观B. 使用本地自然资源的生活智慧
C. 追求方正威严的审美情趣D. 形成内部聚合的社会组织形态
【答案】11. C12. B
【解析】
【11题详解】
古代商船返航时会载满蚵壳回泉州,后来当地人在海滩发现并捡拾这些蚵壳搅拌海泥筑屋而居,说明这些蚵壳当初并没有太大的实际价值,被船员们随意丢弃在海滩,后来当地人才会去“捡”回来变废为宝成为建筑材料,所以A错误,B错误。蚵是海洋生物,蚵壳不能食用,D错误。古代商船满载瓷器、茶叶、丝织品等货物到非洲东海岸,返航时为了防止船只运载货品太少造成摇晃引发安全事故,船员因此就地捡不值钱的蚵壳保持船只重心,所以C正确。故选C。
【12题详解】
蚵壳厝是当地人在海滩发现并捡拾这些蚵壳搅拌海泥筑屋而居,说明体现的是当地人们使用本地自然资源的生活智慧,故B正确;和务实包融价值、威严的审美、社会组织形态无关,故ACD错。故选B。
【点睛】古时商船靠船上的货物和压载水配合来控制水线,一般船在航行的时候,重心都是在水面以下,这样做能够提高船舶航行时的稳性,降低侧翻危险。
袖珍公园指规模很小的城市开放空间,为当地居民服务。2021年临汾市尧都区在靓城提质行动中,通过修建各种小型绿地、街心花园、社区小型运动场所等常见的袖珍公园,进一步改善城市面貌、提升城市品质。下图示意临汾市尧都区局部区域,据此完成下面小题。
13. 与滨河公园相比,袖珍公园突出的特点是( )
A. 服务范围广B. 离散性分布C. 服务种类多D. 选址要求高
14. 袖珍公园的建设主要是为了( )
A. 增加生物多样性B. 提高土地利用率
C提供休闲场所D. 加快城市化速度
【答案】13. B14. C
【解析】
【13题详解】
根据图示信息可知:与滨河公园相比,袖珍公园布局更为灵活,分布呈现离散性,B正确;袖珍公园为规模很小的城市开发空间,主要为当地居民服务,与滨河公园相比,其服务范围更小,服务种类少,选址要求更为灵活,ACD错误。故选B。
【14题详解】
袖珍公园主要为当地居民提供服务,其建设内容主要为各种小型绿地,街心花园,社区小型运动场所等,其主要功能是为当地居民提供休闲场所,C正确;袖珍公园的建设并不是为了加快城市化速度,也不是为了提高土地利用率,BD错误;袖珍公园建设在一定程度上可以增加生物多样性,但不是其主要目的,D错误。故选C。
【点睛】通过建设城市绿地,增加城市休憩用地,为市民提供更多的休息空间。同时,城市绿地面积扩大,有利于缓解城市热岛效应;雨季,绿地可以蓄积部分洪水,缓解城市内涝。
下图示意昆明市人口密度及各地铁站点老年群体到访占比。据此完成下面小题。
15. 该市老年群体地铁出行表现出( )
A. 各地铁沿线站点到访比例差异较小
B. 到访占比大的站点附近多为休闲区
C. 城市中心东风广场站到访比例高
D. 到访站点主要集中在人口稀疏区
16. 昆明市六号线的主要功能是( )
A. 方便居民通勤B. 带动资源开发
C. 促进商业发展D. 满足换乘需求
【答案】15. B16. D
【解析】
【15题详解】
根据昆明市人口密度及各地铁站点老年群体到访占比可知,各地铁沿线站点老年群体到访比例差异较大,A错误;老年人到访人口多的是在滇池附近,为休闲区,B正确;城市中心东风广场到访比例小于5%,比例低,C错误;由图可知,到访站点并不主要集中在人口稀疏区,D错误;故选B。
【16题详解】
昆明市六号线主要通往机场,和一号线、二号线、三号线相连接,主要功能是满足换乘需求,方便到机场等地,而不是方便居民通勤,A错误,D正确;题目中没有显示资源问题,B错误;六号线只是经过东风广场,对于商业的影响比较小,C错误;故选D。
【点睛】对于商业的发展最为重要的是考虑需求量。
虹吸效应是中心城市从周边地区集聚生产要素和经济活动,而扩散效应反之。图为“城市群中心城市空间溢出效应的时间演变示意图”。据此完成下面小题。
17. 中心城市与外围城市间发展差距开始缩小的时间是( )
A. tB. t1C. t2D. t3
18. 为促进区域协调发展,处于Ⅲ阶段的城市群战略重心是( )
A. 加速中心城市要素集聚B. 合理布局城市功能分区
C. 增强外围空间承接能力D. 改善区域生态环境质量
【答案】17. C18. C
【解析】
【17题详解】
根据材料可知,中心城市发展时,虹吸效应强,外围城市发展时,扩散效应强。中心城市与外围城市间发展差距开始缩小时,虹吸效应和扩散效应相当,开始有了溢出效应,故中心城市与外围城市间发展差距开始缩小的时间是t₂,C正确、ABD错误。故选C。
【18题详解】
根据分析可知,Ⅲ阶段扩散效应强于虹吸效应,表明中心城市对生产要素和经济活动的吸引力逐渐减弱,周边地区的吸引力则不断增强,产业会从中心城市向外围城市转移,因此为促进区域协调发展,处于Ⅲ阶段的城市群应以增强外围空间承接能力为战略重心,C正确;加速中心城市要素集聚是Ⅰ阶段的战略重心,A错误;合理布局城市功能分区和改善区域生态环境质量有利于城市群的发展,但是不是Ⅲ阶段城市群的战略重心,B、D错误。故选C。
【点睛】解决城市环境问题的措施:(1)建立卫星城,开发新区控制城市中心区的规模;建立与城市经济相适应的城市发展机制;向郊区分散人口和工业。(2)合理规划,加强管理对城市功能进行合理分区,妥善安排各种用地的相对位置;对工业企业合理布局,适当分散污染源。(3)改善城市交通和居住条件。(4)保护和治理城市环境。
站城融合是以综合客运枢纽为中心,通过空间的合理构建与功能的协调整合,在确保交通功能运行良好的同时,形成以综合客运枢纽为主体的城市活力区。图为站点客流—城市功能空间促生关系示意图。据此完成下面小题。
19. 可以最先实现站城融合的客运中心站点为( )
A. 地铁站B. 汽车站C. 高铁站D. 航空港
20. 站城融合发展促生城市功能空间,图中甲示意的功能空间是( )
A. 娱乐休闲空间B. 工业生产空间C. 居住生活空间D. 交通换乘空间
21. 站城融合发展的主要目的是( )
A. 促进交通与城市的协同发展B. 美化城市环境拓展城市空间
C. 增加客运流量提升城市等级D. 调整产业结构促进产业升级
【答案】19. C20. D21. A
【解析】
【19题详解】
结合材料可知,站城融合是以综合客运枢纽为中心,通过空间的合理构建与功能的协调整合,在确保交通功能运行良好的同时,形成以综合客运枢纽为主体的城市活力区。高铁站是汇聚了现代化设计、高科技技术和人气的场所,外来、内生和中转客流多,对城市区域带动作用明显,C正确;地铁站主要分布在城市内部,服务的人口主要是本市人口,外来和中转客流较少,很难形成以综合客运枢纽为主体的城市活力区,A错误;汽车站空间较小,一般位于城市中心,不利于发展,B错误;航空港离市中心远,需要广阔的土地,占地面积大,连接两端的地点比较远,不易与城市融合,D错误。故正确答案是C。
20题详解】
根据图示可知,中转客流使得与其他节点的联系程度增强,从而会促生交通换乘空间,D正确,居住生活、工业生产、娱乐休闲与中转客流关系不大,ABC错误。故选D。
【21题详解】
结合材料可知,站城融合是以综合客运枢纽为中心,通过空间的合理构建与功能的协调整合,在确保交通功能运行良好的同时,形成以综合客运枢纽为主体的城市活力区。站城融合发展的主要目的是促进交通与城市的协同发展,A正确;站城融合可以美化环境,优化城市空间结构,但拓展空间不是其主要目的,B错误;站城融合可以优化城市发展,提升城市等级,但增加客流量不是其主要目的,C错误;站城融合客观上优化了产业结构,促进产业升级,但主要目的还是以交通促产业、优化产业促进城市更好发展,D错误。故选A。
【点睛】近年来全国很多城市在铁路站点建设运营过程中,都开始注重加强“站城融合”,杭州西站是我国首个“站城融合”枢纽,杭州西站是一个集铁路、轨道交通、长途客运、地铁、公交、出租及社会车辆等多种交通于一体的大型综合交通枢纽,将助力推动长三角一体化战略,打造辐射全国的枢纽大平台。
顶凌播种是指中国北方地区在冻土完全融化前(土壤表层解冻5~7厘米而下层土壤仍结冻),利用中午前后所进行的耙地、播种作业。顶凌播种可使农作物适时早播,提高产量。下图示意我国顶凌播种地区的气温和降水量。据此完成下面小题。
22. 据材料推测,该地顶凌播种最适合的时间段为( )
A. 12月~次年1月B. 2~3月C. 4~5月D. 6~8月
23. 农作物顶凌播种产量往往较高,原因是其( )
①播种早,病虫害少,杂草生长较晚②提高了农业机械化水平③播种早,上市时间提前④充分利用土壤水分
A. ①②B. ②③C. ②④D. ①④
【答案】22. B23. D
【解析】
【22题详解】
读图可知,12月至次年1月气温低于-5℃,冻土并未开始消融,不适合顶凌播种,A错误。4~5月、6~8月气温较高,土壤已完全解冻,不需要顶凌播种,CD错误。2~3月,气温逐渐由低于0℃过渡到高于0℃,表层土壤解冻而深层土壤仍处于冻结状态,适合顶凌播种,B正确。故选B。
【23题详解】
顶凌播种时间较早,此时气温较低,病虫害少,杂草生长较晚,幼苗期受杂草影响较小,有利于提高产量,①正确;顶凌播种并没有提高农业机械化水平,②错误;上市时间提前并不会导致产量较高,③错误;顶凌播种时表层解冻,而深层土壤仍冻结,早期土壤水分难以下渗,表层土壤水分含量较高,有利于幼苗期作物的生长,充分利用的土壤水分,有利于产量的提高,④正确。①④正确,D正确,ABC错误。故选D。
【点睛】农业的区位条件:气候(光照、热量、降水)、地形、水源、土壤、市场、交通、劳动力、政策、科技、饮食偏好等,有时候也需要考虑自然灾害的影响。
代工生产在食品、电子、服装和化妆品领域都相当的普遍。例如苹果手机全部出自富士康工厂。风靡全世界的可口可乐,雪碧等饮料除了自主生产,也会选择委托代工生产。国际美妆巨头欧莱雅,也有相当一部分产品是代工制造的。在节能减排政策下,新能源汽车得到蓬勃发展,除了少数自建汽车工厂之外,大多数新能源汽车制造选择代工模式,通常由传统的车企进行代工。据此完成下题。
24. 国家鼓励新能源汽车代工模式的主要原因是( )
A. 减少传统车企产能浪费B. 节省资金,减轻新能源车企压力
C. 投产快,抢占市场先机D. 提高新能源车企研发水平
25. 小米汽车决定自建工厂而不选择代工,最可能的原因是( )
A. 提供更多就业机会B. 提高利润C. 保障产品质量D. 降低成本
【答案】24. A25. C
【解析】
【24题详解】
选择代工这种轻资产模式,可以将资源重点放在研发上,生产交由代工企业负责,节省资金,大大减轻新造车企业的压力,但是这是从企业自身角度考虑,而不是从国家的角度考虑,所以BD排除;代工模式和自建工厂相比,投产快,能抢占市场先机,同样是从车企自身考虑而非国家角度,C排除;从整个汽车行业的大环境来看,选择代工模式也有利于缓解产能过剩问题,这是国家鼓励新能源汽车代工模式的主要原因,A正确。故选A。
【25题详解】
小米汽车决定自建工厂而不选择代工,企业自行负责监督生产环节,主要目的是为了保障产品质量,C正确;企业会承担一定的社会责任,能够提供一定的就业岗位,但并不是其主要目的,企业的主要目的是盈利,A错误;相对于设计研发和销售,生产环节的附加值和利润相对较低,企业自行负责生产会消耗掉企业部分的资金,B错误;与自建工厂生产相比,代工生产不需要新建厂房和购置设备,生产成本会降低,即自行生产成本反而会提高,D错误。故选C。
【点睛】造车新势力为什么大都选择代工模式:一是选择代工这种轻资产模式,可以将资源重点放在研发上,生产交由代工企业负责节省资金,大大减轻新造车企业的压力;二是和自建工厂相比,投产快,能抢占市场先机;另外从整个汽车行业的大环境来看,选择代工模式也有利于缓解产能过剩问题。
付费自习室是指消费者支付一定的费用,商家给消费者提供安静的学习空间。近年来,我国自习室发展迅速,很多自习室商家选择与第三方合作。下图示意2021年我国重要城市自习室数量分布。据此完成下面小题。
26. 与图书馆等学习场所相比,付费自习室( )
A. 门店数量少B. 服务范围广C. 经营成本高D. 布局灵活性强
27. 最有可能与自习室合作商家是( )
A. 餐饮店B. 体育馆C. 书店D. 电影院
【答案】26. D27. C
【解析】
【26题详解】
从材料“近年来,我国自习室发展迅速”,可以看出,付费自习室近年来得到快速发展,与图书馆相比,付费自习室门店数量较多,A错误;付费自习室因规模小、数量多,服务范围比图书馆小,B错误;相较于图书馆,自习室规模较小,门槛低,因此经营成本低,布局更灵活,C错误,D正确。故选D。
【27题详解】
自习室是人们学习的地方,与书店合作在提高付费自习室客流的同时,拓展了书店收费模式,二者还可发挥捆绑资源优势,提高对消费者的吸引力,C正确。餐饮店、体育馆、电影院等场所噪声大,对学习造成一定干扰,不适宜与自习室合作,ABD错误,故选C。
【点睛】付费自习室是指根据时间付费,从而获得自习室座位使用权的一种新共享经济形式。2019年,被称为中国付费自习室的元年,数据显示,仅一年时间,全国就“冒”出约5000家付费自习室。
东南亚是“一带一路”沿线的重要地区。近年来,国内不少纺织企业纷纷转战东南亚尤其是中南半岛地区。然而,国内纺织产业集聚东南亚,仍然不可避免的遭遇到新的难题。据此完成下面小题。
28. 东南亚吸引中国纺织企业的优势区位因素有( )
①世界主要的棉花产地②劳动力工资水平较低③有效避开中美贸易摩擦④消费市场潜力巨大
A. ①②B. ③④C. ②③D. ①④
29. 我国纺织企业布局东南亚可能遇到的困难有( )
①教育落后,劳动力素质低②基础设施不完善,法律法规等制度不健全
③土地资源供应紧张,土地价格较高④开放程度较低,政府支持力度不够
A. ①③B. ①②C. ②④D. ③④
30. 在许多企业迁往东南亚的背景下,国内纺织企业的发展方向是( )
A. 依靠科技,不断研发新产品B. 压缩生产规模,提高产品质量
C. 智能化生产,调整产业结构D. 发展循环经济,企业转型升级
【答案】28. C29. B30. A
【解析】
【28题详解】
东南亚人口众多,劳动力资源丰富,用工成本较低,将纺织企业转移到东南亚,可以避开中美贸易摩擦,实现转口贸易,维持与扩大产品的出口量,②③正确,C正确;东南亚为热带季风气候,降水多,不适合种植棉花,①错误,A、D错误;东南亚的消费市场潜力不如中国大,④错误,B错误。故选C。
【29题详解】
东南亚大部分国家工业化水平较低,经济实力较弱,教育落后,劳动力受教育程度低,基础设施建设滞后于经济发展的速度,法律法规等制度不健全,严重影响我国纺织企业在东南亚的发展,①②正确,B正确;东南亚为发展中国家,经济发展水平低,土地价格较低,③错误,A、D错误;东南亚是“一带一路”沿线的重要地区,政府大力支持,④错误,C错误。故选B。
【30题详解】
仍然在国内发展的纺织企业,加大科技投入,不断研发与生产适应市场需求的产品是其发展的重点方向,A正确;压缩生产规模、调整产业结构、企业转型升级并不是纺织企业的合理发展方向,BCD错误。 故选A。
【点睛】影响工业区位的主要因素:自然因素,土地、水源;经济因素,原料、动力、市场、劳动力;社会因素,国家政策、便利的交通条件、信息网络的通达性、个人偏好、工业惯性;环境因素,经济效益、社会效益、环境效益并重。
家住浙江宁波的李女士在线购买了一本图书,其物流轨迹如下表所示。经查询,该图书全程都是通过公路运输的。据此完成问题。
31. 北京的分拣中心建在六环以外的通州,是因为该处( )
A. 土地租金较低B. 顾客流量较大C. 路网密度较大D. 生态环境较好
32. 通州分拣中心与北京115号仓库仅有200米的距离,主要是为了实现( )
A. 共享网络信息B. 快速配送商品C. 扩大服务范围D. 提高服务等级
33. 与铁路运输相比,公路运输的突出优势是( )
A. 运价B. 运速C. 灵活性D. 连续性
【答案】31. A32. B33. C
【解析】
【31题详解】
快递分拣中心对占地空间有较高的需求,将其建在北京六环以外的通州主要是因为该处离北京市中心较远,土地租金较低且可利用土地较多,可节约用地成本,A正确;北京市中心的顾客流量比六环以外的通州更大,且客流量并非分拣中心的主要区位因素,B错误;该处远离北京市中心,路网密度低,C错误;生态环境并非分拣中心的主要区位因素,D错误。故选A。
【32题详解】
快递分拣中心的主要工作是将物流仓库内的大量快递按照订单要求进行集中和分类,因此通州分拣中心与北京115号仓库仅有200米的距离,主要是为了实现快速配送商品,减少快递在两地间的运输时间,B正确;共享网络信息并不需要在空间位置上邻近,A错误;扩大服务范围、提高服务等级与两者的距离关系不大,C、D错误。故选B。
【33题详解】
据所学知识可知,与铁路运输相比,公路运输的突出优势是灵活性,C正确;该图书全程都是通过公路运输的,且为长距离运输,相对于铁路运输,公路运输的运价更高,运速较慢,连续性较差,ABD错误。故选C。
【点睛】交通运输的灵活性体现在运输条件、运输时间和运输服务上的灵活性。公路灵活性最强,因其对线路要求不高,等级高、等级低的线路都可通过,线路受阻也可绕过,受自然条件的限制小;且可即时运输,随停随行灵活方便;并可针对具体的客货要求展开针对性的服务。
下图为长江经济带部分地区示意图。读图,完成下面小题。
34. 图中经济地带( )
①Ⅰ轴、Ⅱ轴分别沿河流、铁路线分布②Ⅱ轴较Ⅰ轴经过地区地势平坦、地价较低
③M区能源供需不平衡,需要从外区调入④N区新兴工业和第三产业发达,环境质量优良
A. ①③B. ①④C. ②③D. ③④
35. 在长江三角洲城市群产业分工协作方面,上海市应重点发展的产业是( )
①国际金融②机械制造
③服装制造④石油化工
⑤文化创意⑥进出口贸易
A. ①⑤⑥B. ①②⑥C. ①②④D. ④⑤⑥
【答案】34. A35. A
【解析】
【分析】
【34题详解】
由图中可知,Ⅰ轴沿长江分布,沿线多为平原,Ⅱ轴沿沪杭—浙赣—湘黔铁路线分布,沿线多低山丘陵,故①对、②错;M地区经济发达,能源需求量大,但该地区能源短缺,需大量从外区域调入,③对;N地区矿产资源丰富,人口稠密,以第二产业为主,④错。A项正确。故选A。
【35题详解】
长江三角洲城市群经济发达,技术水平高,对外联系便利,开发程度高,故首位城市上海应重点发展国际金融、文化创意、进出口贸易等产业,A项正确;长江三角洲地区的石油资源贫乏,且石油化工污染较重,④错;机械制造属于传统产业,服装制造属于劳动密集型产业,均不符合上海市重点发展的产业类型,故②③错。故选A。
【点睛】上海对于长江经济带的“龙头”作用可以总结为“功能支撑、路径示范、资源投入、理念引领”四大方面。第一,提升城市能级,提供功能支撑。第二,探索转型发展,提供路径示范。第三,保护区域生态,加大资源投入。第四,走在时代前列,做好理念引领。《长江经济带发展规划纲要》中专门提出要“充分发挥上海国际大都市龙头作用,……,在科技进步、制度创新、产业升级、绿色发展等方面发挥引领作用。”
第Ⅱ卷(综合题 共30分)
二、综合题:本大题共3小题,共30分(请将答案填写在答题卡的相应位置上。)
36. 读图,完成下列问题。
2022年,浙江省常住人口达到6500多万人,其中省外流入人口1600多万,甲省最多将近200万人。图为“我国人口密度分布图”。
(1)图中由甲省流入浙江的人口数量最多,其中浙江杭州作为新一线城市,也是年轻人最喜爱的城市之一。简述影响杭州市吸引人口大量迁入的原因________。
(2)评价人口迁入对浙江省的影响。
(3)简述浙江省人口容量较大的原因。
【答案】(1)经济发达,就业机会多;生态环境优美;政策环境好。
(2)有利影响:利于引进人才;促进经济发展;增加劳动力。不利影响:就业压力增大;加剧环境污染,导致生态破坏;增加城镇基础设施压力。
(3)经济发达;科技水平高;对外开放程度高;资源丰富;受教育水平高。
【解析】
【分析】本题以我国人口密度分布图为背景,涉及人口迁移的影响、影响人口迁移的因素、影响人口容量的主要因素等知识点,考查学生获取和解读地理信息、调动和运用地理知识、基本技能、描述和阐述地理事物、地理基本原理与规律的能力。
【小问1详解】
浙江杭州作为新一线城市,也是年轻人最喜爱的城市之一,其吸引人口迁入的原因主要有:经济发达,就业机会多;城市绿地数量多,生态环境优美;作为新一线城市,各项政策环境好。
【小问2详解】
人口迁移的影响可以从利弊两方面展开,有利影响包括:大量人口迁入有利于引进人才;人口数量多可以增加劳动力,进一步促进经济发展。而不利影响包括:人口数量激增会导致就业压力增大、加剧环境污染,导致生态破坏、增加城镇基础设施压力,比如交通拥堵,看病难等等。
【小问3详解】
人口容量取决于资源赋存、教育及科技水平、开放程度和人均消费水平,可以从这些方面进行分析。浙江省作为全国经济大省,经济发达;科研院所多,科技水平高;作为沿海省份,其对外开放程度高;全省各类资源丰富;人均受教育水平高。
37. 图为某城市规划图,读图回答下列问题。
(1)若图中工业区布局合理,则该地主导风向最有可能是___________。
(2)该市拟在①、②、③三处布局服装厂、水泥厂和软件园,你认为①处应该布局___________;②处应该布局___________;③处应该布局___________。
(3)A、B、C三地宜建高级住宅区的是___________,该处建高级住宅区的主要区位条件___________、___________。
(4)该市钢铁工业布局在甲处的有利条件有___________。
【答案】(1)东北风(2) ①. 软件园 ②. 水泥厂 ③. 服装厂
(3) ①. A ②. 位于河流上游,环境优美 ③. 附近有大学城,靠近文化教育区,环境好
(4)靠近原料;交通便利
【解析】
【分析】本题以城市规划图为材料,涉及工业区选址、居住区布局、工业区位因素等知识点,以考查学生对基础知识的掌握和应用情况,培养学生的地理核心素养。
【小问1详解】
结合所学知识和图中指向标可知,工业区位于西南方,即主导风向的下风向,则该地主导风向为东北风。
【小问2详解】
由图可知,①地处河流上游,环境较好,靠近大学城,科研人才较多,故适合布局对环境、人才要求较高的软件园;②地处河流下游,且铁路经过,适合布局对环境有污染且要求交通便利的水泥厂;③距市区近,靠近住宅区,则可以布局需要大量劳动力的服装厂。
【小问3详解】
由图可以看出,C位于河流下游,环境较差,B位于住宅区内部,都不适合布局高级住宅区;只有A位于河流上游,地势较高,环境优美,且附近为大学城,靠近文化区,适合布局高级住宅区。
【小问4详解】
由图可以看出,甲处附近河流经过,既有水源,又可以依托河流发展内河航运,且离铁路较近,交通便利;此外,甲处有铁矿,原料丰富,利于发展钢铁工业。
38. 阅读图文材料,完成下列要求。
近年来,国家对新能源汽车的生产与销售进行专项补贴,更多国产车企加入新能源汽车的生产。深圳市已形成“上游-原材料和电机电控等核心零部件生产、中游-整车制造、下游汽车配套服务等”完整的新能源汽车产业链,在全球新能源汽车产业中具备较强的竞争力。图为深圳市新能源汽车产业分布图。
(1)描述深圳新能源汽车产业园区的分布特点。
(2)说出深圳形成完整产业链对新能源汽车产业发展的积极作用。
(3)未来将有更多国产车企加入新能源汽车的生产。请从环境和社会两方面分析其将产生的良好效益。
【答案】(1)分布不均;较为分散;靠近交通线;靠近高等研究院等。(任答3点)
(2)有助于完善产业协作,提高新能源汽车的产品质量;有助于实现产业集聚,降低生产成本;有助于打造自主品牌,增强产品竞争力;有利于在吸引投资、科技攻关等方面获得国家扶持。(任答3点)
(3)环境效益:不排放污染气体,利于提高环境质量;不排放二氧化碳,利于减缓全球气候变暖;自重轻,消耗原料少,利于节能减排;不使用燃油,利于减少石油在开采、运输、存储、加工过程中造成的环境污染等。(任答2点)
社会效益:利于带动新能源汽车相关产业的发展,扩大就业;利于新能源汽车的普及,增强我国公民的环保意识;利于减少我国对石油的依赖,保证国家能源安全;利于我国实现碳达峰、碳中和的目标,树立大国形象等。(任答2点)
【解析】
【分析】本题以新能源汽车的生产与销售背景材料,涉及到地理事物的分布、工业对地理环境的影响等知识,主要考查学生调动知识、运用知识解决问题的能力。
【小问1详解】
由图可以看出深圳新能源汽车产业园区分布不均;主要分布在东西两侧,分布比较为分散;大多产业园区沿交通线分布;由图可知新能源汽车产业园区靠近高等研究院。
【小问2详解】
深圳形成完整的新能源产业链,有助于完善产业协作,提高新能源汽车的产品质量;完整的新能源产业链,有利于实现产业集聚,减少产品的运输费用,降低生产成本;完整的新能源产业链,能够产生规模效应,有助于打造自主品牌,增强产品竞争力;完整的新能源产业链,有利于在吸引投资、科技攻关等方面获得国家扶持。
【小问3详解】
新能源汽车,不排放污染气体,利于改善环境质量,提高环境质量;不排放二氧化碳,减轻温室效应,利于减缓全球气候变暖;新能源汽车,自身重量轻,消耗原料少,节省能源,有利于节能减排;新能能源汽车,不使用燃油,利于减少石油在开采、运输、存储、加工过程中造成的环境污染,生态破坏。社会效益:更多的国产车企加入新能源汽车,有利于汽车规模的扩大,利于带动相关新能源汽车相关产业的发展,增加就业岗位;更多的国产车企加入新能源汽车,利于新能源汽车在消费市场的普及,增强我国公民的环保意识;更多的国产车企加入新能源汽车,新能源汽车在市场上的数量增加,减少石油消耗量,减少我国对石油的依赖,保证国家能源安全;减少石油消耗,减少排放量,利于我国实现碳达峰、碳中和的目标,树立大国担当形象。
特大城市
大城市
中等城市
小城市
0~5岁
63.05
75.33
71.94
76.2
6~11岁
61.73
75.72
72.71
76.93
12~14岁
61.59
71.98
71.2
72.39
合村并居类型
主要模式
农村居民点变化
行政村合并是80年代末至90年代的主要形式,延续至今
迁移式合并
统一进行村庄建设规划,促进农民集中居住
固定式合并
行政区划合并调整。一般不涉及农村居民点集中建设,通过长期引导促使居民点集中
城乡建设用地增减挂钩是2005年至今的主要形式。
农民带地进城模式
拆迁农村居民点复基为农地,农民用宅基地换房,进城居住
中心村和
社区建设模式
拆迁农村居民点复基为农地,农民安置在中心村或社区居住。
时间
地点
商品运送距离
3月4日18:40
北京115号仓库
0
3月4日20:24
北京通州分拣中心
200米
3月6日04:38
宁波分拣中心
1500千米
相关试卷
这是一份2024雅安中学、石棉中学高一下学期5月月考试题地理含解析,共17页。试卷主要包含了请将各题答案填写在答题卡上,本试卷主要考试内容,67m²), 影响AI产业发展的核心要素是等内容,欢迎下载使用。
这是一份2024洛阳强基联盟高一下学期5月月考试题地理含解析,共17页。试卷主要包含了选择题,非选择题等内容,欢迎下载使用。
这是一份2024漯河高级中学高一下学期5月月考试题地理含解析,共28页。
